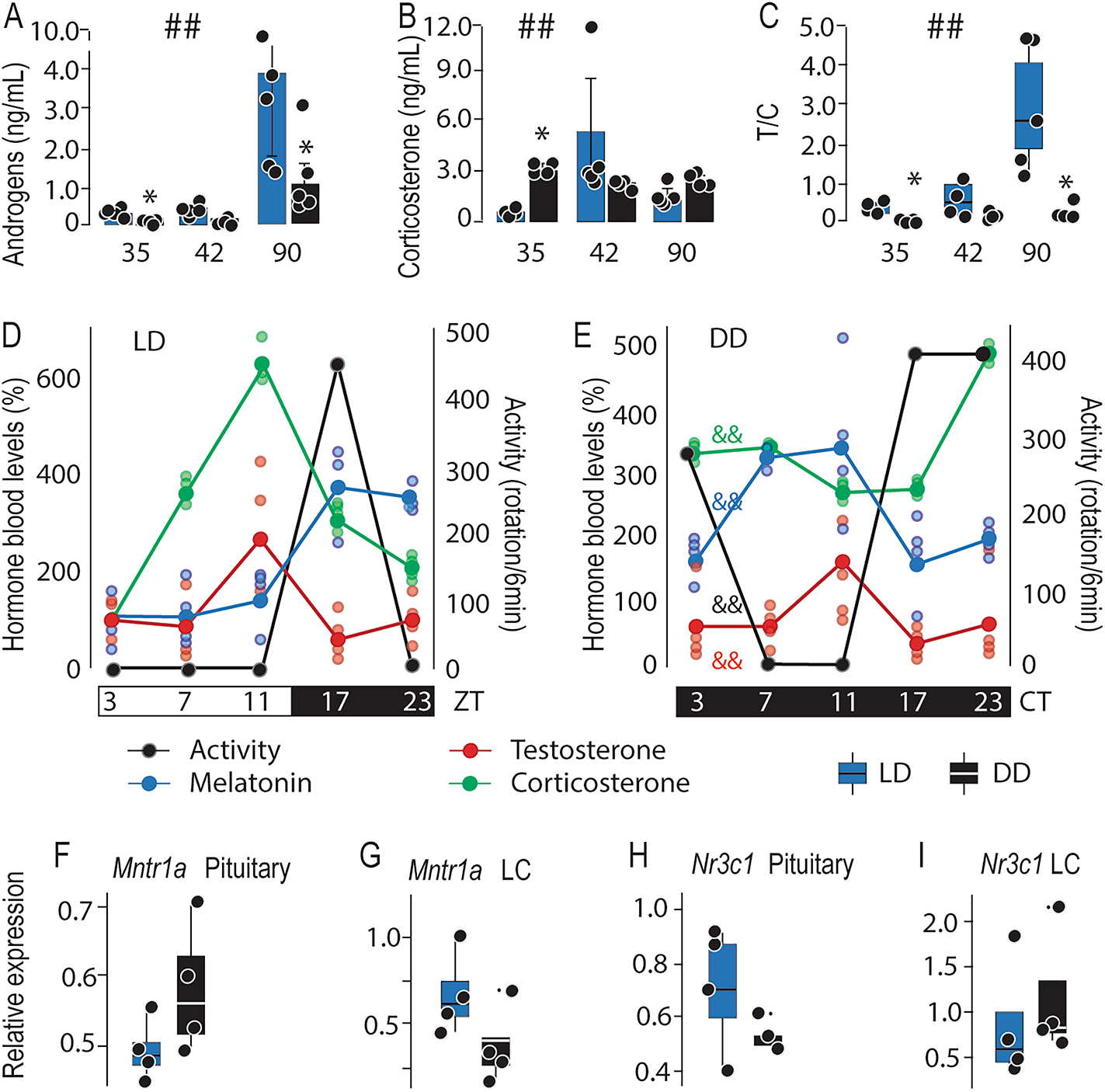
Fig. 2

DD disrupts hormonal and activity rhythms in adult rats. Blood samples were collected at ZT/CT1 from rats reared under either light-dark (LD) or constant darkness (DD) conditions at postnatal days (pnd) 35, 42, and 90 to assess circulating androgen (A) and corticosterone (B) levels. The testosterone-to-corticosterone (T/C) ratio was calculated to evaluate the balance between steroidogenic output and stress signaling (C). To assess 24-hour hormonal rhythms, additional blood samples were collected from adult rats (pnd 90) at five circadian time points (ZT/CT 3, 7, 11, 17, and 23) under LD (D) and DD (E) conditions. Testosterone (red), corticosterone (green), and melatonin (blue) levels were plotted alongside locomotor activity (black) to evaluate the circadian alignment of endocrine and behavioral rhythms; data are expressed as percentages relative to the corresponding LD ZT3 control values (100%). In parallel, RNA was extracted from the pituitary and Leydig cells of adult rats (ZT1) to quantify the expression of Mtnr1a (melatonin receptor 1a; F, G) and Nr3c1 (glucocorticoid receptor; H, I) by RT-qPCR. Statistical significance: #p < 0.05, ##p < 0.01 Kruskal–Wallis test between age groups within LD; *p < 0.05, Mann–Whitney test between LD and DD groups at the same age; &&p < 0.01, Kruskal–Wallis test between curves in LD and DD: black = activity, blue = blood melatonin, red = blood testosterone, green = blood corticosterone.