Abstract
This study examined the effect of continuous dark exposure (DD) on male reproductive maturation in a rat model. Male rats were reared without light from postnatal day (pnd) 21 and analyzed at pnd 35 (juvenile), 42 (peripubertal), and 90 (adult), periods related to key stages of Leydig cell development. DD disrupted circadian locomotor activity and reduced overall physical activity. Early reductions in seminal vesicle and dorsal prostate weights suggested delayed androgen-dependent development. DD exposure significantly lowered circulating androgens and reduced the testosterone-to-corticosterone (T/C) ratio. Circadian profiling revealed flattened rhythms of testosterone, corticosterone, and melatonin, as well as misaligned activity patterns in adulthood, indicating impaired coordination between the circadian and endocrine systems. At the molecular level, DD suppressed the pubertal rise of gonadotropins and Leydig cell-specific gene expression and disrupted transcriptional coordination within pathways regulating steroidogenesis, mitochondrial function, and circadian timing. Key steroidogenic genes (Scarb1, Star, Hsd3b1/2, Cyp17a1) were downregulated under DD, particularly in adulthood. Despite elevated mitochondrial membrane potential, ATP levels were reduced, suggesting functional uncoupling. Genes involved in mitochondrial remodeling (Opa1, Mfn1, Drp1) and mitophagy (Pink1) were upregulated, suggesting an adaptive response to DD. Clock gene expression showed progressive activation during development under normal light conditions but was dysregulated under DD, especially during the peripubertal period. Accordingly, DD delayed spermatid maturation, downregulated differentiation markers (Tnp1, Prm2), and reduced both epididymal sperm count and progesterone-supported acrosome reaction. These findings highlight the important role of environmental light in synchronizing endocrine, mitochondrial, and circadian pathways that regulate Leydig cell development and male fertility.
Introduction
The natural world is governed by light-driven cycles, with sunrise and sunset serving as primary cues that entrain circadian rhythms across virtually all organisms1,2. These photic signals synchronize internal clocks to external time, ensuring that physiological processes remain aligned with environmental demands3. Without external cues, such as during constant light or darkness, the circadian system defaults to its endogenous rhythm, known as the free-running period3. These changes can alter a broad range of biological functions, yet the specific consequences for reproductive development under such conditions remain poorly understood.
One of the least explored consequences of life in continuous darkness is the disruption of reproductive timing. In mammals, the onset of puberty is governed by a tightly regulated neuroendocrine cascade orchestrated by the circadian system4. This process is initiated by the pulsatile release of gonadotropin-releasing hormone (GnRH) from the hypothalamus, which drives luteinizing hormone (LH) secretion and, in turn, promotes Leydig cell maturation and testosterone synthesis5,6. Central to this cascade are hypothalamic Kiss1 neurons, a key regulator of GnRH pulsatility and crucial integrators of light-dependent circadian signals into the reproductive axis7,8.
Disruption of environmental light cues, whether by constant illumination9, irregular photoperiods10,11, or stress12, can change the synchronization of central and peripheral circadian clocks. These changes may impair the temporal coordination of the hypothalamic-pituitary-testicular axis, blunting LH release, delaying Leydig cell maturation, and ultimately diminishing androgen output13. Recent studies in amphibians14 and birds15 demonstrate that even low levels of artificial light at night (ALAN) alter reproductive physiology and behavior, while a growing body of human research now links outdoor ALAN exposure to reduced sperm quality, particularly in younger men16. These findings underscore the need to understand better how disrupted light environments impact male reproductive health.
The circadian system comprises a network of cellular clocks, coordinated by a central pacemaker located in the suprachiasmatic nuclei, which relay photic information to peripheral tissues via neuronal and hormonal pathways. In Leydig cells, this temporal coordination is reflected in the rhythmic expression of core clock genes, mirroring patterns found in other peripheral tissues, but also genes that regulate steroidogenic output17,18. These rhythms drive the diurnal synthesis of testosterone through oscillatory activation of key transcription factors and steroidogenic enzymes.
This intricate coordination between circadian signals and hormonal control underscores the importance of proper environmental entrainment for timely reproductive development19. As the primary source of testosterone, Leydig cells play a pivotal role in orchestrating male reproductive maturation. In rats, this process begins around postnatal day 21, when reactivation of the reproductive axis stimulates the differentiation of Leydig cells from testicular stem cells20. Initially, progenitor Leydig cells express genes necessary to produce androstenedione (Lhcgr, Scarb1, Star, Cyp11a1, Hsd3b1, and Cyp17a1), but lack the final-step enzyme HSD17B3 required for testosterone synthesis. As cells progress toward the immature stage, they acquire testosterone-synthesizing capacity, although androgen output is dominated by 5α-reduced forms due to SRD5A1 and AKR1C14 activity. By postnatal days 49–56, Leydig cells achieve full functional maturity, marked by increased testosterone production, downregulation of 5α-reduction, and reduced proliferative activity21,22,23.
To test the hypothesis that light deprivation impairs Leydig cell maturation and reproductive development, this study aimed to investigate how continuous dark exposure (DD) affects the timing and quality of Leydig cell maturation, their steroidogenic ability for androgen production, and to assess associated changes in mitochondrial function and the expression of core circadian and puberty-related genes.
Given the reliance of circadian systems on photic input, it is critical to examine how light deprivation affects this pubertal trajectory. As nocturnal animals with well-characterized endocrine and circadian systems, rats offer a powerful model24,25. Although primarily active during darkness, their reproductive axis remains sensitive to ambient light cues. Rearing rats under constant darkness provides a unique framework to investigate how the absence of photoperiodic input affects Leydig cell development following androgen production, a key determinant of male reproductive capacity. In this study, a DD model was employed to examine how the absence of photoperiodic input affects Leydig cell development and androgen production, key determinants of reproductive capacity. Unlike ALAN, which introduces excess nocturnal light14,15,16, DD represents the opposite extreme: a complete lack of light cues. This design enables us to isolate the fundamental role of light in circadian entrainment and reproductive maturation. Importantly, it also mirrors naturally occurring conditions, such as blindness or extended polar nights, where adolescents experience prolonged light deprivation.
Beyond its fundamental biological importance, this work also has translational significance. In modern societies, widespread exposure to artificial light, irregular sleep-wake cycles, and shift work are increasingly prevalent, particularly among adolescents26. Such circadian misalignment during critical developmental windows may disrupt hormonal rhythms, delay sexual maturation, and compromise fertility27. By examining the endocrine and cellular effects of light deprivation during puberty, this study provides new insights into how circadian regulation functions in the absence of external light cues and underscores the importance of chronobiologically informed strategies to prevent light-related reproductive disorders.
Results
The development of adult Leydig cells during puberty is essential for the initiation and maintenance of spermatogenesis, as well as the emergence of male secondary sexual characteristics22. To investigate how DD affects Leydig cell maturation, male rats were reared in complete darkness from postnatal day (pnd) 21 and examined at pnd 35, 42, and 90. Age-matched control animals were kept under a standard summer photoperiod of 14 h light and 10 h dark (LD). These time points were selected to represent key phases of Leydig cell development: the juvenile stage (pnd 21–35), marked by proliferative progenitor and immature Leydig cells; the peripubertal stage (pnd 42), reflecting the transitional period toward functional maturation; and the adult stage (pnd 90), characterized by fully differentiated Leydig cells capable of producing testosterone to support full reproductive function.
To assess behavioral circadian patterns, 24-hour locomotor activity was continuously recorded from pnd 60 to 90. In parallel, the expression of genes involved in Leydig cell differentiation and steroidogenic function was measured to evaluate the molecular impact of light deprivation. Additionally, sperm parameters were analyzed in adulthood to assess the potential consequences of disrupted androgen production on male fertility.
DD altered activity patterns and impaired blood hormone levels
Rats are nocturnal animals, typically active during the dark phase and inactive during the light phase of a standard light-dark (LD) cycle (Fig. 1A upper panel). However, exposure to DD altered this pattern, with the onset of activity shifting earlier each day (Fig. 1A, lower panel). This behavioral shift was accompanied by a shortened free-running circadian period (τ = 23.83 ± 0.05 h), reflecting a change in the endogenous clock. Furthermore, rats exposed to DD exhibited significantly increased activity during the subjective day (Fig. 1A, lower panel), suggesting a disruption in circadian organization. Despite this altered temporal distribution of activity, total daily locomotor output was substantially reduced in DD rats by approximately 40% compared to controls (Fig. 1B). Specifically, average wheel rotations per day were 4411 ± 988 in LD rats, versus 1870 ± 637 in those kept under DD conditions.
DD altered activity patterns, body and reproductive organs weight. Rats were raised under the controlled light regime of 14 h light–10 h dark (LD) or were exposed to constant dark conditions (DD) until 35, 42, and 90 pnd. From pnd 60 to 90, the rats’ voluntary activity was monitored. The DD changed the rhythmic pattern of rats’ voluntary activity (A, the 30-day average of activity monitoring is displayed on a 24-hour axis; LD – upper panel; DD – lower panel). DD decreased daily activity (B, data presented as Whisker box). Rats were monitored for body mass (C) and weight of testes (D), seminal vesicles (E), and prostates (F, G). Data bars represent group means ± SEM values; dots illustrate individual values (n = 4–6). *Statistical significance at level p < 0.05 compared to the corresponding LD group.
Body mass measurements at pnd 35, 42, and 90 did not differ significantly between groups (Fig. 1C). However, subtle effects of constant darkness were observed in the development of androgen-dependent organs. While the weights of the testes (Fig. 1D), seminal vesicles (Fig. 1E), and both the dorsal (Fig. 1F) and ventral prostate (Fig. 1G) increased with age in both groups, DD rats showed significantly lower seminal vesicle and dorsal prostate weights at pnd 35 (Fig. 1E, F). This transient delay in accessory sex organ development likely reflects a temporary adjustment during early puberty. By pnd 90, however, the weights of all reproductive organs in DD rats were comparable to those of LD controls (Fig. 1D–G).
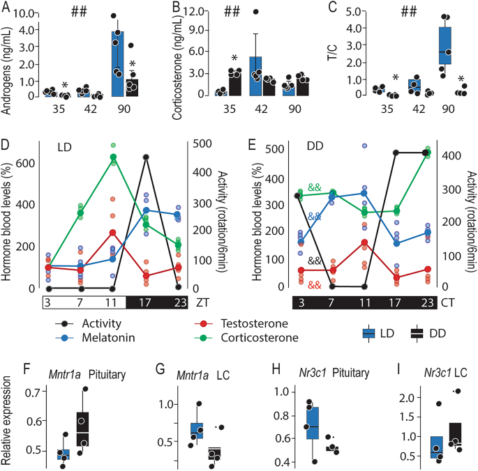
To assess the impact of DD on endocrine pathways involved in reproductive maturation, circulating levels of androgens, corticosterone, and melatonin (hormones with well-established circadian rhythms that act as systemic cues for peripheral clocks, including those in Leydig cells12,28 were measured. Blood levels of androgens and corticosterone were monitored throughout postnatal development. As expected, androgen concentrations progressively increased from the juvenile period to adulthood, reflecting normal reproductive maturation (Fig. 2A). However, rats exposed to DD exhibited significantly reduced androgen levels, particularly in adulthood (Fig. 2A). Corticosterone concentrations also fluctuated across development, peaking around puberty (Fig. 2B), consistent with its role in supporting metabolic and endocrine adaptation during this critical period. Notably, DD exposure led to an early elevation in corticosterone at pnd 35 (Fig. 2B), suggesting adrenal activation during a sensitive window in reproductive development.
DD disrupts hormonal and activity rhythms in adult rats. Blood samples were collected at ZT/CT1 from rats reared under either light-dark (LD) or constant darkness (DD) conditions at postnatal days (pnd) 35, 42, and 90 to assess circulating androgen (A) and corticosterone (B) levels. The testosterone-to-corticosterone (T/C) ratio was calculated to evaluate the balance between steroidogenic output and stress signaling (C). To assess 24-hour hormonal rhythms, additional blood samples were collected from adult rats (pnd 90) at five circadian time points (ZT/CT 3, 7, 11, 17, and 23) under LD (D) and DD (E) conditions. Testosterone (red), corticosterone (green), and melatonin (blue) levels were plotted alongside locomotor activity (black) to evaluate the circadian alignment of endocrine and behavioral rhythms; data are expressed as percentages relative to the corresponding LD ZT3 control values (100%). In parallel, RNA was extracted from the pituitary and Leydig cells of adult rats (ZT1) to quantify the expression of Mtnr1a (melatonin receptor 1a; F, G) and Nr3c1 (glucocorticoid receptor; H, I) by RT-qPCR. Statistical significance: #p < 0.05, ##p < 0.01 Kruskal–Wallis test between age groups within LD; *p < 0.05, Mann–Whitney test between LD and DD groups at the same age; &&p < 0.01, Kruskal–Wallis test between curves in LD and DD: black = activity, blue = blood melatonin, red = blood testosterone, green = blood corticosterone.
To further evaluate Leydig cell steroidogenic capacity in the context of stress and reduced activity, the testosterone-to-corticosterone (T/C) ratio was calculated12,29. This ratio reflects the balance between androgen and glucocorticoid signaling30 and was found to increase progressively during postnatal development in control animals (Fig. 2C). In contrast, a significantly reduced T/C ratio was observed in the DD group, which coincided with markedly lower locomotor activity, indicating that circadian disruption may impair androgen output relative to stress hormone levels (Fig. 2C).
To determine whether these effects were linked to altered circadian regulation, hormone rhythms in adult rats were analyzed at five circadian time points (ZT/CT3, 7, 11, 17, and 23) under both LD and DD conditions. Blood levels of testosterone, corticosterone, and melatonin were measured and compared with locomotor activity. Because these hormones exhibit circadian rhythms closely aligned with behavioral states31, their temporal profiles could provide insight into how constant darkness affects the coordination of endocrine and behavioral rhythms. In LD conditions, as expected for a nocturnal species, rats displayed a sharp peak in activity at ZT17, coinciding with the onset of the dark phase (Fig. 2D, black line). Testosterone levels began to rise around ZT7 and peaked around ZT11, aligning with the start of the active phase and reflecting the circadian regulation of Leydig cell steroidogenesis (Fig. 2D, red line). The diurnal pattern of corticosterone peaking at ZT11 demonstrated a robust rhythmicity under LD conditions consistent with a preparatory role in energy mobilization before the onset of activity (Fig. 2D, green line). As expected, melatonin levels gradually increased and remained elevated throughout the dark phase, in line with its light-sensitive synthesis in rodents (Fig. 2D, blue line). Together, these coordinated hormonal and behavioral rhythms highlight the strong circadian integration of endocrine function and activity under normal photoperiodic conditions (Fig. 2D).
In contrast, rats exposed to DD exhibited disrupted patterns across all measured parameters. Locomotor activity appeared phase-shifted and more diffusely distributed, lacking the distinct onset observed under LD conditions (Fig. 2E, black line). Testosterone levels showed a flattened rhythm with a markedly reduced peak, indicating a disruption in the circadian regulation of steroidogenesis (Fig. 2E, red line). Similarly, corticosterone lost its typical diurnal pattern, presenting as a blunted profile without a clearly defined peak (Fig. 2E, green line). Although melatonin retained rhythmicity, its pattern was less pronounced than in LD animals, suggesting that while endogenous circadian regulation of melatonin synthesis persists, it is weakened in the absence of photic entrainment (Fig. 2E, blue line). Together, these findings suggest that constant darkness disrupts the temporal synchronization between endocrine output and behavior, underscoring the crucial role of environmental light in maintaining coordinated circadian and reproductive hormone rhythms (Fig. 2E). Additionally, the expression levels of hormone receptors, melatonin receptor 1a (Mtnr1a) and glucocorticoid receptor (Nr3c1), in both the pituitary and Leydig cells of adult rats were not significantly affected by DD exposure (Fig. 2F–I), indicating that the observed androgen changes likely result from circadian modifications in hormone synthesis rather than altered receptor abundance.
DD impaired Leydig cell development
To further understand how DD influences the endocrine mechanisms underlying reproductive development, the expression of key developmental markers in the pituitary and Leydig cells during critical windows of puberty was examined. The analysis focused on juvenile, peripubertal, and adult stages. Specifically, the expression of genes encoding pituitary hormones, LH and FSH (Cga, Lhb, Fshb), the LH receptor (Lhcgr), and the GnRH receptor (Gnrhr), as well as key enzymes involved in Leydig cell maturation and androgen metabolism (Srd5a, Akr1c14), was assessed.
As expected, a gradual increase in the expression of pituitary Cga, Lhb, Fshb, and Gnrhr was observed during maturation (Fig. 3A, B, C, D). The maturation of Leydig cells was accompanied by an increase in the expression of Insl3 (Fig. 3F), a marker of Leydig cell maturity and functionality32. Additionally, two markers of Leydig cell maturation, which encode enzymes involved in steroid metabolism, exhibited distinct expression patterns. Leydig cells from juvenile rats (35 pnd) showed high levels of steroid 5α-reductase 1 (Srd5a1), responsible for the synthesis of 5α-reduced androgens, but this expression decreased with maturation to adult Leydig cells (Fig. 3G). In contrast, the transcription of 3α-hydroxysteroid hydrogenase (Akr1c14), an enzyme responsible for converting 3-ketosteroids into 3α-hydroxysteroids, decreased as Leydig cells matured (Fig. 3H)22,23,33.
DD disturbed puberty markers. Pituitary and Leydig cell RNA was extracted, followed by cDNA synthesis and qRT-PCR analysis of genes considered puberty markers. DD changed and decreased genes encoding pituitary gonadotrophins (A-C) and GnRH receptor (D), as well as markers of Leydig cell maturation (E-H). Whisker plots illustrate individual data points (n = 4–5), with lines connecting the medians of different age groups. Data is presented as deviations from control values at 35 days. Statistical significance: # indicates statistical significance between control groups across developmental stages, assessed by the Kruskal-Wallis test (#p < 0.05; ##p < 0.01; ###p < 0.001); *p < 0.05, determined by the Mann-Whitney test between LD and DD groups at specific age points.
Under constant darkness (DD), the expression of gonadotropin subunit genes (Cga, Lhb, Fshb) was elevated during the juvenile and peripubertal stages (pnd 35 and 42), but significantly reduced in adulthood (pnd 90), indicating a dysregulated temporal pattern of gonadotropin gene activation (Fig. 3A-C). This persistent suppression indicates impaired activation of pituitary gonadotropin synthesis during postnatal development. Similarly, Gnrhr expression (Fig. 3D) showed only a modest increase at pnd 42 and was significantly reduced compared to LD levels by adulthood, suggesting diminished GnRH responsiveness in the pituitary under DD conditions.
In the Leydig cells, Lhcgr (Fig. 3E), Insl3 (Fig. 3F), and Srd5a (Fig. 3G) expression levels in DD rats remain largely unchanged or lower across time points compared to LD. Notably, Akr1c14 (Fig. 3H) is elevated at pnd 42 under DD, but declines thereafter, possibly reflecting a transient or compensatory response during maturation.
To further characterize Leydig cell maturation, the expression of genes related to steroidogenesis (Fig. 4A), mitochondrial dynamics (Fig. 4B), and circadian regulation (Fig. 4C) was analyzed, as these pathways are essential for supporting their differentiation and function.
PCA of Steroidogenesis-, Mitochondria-related and Clock Genes during Leydig Cell Maturation. The Leydig cells were isolated from different rats ages (35, 42, and 90 pnd), and the relative expression of the steroidogenesis-, mitochondria-related, and clock genes was performed. The PCA score plots (A-C) of the first two PCs of a data set about steroidogenesis- (A), mitochondria-related (B), and clock (C) gene expression; PC1 and PC2 represent the first two PC and % of the retained variation. Variable loadings are shown in Supplemental Tables 2, 3, and 4, respectively. Datasets for A, B, and C were prepared as values that deviate from the LD values of 35 pnd.
Principal component analysis (PCA) assessed coordinated transcriptional changes during Leydig cell maturation. While the analysis revealed clear clustering of steroidogenesis-related genes according to developmental stage, Leydig cells from peripubertal rats (pnd 42) did not form a strong gene cluster, suggesting limited or transitional transcriptional activation at this time point (Fig. 4A). Only a few genes, including the negative steroidogenic regulator Gata4 and the enzyme Hsd17b4, were associated with this stage, possibly reflecting an early shift toward steroidogenic differentiation rather than full functional maturation. In contrast, adult Leydig cells (pnd 90) clustered with genes such as Scarb1 and Star (involved in cholesterol uptake and mitochondrial import), Cyp11a1 (catalyzing the conversion of cholesterol to pregnenolone), Cyp17a1 (responsible for converting progesterone to androstenedione), and transcription factors Sf1, Dax1, and Creb1a, which are established positive regulators of steroidogenesis34. This transcriptional profile reflects the establishment of a mature and fully competent steroidogenic phenotype in adult Leydig cells. Notably, Hsd3b1/2 and Nur77 clustered with the pnd 35 group, indicating their involvement in the early activation of the steroidogenic program. These genes likely represent initial functional and regulatory responses in progenitor Leydig cells, preceding the robust expression of steroidogenic genes characteristic of fully differentiated adult cells, such as Star, Cyp17a1, and Sf1.
Similarly, PCA of mitochondria-related genes (Fig. 4B) revealed distinct developmental clustering. At pnd 42, Leydig cells formed a separate cluster associated with genes such as Tfam, Nrf1, Cytc, and Cox4i2, which are involved in mitochondrial biogenesis and respiratory function. This pattern suggests metabolic upregulation during the peripubertal period to meet the increased energy demands associated with steroidogenic activation. Genes related to mitochondrial fusion (Opa1, Mfn1) and fission (Drp1, Fis1) also exhibited coordinated expression, indicating active mitochondrial remodeling during this transitional phase. By pnd 90, the clustering pattern shifted again, now associated with Prkn and Pink1 (key regulators of mitophagy) and Ppargc1a, a master regulator of mitochondrial biogenesis. This transition is consistent with the stabilization and refinement of mitochondrial function in adult Leydig cells. Overall, the PCA highlights mitochondrial remodeling as a critical component of Leydig cell maturation, supporting the energetic and biosynthetic requirements of steroidogenesis in adults.
PCA of core clock genes (Fig. 4C) revealed the strongest transcriptional activity during the peripubertal transition. Most clock genes, including positive Clock, and negative feedback loop regulators Cry1, Cry2, Reverba, Reverbb, Per1 and Rora, cluster closely at that period, suggesting synchronized upregulation. In contrast, 90 pnd form a more dispersed cluster, indicating more stabilized expression of clock genes in adult Leydig cells. Notably, Bmal1 and Per2 appear to diverge from the main cluster, possibly due to unique regulatory dynamics or phase shifts in their expression relative to other clock components.
Exposure to DD significantly altered the expression of genes involved in steroidogenesis (Fig. 5), highlighting a sustained disruption of Leydig cell function across critical developmental stages. Specifically, Scarb1 and Star, key genes for cholesterol uptake and mitochondrial import, were downregulated under DD, with Scarb1 affected in both progenitor and adult Leydig cells, and Star showing reduced expression at all examined time points. Among steroidogenic enzymes, the expression of Hsd3b1/2, and Cyp17a1 was significantly decreased in adult Leydig cells, whereas Hsd17b4 expression remained unchanged. Transcriptional activators such as Sf1 and Dax1 showed reduced expression in adult Leydig cells, while Creb1a was selectively downregulated in progenitor stages. In contrast, the repressive factor Gata4 was upregulated in immature Leydig cells, suggesting a potential role in suppressing the steroidogenic gene program under DD conditions. Additionally, Arr19, a marker associated with androgen regulation, was also inhibited in progenitor cells, further indicating compromised early Leydig cell differentiation.
DD disturbed the transcription of genes related to steroidogenesis in Leydig cells during maturation. Leydig cell RNA was extracted, followed by cDNA synthesis and qRT-PCR analysis of genes related to steroidogenesis. Whisker plots illustrate individual data points (n = 4–5), with lines connecting the medians of different age groups. Data is presented as deviations from control values at 35 days. Statistical significance: # indicates statistical significance between control groups across developmental stages, assessed by the Kruskal-Wallis test (#p < 0.05; ##p < 0.01; ###p < 0.001); *p < 0.05, determined by the Mann-Whitney test between LD and DD groups at specific age points.
Steroidogenesis in Leydig cells initiates within the mitochondria, which must maintain both mitochondrial membrane potential (Δψm) and efficient ATP production to support this process35. The bioenergetic demands of steroid hormone synthesis are closely linked to mitochondrial dynamics, making their regulation essential for sustaining steroidogenic efficiency36. Given the critical role of mitochondria in Leydig cell function and maturation, mitochondrial membrane potential, content, and ATP levels were assessed as key indicators of mitochondrial health and steroidogenic capacity.
Leydig cell maturation is accompanied by an increase in Δψm (Fig. 6A) and ATP content (Fig. 6D), while mitochondrial quantity remains unchanged (Fig. 6B). This pattern indicates that in LD, Leydig cells undergo dynamic mitochondrial activation characterized by increased polarization and a boost in energy output, without a need for large changes in mitochondrial quantity.
DD disturbed Mitochondrial Function in Leydig cells during maturation. Increased mitochondrial membrane potential (Δψm) in DD Leydig cells, assessed by TMRE fluorescence (A). Decreased mitochondrial mass in Leydig cells from DD adult rats, measured using MitoTracker staining (B). The Clustered Image Map datasets display R values from Spearman correlation analyses between blood androgen levels and either Δψm or mitochondrial mass under LD and DD light conditions. Spearman correlation coefficients are shown in the box below: blue indicates a positive correlation with blood androgens, while red indicates a negative correlation (C). DD changed ATP content in Leydig cells isolated from rats of different ages (D). Relative expression of genes involved in mitochondrial biogenesis (E-I): Ppargc1a, Tfam, Nrf1, Cytc, and Cox4/2. Genes regulating mitochondrial fusion (J-M): Opa1, Mfn1, and Mfn2. Genes involved in mitochondrial fission (N, L): Fis1 and Drp1. Markers of mitophagy (O, P): Pink1 and Prkn. Whisker plots represent individual data points (n = 4–5), with lines connecting medians across age groups. Data is expressed as fold change relative to control values at 35 pnd. Statistical significance: #p < 0.05, Kruskal-Wallis test among LD age groups; *p < 0.05, Mann-Whitney test between LD and DD groups at each age point; +p < 0.05, indicating significance in the correlation analysis presented in the cluster image map.
In contrast, Leydig cells developing under DD show a disrupted mitochondrial profile. Δψm is elevated at all developmental stages compared to LD (Fig. 6A), indicating sustained mitochondrial hyperpolarization. However, this does not correlate with improved function. Despite the high Δψm, mitochondrial content progressively declines, with a significant reduction by adulthood (Fig. 6B). Most notably, ATP production remains consistently low across all time points under DD (Fig. 6D), revealing a clear disconnect between Δψm and bioenergetic output. This suggests a functional uncoupling of the electron transport chain and ATP synthase activity, possibly due to impaired oxidative phosphorylation or mitochondrial stress.
Since mitochondrial function is closely linked to testosterone production in Leydig cells12,35, the correlation analysis was performed between circulating testosterone levels and markers of mitochondrial function (Fig. 6C). Data are presented as a heatmap of correlation coefficients comparing testosterone (T) with TMRE fluorescence (Δψm) and mitochondrial content (MitoTracker), under both LD and DD conditions. In LD animals, positive correlation was observed between testosterone levels and a key indicator of mitochondrial function, Δψm (Fig. 6C). This suggests that under normal photoperiodic conditions, efficient mitochondrial activity supports androgen synthesis in Leydig cells. In contrast, under DD, this correlation was reversed (Fig. 6C). Notably, both Δψm and mitochondrial content showed negative correlations with testosterone levels in DD animals, indicating a decoupling of mitochondrial function from steroidogenic output. These findings imply that without environmental light cues, mitochondrial performance becomes dysregulated, contributing to reduced testosterone synthesis and impaired Leydig cell function.
Furthermore, under LD conditions, the expression of canonical mitochondrial biogenesis genes and genes regulating mitochondrial function, Ppargc1a (Fig. 6E), Tfam (Fig. 6F), Nrf1 (Fig. 6G), and Cox4i2 (Fig. 6I), remained relatively stable, showing no significant transcriptional increases throughout development. This aligns with data indicating that mitochondrial content does not increase with age, suggesting that mitochondrial biogenesis is not the primary regulatory mechanism supporting Leydig cell maturation in this context. Despite the stable mitochondrial quantity, mitochondrial functional capacity seems to increase, as evidenced by the age-dependent rise in Cytc (Fig. 6H), a component of the electron transport chain critical for oxidative phosphorylation37. This trend suggests enhanced mitochondrial efficiency or respiratory activity rather than an expansion in mitochondrial mass. However, DD did not significantly alter the expression of these genes (Fig. 6E-I), indicating that the fundamental transcriptional programming of mitochondrial function was preserved.
Additionally, the developmentally regulated expressions of mitochondrial dynamics genes, including Opa1 (Fig. 6J), Mfn1 (Fig. 6K), Mfn2 (Fig. 6M), and Fis1 (Fig. 6N), as well as Drp1 (Fig. 6L), remained stable without a significant increase in LD. In contrast, DD stimulated the expression of fusion-related genes Opa1 (Fig. 6J) and Mfn1 (Fig. 6K), as well as the fission gene Drp1 (Fig. 6L) during the peripubertal period, indicating enhanced mitochondrial remodeling activity in response to altered environmental cues during this sensitive developmental window. Similarly, the mitophagy-related gene Pink1 (Fig. 6O) showed a developmental increase under LD conditions, while Prkn (Fig. 6P) remained largely unchanged. Under DD, Pink1 expression was notably elevated during the peripubertal period, suggesting enhanced mitochondrial quality control activity, whereas Prkn remained unresponsive.
Adult Leydig cells exhibit circadian regulation, with a rhythmic expression of transcription factors, steroidogenic enzymes, and testosterone production, indicating that steroidogenesis is temporally organized17,28,38,39. These cells also rhythmically express core clock genes, aligning endocrine function with the internal circadian timing system. However, the developmental trajectory and expression dynamics of clock genes in Leydig cells under constant conditions, particularly DD, remain poorly understood.
To investigate the developmental regulation of circadian genes in Leydig cells, the transcriptional activity of core clock components was analyzed in cells isolated from 35-, 42-, and 90-day-old rats (Fig. 7). Under LD conditions, the core clock genes Clock, Per2, Cry1, and Cry2 showed a modest but consistent increase in expression by pnd 90, indicating the progressive establishment of circadian regulation during Leydig cell maturation. The accessory loop gene Reverba also demonstrated gradual developmental upregulation, suggesting a role in fine-tuning the temporal coordination of steroidogenic and metabolic functions. In contrast, the expression of Bmal1, Reverbb, and Rorb remained relatively stable across all time points while Per1 decreased around puberty (Fig. 7).
DD Alters Clock Gene Expression in Leydig Cells During Maturation. Total RNA was extracted from Leydig cells, converted to cDNA, and analyzed by qRT-PCR to assess the transcriptional activity of circadian clock genes. Relative expression levels of positive regulators (Bmal1, Clock), negative regulators (Per1, Per2, Cry1, Cry2) from the primary feedback loop, and elements of the secondary loop (Reverba, Reverbb, Rora, Rorb) are shown. Whisker plots represent individual values (n = 4–5), with lines connecting medians across age groups. Data are expressed relative to control values at 35 pnd. Statistical significance: #p < 0.05, ##p < 0.01, ###p < 0.001 (Kruskal-Wallis test among LD age groups); *p < 0.05 (Mann-Whitney test between LD and DD groups at a specific age).
Notably, DD triggered significant upregulation of Clock, Bmal1, Per2, Reverba, Reverbb, and Rorb during the peripubertal period, indicating a phase of heightened circadian gene activation without light cues. Additionally, the expression of Per1, Per2, and Cry1 was reduced at pnd 35 but increased at later stages, Per1 at both pnd 42 and 90, and Per2 specifically at pnd 42, indicating that the absence of environmental light cues may delay or disrupt the typical developmental trajectory of circadian gene expression in Leydig cells (Fig. 7).
DD alters testicular gene expression and sperm maturation
The findings of this study suggest that disruption of circadian rhythms interferes with the proper maturation of Leydig cells, resulting in diminished circulating testosterone levels. Given the central role of testosterone in regulating spermatogenesis, this decline may negatively affect male reproductive capacity.
Spermatogenesis is a tightly regulated process that depends on the coordinated activation of testis-specific genes involved in germ cell differentiation and chromatin remodeling. To assess how DD affects this process, the expression of critical markers of sperm maturation in the seminiferous tubules, Tnp1 and Prm2, was examined. Under LD conditions, Tnp1 expression, a marker of round spermatids40, increased progressively with age, consistent with normal spermatogenic maturation (Fig. 8A). In contrast, rats exposed to DD exhibited reduced Tnp1 transcription during the early stages of Leydig cell development, suggesting impaired or delayed initiation of spermatid differentiation. By adulthood, Tnp1 expression in DD animals approached control levels, indicating a potential recovery or catch-up effect, albeit with a delayed onset of spermatogenic progression (Fig. 8A).
DD Delays Spermatid Maturation and Impairs Sperm Function in Male Rats. The expression of key markers of sperm maturation in testicular seminiferous tubules, Tnp1 (A) and Prm2 (B), was analyzed in 35-, 42-, and 90-day-old rats reared under either LD or DD conditions. Elongated spermatids were quantified in 30 seminiferous tubules per testis (5 rats per group), and the mean value/rats are presented in panels (C, E). Representative histological sections of testes from peripubertal (pnd 42) and adult (pnd 90) rats are shown in panel D, F (left: LD; right: DD). Classic hematoxylin and eosin staining was performed; In contrast to LD, a lower number of elongated spermatides were detected in DD samples at the corresponding age. Exposure to DD also resulted in a significant reduction in epididymal sperm count (G) and impaired sperm function, as demonstrated by decreased progesterone-induced acrosome reaction (H) in adult rats (pnd 90). Whisker plots represent individual values (n = 4–5), with lines connecting medians across age groups. Data are expressed relative to control values at 35 pnd. Statistical significance: ###p < 0.001 (Kruskal-Wallis test among LD age groups); *p < 0.05 (Mann-Whitney test between LD and DD groups at a specific age).
Likewise, Prm2, a marker of condensed and elongated spermatids, showed a clear age-dependent increase under LD conditions, reaching its peak in adulthood (Fig. 8B). In contrast, DD-exposed animals exhibited reduced Prm2 expression during the early developmental stage, suggesting a potential impairment in the transition from round to elongated spermatids (Fig. 8B). This observation aligned with histological analysis of seminiferous tubules at stage VII of spermatogenesis, an androgen-dependent phase marked by the transition from round to elongated spermatids41. This stage is highly sensitive to androgen signaling and is often used as a histological marker for Leydig cell function and endocrine regulation of spermatogenesis. In LD animals, a high number of elongated spermatids was observed at pnd 42, reflecting normal progression of spermatogenesis and coinciding with elevated serum androgen levels (Figs. 2A and 8C and D). In contrast, rats raised under DD exhibited a reduction in elongated spermatids during the same peripubertal period (pnd 42), indicating impaired androgen-dependent germ cell differentiation (Fig. 8C, D).
These findings are supported by histological analysis, which revealed delayed spermatogenesis in DD-exposed rats, as evidenced by the absence of spermatozoa in the seminiferous tubules during the peripubertal stage (pnd 42; Fig. 8D, right panel), in contrast to the presence of mature germ cells observed under LD conditions (Fig. 8D, left panel).
The number of elongated spermatids in the testes of adult rats was also analyzed, revealing a significant reduction in animals maintained under DD conditions (Fig. 8E, F).
Additionally, in the epididymis of adult DD rats lower number of spermatozoa was found compared to LD conditions (Fig. 8G).
Moreover, spermatozoa isolated from the DD rats were less functional than those in the LD rats, as evidenced by a significant reduction in the progesterone-induced acrosome reaction (Fig. 8H).
Discussion
Living in constant darkness removes the most powerful environmental cue, light, that synchronizes circadian rhythms and coordinates physiological functions across tissues. In such conditions, biological clocks operate in a free-running mode3, often resulting in misaligned hormonal signals and disrupted behavioral cycles. For systems highly dependent on precise temporal regulation, such as the reproductive axis, the absence of light entrainment poses a unique challenge. The maturation of Leydig cells, essential for the onset of testosterone production and male reproductive capacity, relies on the synchronized activity of the hypothalamic-pituitary-gonadal axis and peripheral circadian clocks.
This study demonstrates that the absence of light impairs this coordination, leading to changed expression of steroidogenic and circadian genes, reduced mitochondrial function, and blunted testosterone output in Leydig cells. These alterations delay or weaken Leydig cell maturation, compromising the endocrine foundation of male pubertal development, including spermatogenesis. This conclusion is supported by multiple lines of evidence detailed below.
Our study demonstrated that DD disrupted circadian organization in male rats, leading to a shortened free-running period, shifted activity onset, and significantly reduced overall locomotor activity, consistent with earlier findings42. In such conditions, where external light cues are absent, daily behavioral rhythms rely entirely on the endogenous circadian clock, resulting in altered activity patterns. Previous studies have shown that rodents kept in prolonged darkness exhibit behaviors associated with depressive states, such as delayed sleep timing, blunted sleep-wake rhythm amplitude, and increased sensitivity to stress25. These behavioral disruptions may be linked to the adverse effects of circadian changes on reproductive development, potentially compounding hormonal imbalances and delaying pubertal progression. Although body mass was unaffected, the early reduction (pnd 35) in androgen-dependent organ weights in DD rats indicates a delay in reproductive maturation likely caused by disrupted hormonal timing. Elevated corticosterone and decreased testosterone during the prepubertal period (35 pnd), along with flattened and phase-shifted corticosterone and melatonin rhythms in adulthood, reflect impaired SCN-driven hormonal timing43. These endocrine disruptions are further underscored by a markedly reduced T/C ratio in DD rats, a known indicator of hormonal imbalance12, and contribute to delayed reproductive development.
Puberty is typically triggered by increased expression of pituitary genes (Gnrhr, Cga, Lhb, Fshb), as confirmed in our LD controls. Under DD, this early upregulation occurred but later declined in adulthood. This pattern aligns with previous work showing suppressed testosterone levels following shortened photoperiod exposures in rats beyond pnd 60 44. Our DD rats showed reduced serum androgens at pnd 35 and 90, paralleling diminished gonadotropin gene expression, which may correspond to lower LH secretion44. By contrast, LH-independent Leydig cell markers, Insl3 [32] and Srd5a1, were unaffected, suggesting partial Leydig cell differentiation.
In adulthood, DD caused the downregulation of key Leydig cell steroidogenic genes (Star, Hsd3b1/2, Cyp17a1), consistent with reduced serum testosterone and epididymal sperm count. The decreased expression of Sf1, a steroidogenic activator34, alongside reduced Dax1, a repressor, suggests broad dysregulation. During peripuberty, androgen levels remained unaffected, reflecting unchanged steroidogenesis-related gene expression (Scarb1, Cyp11a1, Hsd3b1/2, Cyp17a1, Hsd17b4, Creb1a) and increased Sf1 and Gata4 expression. This suggests that while early Leydig cell differentiation may proceed normally, full functional maturation is impaired by disrupted hormonal drivers.
Adult Leydig cells are under circadian control, with well-documented rhythmic expression of transcription factors, steroidogenic enzymes, and testosterone output, demonstrating that steroidogenesis is temporally orchestrated17,28,38,39. Under DD, the upregulation of clock genes (Clock, Bmal1, Per2, Reverba, Rorb), during the peripubertal stage, was observed. These results mirror altered clock gene expression seen in short photoperiod models44. The changed expression of steroidogenic regulators in Leydig cells further suggests that DD disrupts temporal coordination between circadian and steroidogenic pathways, likely contributing to delayed Leydig cell maturation. These observations are supported by genetic models showing that circadian regulators are essential for normal steroidogenesis. For instance, Bmal1-null male mice are infertile, exhibit reduced circulating testosterone, and show diminished expression of key steroidogenic genes such as Star, Hsd3b1/2, and Hsd17b345. Similarly, targeted deletion of Bmal1 in TM3 Leydig cells impairs steroid hormone production46, whereas BMAL1 overexpression enhances transcription of Star and Hsd17b3, leading to increased testosterone synthesis39. Complementing these findings, our recent work demonstrates that REVERBA regulates the time-dependent expression of Nur77, Star, Cyp11a1, and Cyp17a1, thereby contributing to the circadian control of testosterone production in adult Leydig cells47.
Although mitochondria are central to cellular metabolism and steroidogenesis, their organization and temporal regulation during Leydig cell development remain poorly understood. For efficient steroidogenesis, adult Leydig cells depend on functional mitochondria to sustain ΔΨm and generate adequate ATP necessary for hormone synthesis35,48,49. Our findings support a positive correlation between circulating androgens and both ΔΨm and mitochondrial content during development, confirming their importance. However, this correlation was disrupted under DD: initial ATP increases at pnd 35, likely an adaptation to darkness, were followed by declines at pnd 42 and 90. Despite elevated mitochondrial ΔΨm, both ATP content and mitochondrial mass were reduced in adult Leydig cells under DD, suggesting a decoupling of electron transport from ATP synthesis50. This uncoupling, potentially driven by altered ROS signaling, may compromise mitochondrial efficiency and impair steroidogenic output35,51. Previous findings reported that short-term exposure to constant darkness (72 h) enhances ATP synthase activity in rat liver52, indicating a possible early adaptive response, which may be unsustainable under prolonged light deprivation. Since mitochondrial oxidative phosphorylation is crucial for LH-driven testosterone synthesis53, these deficits likely impair Leydig cell function. Furthermore, ROS themselves exhibit circadian fluctuations and play a role in regulating clock function. Elevated ROS can disrupt circadian timing by interfering with the interaction between EZH2 and the CLOCK-BMAL1 transcriptional complex54. In addition, mitochondrial metabolism and antioxidant defenses are under circadian control, regulated through CLOCK-BMAL1, NRF2 signaling, and sirtuin-dependent posttranslational modifications55. These mechanisms highlight how changes in the circadian system, such as those induced by DD, may impair the mitochondrial maturation program in Leydig cells, likely via redox imbalance, ultimately contributing to compromised androgen synthesis and delayed reproductive development. However, without distinguishing between glycolytic and oxidative sources during Leydig cell maturation, total ATP measurements provide only a partial view of cellular energy status49.
Under LD conditions, key mitochondrial biogenesis genes (Ppargc1a, Tfam, Nrf1) remained stable, consistent with constant mitochondrial content across Leydig cell maturation. This indicates that Leydig cell maturation is supported primarily by improved mitochondrial efficiency rather than increased mitochondrial mass, as evidenced by the developmental upregulation of Cytc, a key electron transport chain component involved in oxidative phosphorylation56. Notably, DD did not disrupt this core biogenesis program, suggesting that the baseline machinery remains intact.
It is well known that the effective energetic and steroidogenic cell function is determined by the quantity and dynamics of the mitochondrial network, regulated by specific gene activities57,58. However, DD markedly influenced mitochondrial dynamics. While genes regulating fusion (Opa1, Mfn1) and fission (Drp1) remained stable in LD, their expression increased during the peripubertal stage under DD, pointing to enhanced mitochondrial remodeling in response to circadian misalignment. The mitophagy gene Pink1, which in LD increases with age, was also upregulated at pnd 42 under DD, indicating elevated mitochondrial quality control. These data suggest that although DD initiates adaptive changes in mitochondrial dynamics and turnover, these compensatory mechanisms may be insufficient to fully support steroidogenic function in the absence of environmental light cues.
The present results show that DD impairs spermatogenesis by disrupting the androgen-dependent transition of spermatids during stage VII of the seminiferous epithelium cycle. Androgens, a key driver of spermiogenesis, were reduced under DD, coinciding with a muted developmental increase in Tnp1 and Prm2 expression in seminiferous tubules of juvenile and peripubertal rats. These genes are essential for chromatin remodeling during the maturation of spermatids40,59. Normally, Tnp1 is elevated in round spermatids before declining during chromatin condensation, while Prm2 increases later to support nuclear stabilization. While both markers followed expected developmental patterns under standard LD conditions, their expression was reduced under DD, with Prm2 suppressed by pnd 35, indicating a delayed or impaired transition from round to elongated spermatids. Histological analysis confirmed fewer elongated spermatids in stage VII tubules of DD-exposed peripubertal rats, reinforcing the crucial link between androgen levels and spermatid maturation41,60. The suppression of Tnp1 and Prm2 suggests that DD not only disrupts transcription but may also interfere with post-transcriptional regulation and translational timing in spermatid development. Moreover, rats raised in DD exhibited lower epididymal sperm counts and reduced acrosome reaction capacity, further highlighting functional deficits in sperm quality under light deprivation.
In summary, our findings demonstrate that light deprivation during puberty disrupts the timing and quality of Leydig cell maturation, leading to molecular disturbances, reduced androgen production, and impaired spermatogenesis, particularly the androgen-dependent transition from round to elongated spermatids, resulting in fewer spermatozoa with reduced function. These observations may have translational relevance for individuals exposed to abnormal light environments, such as blind males lacking light perception or those living under prolonged light deprivation (e.g., polar nights), where absent photic entrainment could compromise circadian and endocrine regulation, Leydig cell maturation, testosterone production, and fertility27,61.
However, it is important to note species differences in Leydig cell differentiation. Rodents exhibit two distinct generations with clearly staged differentiation of adult Leydig cell development (well-defined sequence of progenitor, immature, and adult cells, with distinct changes in steroidogenic capacity and gene expression at each stage62. In primates, differentiation is less synchronized and shows three generations, including a neonatal phase and more gradual, overlapping transitions exhibiting variable steroidogenic activity63. Therefore, while our rat model provides insight into the effects of light deprivation on Leydig cell maturation, extrapolation to primates should account for these interspecies differences.
Methods and materials
Ethical approval
Male Wistar rats were housed under controlled conditions at an accredited animal facility (Accreditation No. 323-07-00531/2015-05/1) within the Faculty of Sciences, University of Novi Sad, where animals are bred for research purposes. All procedures followed international and national ethical guidelines and were approved by the local Ethical Committee on Animal Care and Use of the University of Novi Sad (statement no. 01-201/3), under the National Council for Animal Welfare and Serbian Animal Welfare Law and ARRIVE standards.
Animals
Young male rats were housed under controlled conditions (22 ± 2 °C) with free access to food and water. Until postnatal day (pnd) 21, pups remained with their mothers, after which they were weaned and randomly assigned to two groups (n = 5 per group): a control group (LD) was maintained under a 14 h light/10 h dark cycle, mimicking summer day conditions, while the experimental group was exposed to continuous darkness (DD). Animals were quickly decapitated (without effect on hormonal status) at pnd 35, 42, and 90 during their active phase (Zeitgeber time 1, ZT1). Trunk blood, testes, pituitary, and epididymis were collected for hormone analysis, Leydig cell, seminiferous tissue, and spermatozoa isolation, histology, and molecular studies.
Voluntary activity monitoring
Spontaneous locomotor activity in male rats was recorded using individual running wheel cages, with wheel rotations logged every six minutes. Monitoring was conducted continuously from pnd 60 to 90. The collected data were analyzed to assess circadian rhythmicity and overall activity patterns, offering insight into behavioral responses to the experimental conditions10,11.
Isolation of seminiferous tubules
Testes were excised, decapsulated, and incubated in collagenase solution (0.25 mg/ml collagenase, 1.5% bovine serum albumin, and 20 mM HEPES; Sigma, St. Louis, MO, USA) at 34 °C for 15 min to enzymatically dissociate tissue. Digestion was stopped with ice-cold 0.1% BSA/M199, and seminiferous tubules were isolated by filtration (No. 100 mesh (Sigma)), washed 3x with PBS, centrifuged, and pellet stored at − 80 °C for later analysis11.
Leydig cell isolation and purification
After the removal of seminiferous tubules, interstitial cells were centrifuged (160×g for 5 min) and layered onto a discontinuous Percoll gradient (1.080, 1.065, 1.045 g/ml) and centrifuged at 1100×g for 28 min (brake free). Leydig cell-enriched fractions, located between the 1.080/1.065 and 1.065/1.045 interfaces, were collected, washed in 0.1% BSA/M199, centrifuged at 200×g/5 minutes, and resuspended in DMEM/F12. Purity (> 90%) and viability (> 90%) were confirmed by HSD3B staining64 and Trypan Blue exclusion17, respectively. Cell pellets were stored at − 80 °C for further analysis.
Total RNA purification and cDNA synthesis
Total RNA was extracted from Leydig cells using the GenElute™ Mammalian Total RNA Miniprep Kit (Sigma-Aldrich, St. Louis, MO, USA) or the RNeasy Kit (Qiagen, Hilden, Germany), and from tissues using EXTRAzol reagent (Birt, Gdańsk, Poland), all according to the manufacturers’ protocols. RNA quality and concentration were determined using a BioSpec-nano spectrophotometer (Shimadzu Biotech, Kyoto, Japan). Genomic DNA was removed by DNase I treatment (New England Biolabs, Ipswich, MA, USA), and cDNA was synthesized using the High-Capacity cDNA Reverse Transcription Kit (Thermo Fisher Scientific, Waltham, MA, USA).
Real-time PCR and quantitative analysis
Quantitative real-time PCR (qRT-PCR) was conducted on a Mastercycler RealPlex system (Eppendorf) using SYBR Green chemistry (Applied Biosystems, Foster City, CA, USA). The cycling protocol included an initial denaturation at 95 °C for 2 min, followed by 40 cycles of amplification (95 °C for 15 s, 55 °C for 15 s, and 68 °C for 20 s). Primer sequences and GenBank accession numbers are listed in Supplementary Table 1. Each sample was analyzed in technical duplicates. Relative gene expression was normalized to Gapdh and calculated using the 2^–ΔΔCt method. The Gapdh expression was not significantly altered under DD conditions, supporting its suitability as a reference gene in our study.
Hormone level determination
Serum androgen concentrations were quantified by radioimmunoassay (RIA) using anti-testosterone serum no. 250, which exhibits 100% cross-reactivity with dihydrotestosterone and partial cross-reactivity with other androgens. All samples were assayed in duplicate. The assay sensitivity was 6 pg/tube, with intra-assay and inter-assay coefficients of variation ranging from 5 to 8% and approximately 7.5%, respectively28.
Serum corticosterone levels were measured using a commercially available enzyme immunoassay kit (Cayman Chemical, Ann Arbor, MI, USA), with a detection limit of 30 pg/mL. Each sample was analyzed in duplicate65.
Melatonin concentrations were determined via a competitive ELISA using the Rat MT (Melatonin) ELISA Kit (Elabscience, Wuhan, China), following the manufacturer’s instructions. All measurements were performed in quadruplicate, and the assay sensitivity was 9.38 pg/mL.
Mitochondrial membrane potential and abundance assay
After isolation and purification, Leydig cells were plated in 96-well plates at 1 × 10⁵ cells/well for mitochondrial membrane potential (Δψm) assessment and 0.5 × 10⁵ cells/well for mitochondrial mass analysis. Cells were incubated for 1 h at 34 °C with 5% CO₂ to stabilize, then stained for 20 min with tetramethylrhodamine ethyl ester (TMRE) or MitoTracker Green to assess membrane potential and mitochondrial content, respectively. Fluorescence was measured using a Fluoroscan Ascent FL reader (Thermo Fisher Scientific) at 550/590 nm for TMRE and 485/510 nm for MitoTracker. Cells were washed with PBS containing 0.1% BSA and stored for Bradford-based protein quantification.
Histological Preparation and analysis
Excised testes were fixed in Bouin’s solution for 24 h at 4 °C. A midsagittal section approximately 5 mm thick was prepared, dehydrated in a graded series of isopropyl alcohol, embedded in paraffin, and sectioned at 5 μm thickness using a rotary microtome (Leica, Germany). Tissue sections were stained using Periodic Acid-Schiff (PAS) and hematoxylin-eosin (H&E) protocols. Microscopic visualization was performed with a Leica optical microscope equipped with a digital camera. For histomorphometric analysis, an appropriate number of testicular Sects. (10–30 per group) were examined. Measurements were performed using ImageJ software (version 1.45) with the CAST plug-in to quantify testicular architecture and cellular composition.
Sperm isolation and quantification
The caudal epididymis was removed and placed in a petri dish with pre-warmed sperm isolation medium (1% M199 in HBSS, 20 mM HEPES, 5% BSA). After puncturing the tissue with a sterile needle, it was incubated at 37 °C for 10 min to release spermatozoa. The suspension was then collected, centrifuged at 700 × g for 5 min, and resuspended in fresh medium. Sperm concentration was measured using a Makler counting chamber, with counts performed in three separate microscopic fields for accuracy10.
Capacitation and acrosome reaction of spermatozoa
To assess sperm functionality10,66, approximately 1.5 × 10⁵ spermatozoa were incubated in Whitten’s medium containing 10 mg/mL BSA and 20 mM NaHCO₃ at 37 °C for 1 h to induce capacitation. They were then treated with 15 µM progesterone or vehicle for 30 min to initiate the acrosome reaction. After fixation for 20 min, cells were centrifuged (12,000×g, 1 min), washed in 100 mM ammonium acetate (pH 9.0), and smeared onto microscope slides. The smears were air-dried, stained with 0.04% Coomassie Blue for 5 min, rinsed, and re-dried. Acrosomal status was determined microscopically: blue-stained heads indicated intact acrosomes, while unstained heads denoted acrosome-reacted cells.
ATP level measurement
ATP levels were measured using the ATP Bioluminescence CLS II Kit (Roche Diagnostics, Mannheim, Germany) following the manufacturer’s protocol. Spermatozoa (10⁶/tube) were lysed in a 1:9 mixture of boiling water and Tris-EDTA buffer, incubated at 100 °C for 3 min, and centrifuged at 900×g for 1 min. The supernatant was used for ATP quantification, while the pellet was reserved for protein analysis via the Bradford assay. ATP levels were determined by mixing samples or standards with luciferase reagent (1:1), and luminescence was recorded using a Fluoroskan Ascent FL luminometer (Biosystems).
Statistical analysis
Data are presented as whisker plots, displaying individual relative quantification (RQ) values for gene expression and voluntary locomotor activity (actograms). Visualizations were generated using the ggplot2 package in the R statistical environment67.
All statistical analyses were performed in GraphPad Prism version 8 (GraphPad Software, San Diego, CA, USA). Given the data distribution, non-parametric tests were used throughout. Developmental trends across control groups were assessed using the Kruskal-Wallis test (significance denoted as # in figures). Group differences between the LD and DD groups at specific developmental time points were evaluated using the Mann-Whitney U test (*). Correlation analysis was performed using Spearman’s correlation (significant correlation denoted as +). A p-value of equal to or less than 0.05 was considered statistically significant.
To explore multivariate patterns and reduce dimensionality in gene expression datasets, Principal Component Analysis (PCA) was applied using the ade4 package in R68. The first two principal components (PC1 and PC2), selected based on eigenvalue distribution, were used for interpretation. PCA results were visualized using the factoextra package69.
Data availability
The raw data supporting the conclusions of this study are available from the corresponding author upon reasonable request.
References
Beale, A. D., Whitmore, D. & Moran, D. Life in a dark biosphere: a review of circadian physiology in arrhythmic environments. J. Comp. Physiol. B. 186, 947–968 (2016).
Roenneberg, T., Pilz, L. K., Zerbini, G. & Winnebeck, E. C. Chronotype and social jetlag: A (Self-. Crit. Rev. Biology. 8, 54 (2019).
Albrecht, U. Timing to perfection: the biology of central and peripheral circadian clocks. Neuron 74, 246–260 (2012).
Tena-Sempere, M. Keeping puberty on time: novel signals and mechanisms involved. Curr. Top. Dev. Biol. 105, 299–329 (2013).
Dufau, M. L. THE LUTEINIZING HORMONE RECEPTOR. Annu. Rev. Physiol. 60, 461–496 (1998).
Plant, T. M. Neuroendocrine control of the onset of puberty. Front. Neuroendocr. 38, 73–88 (2015).
Shao, S., Zhao, H., Lu, Z., Lei, X. & Zhang, Y. Circadian rhythms within the female HPG axis: from physiology to etiology. Endocrinology 162, bqab117 (2021).
Ono, M. et al. Influence of lifestyle and the circadian clock on reproduction. Reprod. Med. Biol. 24, e12641 (2025).
Marinkovic, D. Z., Medar, M. L. J., Becin, A. P., Andric, S. A. & Kostic, T. S. Growing up under constant light: A challenge to the endocrine function of the Leydig cells. Front. Endocrinol. 12, 653602 (2021).
Pavlovic, M. V., Marinkovic, D. Z., Andric, S. A. & Kostic, T. S. The cost of the circadian desynchrony on the Leydig cell function. Sci. Rep. 12(1), 15520 (2022).
Travicic, D. Z. et al. Circadian desynchrony disturbs the function of rat spermatozoa. Eur. J. Cell Biol. 102, 151323 (2023).
Medar, M. L., Andric, S. A. & Kostic, T. S. Stress-induced glucocorticoids alter the Leydig cells’ timing and steroidogenesis-related systems. Mol. Cell. Endocrinol. 538, 111469 (2021).
Sciarra, F. et al. Disruption of Circadian Rhythms: A Crucial Factor in the Etiology of Infertility. IJMS 21, 3943 (2020).
Touzot, M. et al. Artificial light at night alters the sexual behaviour and fertilisation success of the common Toad. Environ. Pollut. 259, 113883 (2020).
Dominoni, D. M. et al. Dose-response effects of light at night on the reproductive physiology of great Tits (Parus major): integrating morphological analyses with candidate gene expression. J. Exp. Zool. Pt A. 329, 473–487 (2018).
Tian, R. et al. Outdoor artificial light at night and male sperm quality: A retrospective cohort study in China. Environ. Pollut. 341, 122927 (2024).
Baburski, A. Z. et al. Circadian rhythm of the Leydig cells endocrine function is attenuated during aging. Exp. Gerontol. 73, 5–13 (2016).
Alvarez, J. D., Chen, D., Storer, E. & Sehgal, A. Non-cyclic and developmental Stage-Specific expression of circadian clock proteins during murine Spermatogenesis1. Biol. Reprod. 69, 81–91 (2003).
Sen, A. & Hoffmann, H. M. Role of core circadian clock genes in hormone release and target tissue sensitivity in the reproductive axis. Mol. Cell. Endocrinol. 501, 110655 (2020).
Zirkin, B. R. & Papadopoulos, V. Leydig cells: formation, function, and regulation†. Biol. Reprod. 99, 101–111 (2018).
Hardy, M. P., Zirkin, B. R. & Ewing, L. L. Kinetic studies on the development of the adult population of Leydig cells in testes of the pubertal Rat*. Endocrinology 124, 762–770 (1989).
Ye, L., Li, X., Li, L., Chen, H. & Ge, R. S. Insights into the development of the adult Leydig cell lineage from stem Leydig cells. Front. Physiol. 8, 430 (2017).
Chen, P., Zirkin, B. R. & Chen, H. Stem Leydig cells in the adult testis: Characterization, regulation and potential applications. Endocr. Rev. 41, 22–32 (2020).
Sengupta, P. The laboratory rat: relating its age with human’s. Int. J. Prev. Med. 4, 624–630 (2013).
González, M. M. Dim light at night and constant darkness: two frequently used lighting conditions that jeopardize the health and wellbeing of laboratory rodents. Front. Neurol. 9, 609 (2018).
Roenneberg, T., Wirz-Justice, A. & Merrow, M. Life between clocks: daily Temporal patterns of human chronotypes. J. Biol. Rhythms. 18, 80–90 (2003).
Liu, P. Y. Light pollution: time to consider testicular effects. Front. Toxicol. 6, 1481385 (2024).
Baburski, A. Z. et al. Melatonin replacement restores the circadian behavior in adult rat Leydig cells after pinealectomy. Mol. Cell. Endocrinol. 413, 26–35 (2015).
Medar, M. L., Andric, S. A. & Kostic, T. S. Stress alters the transcriptional activity of Leydig cells dependently on the diurnal time. Am. J. Physiology-Cell Physiol. 323, C322–C332 (2022).
Harden, K. P. et al. Diurnal coupling between testosterone and cortisol from adolescence to older adulthood. Psychoneuroendocrinology 73, 79–90 (2016).
Begemann, K. et al. Endocrine regulation of circadian rhythms. Npj Biol. Timing Sleep 2(1), 10 (2025).
Ivell, R., Wade, J. D. & Anand-Ivell, R. INSL3 as a biomarker of Leydig cell functionality. Biol. Reprod. 88, 147–147 (2013).
Ge, R. S. & Hardy, M. P. Variation in the end products of androgen biosynthesis and metabolism during postnatal differentiation of rat Leydig Cells*. Endocrinology 139, 3787–3795 (1998).
Tremblay, J. J. Molecular regulation of steroidogenesis in endocrine Leydig cells. Steroids 103, 3–10 (2015).
Midzak, A. S., Chen, H., Aon, M. A., Papadopoulos, V. & Zirkin, B. R. ATP Synthesis, mitochondrial Function, and steroid biosynthesis in rodent primary and tumor Leydig Cells1. Biol. Reprod. 84, 976–985 (2011).
Duarte, A. et al. Mitochondrial fusion is essential for steroid biosynthesis. PLoS ONE. 7, e45829 (2012).
Allen, J. A. et al. Energized, Polarized, and actively respiring mitochondria are required for acute Leydig cell steroidogenesis. Endocrinology 147, 3924–3935 (2006).
Li, C. et al. Bisphenol A attenuates testosterone production in Leydig cells via the Inhibition of NR1D1 signaling. Chemosphere 263, 128020 (2021).
Xiao, Y. et al. Circadian clock gene BMAL1 controls testosterone production by regulating steroidogenesis-related gene transcription in goat Leydig cells. J. Cell. Physiol. 236, 6706–6725 (2021).
Zhao, M. et al. Transition nuclear proteins are required for normal chromatin condensation and functional sperm development. Genesis 38, 200–213 (2004).
O’Donnell, L., McLachlan, R. I., Wreford, N. G. & Robertson, D. M. Testosterone promotes the conversion of round spermatids between stages VII and VIII of the rat spermatogenic cycle. Endocrinology 135, 2608–2614 (1994).
Stephan, F. K. Circadian rhythms in the rat: constant darkness, entrainment to T cycles and to skeleton photoperiods. Physiol. Behav. 30, 451–462 (1983).
Drouyer, E., Rieux, C., Hut, R. A. & Cooper, H. M. Responses of Suprachiasmatic nucleus neurons to light and dark adaptation: relative contributions of melanopsin and Rod–Cone inputs. J. Neurosci. 27, 9623–9631 (2007).
Moustafa, A. Effect of Light-Dark cycle misalignment on the Hypothalamic-Pituitary-Gonadal Axis, testicular oxidative Stress, and expression of clock genes in adult male rats. Int. J. Endocrinol. 2020, 1–17 (2020).
Alvarez, J. D. et al. The circadian clock protein BMAL1 is necessary for fertility and proper testosterone production in mice. J. Biol. Rhythms. 23, 26–36 (2008).
Ding, H., Zhao, J., Liu, H., Wang, J. & Lu, W. BMAL1 knockdown promoted apoptosis and reduced testosterone secretion in TM3 Leydig cell line. Gene 747, 144672 (2020).
Baburski, A. Z. et al. REVERBA couples the circadian clock to Leydig cell steroidogenesis. BioFactors 50, 738–749 (2024).
Andric, S. A., Janjic, M. M., Stojkov, N. J. & Kostic, T. S. Protein kinase G-mediated stimulation of basal Leydig cell steroidogenesis. Am. J. Physiology-Endocrinology Metabolism. 293, E1399–E1408 (2007).
Medar, M. L. J. et al. Dependence of Leydig cell’s mitochondrial physiology on luteinizing hormone signaling. Life 11, 19 (2020).
Cadenas, S. Mitochondrial uncoupling, ROS generation and cardioprotection. Biochim. Et Biophys. Acta (BBA) - Bioenergetics. 1859, 940–950 (2018).
Midzak, A. & Papadopoulos, V. Adrenal mitochondria and steroidogenesis: from individual proteins to functional protein assemblies. Front. Endocrinol. 7, 106 (2016).
Ramírez-Iñiguez, A. L. et al. Acute treatment of constant darkness increases the efficiency of ATP synthase in rat liver mitochondria. Ann. Hepatol. 8, 371–376 (2009).
Midzak, A. S., Chen, H., Papadopoulos, V. & Zirkin, B. R. Leydig cell aging and the mechanisms of reduced testosterone synthesis. Mol. Cell. Endocrinol. 299, 23–31 (2009).
Zhang, H. et al. ROS regulates circadian rhythms by modulating Ezh2 interactions with clock proteins. Redox Biol. 81, 103526 (2025).
Mezhnina, V., Ebeigbe, O. P., Poe, A. & Kondratov, R. V. Circadian control of mitochondria in reactive oxygen species homeostasis. Antioxid. Redox. Signal. 37, 647–663 (2022).
Yadav, N. et al. Molecular insights on cytochrome c and nucleotide regulation of apoptosome function and its implication in cancer. Biochim. Et Biophys. Acta (BBA) - Mol. Cell. Res. 1867, 118573 (2020).
Sebastián, D., Palacín, M. & Zorzano, A. Mitochondrial dynamics: coupling mitochondrial fitness with healthy aging. Trends Mol. Med. 23, 201–215 (2017).
Chen, H. & Chan, D. C. Emerging functions of mammalian mitochondrial fusion and fission. Hum. Mol. Genet. 14, R283–R289 (2005).
Kimmins, S. & Sassone-Corsi, P. Chromatin remodelling and epigenetic features of germ cells. Nature 434, 583–589 (2005).
O’Donnell, L., McLachlan, R. L., Wreford, N. G. & De Kretser, D. M. Testosterone withdrawal promotes Stage-Specific detachment of round spermatids from the rat seminiferous Epithelium1. Biol. Reprod. 55, 895–901 (1996).
Bellastella, A. et al. Endocrine secretions under abnormal Light-Dark cycles and in the blind. Horm. Res. Paediatr. 49, 153–157 (1998).
Teerds, K. J. & Huhtaniemi, I. T. Morphological and functional maturation of Leydig cells: from rodent models to primates. Hum. Reprod. Update. 21, 310–328 (2015).
Bhattacharya, I. & Dey, S. Emerging concepts on Leydig cell development in fetal and adult testis. Front. Endocrinol. (Lausanne). 13, 1086276 (2022).
Payne, A. H., Downing, J. R. & Wong, K. L. Luteinizing hormone receptors and testosterone synthesis in two distinct populations of Ley dig Cells*. Endocrinology 106, 1424–1429 (1980).
Stojkov, N. J. et al. Repeated immobilization stress disturbed steroidogenic machinery and stimulated the expression of cAMP signaling elements and adrenergic receptors in Leydig cells. Am. J. Physiology-Endocrinology Metabolism. 302, E1239–E1251 (2012).
Starovlah, I. M., Pletikosic, R., Kostic, S. M. & Andric, S. A. T. S. Reduced spermatozoa functionality during stress is the consequence of adrenergic-mediated disturbance of mitochondrial dynamics markers. Sci Rep 10, (2020).
In Use R! 241–253 (Springer Int. Publishing, (2016). https://doi.org/10.1007/978-3-319-24277-4_12
Dray, S. & Dufour, A. B. Theade4Package: implementing the duality diagram for ecologists. J Stat. Soft 22, (2007).
Kassambara, A. & Mundt, F. Extract and Visualize the Results of Multivariate Data Analyses. (2016).
Acknowledgements
We are grateful to Vesna Bajagic for technical assistance. The study was supported by Andronet COST Action (CA 20119).
Funding
This research was supported by the Provincial Secretariat for Higher Education and Scientific Research, grant no. APV9418, Ministry of Science, Technological Development and Innovation of the Republic of Serbia (Grants No. 451-03-137/2025-03/200125 & 451-03-136/2025-03/200125) and CIV-CeRES grant 2024..
Author information
Authors and Affiliations
Contributions
D.Z.T. - data acquisition; data analysis and interpretation; figure drafting; revising the manuscript critically for important intellectual content; A.P.B.- data acquisition; data analysis and interpretation; revising the manuscript critically for important intellectual content; D.L.- histological analysis and interpretation; revising the manuscript critically for important intellectual content; S.A.A.- acquisition of the data; revising the manuscript critically for important intellectual content; T.S.K.- the conception and design of the research; acquisition of the data; analysis and interpretation of the data; drafting the manuscript.
Corresponding author
Ethics declarations
Competing interests
The authors declare no competing interests.
Ethics declaration
All experiments and protocols were approved by the local Ethical Committee on Animal Care and Use of the University of Novi Sad (statement no. 01-201/3), which operates under the rules of the the rules of the National Council for Animal Welfare and the National Law for Animal Welfare (copyright March 2009), following the NRC publication “Guide for the Care and Use of Laboratory Animals” and NIH’s “Guide for the Care and Use of Laboratory Animals”.
Consent to participate/Consent to publish
All authors approved the final version of the manuscript and agree to be accountable for all aspects of the work in ensuring that questions related to the accuracy or integrity of any part of the work are appropriately investigated and resolved.
Additional information
Publisher’s note
Springer Nature remains neutral with regard to jurisdictional claims in published maps and institutional affiliations.
Supplementary Information
Below is the link to the electronic supplementary material.
Rights and permissions
Open Access This article is licensed under a Creative Commons Attribution-NonCommercial-NoDerivatives 4.0 International License, which permits any non-commercial use, sharing, distribution and reproduction in any medium or format, as long as you give appropriate credit to the original author(s) and the source, provide a link to the Creative Commons licence, and indicate if you modified the licensed material. You do not have permission under this licence to share adapted material derived from this article or parts of it. The images or other third party material in this article are included in the article’s Creative Commons licence, unless indicated otherwise in a credit line to the material. If material is not included in the article’s Creative Commons licence and your intended use is not permitted by statutory regulation or exceeds the permitted use, you will need to obtain permission directly from the copyright holder. To view a copy of this licence, visit http://creativecommons.org/licenses/by-nc-nd/4.0/.
About this article
Cite this article
Travicic, D.Z., Becin, A.P., Lalosevic, D. et al. Environmental light deprivation disrupts Leydig cell maturation and male reproductive development in rats. Sci Rep 15, 37326 (2025). https://doi.org/10.1038/s41598-025-21236-7
Received:
Accepted:
Published:
Version of record:
DOI: https://doi.org/10.1038/s41598-025-21236-7







