Fig. 2

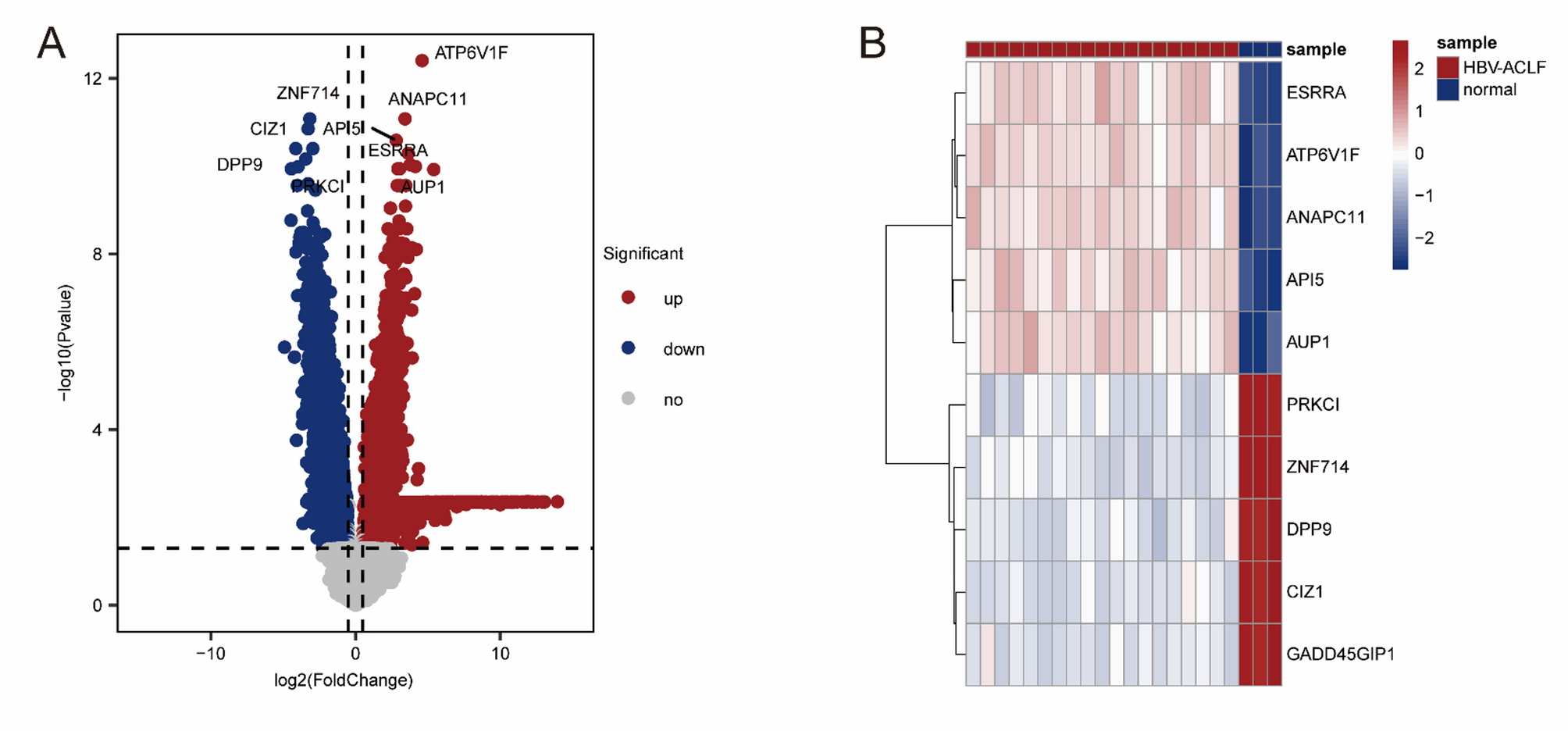
The DEGs from ACHBLF and normal groups from the GEO database. (A) The volcano of DEGs between ACHBLF and normal groups. (B) Heatmap clustering of the 5 top upregulated and downregulated DEGs.

The DEGs from ACHBLF and normal groups from the GEO database. (A) The volcano of DEGs between ACHBLF and normal groups. (B) Heatmap clustering of the 5 top upregulated and downregulated DEGs.