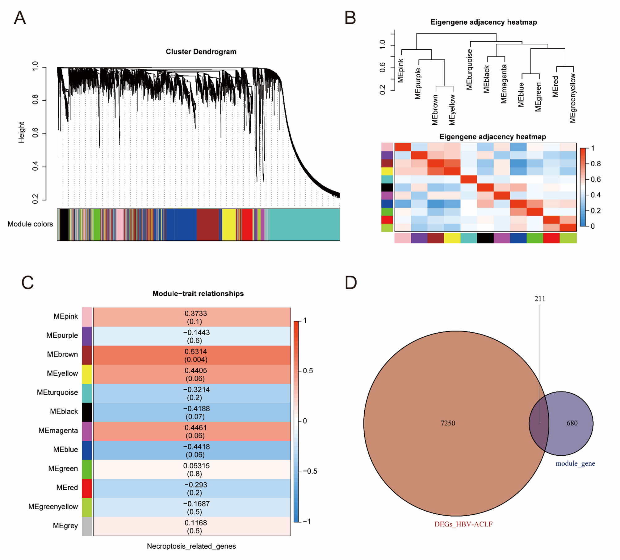
Fig. 3

Screening of the NRGs-related DEGs in ACHBLF. (A) WGCNA modules with different colors under the clustering tree. (B) Correlations and relationships among modules. (C) Heat map of module-trait relationships. (D) The Venn plot identified 211 NRGs-related DEGs among 680 module genes and 7250 DEGs of ACHBLF.