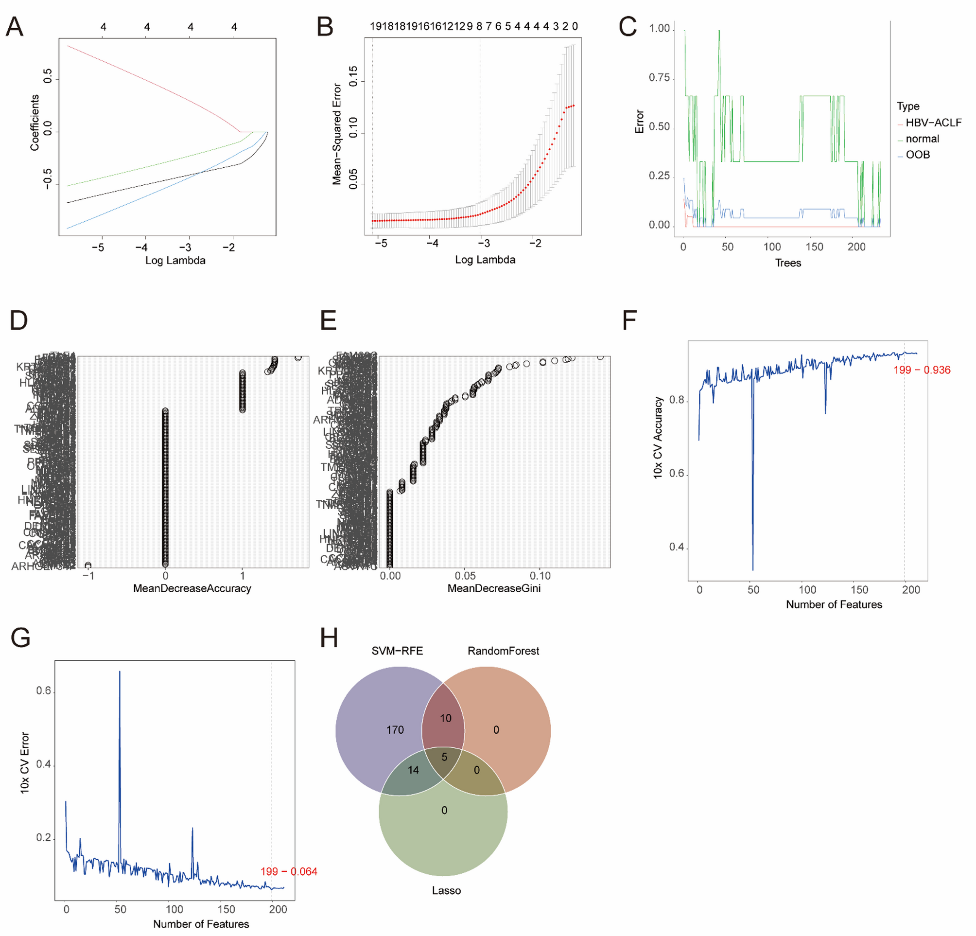
Fig. 5

Machine learning identified the signature NRGs-related DEGs of ACHBLF. (A, B) LASSO regression model screening of the signature NRGs-related DEGs of ACHBLF. (C) Random forest error rate versus the number of classification trees. (D) RF methods screen the signature genes according to MDA. (E) RF methods screen the signature genes according to MDG. (F, G) SVM-RFE selected the signature NRGs-related DEGs of ACHBLF. (H) Venn plot among three machine learning methods resulted in five hub genes of ACHBLF.