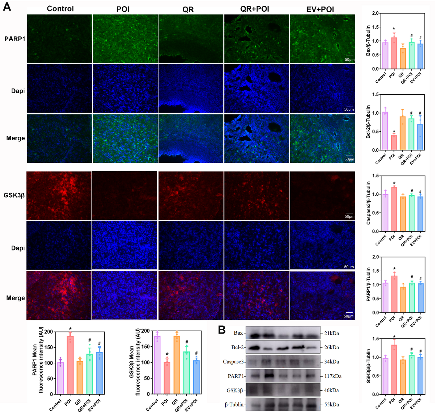
Fig. 5

(A) Representative images and average fluorescence intensity analysis of PARP1 and GSK3β expression detected by immunofluorescence in rat ovarian tissue (scale = 50 μm). n = 6. (B) Representative images and semi-quantitative analysis of PARP1, GSK3β, Bax, Bcl-2, and Caspase-3 expression detected by WB in rat ovarian tissue. n = 3. *p < 0.05 compared to the Control group. #p < 0.05 compared to the POI group.