Abstract
Premature ovarian insufficiency (POI) is a significant side effect of cyclophosphamide (CTX) chemotherapy in women, leading to early ovarian dysfunction. Quercetin (QR), a flavonoid with antioxidant and anti-apoptotic properties, has shown potential in mitigating ovarian damage. This study aimed to investigate the molecular pharmacological mechanisms underlying QR’s protective effects against POI using network pharmacology, molecular docking, and in vivo experimental models. Network pharmacology and molecular docking were first employed to identify the core targets of QR in ameliorating POI. Subsequently, histopathological analysis (HE and Masson staining), hormone level assessment, and protein expression analysis (via TUNEL, immunofluorescence, and immunohistochemistry) were performed to evaluate QR’s therapeutic impact. The results demonstrated that QR intervention significantly increased serum levels of AMH, E2, and SOD in POI rats, while reducing FSH, LH, and MDA levels. Furthermore, QR treatment decreased Bax expression, enhanced Bcl-2 expression, and elevated Caspase-3 activity, indicating a reduction in ovarian cell apoptosis. Mechanistically, QR improved ovarian function by inhibiting PARP1 expression and GSK3β activity, attenuating oxidative stress and cellular senescence. These findings suggest that QR exerts protective effects on ovarian function through multiple interconnected molecular pathways, making it a potential therapeutic candidate for managing POI.
Similar content being viewed by others
Introduction
Premature ovarian insufficiency (POI) is characterized by ovarian dysfunction and decline in women under the age of 401. It is characterized by perimenopausal symptoms, such as hot flashes, night sweats, and menstrual disorders (amenorrhea or oligomenorrhea), which are accompanied by a drop in estrogen concentration and an increase in gonadotropin levels2. Multiple factors are associated with POI, including, autoimmune diseases, toxic side effects of anti-tumor drugs, and chromosomal abnormalities, which can lead to POI. According to studies, 70–80% of women have early ovarian insufficiency following anti-tumor therapy3. Cyclophosphamide (CTX), a widely used chemotherapy drug, will cause irreversible damage to the ovaries4,5,6,7. Meirow et al.8 injected CTX into mice and found that CTX was harmful to ovaries, and the number of primordial follicles in the ovaries of mice dropped as the concentration of CTX increased. Research has demonstrated that CTX causes early ovarian insufficiency and speeds up follicular atresia via several pathways, including inflammation, lipid peroxidation, apoptosis, and oxidative stress9,10,11,12. Excessive reactive oxygen species (ROS) in ovarian tissue can result in oxidative damage, and an elevation in oxidative stress level can impact the development and maturation of follicles. The antioxidant system (superoxide dismutase, glutathione peroxidase) is incapable of efficiently counteracting oxidative damage, maintaining normal ovarian cell function, and fostering the decline of ovarian function13,14,15. Research has demonstrated that enhancing the consumption of antioxidants or incorporating antioxidants within the body has the potential to relieve or postpone the onset and advancement of POI16. In addition, upregulating Bcl-2 and downregulating Bax levels, regulating Bcl-2/Bax balance, can inhibit excessive apoptosis of ovarian granulosa cells, reduce follicular atresia, improve ovarian function, and help delay the process of POI17,18. Resisting oxidative stress and inhibiting cell apoptosis may be considered a novel therapeutic approach to improve POI.
Quercetin (QR), a natural flavonoid compound that is not produced in the human body, is not only widely found in apples, grapes, tomatoes, onions, and tea but also in Chinese herbal medicines such as honeysuckle, ginkgo, forsythia, and turmeric19. In 2010, QR was Generally Recognized as Safe (GRAS) certified by the FDA, which can be applied in beverages, cereal products, pasta, processed fruits and juices, and soft candies, with a maximum content of 500 mg per serving. QR is used as a food additive in Japan and Korea. QR contains phenolic hydroxyl groups and double bonds in its structure, which can show strong antioxidant activity, in addition, it has anti-inflammatory and antibacterial properties20. Modern pharmacological experiments show that QR and its derivatives have antioxidant, anti-inflammatory, antibacterial, anti-fibrosis, and anti-apoptosis effects, and can be used for anti-diabetes, anti-hypertension, anti-microbial infection, anti-aging, and other pharmacological effects19,21. Furthermore, QR has anti-apoptotic properties and can use epigenetic alteration to repair damage to DNA22. The specific mechanism by which QR improves ovarian function in rats with CTX-induced POI remains to be investigated.
By building a “component-target-pathway” network, network pharmacology which is grounded in systems biology theory and high-throughput research can methodically and thoroughly demonstrate how particular medications affect particular diseases23. Drugs’ molecular pharmacological effects and potential therapeutic targets have been effectively identified and predicted by the application of network pharmacology24,25. This study employed network pharmacology and molecular docking to systematically explore and predict the potential targets, biological processes, and signaling pathways involved in QR-mediated treatment of POI. A CTX-induced rat model of premature ovarian insufficiency was also established to further validate the therapeutic effects of QR. These findings not only provided new insights into the molecular mechanisms underlying the protective effects of QR against POI but also offered a scientific basis for developing novel therapeutic strategies targeting oxidative stress, apoptosis, and cellular senescence in ovarian dysfunction.
Materials and methods
Network pharmacology
QR target gene identification
To predict the possible target gene of QR, we referred to the chemical structure of quercetin shown in Fig. 1A (PubChem CID: 5280343), which is taken from the PubChem database (https://pubchem.ncbi.nlm.nih.gov/). Furthermore, we used the SwissTarget prediction database26 (http://swisstargetprediction.ch/) (the screening Probability is greater than 0), DrugBank database27 (https://www.drugbank.ca), and BATMAN-TCM database28 (the critical score is changed to 20, and the critical value of P_value is adjusted to 0.05) to predict and analyze the target gene based on the structure of QR. Then, by filtering and eliminating duplicate values, 145 QR targets were found (https://www.uniprot.org/)29. In order to create a PPI (protein-protein interaction) network diagram, 145 target genes were introduced into the STRING11.5 platform (https://version-11-5.string-db.org/). Cytoscape 3.9.0 software was then used to display the network and analyze its function.
The acquisition of gene targets for POI
To obtain disease targets related to POI, we first took “premature ovarian insufficiency” as the search term and limited the species to “Homo sapiens”, and conducted data retrieval in the Online Mendelian Inheritance in Man database30 (https://omim.org/), GeneCards database31 (https://www.GeneCards.org/), and DisGenet database32 (https://www.disgenet.org). Through this process, we downloaded relevant data, and after summarizing and eliminating duplicate values, we finally got 5818 disease targets.
Network establishment
To explore the interaction between drug components (QR) and disease-related genes (POI), and to construct a protein-protein interaction (PPI) network. 88 QR and POI intersection targets were found by Venn diagram analysis using the Venny 2.1.0 platform (https://bioinfogp.cnb.csic.es/tools/venny/). The 88 target was introduced into the STRING 11.5 platform (https://version-11-5.string-db.org/) to build a PPI network. The filter condition selection is “Homo sapiens” to construct a PPI network graph with “node” as the target and “edges” representing the relationships between nodes. The network is then loaded into the Cytoscape 3.9.1 program, and the Betweenness Centrality is evaluated based on the network topology analysis plugin CytoNCA to display the hub genes (the darker the color, the stronger the correlation). Using the Cytoscape plugin cytoHubba, the top 25 hub genes in the PPI network were evaluated.
GO and KEGG33,34,35 enrichment analysis
To better understand the roles of 88 QR-POI target genes and their mechanisms in disease prevention and treatment, the core target genes at the intersection of QR and POI were imported into the DAVID database (https://david.ncifcrf.gov/) for analysis. The Gene Ontology (GO) analysis was conducted from three aspects: biological process (BP), molecular function (MF), and cellular component (CC), with results screened using a threshold of P ≤ 0.01. Based on the Kyoto Encyclopedia of Genes and Genomes33,34,35 (KEGG) analysis results, the top 20 KEGG pathways were classified and summarized to identify the key signaling pathways of QR in treating POI. Subsequently, the analysis results were visualized using the Microbioinformatics platform (https://www.bioinformatics.com.cn/). Finally, the QR-POI-target-signaling pathway network diagram was constructed using Cytoscape 3.9.1.
Construction of QR-POI -target gene-signal pathway network diagram
To comprehensively and scientifically explain the intricate relationship among drugs, diseases, target genes, and signal pathways, we constructed QR-POI- target genes-signal pathway network diagram. Cytoscape 3.9.1 was used to create the QR-POI-target gene-signal pathway network diagram, which helped to scientifically explain the intricate relationships among compounds, genes, pathways, and diseases. This allowed researchers to investigate the mechanism of QR against POI.
Molecular docking technology
To analyze the interaction between drug active components (QR small molecule compound ligands) and core target proteins (such as GSK3β, PARP1). Molecular docking between QR’s active ingredients and the core target protein was accomplished through the use of Auto Dock Tools1.5.6 21, which also functions as a network server for network pharmacology-based prediction and analysis. The 3D structure of QR small molecule compound ligand was obtained in the PubChem database36 (https://pubchem.ncbi.nlm.nih.gov/). The 3D structure of the core target protein (GSK3β PARP1) in the PPI network was obtained in the PDB database37 (https://www.rcsb.org/). The small molecule was used as the ligand, and the target protein was used as the receptor. The ligand minimizes the structural energy in the ChemBioDraw 3D module, and the receptor was modified by AutodockTools 1.5.6 21 (dehydration and hydrogenation) and exported to pdbqt. format. Following the definition of the receptor protein’s active site grid, docking was carried out, and the resultant score was shown as kcal/mol. BioVIA Discovery Studio 2016 and PyMOL 2.3.0 were used to process and visualize the results.
Materials
CTX for injection was gained from (SFDA Approval No H14023686) Pudepharma Co. (Shanxi, China). Quercetin (Q4951) was obtained from Sigma-Aldrich. Estradiol Valerate Tablets (EV, 1 mg/tablet, H20120369) were obtained from Bayer Vital GmbH. Rat AMH (Anti-Mullerian Hormone) ELISA Kit (E-EL-R3022) was bought from Elabscience Biotechnology Co. (Wuhan, China). The Nanjing Jiancheng Institute of Biological Engineering (Jiangsu, China) was the source of the malondialdehyde (MDA) assay kit (A003-1-2), total superoxide dismutase (SOD) assay kit (A001-1-2), and glutathione Peroxidase (GSH-PX) assay kit (A005-1-2). Senescence-Associatedβ-Galactosidase (SA-β-Gal) Stain Kit (G1580), Rat Estradiol (E2) ELISA KIT(SEKR-0107), Rat Follicle Stimulating Hormone (FSH) ELISA Kit (SEKR-0090), and Rat Luteinizing Hormone (LH) ELISA Kit (SEKR-0091) were acquired from Solarbio (Beijing, China). Beyotime (Shanghai, China) provided the terminal deoxynucleotidyl transferase-mediated dUTP-biotin nick end labeling (TUNEL) assay kit (C1088). Goat Anti-Rabbit IgG (H + L) CY3 (S0011), Bax (AF0120), Bcl-2 (BF9103), PARP1 (DF7198), GSK3β (AF5016), and Caspase-3 (AF6311) Antibodies were obtained from Affinity Bioscience (Jiangsu, China). Wanleibio (Shenyang, China) provided the goat anti-rabbit IgG (H + L) HRP (WLA023), goat anti-mouse IgG (H + L) HRP (WLA024), goat anti-mouse IgG (H + L) FITC (WLA031), and goat anti-rabbit IgG (H + L) FITC (WLA032).
Animals
SD (Sprague-Dawley) rats obtained from Sipeifu Biology Technology Co., ltd were housed in a temperature-controlled environment (20–25 °C) with a humidity of (45–55%) and a regular 12-hour light/dark cycle. They could freely obtain food and purified water. Every experiment was conducted strictly in compliance with the National Institutes of Health’s guidelines for the use and care of experimental animals, and all experiments were conducted in strict accordance with relevant guidelines and regulations. This study was approved by the Medical Ethics Committee of Xuzhou Traditional Chinese Medicine Hospital (2022No.035). 30 healthy female rats (8 weeks, 200 g) were randomly divided into 5 groups and administrated as follows (Fig. 3A; Table 1).
Samples of blood and tissue preparation
The rats were weighed and induced with anesthesia through intraperitoneal injection of 3% sodium pentobarbital. Blood samples were collected from the apex of the heart using negative-pressure anticoagulant vessels. Then, ovariectomy was performed, and the ovaries were washed three times with PBS, and fixed with 4% paraformaldehyde or directly stored at – 80 °C.
ELISA assay
ELISA was used the specific reaction of antigen and antibody, combined with the catalysis of enzyme on the substrate, to detect the content of the target substance. Blood samples were centrifuged for 10 min at 4 °C at 3000 revolutions per minute to separate the serum from the supernatant. Commercial kits were used to measure the serum levels of AMH, E2, FSH, SOD, MDA, and GSH-PX. As directed by the manufacturer, an enzyme-labeled instrument was used to measure the optical density (OD) at 450 nm, and the standard curve was used to determine the concentration of each content.
Histopathological analysis
Hematoxylin-eosin (HE) staining was used for morphological analysis, Masson (blue) staining was used for collagen fiber staining, and SA-β-Gal staining was used for aging tissue staining. The tissue from the ovaries was preserved for 12 h using 4% paraformaldehyde, followed by a 2-hour water wash and a 2-hour soaking in 70% ethanol. Soak in a mixture of 70% ethanol and tetrahydrofuran (volume ratio 1:1) for 1 h, then soak in pure tetrahydrofuran for 2 h. After the complete dehydration, the tissue was placed in paraffin at 62℃ for 3 h, and then the tissue was embedded in a paraffin block by embedding machine, and microtomes were sliced (thickness 5 μm). Slices were spread in a warm water bath, quickly taken out with a glass slide, and dried in an oven at 37℃ overnight. Paraffin sections are then gradually dewaxed, and following dewaxing, dyeing procedures are completed. Then the slices and HE, Masson (blue), and SA-β-Gal staining for observation.
TUNEL analysis
TUNEL staining was used to detect the degree of apoptosis in tissues. Different alcohol concentrations were used to rehydrate the tissue after it had been deparaffinized. The ovarian tissue’s degree of apoptosis was determined using TUNEL staining by the manufacturer’s instructions. Fluorescence microscopy was used to capture the images. TUNEL-positive cells were labeled green and analyzed using ImageJ software.
Immunohistochemical
To examine the expression level of the corresponding protein in ovarian tissue, we used immunohistochemical staining. The heated antigen was restored with 0.1 M sodium citrate buffer (PH = 6.0), the paraffin section of ovarian tissue was dewaxed, and the sample was sealed with 3% bovine serum albumin (BSA). Incubated the antibodies of PARP1 (1:100), GSK3β (1: 200), Bax (1: 100) Bcl-2 (1: 100), and Caspase-3 (1: 200), overnight at 4 °C. On the second day, cleaned the slices with PBS three times for 5 min and incubated with the corresponding second antibody for 1.5 h. Then cleaned the slices again with PBS, incubated with DAB (3,3 ‘- diaminobenzidine) for 30 min, and finally stained with hematoxylin for 3 min.
Immunofluorescence
To test the expression level of the corresponding protein in ovarian tissue, we used immunofluorescence staining. After dewaxing the ovarian paraffin section, repaired the antigen with 0.1 M sodium citrate solution and heated in 95 °C water bathed for 20 min. Then blocked with 5% BSA and add antibodies ARP1 (1: 400), GSK3β (1: 400), Bax (1: 400) Bcl-2 (1: 400) and Caspase-3 (1: 200) incubated the tissue for 4 degrees overnight. After rewarming for 30 min at room temperature the next day, the nucleus was stained for 5 min with DAPI after the matching fluorescent secondary antibody was incubated for 1.5 h at room temperature. Immediately, a standing fluorescence microscope to take photos of the slices. Using Image Pro Plus 6.0 software to analyze the positive expression rate of immunofluorescence.
Western blotting
The expression level of related protein in rat ovarian tissue was quantitatively analyzed by Western blotting. Adding lysate to ovarian tissue, crushing it in a tissue crusher, and then separating and extracting total protein by a low-temperature ultracentrifuge. The BCA detection kit was used to quantify protein concentration. After that, 20 µg of total protein was loaded onto an SDS-PAGE gel for electrophoretic separation. Upon completion of the electrophoresis, the gel containing the target protein was carefully excised, and the proteins were transferred onto a polyvinylidene difluoride (PVDF) membrane using electroblotting. After 20 min of rapid blocking solution blocking the PVDF membrane, an overnight incubation at 4 °C was performed using an antibody against PARP1 (1: 1000), GSK3β (1: 2000), Bax (1: 3000), Bcl-2 (1: 1000), and Caspase-3 (1: 2000). On the second day, the membrane was rewarming at room temperature for 0.5 h. After PBS cleaning, the relative second antibody was incubated for 2 h. Perform ECL luminescence imaging after PBS cleaning. The grayscale values of the stripes were analyzed using Image-Pro Plus 6.0 software.
Statistical analysis
All results were presented as the mean ± SEM. GraphPad Prism version 6.0.1 for Windows, GraphPad Software (GraphPad Software, San Diego, CA, USA) was used to evaluate the significance of differences between each pair of groups using the Tukey’s multiple comparison test and one-way analysis of variance (ANOVA).
Results
Network pharmacology indicated that QR might improve POI through multiple signaling pathways
The BATMAN-TCM, DrugBank, and SwissTaget databases yielded a total of 145 QR prediction targets (Fig. 1A). From the OMIM, GeneCards, and DisGeNET databases, 5818 POI target genes were screened in total. QR-POI interacted with 88 targets (Fig. 1B) to construct a PPI network (Fig. 1C) and attained the top 25 hub genes in the PPI network (Fig. 1D). Based on the Betweenness Centrality (BC) ranking, QR-POI hub genes were displayed (Fig. 1E). Based on MCC analysis, the top 13 genes of MCC were obtained (Table 2). Using the David database, KEEG and GO enrichment analysis was carried out on intersection targets, resulting in 20 KEEG signaling pathways (Table 3) and 279 BP, 59 CC, and 51 MF enrichment items for GO biological processes. Subsequently, KEEG enrichment analysis using a bioinformatics platform (Fig. 2B) demonstrated that QR can influence POI via multiple pathways, including ovarian steroidogenesis, progesterone-mediated oocyte maturation, PI3K-Akt signaling pathway, and estrogen signaling pathway. Screen the top ten significant GO enrichment items s of BP, CC, and MF based on the P-value, and use the bioinformatics platform to plot as illustrated in Fig. 2A. GO enrichment analysis shows that the 88 intersection targets are functionally enriched in various biological processes such as cellular components (Cyclin-dependent protein kinase holoenzyme complex, Plasma membrane), biological processes (Negative regulation of the apoptotic process, Protein phosphorylation), and molecular functions (Enzyme binding, Protein serine/threonine/tyrosine kinase activity). Through literature screening, we hypothesized that PARP1 and GSK3β may be the core targets of QR treatment for POI.
(A) Visual diagram of QR prediction target network. (B) Venn diagram of QR-POI intersection targets. (C) PPI network diagram of QR-POI intersection targets. (D) Visual diagram of intersection target network topology analysis. (E) The PPI network of intersection targets the top 25 hub genes.
Molecular Docking resulted in QR having strong binding activity with the core target PARP1/ GSK3β
Construct a QR-POI-target-signaling pathway network diagram (Fig. 2C) and screen for core targets PARP1 and GSK3β. Molecular docking results showed (Fig. 2D) that the binding energy of QR with GSK3β (1H8F, https://doi.org/10.2210/pdb1H8F/pdb) was − 8.24 kcal/mol, and the binding energy of QR with PARP1 (7kk2, https://doi.org/10.2210/pdb7KK2/pdb) was − 8.99 kcal/mol, indicating that QR has a good affinity with PARP1/GSK3β target, which provides a theoretical possibility for subsequent experiments.
(A) GO enrichment analysis BP, CC, MF three-in-one double-sided bar chart (the abscissa represents the P-value enriched in the entry and the number of target genes). (B) KEGG33,34,35 signal pathway enrichment bubble plot. The gene ratio is represented by the abscissa, the number of genes in the pathway is indicated by the bubble size, and the ordinate denotes the KEGG33,34,35 signaling pathway. (C) QR-POI-target signal pathway network diagram. (D) Virtual mode diagram of QR and PARP1, QR and GSK3β molecular docking.
QR ameliorated the pathological condition of ovarian tissue in POI rats
HE staining was used to observe the histological morphology of rat ovaries. As seen in Fig. 3C, the Control groups and QR groups exhibited different stages of follicles with multiple mature follicular granulosa cells, a small number of atretic follicles were observed, and the ovarian follicles were evenly arranged. The POI group presented severely atretic follicles, obviously smaller ovarian follicle volume, fewer growing follicles, and mature follicles, almost invisible mature oocytes, and loose and disordered arrangement of granulosa cells in the follicles. The intervention with QR could remarkably mitigate the pathological state of ovarian tissue in POI rats. Fibrous tissue was stained blue in Masson staining. Blue collagen fibers were more prevalent in the ovaries of POI rats than in the Control group, as Fig. 3D and F demonstrate. The QR + POI group displayed less ovarian tissue fibrosis than the POI group did.
(A) Animal experimental protocol. (B) The levels of AMH, FSH, and LH and FSH/LH ratio in rat serum. (C) Rat ovarian tissue stained with HE (scale = 50 μm). (D) SA-β-Gal staining of rat ovarian tissue (scale = 50 μm). (E) Masson staining of rat ovarian tissue (scale = 50 μm). (F) Semi-quantitative analysis of C. (G) The levels of SOD and MDA in rat ovarian tissues. (H) The levels of GSH-PX in rat serum. n = 6. Data were represented as mean ± SD. *p < 0.05 compared to the Control group. #p < 0.05 compared to the POI group.
QR improved ovarian cell senescence in POI rats
The results of SA-β-Gal staining indicated (Fig. 3E) that the ovarian tissue from POI rats displayed considerable cellular senescence (blue-green area) compared to Control groups. However, when compared to the POI group, the positive level of SA-β-Gal staining was reduced in the QR + POI group and EV + POI group.
QR regulated gonadal hormone concentration levels in POI rats
As illustrated in FIGURE 3B, the POI group’s serum levels of FSH and LH were markedly increased, the LH/FSH ratio was increased, and the levels of AMH and E2 were markedly decreased when compared to the Control group. Compared with the POI group, serum AMH E2 levels were increased, FSH and LH levels were notably decreased, and LH/FSH ratio was decreased after QR intervention.
QR reduced oxidative stress in ovarian tissues of POI rats
As shown in Fig. 3G and H, compared with the Control group, the ovarian tissue SOD content of POI group rats decreased while MDA content increased. In addition, the serum GSH-PX activity was reduced. However, compared with the POI group, the QR + POI group and EV + POI group showed an increase in SOD content in ovarian tissue, a decrease in MDA content, and an increase in serum GSH-PX activity.
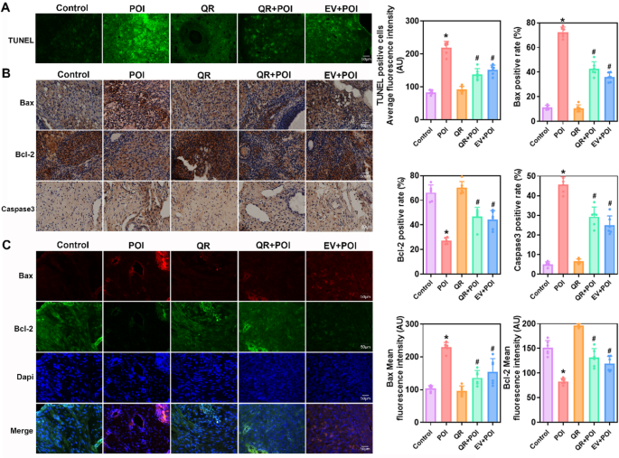
QR inhibited ovarian cell apoptosis in POI rats
TUNEL staining revealed, as seen in Fig. 4A, that there was a significant increase in the positive area of TUNEL staining (green) when compared to the Control group. Following QR intervention, the positive area of TUNEL staining was reduced in the QR + POI group as compared to the POI group. Furthermore, compared to the Control group, the ovarian tissue of POI rats exhibited lower Bcl-2 expression and markedly higher expression of the pro-apoptotic proteins Bax and Caspase-3, as illustrated in Fig. 4B and C, and 5B. Following the administration of the QR intervention, the Bcl2 expression was dramatically raised in the QR + POI group compared to the POI group, whereas the expression of Bax and Caspase-3 was reduced.
(A) Representative TUNEL staining images and statistical analysis of rat ovarian tissue (scale = 50 μm). (B) Representative images and statistical analysis of immunohistochemical detection of Bax, Bcl-2, and Caspase-3 expression in rat ovarian tissue (scale = 50 μm). (C) Representative images of Bax and Bcl-2 expression in rat ovarian tissue detected by immunofluorescence and their statistical analysis (scale = 50 μm). n = 6. Data were represented as mean ± SD. *p < 0.05 compared to the Control group. #p < 0.05 compared to the POI group.
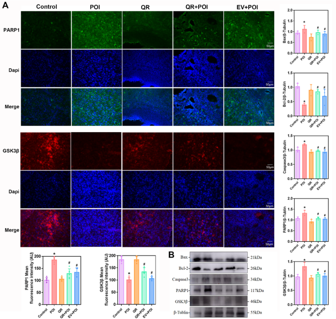
QR inhibited PARP1 expression and GSK3β activity in ovarian tissues of POI rats
As demonstrated in Fig. 5A and B, the ovaries of POI rats exhibited considerably higher PARP1 expression and lower GSK3β phosphorylation in comparison to the Control group. Following the administration of the QR intervention, the PARP1 expression was dramatically reduced, and the activity of GSK3β was decreased in the QR + POI group as compared to the POI group.
(A) Representative images and average fluorescence intensity analysis of PARP1 and GSK3β expression detected by immunofluorescence in rat ovarian tissue (scale = 50 μm). n = 6. (B) Representative images and semi-quantitative analysis of PARP1, GSK3β, Bax, Bcl-2, and Caspase-3 expression detected by WB in rat ovarian tissue. n = 3. *p < 0.05 compared to the Control group. #p < 0.05 compared to the POI group.
Discussion
CTX, a commonly used chemotherapy drug, covalently binds to DNA bases, disrupting normal DNA replication and repair. This triggers follicular cell apoptosis and damage, reduces follicle quantity and quality, and ultimately causes ovarian dysfunction, severely affecting women’s physical and mental health42,43. Although traditional Chinese medicine has demonstrated certain therapeutic effects in treating ovarian insufficiency39,44,45, POI is a complex pathological process involving the disorder of multiple physiological mechanisms. Thus, identifying drugs that target the pathological mechanisms of POI remains crucial. QR has antioxidant, anti-inflammatory, and anti-apoptosis properties46,47,48. Studies suggest that QR could influence hormone synthesis, release, and metabolism, thereby modulating ovarian function49,50. It also promotes follicular development51,52 and improves the inflammatory microenvironment of ovarian tissue, offering protective effects53,54. These actions are vital for enhancing female reproductive health. Based on this, our study preliminarily explores the pharmacological effects and potential mechanisms of QR in the treatment of POI.
PARP1 is highly sensitive to DNA damage55,56 and plays an important role in the development of the entire follicle57. PARP inhibition is crucial for the maintenance and survival of primordial follicular oocytes58,59. Research has reported that resveratrol can improve radiation-induced ovarian insufficiency by inhibiting the expression of PPAR-1 and inflammatory cytokines60. We speculated that PARP1 is a feasible target for treating ovarian insufficiency60,61. GSK3β has been found to be an important downstream molecule of the PI3K/AKT pathway, regulating mammalian oocyte growth and early follicular development62. Firstly, in this study, we used network pharmacology and molecular docking techniques to explore the relevant targets, biological processes, and signaling pathways of QR therapy for POI. Based on the literature review, we speculated that PARP1 and GSK3β may be the core targets of QR in the treatment of POI. Secondly, molecular docking results showed that QR has good interaction forces with PAPR1 and GSK3β. Our results show that compared with the Control group, the activity of GSK3β in POI rats’ ovaries is increased, which is consistent with the previously reported study of premature ovarian failure induced by cisplatin in SD rats63. As we speculate, preliminary animal experiments have shown that QR can inhibit the expression of PARP1 and inhibit the activity of GSK3β to improve CTX-induced ovarian dysfunction in rats.
When POI occurs, the number of follicles in the ovaries decreases, FSH and LH levels increase, E2 levels decrease. Moreover, the risks of osteoporosis, heart disease, mental disorders, and other conditions rise64,65,66,67,68. Our research results showed that compared with the Control group, POI rats showed a decrease in the proportion of primordial follicles, an increase in the number of atresia follicles, a decrease in AMH and E2 levels, along with increased FSH levels, which was consistent with previous studies on CTX-induced mice69,70. Additionally, our results indicated that QR could significantly boost serum AMH and E2 levels in POI rats while lowering FSH and LH levels, thereby regulating hormones and alleviating CTX-induced ovarian dysfunction.
Oxidative stress is an inducer of granulosa cell apoptosis, and SOD and MDA are representative indicators of cellular oxidative damage71. In this study, the SOD activity was reduced, MDA levels increased, and GSH-PX activity decreased in the POI group, indicating CTX-induced ovarian oxidative stress, which was consistent with previous studies on CTX-induced mice72. In addition, strong oxidative stress in the ovaries may affect ovarian reserve, decreasing the number of primordial follicles and AMH levels73. Strong oxidative stress implies the accumulation of ROS. Excessive ROS can promote the expression of Bax and the degradation of Bcl-274,75, obviously affecting the integrity of mitochondrial membranes and mitochondria, and promoting ovarian cell apoptosis by activating enzymes such as Caspase-376,77,78. In this study, we proved that the positive expression of TUNEL in POI rats increased, the expressions of pro-apoptosis proteins Bax and Caspase-3 increased, the anti-apoptosis protein Bcl-2 decreased, and the apoptosis of ovarian cells induced by CTX increased. In addition, we found that QR can reduce the level of oxidative stress in POI rats’ ovaries inhibit the expression of Caspase-3, and improve ovarian function by up-regulating the level of Bcl-2 and down-regulating the level of Bax, inhibiting the endogenous apoptosis of ovarian cells induced by CTX and reducing follicular atresia.
The latest research shows that in middle-aged mice (36 weeks old), QR treatment can significantly reduce the activity of SA-β-gal and the expression of aging marker γ-H2AX protein, and increase the number of primordial follicles and reduce the number of atresia follicles, indicating that QR can improve the ovarian aging of middle-aged mice79. QR can target aging cells to improve ovarian damage in mice with premature ovarian failure induced by cyclophosphamide80. Furthermore, QR can reduce mitochondrial apoptosis and protect human Granulosa-like tumor (KGN) cells from apoptosis induced by rattan lactone (TP)81. For premature ovarian failure induced by doxorubicin in mice, short-term administration of QR can effectively inhibit the activity of SA-β-gal related to aging and improve ovarian aging82. Our results showed that QR can reduce the activity of SA-β-Gal in POI rats, inhibit cell aging, oxidative stress, and apoptosis, inhibit the expression of PARP1 and the activity of GSK3β, and alleviate the ovarian dysfunction and aging induced by CTX in rats.
All the above studies show that oxidative stress, apoptosis, aging, and other pathological manifestations generally exist in different POI models, and QR may be a promising strategy to effectively prevent ovarian insufficiency caused by drugs, age, and other factors. Based on the safety of QR83,84, the development, and application of QR as a component of functional foods for preventing POI, as well as raw materials for daily health products, also have certain potential significance. The application of QR may help restore or improve damaged ovarian function and enhance reproductive health and fertility. However, further clinical trials are still needed to verify the effectiveness and safety of QR in the treatment of ovarian dysfunction, to explore the optimal dosage, administration route, and treatment timing of QR, and to evaluate its long-term effects and potential side effects.
The shortcomings of this study are that, firstly, the oral administration of QR in this study did not effectively improve the bioavailability of QR85,86. Therefore, the discovery of a novel QR drug delivery strategy is also worth further research. Secondly, in the pathogenesis of POI, we have only preliminarily explored the targeting effect of QR on PARP1 and GSK3β, but whether the pharmacological effect of QR on POI will still exist after PARP1 and GSK3β are knocked out, and whether there is an interaction between PARP1 and GSK3β, all need our further study. Last but not least, we have not further studied and determined the mechanism of QR intervention in POI in vitro, which will become an important part of our follow-up research. In addition, we will study the role of this interaction in regulating the key signal pathway in the pathogenesis of ovarian dysfunction, so as to fully clarify the mechanism of QR improving POI.
Conclusions
In conclusion, this study combined network pharmacology, molecular docking, and in vitro animal experiments to elucidate the protective effect of QR on POI and reveal its potential mechanisms. We creatively discovered that PARP1 may be a feasible target for QR treatment of ovarian insufficiency. Our results demonstrated that QR targets the inhibition of PARP1 and the activity of GSK3β, regulates the Bcl-2/Bax/Caspase-3 apoptotic pathway, inhibits oxidative stress and cell apoptosis processes, protects ovarian function in rats with POI induced by CTX (Fig. 6). This study provided new insights and a theoretical basis for the prevention and treatment of chemotherapy-induced POI, enriching the potential clinical application value of QR.
Potential mechanism diagram of QR improving POI.
Data availability
Data will be made available on request. Please contact the corresponding author for relevant data.
References
Rudnicka, E. et al. Premature ovarian insufficiency - aetiopathology, epidemiology, and diagnostic evaluation. Prz Menopauzalny. 17, 105–108. https://doi.org/10.5114/pm.2018.78550 (2018).
Welt, C. Primary ovarian insufficiency: a more accurate term for premature ovarian failure. Clin. Endocrinol. 68, 499–509. https://doi.org/10.1111/j.1365-2265.2007.03073.x (2008).
Oktay, K. et al. Fertility preservation in patients with cancer: ASCO clinical practice guideline update. J. Clin. Oncol.: Official J. Am. Soc. Clin. Oncol. 36, 1994–2001. https://doi.org/10.1200/jco.2018.78.1914 (2018).
Meirow, D. & Nugent, D. The effects of radiotherapy and chemotherapy on female reproduction. Hum. Reprod. Update. 7, 535–543. https://doi.org/10.1093/humupd/7.6.535 (2001).
Larsen, E., Müller, J., Schmiegelow, K., Rechnitzer, C. & Andersen, A. Reduced ovarian function in long-term survivors of radiation- and chemotherapy-treated childhood cancer. J. Clin. Endocrinol. Metab. 88, 5307–5314. https://doi.org/10.1210/jc.2003-030352 (2003).
La Vignera, S., Calogero, A., Cannizzaro, M. & Vicari, E. Erectile vascular dysfunction and analysis of the risk factors related to it: clinical experience. Minerva Endocrinol. 32, 17–21 (2007).
Bines, J., Oleske, D. & Cobleigh, M. Ovarian function in premenopausal women treated with adjuvant chemotherapy for breast cancer. J. Clin. Oncol.: Official J. Am. Soc. Clin. Oncol. 14, 1718–1729. https://doi.org/10.1200/jco.1996.14.5.1718 (1996).
Meirow, D., Lewis, H., Nugent, D. & Epstein, M. Subclinical depletion of primordial follicular reserve in mice treated with cyclophosphamide: clinical importance and proposed accurate investigative tool. Hum. Reprod. (Oxford England). 14, 1903–1907. https://doi.org/10.1093/humrep/14.7.1903 (1999).
Faddy, M., Gosden, R., Gougeon, A., Richardson, S. & Nelson, J. Accelerated disappearance of ovarian follicles in mid-life: implications for forecasting menopause. Hum. Reprod. (Oxford England). 7, 1342–1346. https://doi.org/10.1093/oxfordjournals.humrep.a137570 (1992).
Khedr, N. Protective effect of Mirtazapine and hesperidin on cyclophosphamide-induced oxidative damage and infertility in rat ovaries. Experimental Biology Med. (Maywood N J). 240, 1682–1689. https://doi.org/10.1177/1535370215576304 (2015).
Melekoglu, R., Ciftci, O., Eraslan, S., Cetin, A. & Basak, N. Beneficial effects of Curcumin and capsaicin on cyclophosphamide-induced premature ovarian failure in a rat model. J. Ovarian Res. 11, 33. https://doi.org/10.1186/s13048-018-0409-9 (2018).
Luo, Q. et al. Role of SDF-1/CXCR4 and cytokines in the development of ovary injury in chemotherapy drug induced premature ovarian failure mice. Life Sci. 179, 103–109. https://doi.org/10.1016/j.lfs.2017.05.001 (2017).
Mohammadi, Z. et al. The impact of Chrysin on the folliculogenesis and ovarian apoptosis in Ischemia-Reperfusion injury in the rat model. Int. J. Fertility Steril. 16, 299–305. https://doi.org/10.22074/ijfs.2021.540364.1200 (2022).
Shoorei, H. et al. Different types of bisphenols alter ovarian steroidogenesis: special attention to BPA. Heliyon 9, e16848. https://doi.org/10.1016/j.heliyon.2023.e16848 (2023).
Guo, X. et al. BCAA insufficiency leads to premature ovarian insufficiency via ceramide-induced elevation of ROS. EMBO Mol. Med. 15, e17450. https://doi.org/10.15252/emmm.202317450 (2023).
Yang, L. et al. The role of oxidative stress and natural antioxidants in ovarian aging. Front. Pharmacol. 11, 617843. https://doi.org/10.3389/fphar.2020.617843 (2020).
Liu, M., Zhang, K. & Xu, T. The role of BMP15 and GDF9 in the pathogenesis of primary ovarian insufficiency. Hum. Fertil. (Cambridge, England). 24, 325–332. https://doi.org/10.1080/14647273.2019.1672107 (2021).
Guo, Y., Sun, J. & Lai, D. Role of MicroRNAs in premature ovarian insufficiency. Reprod. Biol. Endocrinol.: RB&E. https://doi.org/10.1186/s12958-017-0256-3 (2017).
Azeem, M. et al. An insight into anticancer, antioxidant, antimicrobial, antidiabetic and anti-inflammatory effects of quercetin: a review. Polym. Bull. (Berlin Germany). 80, 241–262. https://doi.org/10.1007/s00289-022-04091-8 (2023).
Yang, D., Wang, T., Long, M. & Li, P. Quercetin: its main Pharmacological activity and potential application in clinical medicine. Oxidative Med. Cell. Longev. 2020 (8825387). https://doi.org/10.1155/2020/8825387 (2020).
Chen, T. et al. Potential role of Quercetin in polycystic ovary syndrome and its complications: a review. Molecules (Basel Switzerland). https://doi.org/10.3390/molecules27144476 (2022).
Hu, Y. et al. Quercetin alleviates rat osteoarthritis by inhibiting inflammation and apoptosis of chondrocytes, modulating synovial macrophages polarization to M2 macrophages. Free Radic. Biol. Med. 145, 146–160. https://doi.org/10.1016/j.freeradbiomed.2019.09.024 (2019).
Muhammad, J. et al. Network pharmacology: exploring the resources and methodologies. Curr. Top. Med. Chem. 18, 949–964. https://doi.org/10.2174/1568026618666180330141351 (2018).
Yuan, H. et al. How can synergism of traditional medicines benefit from network pharmacology? Molecules (Basel Switzerland). https://doi.org/10.3390/molecules22071135 (2017).
Hopkins, A. Network pharmacology: the next paradigm in drug discovery. Nat. Chem. Biol. 4, 682–690. https://doi.org/10.1038/nchembio.118 (2008).
Daina, A., Michielin, O. & Zoete, V. SwissTargetPrediction: updated data and new features for efficient prediction of protein targets of small molecules. Nucleic Acids Res. 47, W357–W364. https://doi.org/10.1093/nar/gkz382 (2019).
Wishart, D. et al. DrugBank 5.0: a major update to the drugbank database for 2018. Nucleic Acids Res. 46, D1074–D1082. https://doi.org/10.1093/nar/gkx1037 (2018).
Liu, Z. et al. BATMAN-TCM: a bioinformatics analysis tool for molecular mechanism of traditional Chinese medicine. Sci. Rep. 6, 21146. https://doi.org/10.1038/srep21146 (2016).
UniProt. A worldwide hub of protein knowledge. Nucleic Acids Res. 47, D506–D515. https://doi.org/10.1093/nar/gky1049 (2019).
Piñero, J. et al. The disgenet knowledge platform for disease genomics: 2019 update. Nucleic Acids Res. 48, D845–D855. https://doi.org/10.1093/nar/gkz1021 (2020).
Stelzer, G. et al. The genecards suite: from gene data mining to disease genome sequence analyses. Curr. Protocols Bioinf.. https://doi.org/10.1002/cpbi.5 (2016). 1.30.31–31.30.33.
Bauer-Mehren, A., Rautschka, M., Sanz, F. & Furlong, L. DisGeNET: a cytoscape plugin to visualize, integrate, search and analyze gene-disease networks. Bioinformatics (Oxford England). 26, 2924–2926. https://doi.org/10.1093/bioinformatics/btq538 (2010).
Kanehisa, M., Furumichi, M., Sato, Y., Matsuura, Y. & Ishiguro-Watanabe, M. KEGG: biological systems database as a model of the real world. Nucleic Acids Res. 53, D672–d677. https://doi.org/10.1093/nar/gkae909 (2025).
Kanehisa, M. Toward Understanding the origin and evolution of cellular organisms. Protein Sci. 28, 1947–1951. https://doi.org/10.1002/pro.3715 (2019).
Kanehisa, M. & Goto, S. KEGG: Kyoto encyclopedia of genes and genomes. Nucleic Acids Res. 28, 27–30. https://doi.org/10.1093/nar/28.1.27 (2000).
Kim, S. et al. PubChem substance and compound databases. Nucleic Acids Res. 44, D1202–1213. https://doi.org/10.1093/nar/gkv951 (2016).
Burley, S. et al. RCSB protein data bank (RCSB.org): delivery of experimentally-determined PDB structures alongside one million computed structure models of proteins from artificial intelligence/machine learning. Nucleic Acids Res. 51, D488–D508. https://doi.org/10.1093/nar/gkac1077 (2023).
Zheng, S., Ma, M., Chen, Y. & Li, M. Effects of Quercetin on ovarian function and regulation of the ovarian PI3K/Akt/FoxO3a signalling pathway and oxidative stress in a rat model of cyclophosphamide-induced premature ovarian failure. Basic Clin. Pharmacol. Toxicol. 130, 240–253. https://doi.org/10.1111/bcpt.13696 (2022).
Elkady, M., Shalaby, S., Fathi, F. & El-Mandouh, S. Effects of quercetin and rosuvastatin each alone or in combination on cyclophosphamide-induced premature ovarian failure in female albino mice. Hum. Exp. Toxicol. 38, 1283–1295. https://doi.org/10.1177/0960327119865588 (2019).
Chen, Y. et al. Quercetin alleviates cyclophosphamide-induced premature ovarian insufficiency in mice by reducing mitochondrial oxidative stress and pyroptosis in granulosa cells. J. Ovarian Res. https://doi.org/10.1186/s13048-022-01080-3 (2022).
Moradi, S., Khazaei, M. & Rashidi, Z. Synergistic effects of capsaicin and Quercetin improved induced premature ovarian failure in rat. Cell. J. 25, 496–507. https://doi.org/10.22074/cellj.2023.1989732.1234 (2023).
Wang, Q. et al. Protective effect of small peptides from periplaneta Americana on cyclophosphamide-induced premature ovarian failure. J. Obstet. Gynaecol. Res. 48, 188–199. https://doi.org/10.1111/jog.15087 (2022).
Ozer, M. et al. Effect of thiamine pyrophosphate on cyclophosphamide-induced oxidative ovarian damage and reproductive dysfunction in female rats. Adv. Clin. Exp. Med.: Official organ. Wroclaw Med. Univ. 31, 129–137. https://doi.org/10.17219/acem/142535 (2022).
Cao, Y. et al. Network Pharmacology and experimental validation to explore the molecular mechanisms of Bushen Huoxue for the treatment of premature ovarian insufficiency. Bioengineered 12, 10345–10362. https://doi.org/10.1080/21655979.2021.1996317 (2021).
Dou, X. et al. Bu-Shen-Ning-Xin Decoction alleviates premature ovarian insufficiency (POI) by regulating autophagy of granule cells through activating PI3K/AKT/mTOR pathway. Gynecol. Endocrinology: Official J. Int. Soc. Gynecol. Endocrinol. 38, 754–764. https://doi.org/10.1080/09513590.2022.2112941 (2022).
Li, D. et al. Quercetin alleviates ferroptosis of pancreatic β cells in type 2 diabetes. Nutrients. https://doi.org/10.3390/nu12102954 (2020).
Wang, J. et al. Quercetin protects islet β-cells from oxidation-induced apoptosis via Sirt3 in T2DM. Iran. J. basic. Med. Sci. 24, 629–635. https://doi.org/10.22038/ijbms.2021.52005.11792 (2021).
Tan, Y. et al. Quercetin ameliorates insulin resistance and restores gut Microbiome in mice on High-Fat diets. Antioxidants (Basel Switzerland). https://doi.org/10.3390/antiox10081251 (2021).
Mahmoud, A., Elfiky, A. & Abo-Zeid, F. The anti-androgenic effect of quercetin on hyperandrogenism and ovarian dysfunction induced in a dehydroepiandrosterone rat model of polycystic ovary syndrome. Steroids 177, 108936. https://doi.org/10.1016/j.steroids.2021.108936 (2022).
Mihanfar, A., Nouri, M., Roshangar, L. & Khadem-Ansari, M. Therapeutic potential of quercetin in an animal model of PCOS: possible involvement of AMPK/SIRT-1 axis. Eur. J. Pharmacol. 900, 174062. https://doi.org/10.1016/j.ejphar.2021.174062 (2021).
Rashidi, Z. et al. Quercetin protects human granulosa cells against oxidative stress via thioredoxin system. Reprod. Biol. 19, 245–254. https://doi.org/10.1016/j.repbio.2019.07.002 (2019).
Jia, Y., Lin, J., Mi, Y. & Zhang, C. Quercetin attenuates cadmium-induced oxidative damage and apoptosis in granulosa cells from chicken ovarian follicles. Reproductive Toxicol. (Elmsford N Y). 31, 477–485. https://doi.org/10.1016/j.reprotox.2010.12.057 (2011).
Zheng, S., Chen, Y., Ma, M. & Li, M. Mechanism of quercetin on the improvement of ovulation disorder and regulation of ovarian CNP/NPR2 in PCOS model rats. J. Formos. Med. Association = Taiwan. Yi Zhi. 121, 1081–1092. https://doi.org/10.1016/j.jfma.2021.08.015 (2022).
Wang, Z. et al. Quercetin decreases insulin resistance in a polycystic ovary syndrome rat model by improving inflammatory microenvironment. Reproductive Sci. (Thousand Oaks Calif). 24, 682–690. https://doi.org/10.1177/1933719116667218 (2017).
Morgan, S., Anderson, R., Gourley, C., Wallace, W. & Spears, N. How do chemotherapeutic agents damage the ovary? Hum. Reprod. Update. 18, 525–535. https://doi.org/10.1093/humupd/dms022 (2012).
Bedoschi, G., Navarro, P. & Oktay, K. Chemotherapy-induced damage to ovary: mechanisms and clinical impact. Future Oncol. (London England). 12, 2333–2344. https://doi.org/10.2217/fon-2016-0176 (2016).
Qian, H., Xu, J., Lalioti, M., Gulle, K. & Sakkas, D. Oocyte numbers in the mouse increase after treatment with 5-aminoisoquinolinone: a potent inhibitor of poly(ADP-ribosyl)ation. Biol. Reprod. 82, 1000–1007. https://doi.org/10.1095/biolreprod.109.080697 (2010).
Winship, A., Stringer, J., Liew, S. & Hutt, K. The importance of DNA repair for maintaining oocyte quality in response to anti-cancer treatments, environmental toxins and maternal ageing. Hum. Reprod. Update. 24, 119–134. https://doi.org/10.1093/humupd/dmy002 (2018).
Winship, A. et al. The PARP inhibitor, olaparib, depletes the ovarian reserve in mice: implications for fertility preservation. Hum. Reprod. (Oxford England). 35, 1864–1874. https://doi.org/10.1093/humrep/deaa128 (2020).
Alharbi, H., Alshehri, A., Ahmad, M. & Guo, W. Promising anti- cervical carcinoma and inflammatory agent, resveratrol targets poly (ADP-ribose) polymerase 1 (PARP-1) induced premature ovarian failure with a potent enzymatic modulatory activity. J. Reprod. Immunol. 144, 103272. https://doi.org/10.1016/j.jri.2021.103272 (2021).
Said, R., El-Demerdash, E., Nada, A. & Kamal, M. Resveratrol inhibits inflammatory signaling implicated in ionizing radiation-induced premature ovarian failure through antagonistic crosstalk between Silencing information regulator 1 (SIRT1) and poly(ADP-ribose) polymerase 1 (PARP-1). Biochem. Pharmacol. 103, 140–150. https://doi.org/10.1016/j.bcp.2016.01.019 (2016).
Regan, S. et al. Granulosa cell apoptosis in the ovarian Follicle-A changing view. Front. Endocrinol. https://doi.org/10.3389/fendo.2018.00061 (2018).
Dong, Z., Zhang, L., Wang, W., Jiang, F. & Ai, H. ZnSO protects against premature ovarian failure through PI3K/AKT/GSK3β signaling pathway. Theriogenology 207, 61–71. https://doi.org/10.1016/j.theriogenology.2023.05.023 (2023).
Wang, M., Wang, Y., Li-Ling, J. & Xie, H. Adult stem cell therapy for premature ovarian failure: from bench to bedside. Tissue Eng. Part. B Reviews. 28, 63–78. https://doi.org/10.1089/ten.TEB.2020.0205 (2022).
Verma, P., Sharma, K., Shankar, A., Sharma, H., Rao, D. & A. & Role of trace Elements, oxidative stress and immune system: a triad in premature ovarian failure. Biol. Trace Elem. Res. 184, 325–333. https://doi.org/10.1007/s12011-017-1197-6 (2018).
Thakur, M., Feldman, G. & Puscheck, E. Primary ovarian insufficiency in classic galactosemia: current understanding and future research opportunities. J. Assist. Reprod. Genet. 35, 3–16. https://doi.org/10.1007/s10815-017-1039-7 (2018).
Rafique, S., Sterling, E. & Nelson, L. A new approach to primary ovarian insufficiency. Obstet. Gynecol. Clin. N. Am. 39, 567–586. https://doi.org/10.1016/j.ogc.2012.09.007 (2012).
Nelson, L. Clinical practice. Primary ovarian insufficiency. N. Engl. J. Med. 360, 606–614. https://doi.org/10.1056/NEJMcp0808697 (2009).
He, L., Ling, L., Wei, T., Wang, Y. & Xiong, Z. Ginsenoside Rg1 improves fertility and reduces ovarian pathological damages in premature ovarian failure model of mice. Exp. Biol. Med. (Maywood N J). 242, 683–691. https://doi.org/10.1177/1535370217693323 (2017).
Liu, H., Zhang, Y., Li, M. & Luo, P. Beneficial effect of sepia esculenta ink polysaccharide on cyclophosphamide-induced immunosuppression and ovarian failure in mice. Int. J. Biol. Macromol. 140, 1098–1105. https://doi.org/10.1016/j.ijbiomac.2019.08.200 (2019).
Li, Y. et al. Oral oyster polypeptides protect ovary against d-galactose-induced premature ovarian failure in C57BL/6 mice. J. Sci. Food. Agric. 100, 92–101. https://doi.org/10.1002/jsfa.9997 (2020).
Kabirian, A., Batavani, R., Asri-Rezaei, S. & Soleimanzadeh, A. Comparative study of the protective effects of chicken embryo amniotic fluid, vitamin C and coenzyme Q10 on cyclophosphamide-induced oxidative stress in mice ovaries. Veterinary Res. Forum: Int. Q. J. 9, 217–224. https://doi.org/10.30466/vrf.2018.32085 (2018).
Lim, J. & Luderer, U. Oxidative damage increases and antioxidant gene expression decreases with aging in the mouse ovary. Biol. Reprod. 84, 775–782. https://doi.org/10.1095/biolreprod.110.088583 (2011).
Wang, S. et al. Acupuncture reduces apoptosis of granulosa cells in rats with premature ovarian failure via restoring the PI3K/Akt signaling pathway. Int. J. Mol. Sci. 20 https://doi.org/10.3390/ijms20246311 (2019).
Yan, Z. et al. Curcumin exerts a protective effect against premature ovarian failure in mice. J. Mol. Endocrinol. 60, 261–271. https://doi.org/10.1530/jme-17-0214 (2018).
Rajput, S. et al. Luteolin alleviates AflatoxinB-Induced apoptosis and oxidative stress in the liver of mice through activation of Nrf2 signaling pathway. Antioxid. (Basel Switzerland). 10 https://doi.org/10.3390/antiox10081268 (2021).
Opferman, J. & Kothari, A. Anti-apoptotic: BCL-2 family members in development. Cell Death Differ. 25, 37–45. https://doi.org/10.1038/cdd.2017.170 (2018).
Khaje Roshanaee, M. et al. BaxProtective effect of minocycline on and gene expression, histological damages and oxidative stress induced by ovarian torsion in adult rats. Int. J. Fertility Steril. 16, 30–35. https://doi.org/10.22074/ijfs.2021.522550.1069 (2022).
Meng, W. et al. Spatiotemporal transcriptomic changes of human ovarian aging and the regulatory role of FOXP1. 4, (2024). https://doi.org/10.1038/s43587-024-00607-1
Xu, Z. et al. The role of cellular senescence in Cyclophosphamide-Induced primary ovarian insufficiency. I Int J Mol Sci . 24, (2023). https://doi.org/10.3390/ijms242417193
Qingzhi, W. et al. Quercetin and Tanshinone prevent mitochondria from oxidation and autophagy to inhibit KGN cell apoptosis through the SIRT1/SIRT3-FOXO3a axis. 70, (2024). https://doi.org/10.14715/cmb/2024.70.2.36
Gao, Y. et al. Increased cellular senescence in doxorubicin-induced murine ovarian injury: effect of senolytics. Geroscience 45, (2023). https://doi.org/10.1007/s11357-023-00728-2
Dabeek, W. & Marra, M. Dietary Quercetin and kaempferol: bioavailability and potential Cardiovascular-Related bioactivity in humans. Nutrients 11 https://doi.org/10.3390/nu11102288 (2019).
Egert, S. et al. Quercetin reduces systolic blood pressure and plasma oxidised low-density lipoprotein concentrations in overweight subjects with a high-cardiovascular disease risk phenotype: a double-blinded, placebo-controlled cross-over study. Br. J. Nutr. 102, 1065–1074. https://doi.org/10.1017/s0007114509359127 (2009).
Chen, X., Yin, O., Zuo, Z. & Chow, M. Pharmacokinetics and modeling of quercetin and metabolites. Pharm. Res. 22, 892–901. https://doi.org/10.1007/s11095-005-4584-1 (2005).
Shabbir, U. et al. Curcumin, Quercetin, catechins and metabolic diseases: the role of gut microbiota. Nutrients. https://doi.org/10.3390/nu13010206 (2021).
Acknowledgements
This work was supported by the Xuzhou Science and Technology Plan Project (KC22186).
Author information
Authors and Affiliations
Contributions
Yuting Wang: Conceptualization, Methodology, Writing - Original Draft, Visualization. Man Chen: Writing - Review & Editing, Formal analysis, Data Curation. Tianqi Deng: Software, Validation, Formal analysis. Miao Sui: Investigation, Resources, Visualization. Xiaofei Jiang: Conceptualization, Funding acquisition, Project administration.
Corresponding author
Ethics declarations
Competing interests
The authors declare no competing interests.
Arrive statement
All the procedure of the study is followed by the ARRIVE guidelines.
Additional information
Publisher’s note
Springer Nature remains neutral with regard to jurisdictional claims in published maps and institutional affiliations.
Supplementary Information
Below is the link to the electronic supplementary material.
Rights and permissions
Open Access This article is licensed under a Creative Commons Attribution-NonCommercial-NoDerivatives 4.0 International License, which permits any non-commercial use, sharing, distribution and reproduction in any medium or format, as long as you give appropriate credit to the original author(s) and the source, provide a link to the Creative Commons licence, and indicate if you modified the licensed material. You do not have permission under this licence to share adapted material derived from this article or parts of it. The images or other third party material in this article are included in the article’s Creative Commons licence, unless indicated otherwise in a credit line to the material. If material is not included in the article’s Creative Commons licence and your intended use is not permitted by statutory regulation or exceeds the permitted use, you will need to obtain permission directly from the copyright holder. To view a copy of this licence, visit http://creativecommons.org/licenses/by-nc-nd/4.0/.
About this article
Cite this article
Wang, Y., Chen, M., Deng, T. et al. Modulatory effect of quercetin on premature ovarian insufficiency induced by cyclophosphamide via the PARP1 and GSK3β. Sci Rep 15, 37610 (2025). https://doi.org/10.1038/s41598-025-21397-5
Received:
Accepted:
Published:
Version of record:
DOI: https://doi.org/10.1038/s41598-025-21397-5








