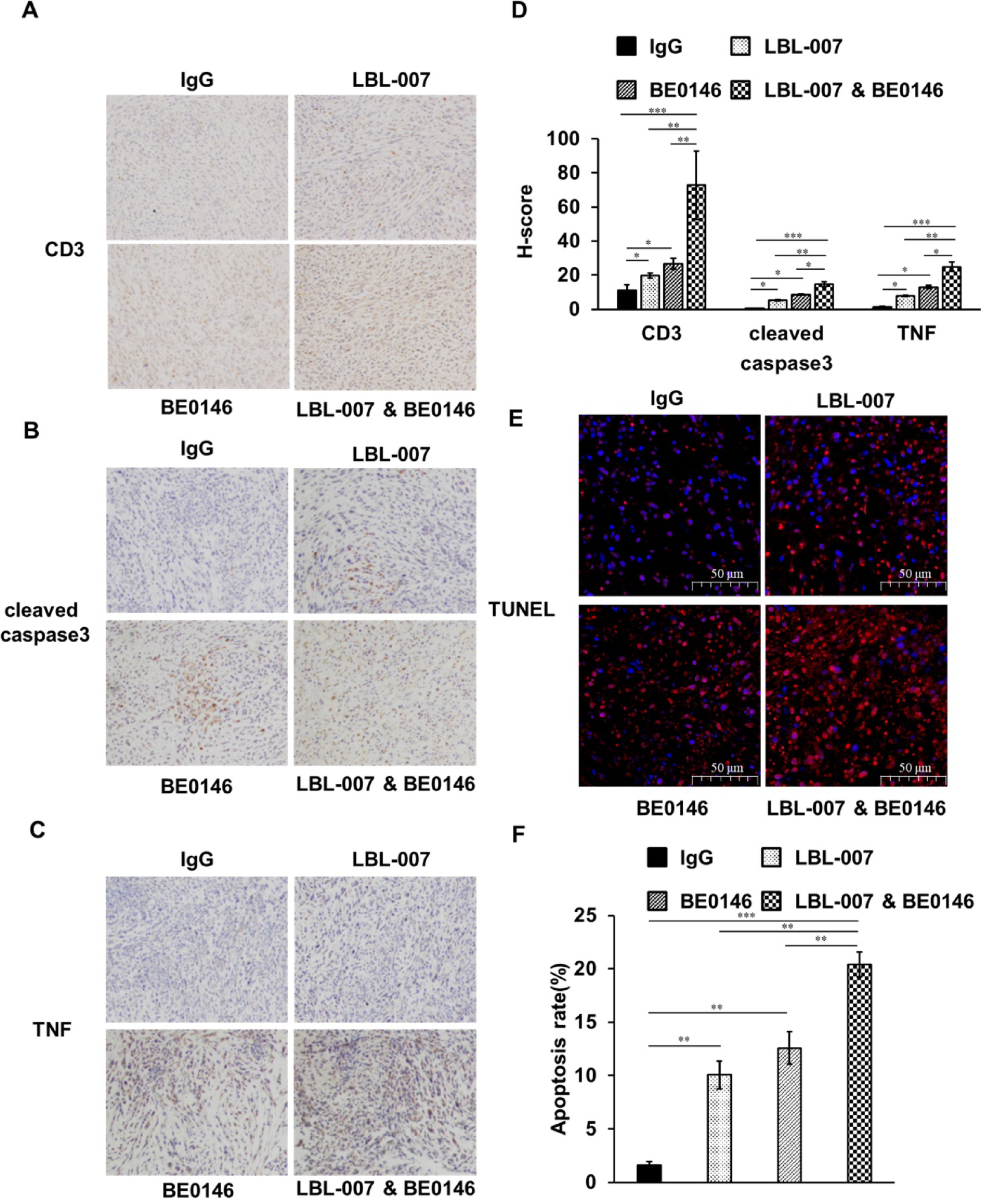
Fig. 7

LBL-007 and anti-PD-1 antibodies promote the expression of apoptotic indicators in the tumor. Immunohistochemical staining of CD3 (A), cleaved caspase3 (B), and TNF (C) expression in the tumor from transplanted murine colorectal cancer model after treatment with the indicated antibodies. ×400 magnification. (D) Quantification of CD3, cleaved-caspase3, and TNF by the Aipathwell® System. Results are expressed as the H-Score (∑(pi × i) = (percentage of weak intensity cells × 1) + (percentage of moderate intensity cells × 2) + (percentage of strong intensity cells × 3), where i denotes the grade of positive cells: 0 points for negative without staining; 1 point for weak positive yellowish; 2 points for moderate positive tan; 3 points for strong positive tan. pi denotes the percentage of positive cells of the corresponding grade). (E) TUNEL staining. Red staining indicates DNA nicks, and blue DNA counterstaining was used for comparison. Scale bar = 50 μm. (F) Quantification of TUNEL staining by the Aipathwell® System. *P < 0.05, **P < 0.01, ***P < 0.001.