Fig. 1
From: SPP1+ macrophages promote colorectal cancer progression by activating JAK2/STAT3 signaling pathway

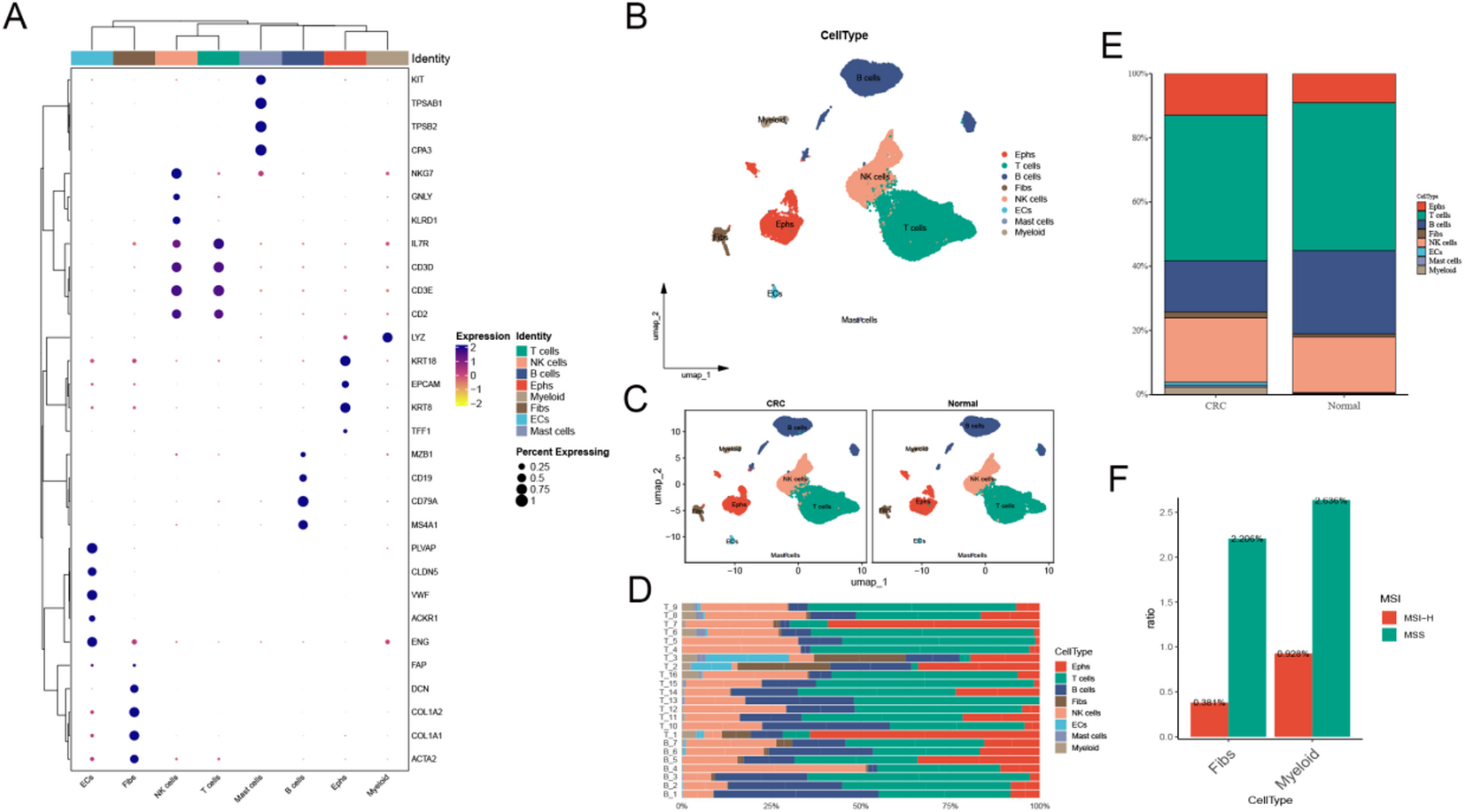
scRNA-seq analysis of the TME in CRC. (A) Cells in the CRC group were annotated using marker genes; (B) UMAP plot of each cell type; (C) UMAP plots of cell-type distribution in the CRC and Normal groups; (D) Bar stacking plot of the proportion of each cell type in each sample; (E) Proportion of each cell type between the CRC and Normal groups; (F) The relationship between the proportion of Fibs and Myeloid cells and MSS.