Fig. 2
From: SPP1+ macrophages promote colorectal cancer progression by activating JAK2/STAT3 signaling pathway

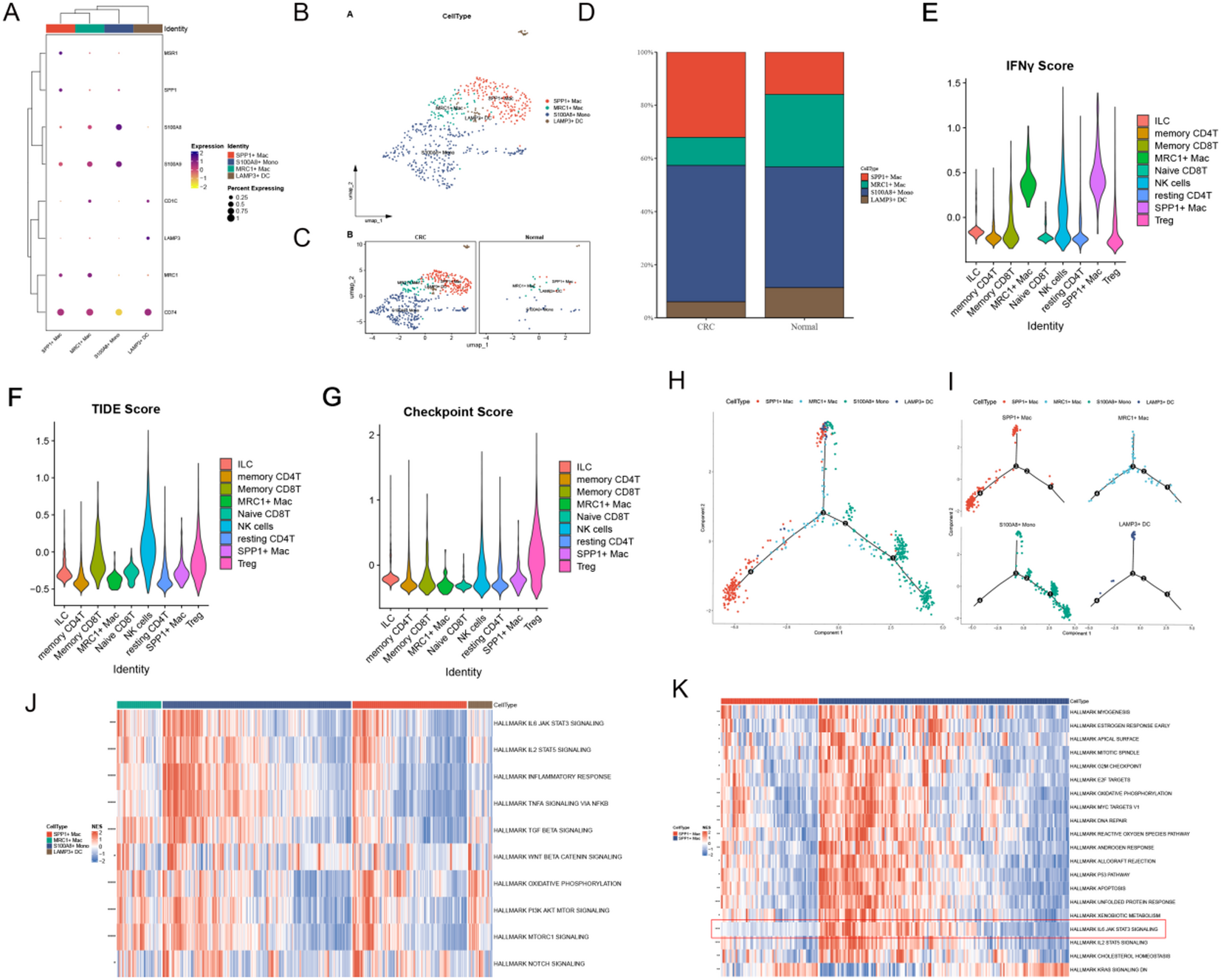
Subset clustering and enrichment analysis of Myeloid cells. (A) Myeloid cell subsets were annotated using marker genes; (B) UMAP plot of each cell subset; (C) UMAP plots of each cell subset between the CRC and Normal groups; (D) Proportion of each cell subset between the CRC and Normal groups; (E) IFNγ scores among various cell subsets; (F) Immune escape scores among various cell subsets; (G) Immune checkpoint scores among various cell subsets; (H,I) Trajectory plots of each cell subset; (J) GSVA results of each cell subset; and (K) GSVA results of SPP1+ TAMs and SPP− TAMs.