Fig. 1
From: Knowledge, attitude, and practice toward antiviral treatment of chronic hepatitis B among patients

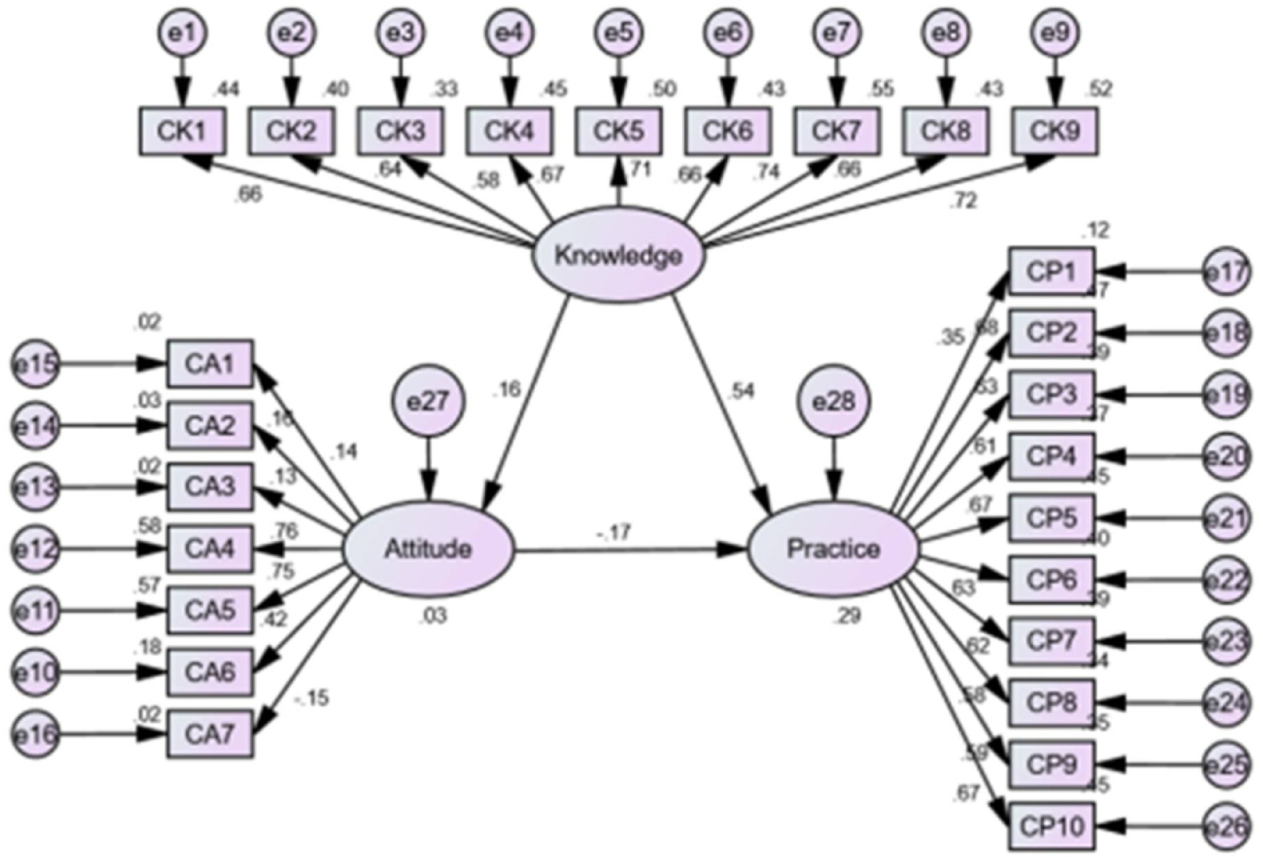
Structural equation model of patients’ KAP.
From: Knowledge, attitude, and practice toward antiviral treatment of chronic hepatitis B among patients

Structural equation model of patients’ KAP.