Abstract
China has the largest number of hepatitis B patients globally, making early detection, intervention, and treatment crucial. This study assessed the knowledge, attitude, and practice (KAP) toward antiviral treatment among chronic hepatitis B (CHB) patients. A web-based cross-sectional study was conducted among hepatitis B patients at the author’s Hospital, Tianjin, China, between October 2022 and January 2023. Primary outcomes were KAP scores (knowledge: 0–18, attitude: 0–35, practice: 0–50). Secondary outcomes included factors associated with KAP. A total of 457 hepatitis B patients participated. The Mean KAP scores were 9.70 ± 4.64 (knowledge), 24.00 ± 3.28 (attitude), and 38.85 ± 6.56 (practice). Factors independently associated with adequate knowledge included household income 5,000–10,000 CNY (OR = 1.81, 95%CI: 1.05–3.12; positive factor), > 10,000 CNY (OR = 2.05, 95%CI: 1.01–4.17; positive factor), rural cooperative medical insurance (OR = 0.5, 95%CI: 0.27–0.94; negative factor), carrier-stage hepatitis B (OR = 0.34, 95%CI: 0.13–0.91; negative factor), and treatment > 10 years (OR = 2.74, 95%CI: 1.09–6.88; positive factor). Positive attitude was associated with income > 10,000 CNY (OR = 2.77, 95%CI: 1.41–5.44; positive factor) but negatively with cirrhosis (OR = 0.43, 95%CI: 0.24–0.76; negative factor) and liver cancer (OR = 0.19, 95%CI: 0.05–0.71; negative factor). Knowledge (OR = 1.20, 95%CI: 1.13–1.27) was independently associated with a proactive practice, while female sex (OR = 0.58, 95%CI: 0.35–0.95) and use to drink (OR = 0.43, 95% CI: 0.22–0.82) were independently associated with worse practice. CHB patients demonstrated suboptimal KAP levels regarding antiviral therapy. Policy support should prioritize low-income populations to improve treatment adherence and outcomes.
Similar content being viewed by others
Introduction
Chronic hepatitis B represents a persistent viral infection and a significant global health burden, with varying prevalence across regions of high (Asia and Africa) and low (North America, Northern and Western Europe, and Australia) endemicity1. It is a major public health concern in China, with the country having the highest number of hepatitis B patients in the world2. The epidemic characteristics of hepatitis B in China include high prevalence and transmission rates and a significant burden on the healthcare system2. Chronic hepatitis B virus persistent infection is one of the primary factors leading to the progression of the disease into cirrhosis and liver cancer. Therefore, early detection, intervention, and treatment targeting chronic HBV persistent infection are particularly crucial2.
The primary treatment goal is to suppress viral replication, reduce liver inflammation, and prevent disease progression3. Currently, the treatment status for hepatitis B in China includes antiviral therapies4, such as using nucleotide analogs, such as entecavir5 and tenofovir disoproxil fumarate6, and interferon-based therapies7. The nucleotide analogs-based medications are generally well-tolerated, with minimal side effects8. However, their long-term treatment may present some risks, such as drug resistance and potential kidney or bone toxicity9. Similarly, interferon-based therapies are less frequently used due to their higher cost and potential side effects. Furthermore, the long-term treatment costs with any of the above medications can be a financial burden for patients10. Regular monitoring of liver function, hepatitis B virus levels, and alpha-fetoprotein is crucial for assessing disease risk and hepatocellular carcinoma development11. In order to effectively manage chronic hepatitis B, a multidisciplinary approach involving hepatologists, infectious disease specialists, and public health interventions is essential to curb virus transmission.
The current understanding of chronic hepatitis B and its treatment strategies and drugs varies significantly among different populations and regions12. Conversely, in populations with lower endemicity, there are knowledge gaps regarding the disease’s status, untreated infection consequences, and misconceptions about transmission routes, prevention, and treatment options13. These knowledge gaps may result in delayed diagnosis, inadequate management, and an elevated risk of disease progression14.
Knowledge, attitudes, and practices (KAP) studies play a crucial role in assessing individuals’ or populations’ understanding, beliefs, and behaviors regarding specific health conditions, such as chronic hepatitis B15. These studies offer valuable insights into knowledge gaps and areas for improvement in disease-related knowledge, attitudes, and practices. For example, KAP analysis can reveal variations in knowledge about transmission routes, symptoms, preventive measures, vaccination, and more in a population14. Attitudes toward the disease may vary due to cultural or social differences, leading to stigma and discrimination, which might affect diagnosis, vaccination, disease disclosure, or seeking medical care12. Conversely, individuals with better awareness, acceptance, and adherence to preventive measures and treatment exhibit a positive attitude toward the disease12. Assessing practices related to chronic hepatitis B helps identify gaps in preventive measures and treatment strategies. Adherence to regular medical checkups, medication, and positive lifestyle changes16.
Therefore, this study aimed to investigate the KAP of patients with chronic hepatitis B toward antiviral treatment of the disease.
Methods
Study design and participants
This cross-sectional survey was conducted at the author’s Hospital, Tianjin, China, between October 2022 and January 2023. The patients with chronic hepatitis B were enrolled. The inclusion criteria were1 confirmed chronic HBV infection for more than 6 months and2 receiving antiviral drug treatment for a minimum of 6 months. The exclusion criteria were1 did not receive antiviral treatment or had been treated for less than 6 months, or2 discontinued antiviral treatment for less than 6 months. This study was approved by the human medical ethics committee of Tianjin Second People’s Hospital [2022-47], and all participants provided written informed consent.
Procedures
The questionnaire was designed based on relevant literature17. It was reviewed and modified by two senior experts. A pre-test was conducted, Cronbach’s α was 0.886, and Kaiser-Meyer-Olkin (KMO) was 0.650, indicating good internal consistency of the questionnaire.
The final questionnaire comprised 38 items across 4 dimensions. The demographic characteristics are covered by 12 items. The knowledge dimension consisted of 9 items, “well known”, “partially known”, and “unknown”, scored as 2 points, 1 point, and 0 points, with a possible score range of 0–18 points. The attitude dimension consisted of 7 items that utilized a 5-point Likert scale. Scores of positive attitude items (Items 1, 2, 3, and 7) ranged from 5 (strongly agree) to 1 (strongly disagree). The negative attitude items (Items 4, 5, and 6) were assigned in reverse, with a score range of 7–35 points. The practice dimension included 10 items, also utilizing a five-point Likert scale, ranging from 5 (always) to 1 (never), resulting in a score range of 10–50 points. For each dimension, adequate knowledge, positive attitude, and proactive practice were defined as achieving a score of 70% or more of the total possible score18.
In order to distribute the questionnaire, it was uploaded to the Sojump website (https://www.wjx.cn/) to create a QR code for the electronic questionnaires. The research team contacted the department heads in hospitals, informed them of the study’s purpose, and obtained their consent and assistance. With their cooperation, the electronic questionnaire was distributed to medical staff through various WeChat groups in different departments. In order to prevent duplicate responses, IP restriction was applied, allowing each survey to be completed only once from a single IP address. After collection, the questionnaires were reviewed for quality by members of the research team. Questionnaires with obvious logical errors, missing answers, or a pattern of selecting the same options for all items were considered invalid and excluded from the analysis.
Statistical analysis
Statistical analyses were conducted using STATA 17.0 (Stata Corporation, College Station, TX, USA). A confirmatory factor analysis (CFA) was performed to confirm the questionnaire construct. Comparative fit index (CFI), Tucker-Lewis index (TLI), incremental fit index (IFI), Chi-square ratio of degrees of freedom (CMIN/DF), and root mean square error of approximation (RMSEA) were used to evaluate the model fit. Continuous variables were expressed as mean ± standard deviation (SD) and compared between two groups using a t-test or one-way analysis of variance (ANOVA). Variables with p < 0.05 in univariate analysis were included in the multivariate analysis. Multivariate logistic regression was used to analyze the factors associated with knowledge, attitude, and practice (variable screening: enter). The structural equation model (SEM) was constructed, and the hypothesis was set as follows:1 The patients’ knowledge directly affects their attitude;2 patients’ attitude directly affects their practice;3 patients’ knowledge directly affects their practice. SEM offers several distinct advantages over simpler regression-based models, and its use is justified in situations requiring modeling complex relationships, incorporation of latent variables, assessment of measurement error, testing of model fit, mediation and moderation in a unified framework, and model comparison19,20,21. The two-sided p < 0.05 was considered statistically significant.
Results
Questionnaire validation
The Kaiser-Meyer-Olkin was 0.869 (P < 0.001). The CFA (Table S1) suggested that the measures of the questionnaire construct were consistent with the investigators’ understanding of the nature of that construct, with CMIN/DF = 3.571 (< 5 is good), RMSEA = 0.075 (< 0.08 is good), IFI = 0.838 (> 0.8 is good), TLI = 0.815 (> 0.8 is good), and CFI = 0.837 (> 0.8 is good).
Demographic characteristics
The questionnaire was distributed among 457 hepatitis B patients, including 312 (68.3%) males and 145 (31.7%) females, aged 48.0 ± 12.2 years. The mean scores of knowledge, attitude, and practice were 9.7 ± 4.6 (possible range: 0–18), 24.0 ± 3.3 (possible range: 7–35), and 38.9 ± 6.6 (possible range: 10–50), respectively. Significant differences in knowledge scores were observed based on gender (p < 0.001) and treatment periods (p = 0.002). Participants showed a statistically significant difference in knowledge and attitude scores based on education levels, hepatitis B stage, and antiviral treatment variation (all p < 0.05). Type of medical insurance showed a significant difference in knowledge and practice scores (p < 0.001), while drinking showed statistically significant differences in attitude (p = 0.003) and practice (p = 0.022) scores. Finally, household income and family history of hepatitis B showed statistically significant differences in knowledge, attitude, and practice scores (all p < 0.001) (Table 1).
Distribution of patients, antiviral drugs, and patients’ concerns regarding antiviral drug selection
Around 30.6% of patients resided in districts within the main city, while 56.9% lived in districts of surrounding cities. Additionally, 12.5% of patients came from other provinces (Supplementary Figure S1A). The most commonly used drug is Entecavir, accounting for 59.1% of the medications. Tenofovir disoproxil is the second most prevalent at 18.2%, followed by Tenofovir alafenamide at 15.1%. Some patients (4.4%) used a combination of two antiviral drugs, and a small portion (3.3%) used other drugs like Lamivudine, Tibivudine, and Adefovir dipivoxil (Supplementary Figure S1B). Therapeutic effectiveness was the most frequently cited concern (89.1%). A significant number (33.0%) expressed concern about possible adverse reactions. Drug price was a concern of 45.1% of patients, and a small group (16.0%) expressed concern about drug availability (Supplementary Figure S1C).
Knowledge, attitude, and practice
The knowledge distribution results showed that the majority of patients (60.0%) reported relative understanding, while a small portion (14.9%) reported not understanding the therapeutic outcomes of the antiviral therapy. Question K3 (53.8%) and K8 (53.2%) had the highest percentage of patients reporting understanding, while the lowest percentage of not understanding was reported for question K8 (6.6%) (Table S2). The results for the attitude dimension showed that the majority of participants were satisfied with the effectiveness of the currently applied antiviral medication (86.7%), believed that their condition had improved after treatment (87.1%), and considered regular treatment follow-up necessary (90.0%). However, a considerable number felt that long-term antiviral treatment increased their financial burden (58.6%) and impacted their normal life and work (56.7%). Concerns about discontinuing medication during pregnancy preparation were evident (36.6%), and some were uncertain about the time to discontinue antiviral medication (74.4%) (Table S3). The results for practice dimension showed that a high percentage of participants reported “always” or “often” for various practices related to antiviral treatment: taking medication on time (77.9%), paying attention to self-monitoring sensations (44.6%), undergoing regular follow-up examinations (53.8%), concerning about examination results (56.9%), pay attention to diet and nutrition (42.5%), and maintaining a good mood (45.7%). However, a lower percentage reported “always” or “often” for exercising appropriately (33.0%), communicating with other patients (19.7%), keeping in touch with the doctor (27.8%), and following treatment progress (33.0%) (Table S4).
Multivariate regression analysis
The results of multivariate regression analysis showed that household income 5,000–10,000 CNY (OR = 1.81, 95% CI: 1.05, 3.12, p = 0.034), household income > 10,000 CNY (OR = 2.05, 95% CI: 1.01, 4.17, p = 0.048), and treatment period > 10 years (OR = 2.74, 95% CI: 1.09, 6.88, p = 0.032) were independently associated with adequate knowledge, while the new cooperative medical insurance (OR = 0.5, 95% CI: 0.27, 0.94, p = 0.032) and carrier-stage hepatitis B (OR = 0.34; 95% CI: 0.13, 0.91, p = 0.032), were independently associated with worse knowledge. In the attitude dimension, the knowledge score (OR = 1.09, 95% CI: 1.04, 1.15, p < 0.001) and household income > 10,000 CNY (OR = 2.77, 95% CI: 1.41, 5.44, p = 0.003) were independently associated with positive attitude, while cirrhosis (OR = 0.43, 95% CI: 0.24, 0.76, p = 0.003) and liver cancer (OR = 0.19, 95% CI: 0.05, 0.71, p = 0.013) were independently associated with negative attitude. In the practice dimension, the knowledge score (OR = 1.20, 95% CI: 1.13, 1.27, p < 0.001) was independently associated with a proactive practice, while female sex (OR = 0.58, 5% CI: 0.35, 0.95, p = 0.031) and used to drink (OR = 0.43, 95% CI: 0.22, 0.82, p = 0.010) were independently associated with worse practice related to hepatitis B (Table 2).
SEM
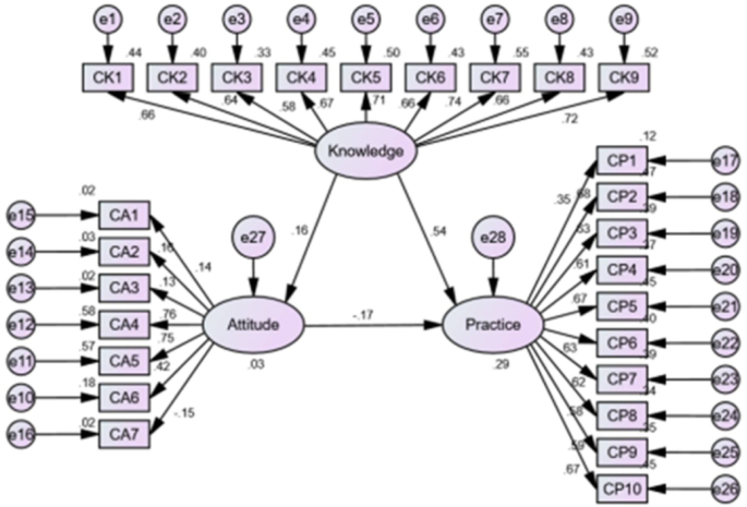
The SEM results showed that knowledge directly affects attitude (β = 0.174, p = 0.008), attitude directly affects practice (β=-0.074, p = 0.004), and knowledge directly affects practice (β = 0.245, p < 0.001) (Table 3and Fig. 1).
Discussion
The findings of this study suggested that interventions to improve awareness about the disease, adherence to preventive measures, and acceptance of treatment options would lead to better management of the disease.
While data is limited specifically for KAP among hepatitis B patients themselves, evidence from related populations suggests that although knowledge is often good, there are significant gaps in both attitude and preventive practices, including vaccine uptake, safe behaviors, and ongoing disease management. Targeted educational and intervention programs are needed to improve KAP among patients with hepatitis B to support both their health and public health goals22,23. In the present study, the patients displayed diverse levels of knowledge, attitude, and practice scores toward hepatitis B and the therapeutic outcomes of antiviral therapy. The results indicated varying levels of knowledge among patients regarding different aspects of antiviral therapy for chronic hepatitis B, with a relatively low proportion showing limited understanding, highlighting the need for improved education and communication regarding the therapeutic outcomes of antiviral therapy. Chronic hepatitis B patients generally exhibited a positive attitude towards the effectiveness, outcomes, and follow-up after antiviral treatment. However, some patients expressed concerns about the financial impact and disruption to their routine work due to the treatment, consistent with findings from a previous study24. Additionally, certain patients were apprehensive about the side effects of antiviral drugs and considered discontinuing the treatment. Regarding practice, hepatitis B patients demonstrated a varied approach to antiviral treatment. A majority of patients showed a willingness to adhere to medication schedules, monitor their sensations, undergo follow-up examinations, maintain an appropriate diet and nutrition, engage in suitable exercise, communicate with other patients and doctors, and stay updated on the progress of antiviral treatment. However, some patients reported inconsistent attention to dietary management and did not seek peer support or share their experiences with others facing similar challenges. Furthermore, some patients did not consistently take medication or attend regular follow-up examinations, indicating the importance of organizing awareness programs about the disease for this subgroup of patients25.
Multivariate regression analysis revealed significant associations between KAP scores of hepatitis B patients and various factors. Higher household income correlated with better knowledge and a positive attitude towards disease and treatment, indicating the impact of socioeconomic factors on patient understanding26. Patients with rural cooperative medical insurance had lower odds of knowledge. The coverage under the rural cooperative medical insurance for expenses incurred at tertiary hospitals in urban areas is often insufficient, resulting in high out-of-pocket expenses27. Even if reimbursement is an option, the coverage rate is generally low. Furthermore, some individuals residing in rural areas have lower levels of education and limited comprehension abilities. Access to comprehensive healthcare services and information through basic medical insurance may improve disease knowledge28. Patients with carrier-stage hepatitis B had limited knowledge and a less positive attitude, possibly due to their asymptomatic nature. Public health campaigns, community outreach programs, and education initiatives are crucial for disease awareness29. The severity of the medical condition of patients usually has a significant impact on their attitude towards the disease and its treatment. It is evident that effective communication and interaction with physicians play a crucial role in influencing the attitude of patients toward treatment and their overall approach to managing the illness30. Acquiring more knowledge about the disease through these interactions becomes imperative in shaping the attitude and practices toward the treatment31. Completing the treatment plan is essential for gaining more information and education about hepatitis B32. The study revealed positive associations between knowledge and attitude, as well as knowledge and practice, indicating that better-informed patients may have a more positive attitude and engage in preventive behaviors32. Gender plays a significant role in practice, with females showing lower odds of good practice. Several reasons could be involved. Studies highlight that higher levels of education are associated with better hepatitis B knowledge and positive practices. In China, women, particularly older women or those in rural areas, may have lower levels of formal education, which affects their awareness of hepatitis B, available interventions, and recommended preventive practices12,33,34,35. Socioeconomic disparities, including lower income and limited access to healthcare resources, disproportionately affect female patients in some Chinese communities. This can hinder their ability to seek screening or vaccination or to receive accurate health information. For example, women may have fewer opportunities to access screenings or educational campaigns convened in male-dominated work settings or urban clinics12,33. In some regions, traditional gender roles may limit women’s autonomy in making health-related decisions or seeking care independently. Female patients may also prioritize family needs over their own health, leading to lower engagement in hepatitis B preventive practices or treatment adherence. Hepatitis B-related stigma remains a major barrier in China, especially for women, who may worry about discrimination in employment, or marriage if their infection is known. Stigma and psychological stress can deter women from participating in screenings, vaccination programs, or treatment, thereby reducing their KAP scores17,36,37. Many health education campaigns are not tailored to address the specific needs or barriers faced by women, resulting in lower awareness and practice rates among female patients. For example, data from Zhejiang and other areas indicate that pregnant women had heavy psychological stress and gaps in hepatitis B knowledge, which affected their health behaviors and acceptance of treatment17,35. Female patients may face challenges communicating with providers due to language barriers, fear of stigma, or lack of gender-sensitive services, reducing their ability to receive or act on accurate health information12,34. Moreover, drinking was linked to poorer practice, possibly due to alcohol’s negative impact on health behaviors and treatment adherence32. These findings underscore the significance of demographic, socioeconomic, and clinical factors in understanding hepatitis B knowledge, attitude, and practice. Tailored interventions and education programs are crucial to promote good practices and enhance disease management.
The SEM analysis revealed interesting relationships between KAP variables regarding antiviral treatment of chronic hepatitis B. The analysis revealed a significant positive relationship between attitude and knowledge, suggesting that patients who have a more positive attitude towards antiviral treatment are likely to have a better understanding of the disease and its treatment options. This finding is in accordance with a previous study that has emphasized the importance of a positive attitude in enhancing knowledge and encouraging patients to actively seek and comprehend medication information38. The study showed a modest yet statistically significant negative relationship between attitude and practice toward antiviral treatment, indicating that a more positive attitude was associated with a lower likelihood of engaging in antiviral treatment. Literature suggests that attitudes do not always directly influence behaviors, and there can be other mediating factors, such as perceived efficacy and accessibility of treatment options39. Though this finding appears counterintuitive, as one might expect a positive attitude to correlate with higher adherence or practice, similar nuances have been documented in research on antiviral therapy behaviors. Sometimes, higher positive attitudes may arise from improved perceptions or increased confidence (self-efficacy) but do not necessarily directly translate into treatment uptake, especially when other barriers exist (e.g., side effect concerns, social stigma, misunderstanding about treatment necessity, or overconfidence leading to non-adherence). For example, some patients may hold positive attitudes toward antiviral therapy in principle but choose not to engage due to perceived personal health, social norms, or practical obstacles, leading to a disconnect between attitude and actual practice40,41. This phenomenon underscores the complexity of the attitude-behavior relationship in health interventions: positive attitudes do not always guarantee greater practice, and sometimes interventions aimed at increasing practice must address additional barriers beyond just attitude. Researchers recommend tailoring educational and support strategies to different patient groups based not only on their attitude, but also on their knowledge, social context, and individual barriers40,41. The study also revealed a significant positive relationship between practice and knowledge, indicating that patients who have a better understanding of the disease and its treatment options are more likely to adhere to antiviral therapy and engage in appropriate medical practices. This is in accordance with previous research that has demonstrated the importance of knowledge in shaping health-related behaviors and adherence to treatment protocols42.
This study has limitations. First, the patients were recruited from a single hospital, limiting the generalizability of the findings to a broader population. Multicenter studies will be necessary to improve generalizability. Second, the study does not provide a causal relationship between variables due to the cross-sectional nature of the study design. Third, a web-based survey and recruitment through hospital staff may lead to selection bias. Fourth, the study may introduce recall bias or social desirability bias due to self-reported measures obtained through a questionnaire. Fifth, the requirement of a minimum of 6 months for inclusion in the study may introduce bias, as excluding patients with shorter treatment durations or those who discontinued treatment for less than 6 months may impact the generalizability of the findings to all patients with chronic hepatitis B. It is recommended to increase the patient recruitment points for a diversity of samples and conduct a longitudinal study for validation and expansion of the findings of the study.
In conclusion, patients showed sub-optimal levels of KAP scores towards Hepatitis B and therapeutic outcomes of antiviral therapy. Findings indicated an immediate need to implement an effective hepatitis B education and training program to build capacity among patients in hepatitis B prevention and control, and to dispel hepatitis B misunderstandings. Attention and policy support should be intensified for the low-income chronic hepatitis B antiviral treatment population.
Data availability
All data generated or analyzed during this study are included in this article and supplementary information files.
References
Terrault, N. A. et al. Update on prevention, diagnosis, and treatment of chronic hepatitis B: AASLD 2018 hepatitis B guidance. Hepatol. (Baltimore Md). 67, 1560–1599. https://doi.org/10.1002/hep.29800 (2018).
Chen, S. et al. The hepatitis B epidemic in China should receive more attention. Lancet (London England). 391, 1572. https://doi.org/10.1016/s0140-6736(18)30499-9 (2018).
Tang, L. S. Y. et al. Rev. Jama 319, 1802–1813, doi:https://doi.org/10.1001/jama.2018.3795 (2018).
Jang, T. Y. et al. Role of hepatitis D virus infection in development of hepatocellular carcinoma among chronic hepatitis B patients treated with nucleotide/nucleoside analogues. Sci. Rep. 11, 8184. https://doi.org/10.1038/s41598-021-87679-w (2021).
Sulkowski, M. S. et al. Safety and efficacy of vebicorvir administered with Entecavir in treatment-naïve patients with chronic hepatitis B virus infection. J. Hepatol. 77, 1265–1275. https://doi.org/10.1016/j.jhep.2022.05.027 (2022).
Marcellin, P. et al. Ten-year efficacy and safety of Tenofovir disoproxil fumarate treatment for chronic hepatitis B virus infection. Liver International: Official J. Int. Association Study Liver. 39, 1868–1875. https://doi.org/10.1111/liv.14155 (2019).
Ye, J., Chen, J., Interferon, Hepatitis, B. & and Current and future perspectives. Front. Immunol. 12, 733364. https://doi.org/10.3389/fimmu.2021.733364 (2021).
Olanrewaju, A. O. et al. REverSe transcriptase chain termination (RESTRICT) for selective measurement of nucleotide analogs used in HIV care and prevention. Bioeng. Translational Med. 8, e10369. https://doi.org/10.1002/btm2.10369 (2023).
Parvez, M. K., Al-Dosari, M. S. & AH. A. An update on natural or herbal drugs against hepatitis B virus. In: Advances in Medicine and Biology. Nova Science Publishers, Inc. p, 159–184. (2021).
Chen, C. H. et al. Long-term incidence and predictors of hepatitis B surface antigen loss after discontinuing nucleoside analogues in noncirrhotic chronic hepatitis B patients. Clin. Microbiol. Infection: Official Publication Eur. Soc. Clin. Microbiol. Infect. Dis. 24, 997–1003. https://doi.org/10.1016/j.cmi.2017.12.013 (2018).
Wang, Q. et al. Diagnostic value of gamma-glutamyltransferase/aspartate aminotransferase ratio, protein induced by vitamin K absence or antagonist II, and alpha-fetoprotein in hepatitis B virus-related hepatocellular carcinoma. World J. Gastroenterol. 25, 5515–5529. https://doi.org/10.3748/wjg.v25.i36.5515 (2019).
Gebrecherkos, T., Girmay, G., Lemma, M. & Negash, M. Knowledge, Attitude, and practice towards hepatitis B virus among pregnant women attending antenatal care at the university of Gondar comprehensive specialized Hospital, Northwest Ethiopia. Int. J. Hepatol. 2020 (5617603). https://doi.org/10.1155/2020/5617603 (2020).
Abdi, A. M., MN, Knowledge, S. & Attitude and practice toward prevention of hepatitis B virus infection among Somalian immigrant in the state of Selangor, Malaysia, and their HBV infection status. J. Bioscience Appl. Res. 5, 198–211 (2019).
Smalls, D. J., Kiger, R. E., Norris, L. B., Bennett, C. L. & Love, B. L. Hepatitis B Virus Reactivation: Risk Factors and Current Management Strategies. Pharmacotherapy 39, 1190–1203. https://doi.org/10.1002/phar.2340 (2019).
Balegha, A. N., Yidana, A. & Abiiro, G. A. Knowledge, attitude and practice of hepatitis B infection prevention among nursing students in the upper West region of ghana: A cross-sectional study. PloS One. 16, e0258757. https://doi.org/10.1371/journal.pone.0258757 (2021).
Liu, Y. et al. Knowledge, attitudes, and practices regarding hepatitis B vaccination among hospital-based Doctors and nurses in china: results of a multi-site survey. Vaccine 36, 2307–2313. https://doi.org/10.1016/j.vaccine.2018.03.018 (2018).
Liu, X. et al. Psychological stress; knowledge, attitude and practice and acceptance of antiviral therapy in pregnant women with hepatitis B in Zhejiang, china: a case comparison study. BMJ open. 12, e055642. https://doi.org/10.1136/bmjopen-2021-055642 (2022).
Lee, F. & Suryohusodo, A. A. Knowledge, attitude, and practice assessment toward COVID-19 among communities in East Nusa Tenggara, indonesia: A cross-sectional study. Front. public. Health. 10, 957630. https://doi.org/10.3389/fpubh.2022.957630 (2022).
Beran, T. N. & Violato, C. Structural equation modeling in medical research: a primer. BMC Res. Notes. 3, 267. https://doi.org/10.1186/1756-0500-3-267 (2010).
Fan, Y., Chen, J. & Shirkey, G. Applications of structural equation modeling (SEM) in ecological studies: an updated review. Ecol. Process. 5, 19. https://doi.org/10.1186/s13717-016-0063-3 (2016).
Kline, R. B. Principles and Practice of Structural Equation Modeling (Fifth Edition)The Guilford Press,. (2023).
Garg, M., Sridhar, B., Katyal, V. & Goyal, S. Assessment of Knowledge, Attitude, and practices (KAP) toward hepatitis B Infection, its Prevention, and vaccination among health care workers. Cureus 15, e39747. https://doi.org/10.7759/cureus.39747 (2023).
Belete, D., Wondale, D., Kiros, T. & Demissie, B. Knowledge, Attitude, Practices, and associated factor towards hepatitis B virus infection among health care professionals at Tibebe ghion specialized Hospital, Bahir Dar, Northwest Ethiopia, 2021: A cross sectional study. Int. J. Hepatol. 2022 (3726423). https://doi.org/10.1155/2022/3726423 (2022).
Ahmed, S. et al. Assessment of hepatitis-related knowledge, attitudes, and practices on quality of life with the moderating role of internalized stigma among hepatitis B-positive patients in Pakistan. Health Psychol. Behav. Med. 11, 2192782. https://doi.org/10.1080/21642850.2023.2192782 (2023).
Nguyen, T. T. L. et al. Knowledge, attitudes and practices toward hepatitis B virus infection among students of medicine in Vietnam. Int. J. Environ. Res. Public Health. 18 https://doi.org/10.3390/ijerph18137081 (2021).
De Carvalho, A. G., Luz, J. G. G., Rodrigues, L. D., Dias, J. V. L. & Fontes, C. J. F. Impact of socioeconomic status on the knowledge, attitudes, and practices about visceral leishmaniasis among dog owners. J. Infect. Developing Ctries. 15, 1523–1531. https://doi.org/10.3855/jidc.14522 (2021).
Xie, F. et al. Impact of the New Cooperative Medical Scheme on the Rural Residents’ Hospitalization Medical Expenses: A Five-Year Survey Study for the Jiangxi Province in China. Int. J. Environ. Res. Public Health. 15 https://doi.org/10.3390/ijerph15071368 (2018).
Huang, J. et al. A preliminary effect analysis of family Doctor and medical insurance payment coordination reform in Changning district of Shanghai, China. BMC Fam. Pract. 20 https://doi.org/10.1186/s12875-019-0949-0 (2019).
Hang Pham, T. T. et al. Knowledge, attitudes and practices of hepatitis B prevention and immunization of pregnant women and mothers in Northern Vietnam. PloS One. 14, e0208154. https://doi.org/10.1371/journal.pone.0208154 (2019).
Peng, Y., Yin, P., Deng, Z., Wang, R. & Patient-Physician Interaction and trust in online health community: the role of perceived usefulness of health information and services. Int. J. Environ. Res. Public Health. 17 https://doi.org/10.3390/ijerph17010139 (2019).
Sultan, E. S., El-Sahn, F. A., Fetohy, E. M., DT, Knowledge, M. & Attitude and practice of physicians and pharmacists working in Alexandria governmental hospitals regarding food drug and drug nutrient interactions. J. High. Inst. Public. Health. 51, 121–127 (2021).
Fortes Déguénonvo, L. & Massaly, A. Ngom Gueye N, e. a. Assessment of knowledge, attitudes and practices of medical students regarding hepatitis B infection at a private university of medicine in Senegal. J. Infect. Dis. Epidemiol. 5, 103 (2019).
Li, T., Wang, R., Zhao, Y., Su, S. & Zeng, H. Public awareness and influencing factors regarding hepatitis B and hepatitis C in Chongqing municipality and Chengdu City, china: a cross-sectional study with community residents. BMJ open. 11, e045630. https://doi.org/10.1136/bmjopen-2020-045630 (2021).
Ma, G. X., Shive, S. E., Toubbeh, J. I., Tan, Y. & Wu, D. Knowledge, attitudes, and behaviors of Chinese hepatitis B screening and vaccination. Am. J. Health Behav. 32, 178–187. https://doi.org/10.5555/ajhb.2008.32.2.178 (2008).
Belay, A. et al. Knowledge, attitudes, and factors associated with vertical transmission of hepatitis B among pregnant women in gurage Zone, Ethiopia. Sci. Rep. 15, 17815. https://doi.org/10.1038/s41598-025-94010-4 (2025).
Han, B. et al. The experience of discrimination of individuals living with chronic hepatitis B in four provinces of China. PloS One. 13, e0195455. https://doi.org/10.1371/journal.pone.0195455 (2018).
Deng, Y. et al. Achievements, and challenges in the elimination of hepatitis B in China. J. Clin. Translational Hepatol. 13, 599–604. https://doi.org/10.14218/JCTH.2025.00039 (2025).
Zhang, J. & Guo, X. & WU X, e. a. KAP investigation and influential factor study of medication risk among residents. China Pharmacy, 18, 1445–1448 (2018).
Tamiru, H. F., Mashalla, Y. J., Mohammed, R. & Tshweneagae, G. T. Cutaneous leishmaniasis a neglected tropical disease: community knowledge, attitude and practices in an endemic area, Northwest Ethiopia. BMC Infect. Dis. 19, 855. https://doi.org/10.1186/s12879-019-4506-1 (2019).
Deng, Q., Wu, S. & Liu, W. Effect of social influence on antiviral therapy behavior among chronic hepatitis B patients with different disease knowledge levels. BMC public. Health. 25, 1441. https://doi.org/10.1186/s12889-025-22683-7 (2025).
Smith, L. E. et al. A systematic review of factors affecting intended and actual adherence with antiviral medication as treatment or prophylaxis in seasonal and pandemic flu. Influenza Other Respir Viruses. 10, 462–478. https://doi.org/10.1111/irv.12406 (2016).
Hoffman, S. J. et al. Celebrities’ impact on health-related knowledge, attitudes, behaviors, and status outcomes: protocol for a systematic review, meta-analysis, and meta-regression analysis. Syst. Reviews. 6, 13. https://doi.org/10.1186/s13643-016-0395-1 (2017).
Acknowledgements
We would like to express our gratitude to Professor Wang Hongwu of Tianjin University of Traditional Chinese Medicine for his guidance on the methodology of this research. We also extend our thanks to Professor Wang Yi and Director Cao Wukui of Tianjin University of Traditional Chinese Medicine for their guidance on the design of the survey questionnaire.
Author information
Authors and Affiliations
Contributions
Hong Zhang, Sen Tao, Chunyan Wang, Li Zhou, and Huan Liu carried out the studies, participated in collecting data, and drafted the manuscript. Sen Tao and Hongwu Wang performed the statistical analysis and participated in its design. Hong Zhang and Sen Tao participated in the acquisition, analysis, or interpretation of data and drafted the manuscript. All authors read and approved the final manuscript.
Corresponding author
Ethics declarations
Ethics approval and consent to participate
I confirm that all methods were performed in accordance with the relevant guidelines. This work has been carried out in accordance with the Declaration of Helsinki (2000) of the World Medical Association. This study was approved by the human medical ethics committee of Tianjin Second People’s Hospital [2022-47], and all participants provided written informed consent.
Competing interests
The authors declare no competing interests.
Additional information
Publisher’s note
Springer Nature remains neutral with regard to jurisdictional claims in published maps and institutional affiliations.
Supplementary Information
Below is the link to the electronic supplementary material.

Rights and permissions
Open Access This article is licensed under a Creative Commons Attribution-NonCommercial-NoDerivatives 4.0 International License, which permits any non-commercial use, sharing, distribution and reproduction in any medium or format, as long as you give appropriate credit to the original author(s) and the source, provide a link to the Creative Commons licence, and indicate if you modified the licensed material. You do not have permission under this licence to share adapted material derived from this article or parts of it. The images or other third party material in this article are included in the article’s Creative Commons licence, unless indicated otherwise in a credit line to the material. If material is not included in the article’s Creative Commons licence and your intended use is not permitted by statutory regulation or exceeds the permitted use, you will need to obtain permission directly from the copyright holder. To view a copy of this licence, visit http://creativecommons.org/licenses/by-nc-nd/4.0/.
About this article
Cite this article
Zhang, H., Tao, S., Wang, C. et al. Knowledge, attitude, and practice toward antiviral treatment of chronic hepatitis B among patients. Sci Rep 15, 37683 (2025). https://doi.org/10.1038/s41598-025-21493-6
Received:
Accepted:
Published:
Version of record:
DOI: https://doi.org/10.1038/s41598-025-21493-6



