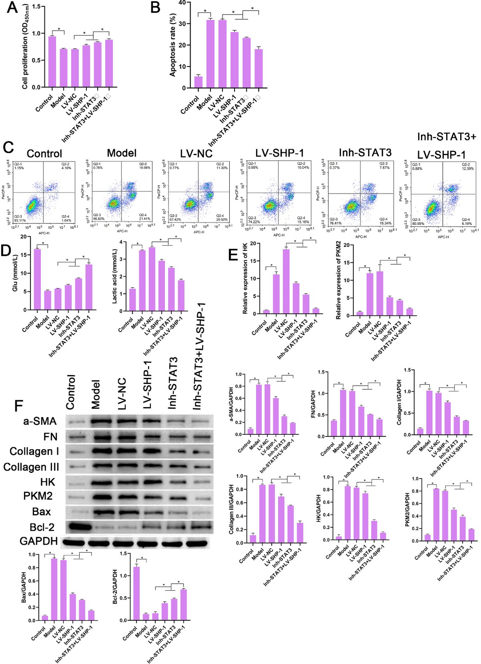
Fig. 8

Overexpression of SHP-1 affects renal fibrotic cells through STAT3/FOXO pathway. (A) Cell proliferation was detected by CCK8 assay. (B and C) Detection of cell apoptosis by flow cytometry. (D) Biochemical kit detects glucose levels and lactate production. (E) Detection of HK and PKM2 expression in cells by qRT-PCR. (F) The protein expression of α-SMA, FN, Collagen I, Collagen III, HK, PKM2, Bcl-2 and Bax in cells was detected by Western-blot.