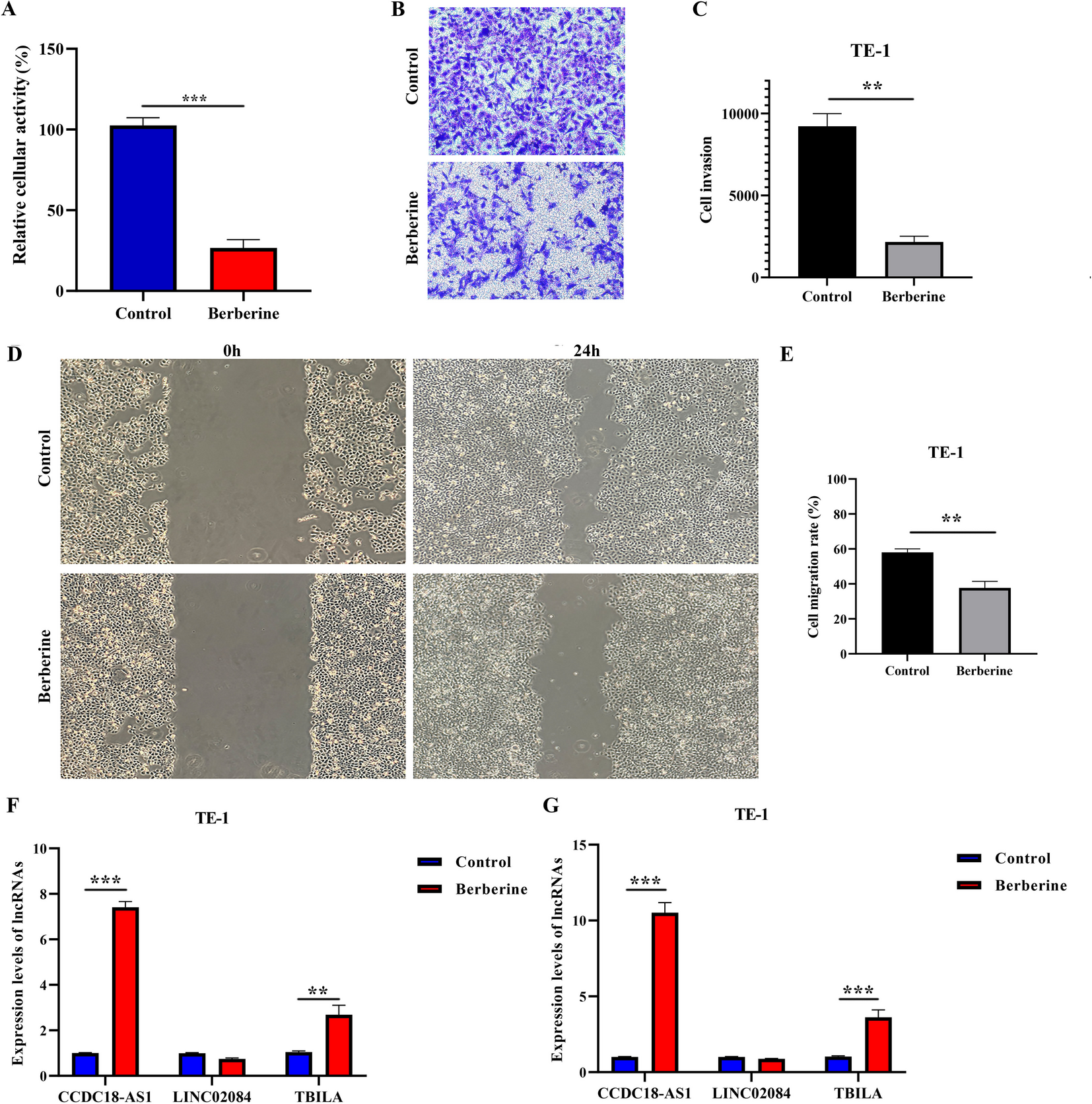
Fig. 4

Berberine inhibits the growth and metastasis of ESCA by promoting CCDC18-AS1 expression. (A) Cell growth; (B,C) Invasion capabilities; (D,E) Migration capabilities; (F,G) Expression of lncRNAs in TE-1 cells associated with berberine in cell sequencing and subsequent experimental samples. ESCA, esophageal cancer.