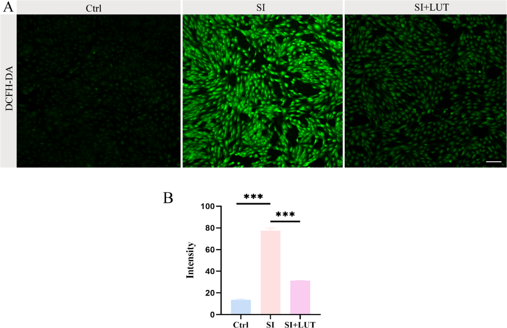
Fig. 9

Luteolin’s effect on ROS levels in ARPE-19 cells. (A) DCFH-DA staining visualized intracellular ROS levels. Scale bar: 200 μm. (B) Fluorescence intensity quantification revealed luteolin suppressed ROS production. *P < 0.05, **P < 0.01, ***P < 0.001, n = 3.