Abstract
Dry age-related macular degeneration (AMD) ranks among the primary causes of irreversible vision loss in the elderly. Luteolin, with its diverse biological activities, has attracted significant attention as a promising candidate for intervening in dry AMD. Explore the protective effect of luteolin on dry AMD to address the unmet need for current therapeutic agents. Luteolin’s target information and dry AMD-related genes were retrieved from public databases. Shared targets of luteolin and dry AMD were used to construct a protein‒protein interaction network, followed by Gene Ontology and pathway enrichment analyses. Finally, molecular docking between the active ingredient and core targets was validated. In vitro, sodium iodate was used to induce ARPE-19 cells, after which cell viability was analyzed via a Cell Counting Kit—8 (CCK—8) assay. Reactive oxygen species (ROS) levels and mitochondrial membrane potential were detected via fluorescent dye staining. In the network pharmacology analysis, a total of 213 potential therapeutic targets associated with luteolin’s activity against dry AMD were identified. Among these genes, TP53, TNF, IL6, AKT1, BCL2, STAT3, JUN, and CASP3 were identified as core therapeutic targets. These targets are primarily involved in pathways including lipid and atherosclerosis, cancer-related pathways, and the AGE-RAGE signaling pathway in diabetic complications. Molecular docking analyses revealed strong binding affinities between luteolin and the core targets, validating the molecular mechanisms underlying luteolin’s efficacy against dry AMD. Experimental data demonstrated that luteolin not only mitigated sodium iodate-induced reductions in ARPE-19 cell viability but also decreased intracellular ROS levels and restored mitochondrial membrane potential. Luteolin effectively enhances the viability of damaged RPE cells, reduces oxidative stress levels, and protects mitochondrial function. This protective effect is likely mediated through the coordinated action of multiple targets and pathways, highlighting luteolin’s promising potential in the prevention and management of dry AMD. However, this study is limited by its sole reliance on in vitro cell validation and inability to fully reflect real in vivo effects and potential side effects.
Introduction
Age-related macular degeneration (AMD) is a progressive ophthalmic disorder that primarily affects the macular region of the retina, resulting in the deterioration of central visual function1. With the global population aging at an accelerating rate, the incidence of AMD continues to increase. This not only imposes substantial health-related challenges but also places a heavy economic burden on both individuals and society2,3. AMD is primarily classified into two main subtypes: dry and wet. Among these AMD cases, dry AMD accounts for approximately 85–90% of all AMD cases4,5.
Dry AMD is characterized by the deposition of drusen and pigmentary alterations in the fundus posterior pole. Concurrently, it features progressive atrophy of retinal pigment epithelial (RPE) cells and photoreceptor cells6. Oxidative stress is known to play a crucial role in the development of dry AMD7,8. Given their high metabolic rate, RPE cells are highly susceptible to generating reactive oxygen species (ROS). When ROS levels are imbalanced with those of the antioxidant system, oxidative stress ensues, inflicting damage to RPE cells9. Although the progression of dry AMD is relatively slow, it can progress to geographic atrophy in its late stage. In some cases, dry AMD may even transform into wet AMD, resulting in severe vision loss10,11. Currently, there is still a lack of effective therapeutic interventions for dry AMD4.
In recent years, natural compounds have emerged as promising candidates for the treatment of neurodegenerative and ocular diseases, drawing significant research interest12,13,14. Luteolin, a common flavonoid compound in the plant kingdom, typically exists as a glycoside. It is widely distributed across diverse plant sources, including vegetables (e.g., carrots, peppers, and celery), herbs (e.g., perilla and parsley), and flowers (e.g., honeysuckle and chrysanthemum)15. Luteolin exhibits a broad spectrum of bioactivities, such as antioxidant, anti-inflammatory, antitumor, and neuroprotective effects16,17,18. Mechanistically, luteolin inhibits protein acetylation and high glucose-induced oxidative stress in ARPE-19 cells through the SIRT1/P53 pathway19. In rat models of corneal alkali burns, luteolin administration effectively mitigates the cytokine- and chemokine-mediated inflammatory response, thereby alleviating corneal pathological damage20. When ARPE-19 cells are exposed to H2O2 treatment, luteolin significantly enhances the activities of superoxide dismutase and glutathione peroxidase while inhibiting epithelial-mesenchymal transition21. Moreover, in mouse models of depression-related dry eye, luteolin downregulates the production and release of proinflammatory cytokines in both hippocampal and corneal tissues22. Extracts of Lycium barbarum and Chrysanthemum morifolium protect mice against sodium iodate-induced retinal oxidative damage, alleviating retinal thinning and ROS levels while boosting superoxide dismutase levels. The active components responsible for this protective action are likely to be luteolin and Lycium barbarumpolysaccharides23. Intake of diverse dietary nutrients (e.g., minerals, antioxidants) slows AMD progression24,25, and luteolin’s significant antioxidant activity further supports its potential for dry AMD treatment. Taken together, luteolin exerts ocular protective effects via multiple mechanisms; however, the signaling pathways and multi-target interactions underlying these effects remain unclear.
Network pharmacology constructs a network model that connects drug components, targets, and diseases, thereby facilitating a comprehensive understanding of drug-disease interactions26,27. This research represents the first attempt to combine network pharmacology analysis with experimental validation, which is aiming to unravel the mechanism of action of luteolin in dry AMD. The procedural flowchart of the study is shown in Fig. 1.
Flowchart of the study.
Methods
Related databases and platforms
TCMSP database (https://www.tcmsp-e.com/); GeneCards database (https://www.genecards.org/); OMIM database (https://omim.org/); DrugBank database (https://www.drugbank.com/); TTD database (https://db.idrblab.net/ttd/); CTD Database (http://ctdbase.org/); Super–PRED (https://prediction.charite.de/subpages/target_prediction.php); Swiss Target Prediction (www.swisstargetprediction.ch); PubChem database (https://pubchem.ncbi.nlm.nih.gov/); UniProt database (https://www.uniprot.org/); STRING 12.0 database (https://cn.string—db.org/); UniProt Protein Data Bank (https://www.uniprot.org/); PDB database (https://www.rcsb.org/); CB- DOCK2 (https://cadd.labshare.cn/cb-dock2); DAVID database (https://david.ncifcrf.gov/); KEGG PATHWAY database (https://www.genome.jp/kegg/pathway.html).
ADME properties of luteolin
The ADME characteristics of luteolin were determined by searching for the chemical term “Luteolin” in the TCMSP database, which provides information on its pharmacokinetic properties and other relevant attributes.
Target collection and construction of a “disease-target” network diagram for age-related macular degeneration
Disease-related targets associated with atrophic age-related macular degeneration, dry age-related macular degeneration, and non-exudative age-related macular degeneration were retrieved from the GeneCards, OMIM, DrugBank, and TTD databases. Targets with a relevance score ≥ 5 were selected from the GeneCards database. Subsequently, all database results were merged, and duplicate entries were excluded to obtain the final disease-related targets.
Target prediction of luteolin and construction of “Luteolin-target” network diagrams
Luteolin-related targets were retrieved from the CTD database. The canonical SMILES of luteolin were obtained from PubChem and imported into Super-PRED and SwissTargetPrediction for target prediction. In SwissTargetPrediction, predicted targets with a probability > 0.1 were retained. Target names were standardized to official gene symbols via UniProt, with duplicate, non-human, and non-standard entries excluded. Overlapping targets between luteolin and disease were identified via Venn diagram analysis.
Building the PPI network and analyzing key genes
The protein–protein interaction (PPI) network was constructed by inputting the intersecting targets into the STRING 12.0 database (Homo sapiens, confidence score ≥ 0.4). The resulting TSV file was subsequently imported into Cytoscape 3.10.1 for visualization. Topological metrics—Degree, Maximum Neighborhood Component (MNC), and Maximum Clique Centrality (MCC)—which reflect a node’s direct connection capability, participation in core functional modules, and impact on local network stability respectively, were calculated via the CytoHubba plugin, with the top 10 hub genes were obtained. Core targets were identified as the intersection of these three lists. The MCODE plugin was used with default parameters (degree cutoff = 2, node score cutoff = 0.2, K-score = 2, and Max depth = 100) to identify the most important target modules.
Molecular docking
To predict luteolin’s interactions with key proteins, its 3D structure (SDF format) was retrieved from PubChem. Core target proteins were sourced from UniProt and the Protein Data Bank (PDB), restricted to the human species, with PDB IDs selected where A ranges between 1 and 2. Corresponding 3D structures of core targets were obtained via the PDB IDs. Auto-blind docking of luteolin with target proteins was performed using the online CB-Dock2 database. Obtain PDB files of ligands pre- and post-docking, remove interfering structures, then use PyMOL for atomic alignment and minimum root mean square deviation (RMSD) calculation.
GO analysis and KEGG pathway enrichment analysis
The potential role of luteolin in dry AMD was explored via Gene Ontology (GO) and Kyoto Encyclopedia of Genes and Genomes (KEGG) analyses28,29. Shared targets of luteolin and dry AMD were uploaded to the DAVID database for enrichment analyses, with the significance threshold set at P ≤ 0.05, False Discovery Rate (FDR) cut-off at ≤ 0.05, and “Homo sapiens” specified as the species. GO analysis covered biological processes (BP), cellular components (CC), and molecular functions (MF). KEGG pathways were annotated using pathway names and IDs from the KEGG PATHWAY database. The top 10 GO terms and 20 KEGG pathways were visualized.
Chemicals and reagents
DMEM/F12 medium was purchased from Servicebio (G4612, Wuhan, China). Fetal bovine serum (FBS) was obtained from Sijiqing (11011–8611, Zhejiang, China). Cell counting kit-8 (CCK-8) reagent (C0038), penicillin/streptomycin (C0222), and trypsin (C0201) were purchased from Beyotime (Shanghai, China). The Reactive Oxygen Species Assay Kit (CA1410) and Mitochondrial Membrane Potential Assay Kit with JC-1 (M8650) were obtained from Solarbio (Beijing, China). Sodium iodate was purchased from Macklin (7681-55-2, Shanghai, China), and luteolin was obtained from MedChemExpress (HY-N0162, Monmouth Junction, USA).
Cell culture and cell viability assays
The ARPE-19 cell line (GNHu45) was obtained from the Cell Bank of the Chinese Academy of Sciences. Cells were cultured in appropriate medium at 37 °C with 5% CO2. After being seeded in 96-well plates and reaching 70–80% confluence, the cells were treated with gradient concentrations of luteolin or sodium iodate for 24 h. Subsequent to treatment, 100 μL of medium containing 10% CCK-8 was added to each well, followed by incubation for 3 h. Absorbance was measured at 450 nm using a microplate reader to calculate cell viability.
Detection of intracellular ROS levels
Cells were randomly divided into three groups: control (Ctrl) group, sodium iodate (SI) group, and sodium iodate + luteolin (SI + LUT) group. In the SI + LUT group, cells were pretreated with luteolin for 24 h, after which the original medium was aspirated. Subsequently, both the SI + LUT group and the SI group were treated with sodium iodate simultaneously for 24 h.
2′,7′-dichlorodihydrofluorescein diacetate (DCFH-DA) was diluted 1000-fold in serum-free medium to a working concentration of 5 μM. Cells were seeded in six-well plates. Following cell stimulation, the original medium was discarded, and freshly diluted DCFH-DA was added. Cells were incubated at 37 °C for 20 min, then washed three times to completely remove uninternalized DCFH-DA. Fluorescence was visualized and recorded using a fluorescence microscope.
Mitochondrial membrane potential level detection
Cells were treated as described in ROS levels detection. For each well in the six-well plate, the existing culture medium was aspirated. Subsequently, 1 mL of cell culture medium and 1 mL of 5,5′,6,6′-tetrachloro-1,1′,3,3′-tetraethylbenzimidazolocarbocyanine iodide (JC-1) staining working solution were added. The mixture was thoroughly mixed, and the plate was incubated at 37 °C for 20 min. After incubation, the supernatant was aspirated, and the cells were washed twice with JC-1 staining buffer. Finally, the cells were examined using a fluorescence microscope.
Statistical analysis
Statistical analyses were performed using SPSS 27.0, and graphs were generated using GraphPad Prism 10.0. For GO and KEGG analyses, all results were false discovery rate (FDR)-corrected, with significance threshold set at FDR < 0.05. The experiment was independently replicated 3 times, with at least 3 replicates in each group (n = 3). Normality of the data was tested using the Shapiro–Wilk test, and homogeneity of variance was confirmed. Normally distributed data are expressed as mean ± standard deviation (x ± s) and analyzed for intergroup differences using one-way analysis of variance (ANOVA) followed by Dunnett’s post-hoc test. Non-normally distributed data are presented as median (interquartile range) [M (IQR)] and analyzed using the Kruskal–Wallis H test for multiple groups. Statistical significance was defined as P < 0.05, and 95% confidence intervals were calculated for key outcomes.
Results
ADME-related properties of luteolin
ADME characteristics of Luteolin were retrieved from TCMSP database (Table 1), including DL, OB, Caco2, BBB, and “Lipinski’s Rule of Five” (MW, AlogP, TPSA, Hdon, and Hacc).
Dry AMD targets, luteolin-target genes, and intersection analysis
When searching for atrophic age-related macular degeneration in the GeneCards database, 2743 targets were retrieved, while 536 such targets were identified in the OMIM database. For dry age-related macular degeneration, using this as the search criterion, 2751 targets were obtained from the GeneCards database and 536 from the OMIM database. Additionally, 1 target was retrieved from the DrugBank database and 1 from the TTD database. When non-exudative age-related macular degeneration was used as the search criterion, 1 target was retrieved from the GeneCards database and 536 from the OMIM database. After combining all targets and removing duplicates, 4005 unique targets remained. The “disease-target” network graph contained 4006 nodes and 4005 edges. In the graph (Fig. 2A), red rectangles represent diseases, and blue rectangles represent disease targets.
Dry AMD and luteolin target genes. (A) A total of 4005 dry AMD-associated genes were retrieved from GeneCards, OMIM, DrugBank and TTD databases. Dry AMD is represented as a red rounded rectangle, and its associated genes as blue rounded rectangles. (B) From CTD, SuperPred and SwissTargetPrediction databases, 383 luteolin-targeted genes were obtained. Luteolin is shown as an orange rhombus, and its targeted genes as green circles. (C) Venn plot of common target genes between luteolin and dry AMD.
A total of 383 target genes of luteolin were collected from various sources, including 215 from the CTD database, 107 from the Super-PRED database, and 100 from the SwissTargetPrediction database (Fig. 2B). Subsequently, intersection analysis identified 213 genes shared between luteolin and AMD (Supplementary Material 1, Fig. 2C). These shared genes were then used to further investigate the mechanism by which luteolin alleviates AMD.
PPI network analysis
The 213 intersecting targets were analyzed using the STRING database, generating a PPI network comprising 212 nodes and 5660 edges. In this network (Fig. 3A), rectangles represent intersecting targets, and edges indicate interactions between them. CytoHubba analysis was subsequently performed to identify eight core genes: TP53, TNF, IL6, AKT1, BCL2, STAT3, JUN, and CASP3 (Fig. 3B). The specific values of degree, MNC, and MCC are provided in Supplementary Material 2. Using the MCODE plugin in Cytoscape, 84 nodes with a score of 63.422 were identified in the PPI network. The identified module contained 2632 edges (Fig. 3C). Notably, the most significant module comprised the eight core genes mentioned above.
The PPI network and core genes of luteolin against dry AMD were analyzed via CytoHubba and MCODE. (A) The PPI network for luteolin against dry AMD: 212 blue rounded rectangles stand for the targets of luteolin in anti-dry AMD, and 5660 edges represent interactions between these targets. (B) CytoHubba sorted genes by degree, MNC, MCC and Venn diagram identified overlapping core genes. (C) MCODE was applied to analyze the most critical modules, where red rounded rectangles represent the overlapping genes (core genes) identified in (B).
Molecular docking
For predicting interaction of luteolin with target proteins, three-dimensional structure of luteolin was acquired from PubChem database. Target proteins in PDB format were also retrieved: TP53 (PDB ID: 1AIE), TNF (PDB ID: 2R32), IL6 (PDB ID: 1ALU), AKT1 (PDB ID: 1UNQ), BCL2 (PDB ID: 5VAU), STAT3 (PDB ID: 6NJS), JUN (PDB ID: 5T01), and CASP3 (PDB ID: 1NMS). Subsequently, the core targets screened above were subjected to docking analysis with luteolin using CB-Dock2, and the resulting docking complexes were visualized (Fig. 4). Affinity reflects the binding capacity between a ligand and its receptor. When the affinity value is negative, a larger absolute value of this parameter indicates a stronger binding ability30. All complexes showed docking binding energies below − 5 kcal/mol, confirming the validity of the aforementioned screening results (Table 2). Among these, JUN exhibited the strongest docking activity with luteolin, with a binding energy of − 8.9 kcal/mol. Models with an RMSD ≤ 4 Å are generally regarded as reliable, whereas an RMSD ≤ 2 Å is indicative of accurate results31. All calculated RMSD values were found to be less than 2 Å (Table 2), thereby offering strong corroboration for the accuracy of the obtained docking results.
The molecular docking of luteolin with target proteins. The 3D images were derived from the online CB-Dock2 database (https://cadd.labshare.cn/cb-dock2). (A) Molecular docking of TP53 (PDB ID: 1AIE) with luteolin. (B) Molecular docking of TNF (PDB ID: 2R32) with luteolin. (C) Molecular docking of IL6 (PDB ID: 1ALU) with luteolin. (D) Molecular docking of AKT1 (PDB ID: 1UNQ) with luteolin. (E) Molecular docking of BCL2 (PDB ID:5VAU) with luteolin. (F) Molecular docking of STAT3 (PDB ID: 6NJS) with luteolin. (G) Molecular docking of JUN (PDB ID: 5T01) with luteolin. (H) Molecular docking of CASP3 (PDB ID: 1NMS) with luteolin.
GO analysis and KEGG pathway enrichment analysis
A total of 213 luteolin target genes associated with AMD alleviation were input into the DAVID database, yielding 308 BP terms, 103 CC terms, and 109 MF terms. The P value indicated the significance of functional enrichment. Subsequently, the top 10 most significant entries were selected, and GO bar graphs were generated (Fig. 5A). In the BP category, prominent terms included response to xenobiotic stimuli, negative regulation of apoptotic processes, and positive regulation of gene expression. For CC, the terms encompassed cytoplasm, protein-containing complexes, extracellular space, and mitochondria. In the MF category, the terms involved protein binding, enzyme binding, and cytokine activity.
GO and KEGG Enrichment Analyses. (A) GO enrichment analysis bar graph. (B) Top-20 KEGG pathway enrichment analysis bubble diagram.
KEGG analysis identified 152 pathways, with prominent ones including lipid and atherosclerosis, cancer-related pathways, and the AGE-RAGE signaling pathway in diabetic complications. These findings suggest that luteolin may act on these pathways to exert a therapeutic effect against AMD. For better visualization of significant pathways, Fig. 5B shows the top 20 significantly enriched KEGG signaling pathways.The Z-scores for all pathways, along with the heatmap of upregulated and downregulated pathways, are available in Supplementary Materials 3 and supplementary Fig. 1. Among these, the lipid and atherosclerosis pathway exhibited the most significant P value (Table 3).
Network diagram of “luteolin-dry AMD-target-pathway”
Cytoscape 3.10.1 was used to visualize the “luteolin-target-pathway” network, with major biological mechanisms identified (Fig. 6). The analysis revealed that the network comprises 235 nodes and 1071 edges. These findings highlight the crucial signaling pathways through which luteolin exerts its therapeutic effects against AMD.
Network diagram of luteolin-dry AMD-target-pathway interactions.The inner blue rhombus is the relevant pathway and the outer green circle is the relevant target in the pathway.
Pathway diagram of dry AMD and luteolin related targets
Analysis of the PPI network identified TP53, TNF, IL6, AKT1, BCL2, STAT3, JUN, and CASP3 as the eight key genes involved in luteolin’s therapeutic effects on AMD. This finding is consistent with the results of KEGG analysis, where the lipid and atherosclerosis pathway was the most significantly enriched. Notably, all eight aforementioned genes are associated with this pathway (Fig. 7).
The lipid and atherosclerosis pathway diagram, with red marking the intersection targets in this analysis.
Luteolin attenuated sodium iodate-induced apoptosis in ARPE-19 cells
To assess the detrimental effects of sodium iodate on ARPE-19 cells, the cells were exposed to varying concentrations for 24 h. The findings indicated that at a sodium iodate concentration of 7.5 mM, the cell viability decreased to approximately 50% (Fig. 8A). Consequently, 7.5 mM was chosen as the concentration for model establishment.
Impact of luteolin on ARPE-19 cell viability. (A) Cells were incubated with varying concentrations of sodium iodate for 24 h. (B) The cells underwent treatment with varying concentrations of luteolin for a consistent 24 h period. (C) Cells underwent pretreatment with various luteolin concentrations prior to being exposed to 7.5 mM sodium iodate for 24 h. *P < 0.05, **P < 0.01, ***P < 0.001, n = 5.
To evaluate the cytotoxicity of luteolin, the cells were treated with various concentrations of luteolin. CCK-8 assay results showed that luteolin is non-toxic to ARPE-19 cells and exerts a slight proliferative effect (Fig. 8B). To investigate luteolin’s protective effect against sodium iodate-induced damage, ARPE-19 cells were pretreated with different concentrations of luteolin for 24 h, followed by exposure to 7.5 mM sodium iodate. The results demonstrated that 40 μM luteolin exerted the most pronounced protective effect (Fig. 8C), suggesting that luteolin pretreatment can protect ARPE-19 cells from sodium iodate-induced damage.
Antioxidant properties of luteolin
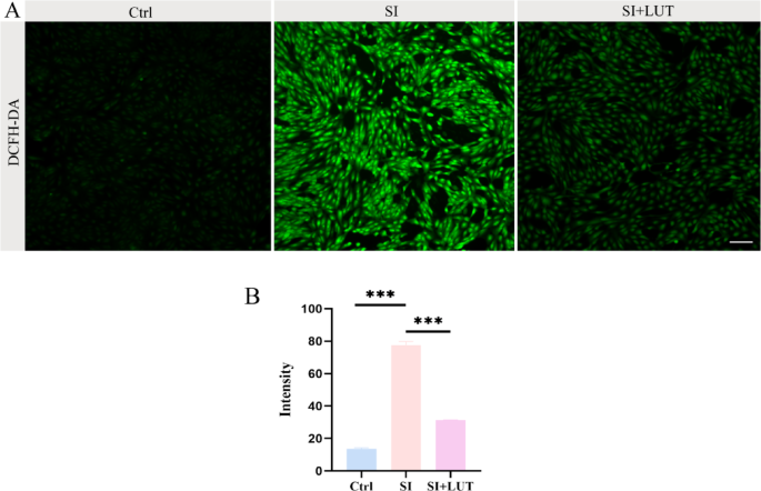
Excessive production of ROS and impairment of the antioxidant defense mechanism lead to redox imbalance and increased oxidative stress. To assess the intracellular ROS levels, a DCFH-DA assay was used. Compared with the control group, the sodium iodate-treated group showed significantly elevated ROS levels; however, pretreatment with luteolin effectively reduced ROS levels (Fig. 9).
Luteolin’s effect on ROS levels in ARPE-19 cells. (A) DCFH-DA staining visualized intracellular ROS levels. Scale bar: 200 μm. (B) Fluorescence intensity quantification revealed luteolin suppressed ROS production. *P < 0.05, **P < 0.01, ***P < 0.001, n = 3.
Protective effect of luteolin on mitochondrial membrane potentials
JC-1 staining was used to assess mitochondrial membrane potential across groups. An increase in green fluorescence signifies a reduction in mitochondrial membrane potential, suggesting that cells might undergo early apoptosis. Conversely, an increase in red fluorescence reflected a normal mitochondrial membrane potential.Compared with the control group, the sodium iodate-treated group showed a significant reduction in mitochondrial membrane potential. In contrast, pretreatment with luteolin increased the mitochondrial membrane potential in ARPE-19 cells (Fig. 10). These results indicate that luteolin can protect against sodium iodate-induced mitochondrial damage and alleviate early-stage cell apoptosis.
Effect of luteolin on mitochondrial membrane potential within ARPE-19 Cells. (A) JC-1 staining evaluated mitochondrial membrane potential. Red to green fluorescence shift indicates decreasing potential. Scale bar: 125 μm. (B) Fluorescence intensity analysis showed luteolin increased mitochondrial membrane potential. *P < 0.05, **P < 0.01, ***P < 0.001, n = 3.
Discussion
Dry AMD is a common and complex ocular degenerative disease that poses a severe threat to the visual health of the elderly. Its pathological mechanisms include oxidative stress, inflammation, and abnormal activation of the complement system32,33. Luteolin, a natural flavonoid, has attracted extensive attention in recent years owing to its diverse biological activities, including antioxidant stress properties, attenuation of inflammatory responses, and regulation of cellular metabolism34. It exhibits promising potential for the prevention and treatment of dry AMD.
Network pharmacology analysis allows for the construction of network models, which facilitates exploring associations among targets, drugs, and diseases35,36. To identify the key targets of luteolinin the treatment of dry AMD, we employed a network pharmacology approach, yielding 213 overlapping targets of luteolin involved in the treatment of dry AMD. KEGG analysis suggested that luteolin may exert its beneficial effects primarily via the lipid and atherosclerosis pathway and cancer-related pathways. Notably, dry AMD patients often exhibit abnormal retinal lipid metabolism—specifically, accumulation of lipid-rich drusen (the hallmark lesion of dry AMD). Dry AMD is closely associated with lipid metabolism disorders37 and shares multiple risk factors with atherosclerosis38,39. Additionally, dry AMD patients who receive high-dose statin therapy have shown improvements in visual acuity40.The role of luteolin in atherosclerosis has been reported. Specifically, it influences atherosclerotic pathogenesis by inhibiting multiple steps of cholesterol biosynthesis to regulate lipid metabolism41. This lipid-regulating effect is dose-dependent, primarily achieved by modulating the expression of transcription factors and lipid synthases42. Additionally, luteolin exerts metabolic regulation in other disease models—for example, it effectively reduces serum triglycerides, total cholesterol in polycystic ovary syndrome rats43. AMD and cancer have common risk factors, with smoking standing out as a well-established one for both conditions5,44. Beyond this, potential risk factors linked to AMD, including inflammation-related genes (e.g., complement factor H polymorphism) and oxidative stress, are also associated with multiple cancers45,46,47. This suggests AMD and cancer may have a common pathogenic pathway. Notably, luteolin possesses well-documented antioxidant and antitumor properties48. It is reasonable to hypothesize that luteolin could exert a protective effect against AMD by modulating these cancer-related pathways.
PPI network analysis suggested that luteolin alleviates AMD symptoms by regulating multiple targets. CytoHubba analysis was then performed to screen eight core gene targets: TP53, TNF, IL6, AKT1, BCL2, STAT3, JUN, and CASP3. Docking results demonstrated that luteolin has a high affinity for JUN. c-Jun N-terminal kinase (JNK) acts as a critical activator of the JUN protein. Impairments in ocular microcirculation can induce activation of the JNK signaling pathway. Experimental evidence has shown that inhibiting JNK signaling alleviates symptoms in mouse models of dry AMD. These findings suggest that targeting the JNK signaling pathway may represent a promising therapeutic strategy for dry AMD49. TNF and IL6 are key inflammatory mediators that play pivotal roles in the inflammatory process. In the context of dry AMD, elevated plasma IL-6 levels show a strong correlation with the progression of geographic atrophy, a late-stage manifestation of the disease50.STAT3 is a pivotal protein involved in cell signaling pathways and the regulation of gene expression. It can be activated by inflammation-related cytokines such as IL651,52. Upon activation, STAT3 alleviates all-trans retinaldehyde-induced ferroptosis in 661W photoreceptor cells. This finding suggests that targeting STAT3 may serve as a potential therapeutic strategy for dry AMD53. In the dry AMD model, BCL2 expression is downregulated54,55, which leads to increased apoptosis and contributes to disease progression. Taken together, these results suggest that luteolin can alleviate dry AMD symptoms by targeting multiple proteins and intervening in various pathological processes.
Sodium iodate is a widely utilized stress inducer in both in vitro and in vivo models of dry AMD8,56. Its degeneration and atrophy-inducing mechanisms, such as oxidative stress and melanin-related pathways, closely align with dry AMD’s pathological processes57. When administered systemically, sodium iodate specifically targets RPE cells, causing focal loss and subsequent apoptosis of adjacent photoreceptors58. Prior to investigating the effects of luteolin, we evaluated its safety in ARPE-19 cells. The results of the safety assessment demonstrated that luteolin was noncytotoxic to ARPE-19 cells and had a slight proproliferative effect. We then found that sodium iodate exerted concentration-dependent cytotoxic effects on ARPE-19 cells. Notably, pretreatment with 40 μM luteolin effectively increased cell viability and counteracted the detrimental effects of sodium iodate, which is consistent with the effective concentrations of luteolin used in comparable in vitro models21. However, the in vivo effectiveness of this concentration remains unknown. This is because drugs undergo complex in vivo processes (e.g., absorption, distribution, metabolism, and excretion) that differ significantly from the in vitro scenario, where drugs interact directly with cells in a controlled environment. For instance, intravitreal injection of 1 μL of 10 μM luteolin in mice inhibits retinal neovascularization by blocking ROS generation59. Oral or intraperitoneal administration of 10 mg/kg luteolin reverses the elevation of proinflammatory factors in corneal tissues and reduces inflammatory factors in the aqueous humor22,60. Thus, additional verification through animal experimental models remains necessary for future research.
The pathogenesis of AMD is closely linked to oxidative stress in RPE cells61. RPE cells are equipped with endogenous antioxidant defense mechanisms to counteract oxidative damage. However, when the production of ROS exceeds the normal antioxidant capacity of cells and tissues, oxidative stress is triggered8,62. This, in turn, triggers a cascade of pathophysiological processes in cells and tissues. Mitochondria serve as the primary energy suppliers for cells. A reduction in mitochondrial membrane potential is indicative of mitochondrial dysfunction, which can lead to cellular damage and apoptosis63,64. The transition from red to green fluorescence in JC-1 staining clearly indicated a decrease in the mitochondrial membrane potential. These observations confirmed that sodium iodate treatment induced oxidative stress damage in ARPE-19 cells, leading to increased cellular ROS levels, reduced mitochondrial membrane potential, and ultimately cell apoptosis. In contrast, luteolin pretreatment reduced ROS production, restored mitochondrial membrane potential, and alleviated oxidative stress, thereby exerting a protective effect on ARPE-19 cells.
Luteolin exhibits strong antioxidant activity, with the ability to scavenge free radicals, inhibit lipid peroxidation, and protect cells from oxidative damage65. Its antioxidant mechanisms primarily encompass direct free radical scavenging, metal ion chelation, and upregulation of antioxidant enzyme activities66,67. Luteolin can upregulate the activity of antioxidant molecules such as superoxide dismutase by regulating the nuclear factor Nrf2 pathway in rats with polycystic ovary syndrome68. Similarly, in type 2 diabetic rats, luteolin treatment significantly increases superoxide dismutase, catalase, and glutathione levels versus untreated controls, indicating its effectiveness in alleviating oxidative stress69. Oxidative stress and inflammation are closely interrelated. Oxidative stress often serves as a trigger for chronic inflammatory diseases70,71. ROS can stimulate the production of inflammatory cytokines such as TNF-α and IL-6. These cytokines may trigger inflammation and cell death72, while luteolin’s anti-inflammatory properties include inhibiting ROS and inflammatory cytokine production73. Additionally, luteolin suppresses the generation of other inflammatory mediators, including prostaglandin E2 and nitric oxide74,75.
Luteolin, a natural flavonoid abundant in vegetables and fruits, has been shown to be safe for long-term low-dose intake76. This characteristic confers advantages for treating chronic diseases requiring lifelong management, such as dry AMD. Currently, the mainstream intervention for dry AMD involves antioxidant supplementation (e.g., the AREDS formula), but its efficacy remains limited77. In contrast, luteolin can synergize with existing antioxidants to enhance the protection of RPE cells through a multi-targeted approach, which holds promise for improving clinical outcomes. Diets combining flavonoids (luteolin, quercetin) with carotenoids exhibit strong antioxidant properties, with the synergistic antioxidant effect being more pronounced especially when flavonoids predominate78. However, the therapeutic application of luteolin is largely limited by its low bioavailability, which is attributed to its high lipophilicity, poor water solubility, extensive first-pass metabolism, and short half-life17,79. To address this issue, delivery strategies such as lipid carriers and nanoformulations have been developed. For instance, liposome-encapsulated luteolin exhibited enhanced antitumor activity against colorectal cancer CT26 cells compared with free luteolin80, while poly(propylene sulfide)-PEG nanoparticles (LUT-PPS-NPs) doubled the in vivo inhibition of tumor proliferation, migration, and invasion81. Future local delivery approaches, such as intravitreal or subconjunctival injection, may reduce systemic exposure while increasing ocular drug concentrations.
This study has several limitations. First, network pharmacology predictions rely on in silico simulations, with results derived from existing database data that may harbor errors or suffer from delayed updates. Second, the lack of in vivo validation means that the in vitro findings may not fully reflect luteolin’s effects in the complex physiological environment of a living organism. Third, the exclusive use of the ARPE-19 cell line, without incorporating primary human RPE cells or animal models, limits the generalizability of the results to authentic physiological or pathological contexts. Fourth, the investigation is limited to cellular-level endpoints, as functional and behavioral visual assessments have not been performed.
Conclusion
By integrating network pharmacology with experimental validation, this study demonstrates that luteolin exerts protective effects in dry AMD by modulating pivotal pathways such as “lipid metabolism and atherosclerosis” through core targets including TP53 and TNF. Molecular docking analyses further confirmed the high-affinity binding of luteolin to these core proteins. In vitro experiments demonstrated that luteolin significantly improved sodium iodate-induced loss of viability in ARPE-19 cells, reduced intracellular ROS accumulation, and stabilized mitochondrial membrane potential. These findings indicate that luteolin mitigates RPE cell injury via antioxidant activity and preservation of mitochondrial integrity, thereby providing a promising therapeutic candidate for dry AMD management.
Data availability
The primary data of this study can be obtained from the corresponding author upon reasonable request.
References
Ruan, Y., Jiang, S. & Gericke, A. Age-related macular degeneration: Role of oxidative stress and blood vessels. Int. J. Mol. Sci. 22, 1296 (2021).
Guymer, R. H. & Campbell, T. G. Age-related macular degeneration. Lancet 401, 1459–1472 (2023).
Thomas, C. J., Mirza, R. G. & Gill, M. K. Age-related macular degeneration. Med. Clin. North Am. 105, 473–491 (2021).
Fernandes, A. R. et al. Exudative versus nonexudative age-related macular degeneration: Physiopathology and treatment options. Int. J. Mol. Sci. 23, 2592 (2022).
Schultz, N. M., Bhardwaj, S., Barclay, C., Gaspar, L. & Schwartz, J. Global burden of dry age-related macular degeneration: A targeted literature review. Clin. Ther. 43, 1792–1818 (2021).
Paez-Escamilla, M. et al. Age-related macular degeneration masqueraders: From the obvious to the obscure. Surv. Ophthalmol. 66, 153–182 (2021).
Du, H. et al. Novel mechanistic interplay between products of oxidative stress and components of the complement system in AMD pathogenesis. Open J. Ophthalmol. 6, 43–50 (2016).
Tong, Y. et al. Comparative mechanistic study of RPE cell death induced by different oxidative stresses. Redox Biol. 65, 102840 (2023).
Domènech, E. B. & Marfany, G. The relevance of oxidative stress in the pathogenesis and therapy of retinal dystrophies. Antioxidants 9(4), 347 (2020).
Vujosevic, S., Alovisi, C. & Chakravarthy, U. Epidemiology of geographic atrophy and its precursor features of intermediate age-related macular degeneration. Acta Ophthalmol. 101, 839–856 (2023).
Tang, Y., Kang, Y., Zhang, X. & Cheng, C. Mesenchymal stem cell exosomes as nanotherapeutics for dry age-related macular degeneration. J. Control Release 357, 356–370 (2023).
Cho, Y. K., Park, D. H. & Jeon, I. C. Medication trends for age-related macular degeneration. Int. J. Mol. Sci. 22(21), 11837 (2021).
Maiuolo, J. et al. Potential properties of natural nutraceuticals and antioxidants in age-related eye disorders. Life 13(1), 77 (2022).
Ren, Y., Liang, H., Xie, M. & Zhang, M. Natural plant medications for the treatment of retinal diseases: The blood-retinal barrier as a clue. Phytomedicine 130, 155568 (2024).
Molaei, E., Molaei, A., Abedi, F., Hayes, A. W. & Karimi, G. Nephroprotective activity of natural products against chemical toxicants: The role of Nrf2/ARE signaling pathway. Food Sci. Nutr. 9, 3362–3384 (2021).
Imran, M. et al. Luteolin, a flavonoid, as an anticancer agent: A review. Biomed. Pharmacother. 112, 108612 (2019).
Zhu, M. et al. Luteolin: A promising multifunctional natural flavonoid for human diseases. Phytother. Res. 38, 3417–3443 (2024).
Younis, R. L. et al. Luteolin mitigates D-galactose-induced brain ageing in rats: SIRT1-mediated neuroprotection. Neurochem. Res. 49, 2803–2820 (2024).
Zhang, S. et al. SIRT1/P53 in retinal pigment epithelial cells in diabetic retinopathy: A gene co-expression analysis and He-Ying-Qing-Re formula treatment. Front. Mol. Biosci. 11, 1366020 (2024).
Wang, H. et al. Luteolin ameliorates cornea stromal collagen degradation and inflammatory damage in rats with corneal alkali burn. Exp. Eye Res. 231, 109466 (2023).
Chen, L. et al. Luteolin alleviates epithelial-mesenchymal transformation induced by oxidative injury in ARPE-19 cell via Nrf2 and AKT/GSK-3beta pathway. Oxid. Med. Cell. Longev. 2022, 2265725 (2022).
Xie, M. et al. The protective effect of luteolin on the depression-related dry eye disorder through Sirt1/NF-kappaB/NLRP3 pathway. Aging 15, 261–275 (2023).
Cao, C. et al. Lycii Fructus and Chrysanthemum Flos, a Chinese medicine herbal pair, ameliorates retinal degeneration of mice induced by sodium iodate and protects muller cells from oxidative stress. J. Ethnopharmacol. 347, 119747 (2025).
Agron, E. et al. Dietary nutrient intake and progression to late age-related macular degeneration in the age-related eye disease studies 1 and 2. Ophthalmology 128, 425–442 (2021).
Evans, J. R. & Lawrenson, J. G. Antioxidant vitamin and mineral supplements for slowing the progression of age-related macular degeneration. Cochrane Database Syst. Rev. 9, CD000254 (2023).
Noor, F., Asif, M., Ashfaq, U. A., Qasim, M. & Tahir ul Qamar, M. Machine learning for synergistic network pharmacology: A comprehensive overview. Brief. Bioinform. 24(3), 120 (2023).
Nogales, C. et al. Network pharmacology: Curing causal mechanisms instead of treating symptoms. Trends Pharmacol. Sci. 43, 136–150 (2022).
Kanehisa, M. & Goto, S. KEGG: Kyoto encyclopedia of genes and genomes. Nucleic Acids Res. 28, 27–30 (2000).
Kanehisa, M., Sato, Y., Kawashima, M., Furumichi, M. & Tanabe, M. KEGG as a reference resource for gene and protein annotation. Nucleic Acids Res. 44, D457-462 (2016).
Shang, L. et al. Mechanism of Sijunzi decoction in the treatment of colorectal cancer based on network pharmacology and experimental validation. J. Ethnopharmacol. 302, 115876 (2023).
Rayan, A. New tips for structure prediction by comparative modeling. Bioinformation 3, 263–267 (2009).
Shughoury, A., Sevgi, D. D. & Ciulla, T. A. The complement system: A novel therapeutic target for age-related macular degeneration. Expert Opin. Pharmacother. 24, 1887–1899 (2023).
Amini, M. A., Karbasi, A., Vahabirad, M., Khanaghaei, M. & Alizamir, A. Mechanistic insight into age-related macular degeneration (AMD): Anatomy, epidemiology, genetics, pathogenesis, prevention, implications, and treatment strategies to pace AMD management. Chonnam Med. J. 59, 143–159 (2023).
Rakoczy, K. et al. Application of luteolin in neoplasms and nonneoplastic diseases. Int. J. Mol. Sci. 24, 15995 (2023).
Boezio, B., Audouze, K., Ducrot, P. & Taboureau, O. Network-based approaches in pharmacology. Mol. Inform. 36, 1700048 (2017).
Li, L. et al. Network pharmacology: A bright guiding light on the way to explore the personalized precise medication of traditional Chinese medicine. Chin. Med. 18, 146 (2023).
Lin, J. B., Halawa, O. A., Husain, D., Miller, J. W. & Vavvas, D. G. Dyslipidemia in age-related macular degeneration. Eye 36, 312–318 (2022).
Eshtiaghi, A., Popovic, M. M., Sothivannan, A., Muni, R. H. & Kertes, P. J. Statin use and the incidence of age-related macular degeneration: A meta-analysis. Retina 42, 643–652 (2022).
Ma, L. et al. The association between statin use and risk of age-related macular degeneration. Sci. Rep. 5, 18280 (2015).
Vavvas, D. G. et al. Regression of some high-risk features of age-related macular degeneration (AMD) in patients receiving intensive statin treatment. EBioMedicine 5, 198–203 (2016).
Li, R. et al. Construction of the Gal-NH(2)/mulberry leaf polysaccharides-lysozyme/luteolin nanoparticles and the amelioration effects on lipid accumulation. Int. J. Biol. Macromol. 253, 126780 (2023).
Liu, W., Wang, L. & Zhang, J. Peanut shell extract and luteolin regulate lipid metabolism and induce browning in 3T3-L1 adipocytes. Foods 11, 2696 (2022).
Dai, G. et al. Luteolin treats obese rats with polycystic ovary syndrome by improving liver lipid metabolism and regulating the gut microbiota. Phytother. Res. 39, 4171–4180 (2025).
Caliri, A. W., Tommasi, S. & Besaratinia, A. Relationships among smoking, oxidative stress, inflammation, macromolecular damage, and cancer. Mutat. Res. Rev. Mutat. Res. 787, 108365 (2021).
Jiang, H. et al. Identification of prostate cancer bone metastasis related genes and potential therapy targets by bioinformatics and in vitro experiments. J. Cell. Mol. Med. 28, e18511 (2024).
Zheng, Q., Ye, H., Zhong, H. & Wang, M. Identification of biomarkers for ovarian cancer diagnosis and prognosis by bioinformatics analysis and q-PCR validation. Ann. Clin. Lab. Sci. 52, 967–975 (2022).
Jelic, M. D., Mandic, A. D., Maricic, S. M. & Srdjenovic, B. U. Oxidative stress and its role in cancer. J. Cancer Res. Ther. 17, 22–28 (2021).
Franza, L., Carusi, V., Nucera, E. & Pandolfi, F. Luteolin, inflammation and cancer: Special emphasis on gut microbiota. BioFactors 47, 181–189 (2021).
Yang, B. et al. Inhibition of JNK signaling attenuates photoreceptor ferroptosis caused by all-trans-retinal. Free Radic. Biol. Med. 227, 179–189 (2025).
Schloesser, L., Klose, S. M., Mauschitz, M. M., Abdullah, Z. & Finger, R. P. The role of immune modulators in age-related macular degeneration. Surv. Ophthalmol. 69, 851–869 (2024).
Liu, Y. et al. STAT3 and its targeting inhibitors in osteosarcoma. Cell Prolif. 54, e12974 (2021).
Zhong, Z., Wen, Z. & Darnell, J. E. Jr. Stat3: A STAT family member activated by tyrosine phosphorylation in response to epidermal growth factor and interleukin-6. Science 264, 95–98 (1994).
Chen, C., Yang, J., Wang, H., Lei, Y. & Diao, Y. Involvement of STAT3 activation in ameliorating all-trans-retinal-induced ferroptosis in photoreceptor-derived 661W cells in vitro. Exp. Eye Res. 253, 110280 (2025).
Wang, L. et al. Long-term blue light exposure impairs mitochondrial dynamics in the retina in light-induced retinal degeneration in vivo and in vitro. J. Photochem. Photobiol. B 240, 112654 (2023).
Chang, Y. Y. et al. Protective effect of quercetin on sodium iodate-induced retinal apoptosis through the reactive oxygen species-mediated mitochondrion-dependent pathway. Int. J. Mol. Sci. 22, 4056 (2021).
Upadhyay, M. & Bonilha, V. L. Regulated cell death pathways in the sodium iodate model: Insights and implications for AMD. Exp. Eye Res. 238, 109728 (2024).
Koster, C. et al. Sodium-iodate injection can replicate retinal degenerative disease stages in pigmented mice and rats: Non-invasive follow-up using OCT and ERG. Int. J. Mol. Sci. 23, 2918 (2022).
Enzbrenner, A. et al. Sodium iodate-induced degeneration results in local complement changes and inflammatory processes in murine retina. Int. J. Mol. Sci. 22, 9218 (2021).
Park, S. W. et al. Anti-angiogenic effect of luteolin on retinal neovascularization via blockade of reactive oxygen species production. Invest. Ophthalmol. Vis. Sci. 53, 7718–7726 (2012).
Kanai, K. et al. Luteolin attenuates endotoxin-induced uveitis in Lewis rats. J. Vet. Med. Sci. 78, 1229–1235 (2016).
Blasiak, J. Senescence in the pathogenesis of age-related macular degeneration. Cell. Mol. Life Sci. 77, 789–805 (2020).
Zhang, S. M., Fan, B., Li, Y. L., Zuo, Z. Y. & Li, G. Y. Oxidative stress-involved mitophagy of retinal pigment epithelium and retinal degenerative diseases. Cell. Mol. Neurobiol. 43, 3265–3276 (2023).
Liu, S. et al. OXPHOS deficiency activates global adaptation pathways to maintain mitochondrial membrane potential. EMBO Rep. 22, e51606 (2021).
Lin, B. et al. Membrane-activated fluorescent probe for high-fidelity imaging of mitochondrial membrane potential. ACS Sens. 6, 4009–4018 (2021).
Gu, J. et al. Cerium-luteolin nanocomplexes in managing inflammation-related diseases by antioxidant and immunoregulation. ACS Nano 18, 6229–6242 (2024).
Chagas, M. et al. Flavonols and flavones as potential anti-inflammatory, antioxidant, and antibacterial compounds. Oxid. Med. Cell. Longev. 2022, 9966750 (2022).
Cai, W. et al. Characterization and quantification of luteolin-metal complexes in aqueous extract of lonicerae japonicae flos and huangshan wild chrysanthemum. Int. J. Anal. Chem. 2021, 6677437 (2021).
Huang, Y. & Zhang, X. Luteolin alleviates polycystic ovary syndrome in rats by resolving insulin resistance and oxidative stress. Am. J. Physiol. Endocrinol. Metab. 320, E1085–E1092 (2021).
Shehnaz, S. I., Roy, A., Vijayaraghavan, R. & Sivanesan, S. Luteolin mitigates diabetic dyslipidemia in rats by modulating ACAT-2, PPARalpha, SREBP-2 proteins, and oxidative stress. Appl. Biochem. Biotechnol. 195, 4893–4914 (2023).
Sipahi, H., Mat, A. F., Ozhan, Y. & Aydin, A. The interrelation between oxidative stress, depression and inflammation through the kynurenine pathway. Curr. Top. Med. Chem. 23, 415–425 (2023).
Cannavo, L. et al. Oxidative stress and respiratory diseases in preterm newborns. Int. J. Mol. Sci. 22, 12504 (2021).
Ruan, Y., Jiang, S., Musayeva, A. & Gericke, A. Oxidative stress and vascular dysfunction in the retina: Therapeutic strategies. Antioxidants 9, 791 (2020).
Gendrisch, F., Esser, P. R., Schempp, C. M. & Wolfle, U. Luteolin as a modulator of skin aging and inflammation. BioFactors 47, 170–180 (2021).
Fei, J., Liang, B., Jiang, C., Ni, H. & Wang, L. Luteolin inhibits IL-1beta-induced in fl ammation in rat chondrocytes and attenuates osteoarthritis progression in a rat model. Biomed. Pharmacother. 109, 1586–1592 (2019).
Lee, J. O., Jeong, D., Kim, M. Y. & Cho, J. Y. ATP-binding pocket-targeted suppression of Src and Syk by luteolin contributes to its anti-inflammatory action. Mediators Inflamm. 2015, 967053 (2015).
Ali, F. & Siddique, Y. H. Bioavailability and pharmaco-therapeutic potential of luteolin in overcoming Alzheimer’s disease. CNS Neurol. Disord. Drug Targets 18, 352–365 (2019).
Camelo, S., Latil, M., Veillet, S., Dilda, P. J. & Lafont, R. Beyond AREDS formulations, what is next for intermediate age-related macular degeneration (iAMD) treatment? Potential benefits of antioxidant and anti-inflammatory apocarotenoids as neuroprotectors. Oxid. Med. Cell. Longev. 2020, 4984927 (2020).
Chen, X. et al. Interaction between flavonoids and carotenoids on ameliorating oxidative stress and cellular uptake in different cells. Foods 10, 3096 (2021).
Taheri, Y. et al. Paving luteolin therapeutic potentialities and agro-food-pharma applications: Emphasis on in vivo pharmacological effects and bioavailability traits. Oxid. Med. Cell. Longev. 2021, 1987588 (2021).
Wu, G., Li, J., Yue, J., Zhang, S. & Yunusi, K. Liposome encapsulated luteolin showed enhanced antitumor efficacy to colorectal carcinoma. Mol. Med. Rep. 17, 2456–2464 (2018).
Fu, Q. T. et al. Luteolin-loaded nanoparticles for the treatment of melanoma. Int. J. Nanomed. 18, 2053–2068 (2023).
Acknowledgements
This work was supported by the Sichuan Provincial Department of Science and Technology (No. 2024ZYD0114) and Sichuan Medical Association (No. S2024001).
Author information
Authors and Affiliations
Contributions
Maomei Luo: Writing—original draft, Software, Methodology, Formal analysis, Conceptualization. Min Zhang: Software, Methodology, Formal analysis, Investigation. Zhen Xing: Software, Methodology, Formal analysis. Wei Yu: Software, Methodology. Hongbin Lv: Supervision Project administration, Funding acquisition, Conceptualization.
Corresponding author
Ethics declarations
Competing interests
The authors declare no competing interests.
Additional information
Publisher’s note
Springer Nature remains neutral with regard to jurisdictional claims in published maps and institutional affiliations.
Supplementary Information
Below is the link to the electronic supplementary material.
Rights and permissions
Open Access This article is licensed under a Creative Commons Attribution-NonCommercial-NoDerivatives 4.0 International License, which permits any non-commercial use, sharing, distribution and reproduction in any medium or format, as long as you give appropriate credit to the original author(s) and the source, provide a link to the Creative Commons licence, and indicate if you modified the licensed material. You do not have permission under this licence to share adapted material derived from this article or parts of it. The images or other third party material in this article are included in the article’s Creative Commons licence, unless indicated otherwise in a credit line to the material. If material is not included in the article’s Creative Commons licence and your intended use is not permitted by statutory regulation or exceeds the permitted use, you will need to obtain permission directly from the copyright holder. To view a copy of this licence, visit http://creativecommons.org/licenses/by-nc-nd/4.0/.
About this article
Cite this article
Luo, M., Zhang, M., Xing, Z. et al. Mechanistic analysis of luteolin in mitigating dry age-related macular degeneration through network pharmacology and experimental validation. Sci Rep 15, 37862 (2025). https://doi.org/10.1038/s41598-025-21730-y
Received:
Accepted:
Published:
Version of record:
DOI: https://doi.org/10.1038/s41598-025-21730-y









