Abstract
Weeds are among the main pests in the cultivation of Panax ginseng, severely restricting high-quality production. This challenge emphasises the need for effective herbicides suitable for P. ginseng. In this study, P. ginseng grown with benazolin was used to detect digestion dynamics and residual amounts, determine physiological indicators, and carry out transcriptome sequencing. The dynamic results of digestion showed that the residue was 0.07 mg·kg−1 at 21 days, decreasing to less than 0.01 mg·kg−1 at the harvesting stage. Following benazolin application, chlorophyll a and b contents increased significantly, reaching 1.35 and 1.52 times those of the control group (CK) after 14 days. Sensitivity time varied for superoxide dismutase (SOD), peroxidase (POD), malondialdehyde (MDA), and catalase (CAT). By enhancing the synthesis and biomass accumulation of Rb1, Rb2, etc. Compared with the control group, the root fresh and dry weights increased by 47.19% and 55.85%, respectively. Root polysaccharide synthesis was 1.41 times higher than that for CK. Kyoto Encyclopaedia of Genes and Genomes (KEGG) enrichment pathway found that its differential genes were enriched in pathways related to photosynthesis and starch and sucrose metabolism. The result shows that benazolin is suitable for P. ginseng cultivation and is of great significance for improving quality.
Similar content being viewed by others

Introduction
Plants are often affected by various environmental stresses, including biotic factors such as weeds and insects, and abiotic stresses such as drought, salinity, and pesticide exposure1. Weeds are key biological stressors2 as they compete with medicinal plants for light, water, nutrients, and optimal living conditions3,4. Additionally, weeds can act as carriers of pests and diseases5 leading to reduced nutrient uptake by medicinal plants and ultimately resulting in low yield and quality6,7,8,9,10. Some weeds secrete substances that inhibit plant growth and development, making weed control crucial for ensuring high yields and quality of medicinal plants. Common weed-control methods include chemical, mechanical, cultural, and manual approaches, as well as their integrated application11,12. Compared to manual weeding, chemical control results in higher yield, greater efficiency, and lower costs13. Chemical weed control using herbicides is regarded as the most effective and time-efficient method14, making them the most effective tool to control weeds, protect crop yield, and reduce competition among plants.
P. ginseng (Panax ginseng C.A. Meyer) is a perennial medicinal plant from the Araliaceae family, known for its anti-inflammatory15, antioxidative16, anti-aging17 and anticancer properties18. The main active component of P. ginseng is ginsenoside, which mainly includes Rg1, Re, Rg2, Rb1, Rc, Rg3 and Rh2, among others19. Among them, ginsenoside Rc alleviates oxidative stress and maintains sleep homeostasis by targeting Pink1 and Sir220. Ginsenoside Rb1 plays an important role in delaying the aging of endothelial cells21. Ginsenoside Rh2 and its aglycones aPPD, as the main metabolites of P. ginseng, have shown significant anti-tumor potential in the treatment of prostate cancer22. Its growth is highly dependent on strict environmental conditions and is often hindered by weeds. Broad-leaved weeds, such as Plagiogyria distinctissima Ching are common in P. ginseng fields. Due to the high cost and time demands of manual weeding, chemical control has become an alternative to weed control during P. ginseng cultivation. Addressing this challenge is crucial to ensure continuous production. Sulphonylureas constitute the largest class of herbicides in the world23. Benazolin is a selective herbicide commonly used as a sulfonylurea herbicide for stem and leaf treatment24, which mainly has a certain control effect on broad-leaved weeds, such as Ixeris denticulata . Relevant studies have shown that the lowest effect of grass control on Malachium aquaticum (L.) Fries is 90%, and the damage-control effect of Galium aparine L. var. tenerum can exceed 50%25. According to Pu et al.26, grass elimination has a strong preventive effect against Chenopodium quinoa Willd, Portulaca oleracea L., and Kochia scoparia (L.) Schrad. However, grass removal involves a hormonal herbicide with high plant auxin activity. After entering the cell, it may bind to specific receptors27, potentially promoting or inhibiting plant growth based on the concentration. Additionally, it can be absorbed and transported throughout the plant. Zang et al.28 sprayed different concentrations of benazolin on the rape leaves. The results showed that the photosynthetic and antioxidant enzymes in rapeseed plants changed after spraying, promoting the continuous production of MDA, oxidised glutathione (GSSG), and other oxygen-containing compounds in the body.
With the increase in clinical research, the improvement of consumers’ awareness of its health benefits and the expansion of the commercial market. P. ginseng holds an extremely important position in both domestic and international markets and research fields. It is precisely because of its extremely high medical efficacy and economic value that the demand for P. ginseng has been increasing year by year in recent years. In this study, integrating physiological and transcriptomic techniques. The aim was to explore the effects of benazolin conditions on the physiological characteristics and differential regulatory changes of P. ginseng, in order to increase the yield and quality of P. ginseng and provide a scientific basis for understanding the mechanism of P. ginseng resistance to benazolin.
Results
Digestion dynamics and residual amount of benazolin in P. ginseng
Sensitivity of standard curves and methods
The test results showed that the peak area (y) of the benazolin standard solution (2–50 ug/mL) had a positive linear relationship with the mass concentration (x), and the linear equation was y = 270267x + 34538 (R2 = 0.9998). The minimum detection limit of the instrument was 0.01 mg·kg−1. The experimental results of the recovery rates showed that all of these met the requirements for residue analysis (Table 1).
Residual digestion dynamics of benazolin in the above-ground part of P. ginseng
The dissolution rate of the original accumulated amount of benazolin in the underground part of P. ginseng at 2 h was greater than 90% due to the benazolin application site, indicating that benazolin did not affect the underground part. However, benazolin residues were detected when the dissolution rate of the stems and leaves was less than 90%. As shown in Fig. 1, residual benazolin gradually decreased over time. Benazolin degradation followed a first-order kinetic equation. The digestion curve equation for benazolin was calculated as Ct = 4.2618e-0.0864t with a half-life of 8.02 d. During the harvesting period, the residual amount of benazolin in P. ginseng plants was less than 0.01 mg·kg−1.
Effect of grass removal pesticides on the growth and development of P. ginseng
As shown in Fig. 2a, from a morphological point of view, 7 d after spraying with benazolin, compared with the CK leaves, the leaves in the treatment group showed a clear crimp, and the petiole and main vein of the leaves were curved. The leaf symptoms gradually resolved after 28 d.
Effect of benazolin on physiological growth of P. ginseng. (a) Effect of grass removal on P. ginseng stems and leaves. b,c Effects of benazolin on chlorophyll of P. ginseng leaves; (d-g, h–k) Effects of benazolin on SOD, POD and MDA content in above-ground and underground parts of P. ginseng. (*) means significant P < 0.05, (**) means extremely significant P < 0.01.
Effect of grass removal pesticides on the physiological characteristics of P. ginseng
Effect of benazolin on chlorophyll content of P. ginseng leaves
The chlorophyll a content increased significantly (Fig. 2b). The chlorophyll b content followed the same overall trend as that of CK (Fig. 2c). The chlorophyll a,b content of the treatment group was higher than that of CK at all time points, except on day 1. On day 14, the chlorophyll content reached its peak, significantly exceeding that of CK, measuring 1.35 and 1.52 times higher.
Effects of benazolin on SOD and POD activities and MDA content in underground parts of P. ginseng
SOD content initially increased and then decreased (Fig. 2d). The SOD content reached its peak on day 7, showing significant increase of 26.01% compared with that of CK. Additionally, in the early stages (days 1 and 14), it remained significantly higher than that of CK. There were differences in the sensitivity of CAT of P. ginseng (Fig. 2e), with a general trend of initially increasing and then decreasing. The CAT content in the body peaked significantly on day 14, reaching 1.60 times that of CK. The POD content increased and then stabilised (Fig. 2f). The highest value in the A treatment was detected on day 7, significantly higher (83.86%) than that of CK. This indicated that the POD level increased, and the antioxidant oxidase system was activated to resist adverse factors and accelerate the normal life activities in the plant when P. ginseng stems and leaves are subjected to the stress of benazolin. The MDA content showed a trend of initially increasing and then decreasing, and the sensitivity time was different (Fig. 2g). The MDA content was the highest on day 14, which was 1.39 times higher than that of the CK. The results showed that the stem and leaf cells of P. ginseng were harmed following spraying.
Effects of benazolin on SOD and POD activities and MDA content in underground parts of P. ginseng
SOD activity first increased in the early stages and then gradually decreased (Fig. 2h). On day 7, the SOD content was significantly higher than that in CK, which was 1.07 times that of CK, indicating the strongest SOD activity in the underground part of P. ginseng at this time and is used to remove abnormal free radicals in the body. The CAT content showed different trends (Fig. 2i). The CAT content of A was higher than that of CK, and the highest content was 1.40 times higher than that of CK on day 7. The results showed that CAT activity in the roots of P. ginseng was increased after spraying benazolin. POD content shown in Fig. 2j. The POD ratio of the underground part sprayed with benazolin on day 7 was the most significantly different (1.67 times) from that of the CK. The MDA content shown in Fig. 2k. The MDA content was significantly higher (1.25 times) than that of CK on 14 d, indicating that the cell membrane structure in the underground part of P. ginseng was the most damaged.
Effects of benazolin on biomass and
Effects of benazolin on the biomass of P. ginseng
As shown in Fig. 3a, the plant height, stem diameter, and root length of P. ginseng were significantly different compared to CK. Plant height in A was 1.05 times higher than that in CK. The results showed that the height of P. ginseng plants was promoted after spraying with benazolin. Compared with those in CK, the underground fresh and dry weights of P. ginseng were increased by 47.19% and 55.85% in the treatment group, respectively.
Influence of benazolin on active component accumulation of P. ginseng
The polysaccharide content in the underground part of P. ginseng sprayed with benazolin was significantly higher (1.41 times) than that of the CK (Fig. 3b). These results showed that benazolin promoted the production of polysaccharides in the underground parts of P. ginseng. The effects of benazolin on the five types of diol saponins in the underground part of P. ginseng during the harvesting period are shown in Fig. 3c. The ginsenoside contents of Rb1, Rb2, and Rc were significantly higher than those of CK, reaching 1.06, 1.16 and 1.10 times of CK, respectively. Ginsenoside Rb3 content of the treatment group was 1.41% higher than that of CK, whereas ginsenoside Rd content was lower than that of CK. Meanwhile, it also has an impact on the contents of the triol saponins Rg1, Rg2, Re and Rf (Fig. 3d). Ginsenoside Rg2 was significantly higher in the treatment group than in CK, with an increase of 15.28%, while ginsenoside Re content was the highest. The results showed that the contents of Rg2, Re, and Rf in the underground parts of P. ginseng could be increased by spraying with benazolin.
Transcriptome sequencing results
Principal component analysis
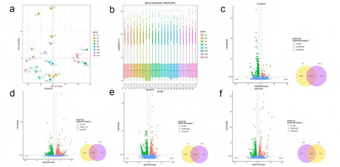
A total of 59.11 Gb clean bases were obtained by transcriptomic sequencing. The GC content of each sample was approximately 42%; Q20 and Q30 were more than 96% and 91%, respectively, and the base error rate was approximately 0.03%, with both being lower than 0.05%. Principal component analysis of the transcriptome data (Fig. 4a) showed that the biologically replicated data of the samples were clustered and separated by time point, treatment, and genotype, indicating that the experimental treatment was effective. There were significant differences between the control (CK1, CK2, CK3, and CK4) and treatment (A1, A2, A3, and A4) groups, with high reproducibility within each group. The box-type plot for each sample bank showed a low distribution bias between the three duplicate banks for each sample (Fig. 4b). The results indicated that the quality of the sequencing data was reliable and suitable for subsequent analysis.
Transcriptome sequencing results. (a) Sample principal component analysis (PCA); (b) Box diagram for each sample; (c-f) Analysis of DEGs at different time points before and after the application of benazolin. (Note: A1, A2, A3, A4: 1, 7, 14 and 21 days after spraying benazolin. CK1, CK2, CK3, CK4: 1, 7, 14 and 21 days of blank control. (a, b) The same color indicates biological repetition. )
Differential gene expression analysis
We compared the differentially expressed gene groups (A1vsCK1, A2vsCK2, A3vsCK3 and A4vsCK4) to identify DEGs. The results showed that A2vsCK2 had the highest number of DEGs (2245), of which 1072 were upregulated and 1173 were downregulated (Fig. 4d). The lowest number of differentially expressed A1vsCK1 genes was 736, of which 82 were upregulated and 654 were downregulated (Fig. 4c). There were 2021 DEGs of A3vsCK3, of which 801 were upregulated and 1220 were downregulated (Fig. 4e). There were 1388 DEGs of A4vsCK4, of which 576 were upregulated and 812 were downregulated (Fig. 4f). This indicated that the activity of gene expression was different at different time points (DESeq2padj ≤ 0.05|log2FoldChange|≥ 1.0).
Enrichment analysis of Kyoto Encyclopaedia of Genes and Genomes (KEGG) metabolic pathway
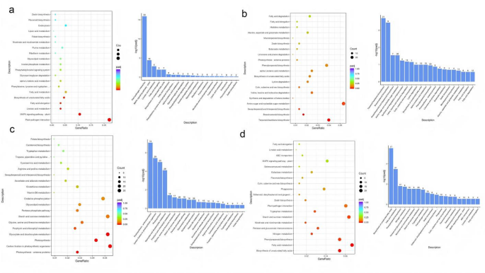
KEGG enrichment analysis results indicated that the A1vsCK1 DEGs were mainly enriched in plant-pathogen interaction, MAPK signalling pathway-plant, fatty acid elongation, and biosynthesis of unsaturated fatty acids with 33, 16, 8, and 7 genes being downregulated, respectively (Fig. 5a).
A2vsCK2 gene groups were mainly involved in terpenoid backbone biosynthesis, brassinosteroid biosynthesis, sesquiterpenoid and triterpenoid biosynthesis, and amino sugar and nucleotide sugar metabolism. Among these, amino sugar and nucleotide sugar metabolism pathways had the largest number of DEGs, with eight upregulated genes and 20 downregulated genes (Fig. 5b).
A3vsCK3 gene groups were mainly concentrated in photosynthesis-antenna proteins, carbon fixation in photosynthetic organisms, photosynthesis, glyoxylate and dicarboxylate metabolism, and porphyrin and chlorophyll metabolism. The numbers of DEGs for carbon fixation in photosynthetic organisms and glyoxylate and dicarboxylate metabolism were 29 and 28, respectively (Fig. 5c).
A4vsCK4 gene groups were significantly enriched in the biosynthesis of unsaturated fatty acids, fatty acid metabolism, phenylpropanoid biosynthesis, nitrogen metabolism, and mutual conversion of pentose and glucuronate interconversions and ranked among the top five most significant genes (Fig. 5d).
Expression of differential genes
Differential gene expression of the Photosynthesis-antenna proteins
1,6,15, and 1 DEGs in the CK1vsA1, CK2vsA2, CK3vsA3, and CK4vsA4 groups, respectively. According to the expression patterns of the four group differential genes in the hierarchical clustering heatmap, the second set of differentially expressed genes was clustered most significantly (Fig. 6a). In Light-harvesting chlorophyll protein complex (LHC), significantly up-regulated genes include Lhcb 2, Lhcb 3, Lhcb 4, and Lhcb. It shows that when P .ginseng is suddenly subjected to environmental stress, it can self-regulate and stores its energy to resist adverse environmental conditions. As a result, the binding of LHCII, the main trapping photopigment protein complex in photosystem II, was upregulated. This is consistent with the increase in chlorophyll a and b content in Part 3.3.1. These genes may play an important role in the synthesis process.
Expression of differential genes. (a) Photosynthesis—antenna proteins of key DEGs of antenna proteins; (b) Analysis of the key DEGs for Starch and sucrose metabolism. (Note: CK1, CK2, CK3, CK4: 1, 7, 14 and 21 days of blank control. A1, A2, A3, A4: 1, 7, 14 and 21 days after spraying benazolin. The numbers on the different colored bars are log2 fold-change values, log2 (FoldChange)|> = 1&padj < = 0.05.)
Differential gene expression in Starch and sucrose metabolism
To reveal the effects of starch and sucrose metabolism in P. ginseng at different time points after spraying, we analyzed related DEGs in this pathway. There were 6,23,28, and 20 DEGs in the CK1vsA1, CK2vsA2, CK3vsA3, and CK4vsA4 groups, respectively. According to the expression patterns of the four group-differential genes in the hierarchical clustering heatmap, the CK4vsA4 group genes were significantly upregulated and clustered more significantly (Fig. 6b). A total of 20 DEGs were involved in related pathways of starch and sucrose metabolism, and 14 DEGs were upregulated, mainly involved in glucose metabolism, pentose and glucuronide conversion, galactose metabolism, aminose and nucleotide glucose metabolism.The upregulated genes are mainly concentrated in the glycosylhydrolase family (PF00759), glycosyltransferase family (PF00982), hexose phosphatase (PF00349) and other related genes. The most significant pathway is through ADP glucose, including APS2, APL2, APL4, APL3, APL1 and ADG1, to produce amylose and then starch. In line with Sect. “Influence of benazolin on active component accumulation of P. ginseng”, the increase of polysaccharide content in harvesting period of P. ginseng was consistent, it is possible that these genes play a role.
Discussion
Benazolin is widely used in weed control. Once inside plant cells, it combines with a specific receptor, causing the plant’s upper vegetative growth. Benazolin can be absorbed by the leaves or roots of a plant, thereby entering the plant system. Previous studies29 have examined the weed-control effects and subsequent dynamics of 17.5% benazolin quizalofop-p-ethyl in rape fields, as well as the influence on sunlight and crop yield. The results showed that benazolin quizalofop-p-ethyl provided effective weed control effects in rape fields. The widespread use of weed control herbicides pollutes the environment, and previous studies have tested the residues of herbicides. Pesticide residues in oil crops were determined using solid-phase extraction and gas chromatography, and the detected residues met the national standards30. Several methods were employed to detect the residual amount of herbicides. In the present study, SPE-GC-MS was used to detect the grass depletion content in P. ginseng plants. This method demonstrated a strong peak effect and high reproducibility, meeting the standards for pesticide residue tests. The grass removal pesticide was easily degradable and did not harm P. ginseng plants.
Herbicides cause biological stress in plants. When applied to plants, the plant morphology changes to a certain extent, affecting the physiological, biochemical, and metabolic reactions of crops. Tan et al.31 studied fluoroglycofen-deformed grape leaves during the second year. In this experiment, the leaf curl, petiole, and main vein of the leaves were curved, similar to the experimental results.
Chlorophylls are photosynthetic pigments in green plants. Photosynthetic capability depends partly on photosynthetic pigment content32. The content of photosynthetic pigment is one of the important indicators reflecting plant photosynthesis33, photosynthesis provides the driving force for growth in plants; thus, all factors affecting photosynthetic ability will inevitably affect plant growth. With the advancement of research, scholars have considered chlorophyll as an important means to explore photosynthesis. Herbicides can also affect the chlorophyll content of crop leaves. Tang34 conducted experiments on corals and found that the chlorophyll content increased in the early stage and decreased in the later stage. In this study, prolonged stress of P. ginseng led to a significant increase of chlorophyll a and b contents on day 14, then gradually returned to levels similar to the control group. These results indicated that when P. ginseng is subjected to sudden environmental stress, it has a self-regulatory function and uses its stored energy to withstand adverse external conditions. At the same time, a connection was discovered in the mechanism of grass elimination, as the metabolic pathway is closely related to photosynthesis. When plants encounter certain external stimuli, they activate their defence mechanisms, with the antioxidant system playing an important role as a primary defence line. This system enhances defence mechanisms by enhancing antioxidant enzyme activity, such as SOD35. Previous studies discovered that after herbicide treatment of wheat, POD and SOD initially increased and later decreased, reaching the control level. Other enzymes, including CAT, are more sensitive to herbicides. There was a clear enhancement effect after 5 d, slowly recovering until reaching the control level after 30 d36. In the present study, the SOD, CAT, and POD contents of P. ginseng plants sprayed with benazolin showed significant changes. These results indicated that the antioxidant enzymes in P. ginseng plants play an important role in eliminating the damage caused by reactive oxygen species when plants are under benazolin stress.
When benazolin is sprayed on plants, it impacts their growth, even affecting the normal development and morphology during the harvesting period. Feng et al.37 studied the effects of herbicides on the growth of broomcorn millet, reporting that monosulfuron reduced plant height and ear length, whereas the addition of a safety agent and monosulfuron increased plant height, stem diameter, and ear length. In this experiment, the biomass of P. ginseng showed notable changes, with plant height, root fresh weight, and dry weight all exceeding those of the CK, thereby promoting the growth of P. ginseng plants.The synthesis and decomposition of primary plant metabolites are closely associated with plant growth and development. Plants sprayed with herbicides are likely to exhibit hidden changes in their primary metabolism during the harvest period. Many scholars have shown that38,39,40,41,42 spraying herbicide can effectively control weeds and improve crop yield. In the present study, the polysaccharide content of the primary metabolite of P. ginseng increased significantly after spraying with benazolin, indicating that it promoted the synthesis of polysaccharides in the underground parts of P. ginseng. When the primary metabolism of plants changes, secondary metabolism is also affected. Ginsenosides are important chemical components produced during the secondary metabolism of P. ginseng. In this study, the content of monomeric saponin (Rb1, Rb2, Rb3, Rc, Rg2, Re, and Rf) in the underground parts of P. ginseng was increased by spraying benazolin, indicating that benazolin had a clear promoting effect on some ginsenosides.
In recent years, high-throughput sequencing technology has been widely used in plants and has become a necessary tool for exploring plant stress mechanisms43. Gomes44 studied the effects of glyphosate and its metabolites on willow trees and found that glyphosate was related to photosynthesis. This research investigated the metabolic mechanism of P. ginseng leaves through transcriptome analysis of P. ginseng leaves at different times after application. The results showed significant impacts of the metabolic, synthetic, and photosynthesis-related pathways of P. ginseng at different time intervals.
This investigation revealed physiological and transcriptome analyses of P. ginseng leaves at different time points after benazolin application. Benazolin proved to be a suitable option for weed control during P. ginseng cultivation and plays an important role in its standardised cultivation practices.
Conclusion
In this study, P. ginseng grown under the application of benazolin was investigated. The dynamic digestion results showed that it did not remain in the plant for extended times. Transcriptome sequencing technology and systematic physiological index analysis were comprehensively used to explore the response mechanism triggered by P. ginseng in response to sulfonylureas and benazolin stress. The results showed that the chlorophyll content in the aboveground parts of P. ginseng increased significantly, the antioxidant enzyme activity and malondialdehyde content increased in the early stage and decreased in the later stage, and the saponin and active component contents in the underground parts significantly increased after spraying. The results showed that benazolin is a safe, pollution-free, and harmless sulfonylurea herbicide suitable for weed control during the cultivation of P. ginseng. In addition, it significantly promotes biomass and material accumulation during harvesting. This revealed complex physiological and molecular adaptive changes of P. ginseng. This research provides theoretical support for the rational application of the sulfonylurea herbicide fenoxarin in P. ginseng cultivation and introduces new perspectives and approaches for the sustainable development of P. ginseng industry and environmentally friendly practices.
Methods
Design of experiment
The field experiment was conducted at the P. ginseng cultivation experimental base at Jilin Agricultural University, Huangyu Township, Yongji County, Jilin City, Jilin Province (126°51’E, 126°61’N). Annual average accumulated temperature was 2800 °C, annual average precipitation was 690 mm, the soil was sandy loam, and the contents of organic matter, alkali-hydrolysed nitrogen, and available phosphorus were 3.46%, 112 mg/kg, and 6.61 mg/kg, respectively.
After a large number of experiments in the early stage of the research, benazolin (Aladdin Reagent Shanghai Co., LTD), a stem-leaf herbicide with a recommended concentration of 225 g a.i.ha-1, was selected for testing. The experiment included two groups: the benazolin group (A) and the control group (CK). CK was sprayed with an equal amount of water. Each group were subjected to two treatments, with a sample area of 10 m2 per plot. Randomised blocks were arranged with 2 m isolation bands separating the two quadrants. Each treatment was repeated three times for six harvests.
Material for testing
Triennial P. ginseng leaves were sprayed with benazolin during the leaf expansion period, and the samples were collected after 2 h, 1 d, 7 d, 14 d, 21 d, 28 d, and during harvesting. Thirty P. ginseng plants were randomly selected in each quadrant. Dust and other debris were removed from the surface and the plants were washed and dried. Leaves were collected, quickly cooled with liquid nitrogen, and stored in a − 80 °C refrigerator for later use.
Test methods
Detection of benazolin
The method has been modified according to Liu45 and Guan et al.27.
Pretreatment method: Two extraction methods were used to extract the aboveground parts of P. ginseng. Sample (2 g) was transferred into a 50 mL centrifuge tube, 20 mL ethyl acetate was added, and the tube was swirled for 2 min, allowed to stand for 24 h, and ultrasonicated for 10 min. Subsequently, 2 g NaCl and 3 g anhydrous MgSO4 were added, swirled for 2 min, centrifuged at 5000 rpm for 10 min, and the supernatant was transferred to a centrifuge tube. For the second extraction, 20 mL ethyl acetate was added, vortexed for 2 min, ultrasonicated for 10 min, and centrifuged at 5000 rpm for 10 min. The two supernatants were combined, concentrated and dried at a constant temperature of 45 °C in a rotary evaporator and adjusted to 5 mL with petroleum ether: ethyl acetate (9:1) to be purified.
Two extraction methods were used to extract P. ginseng radix. For the first method, the extraction reagent was replaced with dichloromethane, while the remaining steps followed the previously described procedure.
Purification: An SPE-FIOLISH purification column was pre-washed with 10 mL of petroleum ether: ethyl acetate (9:1), 5 mL of the liquid to be tested was loaded onto the column, and eluted with 25 mL of petroleum ether:ethyl acetate (9:1). The eluent was collected, concentrated until nearly dry, diluted with hexane to 1 mL, and filtered through a 0.22 µm membrane for measurement.
The standard solution was prepared from a 200 µg/mL stock solution and diluted to 2, 5, 10 and 25 µg/mL standard solutions.
Machine condition column: Agilent 19091S-433UI (30 m × 250 µm × 0.25 µm); Inlet temperature: 280 °C; GC-MS interface temperature: 300 °C; Carrier gas: helium; Sample size: 1 µL; Injection method: no shunt; Ion source: EI; Data acquisition mode: Select full SCAN mode; Selective quantitative ion: 271.00.
Heating procedure: the initial temperature was maintained at 120 °C for 1 min, increased to 240 °C at 20 °C/min, increased to 270 °C at 3 °C/min, increased to 290 °C at 20 °C/min, and maintained for 1 min for a total running time of 20.05 min. Under these conditions, the benazolin peak was detected at 8.28 min.
Determination of chlorophyll content
The chlorophyll content was determined according to the absorption of chlorophyll pigments in the visible spectrum. Acetone and anhydrous ethanol were prepared at a 1:1 ratio. The sample (0.1 g) was weighed, cut into pieces, added to 10 mL of the extraction solution, and incubated at 25 °C in the dark for extraction. The extraction condition was observed at certain intervals for as long as the sample remained completely white. The mixed extract was used as a blank zero adjustment for quantification.
Determination of antioxidant enzyme activity
The determination of SOD, POD, and CAT contents was performed using commercially available assay kits: SOD (BC0170, Shanghai Solaibao Co., Ltd.), POD (BC0090, Shanghai Solaibao Co., Ltd.), and CAT (BC0200, Shanghai Solaibao Co., Ltd.).
Determination of MDA content
The procedure was adapted from the method reported by Zhang et al.46, with minor modifications. Fresh leaves (0.1 g) were weighed and ground thoroughly in a mortar with 1 ml of 5% trichloroacetic acid (TCA) and a small amount of quartz sand until homogenized. Subsequently, 0.5 ml of 5% TCA was added for further extraction. The homogenate was centrifuged at 4000 rpm for 10 minutes. A volume of 0.6 ml of the supernatant was mixed with an equal volume of 0.6% thiobarbituric acid (TBA, prepared in 5% TCA). The mixture was vortexed and incubated in a boiling water bath for 10 minutes. After rapid cooling, the sample was centrifuged again under the same conditions. The absorbance of the supernatant was measured at wavelengths of 532 nm, 600 nm, and 450 nm using a visible spectrophotometer.
Measurement of biomass
Plant height and root length (ruler accurate to 0.01 cm), stem diameter (Vernier calliper accurate to 0.01 cm), and root fresh weight, and dry weight (electronic balance accurate to 0.01 g) were determined.
Determination of polysaccharide content
The polysaccharide content of P. ginseng was determined using ultraviolet spectrophotometry. The standard curve equation was y = 0.058x + 0.065 (R2 = 0.992).
Determination of ginsenoside content
Ginsenoside content was determined using a Waters XBridge C18 (4.6 mm × 250 mm, 5 µm) high-performance liquid chromatography column coupled with an evaporative light scattering detector. The mobile phase compristed acetonitrile (A) and distilled water (B). The flow rate was 1 mL/min, and the column temperature was 35 °C. Gradient elution: 0–35 min, 19% A; 35–50 min, 19%–22% A; and 50–108 min, 22%–45% A. Detector temperature: 75 °C, gas flow rate: 2.5 L/min, sample size: 20 µL. Saponins were extracted from the samples by ultrasonication using methyl alcohol. Standard ginsenosides Rg1, Re, Rf, Rg2, Rb1, Rc, Rb2, Rb3, and Rd were weighed, a mixed standard solution was prepared by adding methyl alcohol, and a standard curve was drawn.
Transcriptome sequencing
On the 1 d, 7 d, 14 d, and 21 days post-glyphosate application, leaf samples of P. ginseng were collected for transcriptome sequencing. All treatments were performed in biological triplicates to ensure data reliability. Total RNA was extracted from the P. ginseng samples using an RNA-seq extraction kit. The quality assessment of RNA included purity analysis via NanoPhotometer spectrophotometer (OD260/280 and OD260/230 ratios) and integrity evaluation using Agilent 2100 Bioanalyzer. Following stringent quality control, high-throughput sequencing was conducted on the Illumina NovaSeq 6000 platform. The sequencing service was provided by Beijing Novogene Co., Ltd.
Differential gene expression analysis and enrichment analysis
The genome of P. ginseng available at http://ginsengdb.snu.ac.kr/ served as the reference for sequence alignment and downstream analyses. HISAT2 (version 2.0.5) was employed to construct the reference genome index and align paired-end clean reads to the reference genome. DESeq2 software (version 1.20.0) was utilized to perform differential expression analysis between the two comparison groups. DESeq2 employs a negative binomial distribution model to identify differentially expressed genes (DEGs) in digital gene expression data. To control for false discovery rates (FDR), the Benjamini-Hochberg correction method was applied to adjust p-values derived from hypothesis testing. Genes with log2 (FoldChange) | >= 1 & padj <=0 .05 were considered significantly differentially expressed. The FPKM algorithm was used to quantify the expression levels of genes across all samples. ClusterProfiler (3.8.1) was used to analyze the statistical enrichment of differentially expressed genes in KEGG pathways.
Data analysis
SPSS 20.0 software was used for statistical analysis of the experimental data, with quantitative data presented as mean ± standard deviation. Analysis of variance was used to compare the significance of the data differences, and an experimental data chart was drawn using Prism 8 software.
Data availability
All data generated or analysed during this study are included in this published article.
References
Jervekani, M. T., Karimmojeni, H., Razmjo, J. & Tseng, T. M. Common sage (Salvia officinalis L.) tolerance to herbicides. Ind. Crops Prod. 121, 46–53. https://doi.org/10.1016/j.indcrop.2018.04.082 (2018).
Shi, Y. et al. Integrating transcriptome and physiological analyses to elucidate the molecular responses of sorghum to fluxofenim and metolachlor herbicide. Pestic. Biochem. Physiol. 197, 105692–105692. https://doi.org/10.1016/j.pestbp.2023.105692 (2023).
Jiang, M. et al. Investigating resistance levels to cyhalofop-butyl and mechanisms involved in Chinese sprangletop (Leptochloa chinensis L.) from Anhui Province, China. Pestic. Biochem. Physiol. 186, 105165. https://doi.org/10.1016/j.pestbp.2022.105165 (2022).
Quareshy, M., Prusinska, J., Li, J. & Napier, R. A cheminformatics review of auxins as herbicides. J. Exp. Bot. 69(2), 265–275. https://doi.org/10.1093/jxb/erx258 (2018).
Sardrood, B. P. & Goltapeh, E. M. Weeds, herbicides and plant disease management. Sustain. Agric. Rev. 31, 41–178. https://doi.org/10.1007/978-3-319-94232-23 (2018).
AI-Gburi, S. A. H. & AI-Gburi, B. K. H. A. Improving the nutritional content of wheat grains by integrated weeds management strategies and spraying with nano-micronutrients. J. Saudi Soc. Agric. Sci. 23(1), 88–92. https://doi.org/10.1016/j.jssas.2023.09.005 (2024).
EI-Ibrahim, I., Geries, L. & Saudy, H. Interactive effect of soil mulching and irrigation regime on yield, irrigation water use efficiency and weeds of trickle–irrigated onion. Arch. Agron. Soil Sci. 68(8), 1103–1116. https://doi.org/10.1080/03650340.2020.1869723 (2022).
El-Metwally, I. M., Saudy, H. S. & Elewa, T. A. Natural plant by-products and mulching materials to suppress weeds and improve sugar beet (Beta vulgaris L.) yield and quality. J. Soil Sci. Plant Nutr. 22(4), 5217–5230. https://doi.org/10.1007/s42729-022-00997-4 (2022).
Saudy, H. S., El-Metwally, I. M. & Shahin, M. G. Co–application effect of herbicides and micronutrients on weeds and nutrient uptake in flooded irrigated rice: Does it have a synergistic or an antagonistic effect?. Crop Protect. 149, 10575. https://doi.org/10.1016/j.cropro.2021.105755 (2021).
Saudy, H. S. & Mubarak, M. Mitigating the detrimental impacts of nitrogen deficit and fenoxaprop-p-ethyl herbicide on wheat using silicon. Commun. Soil Sci. Plant Anal. 46(7), 897–907. https://doi.org/10.1080/00103624.2015.1011753 (2015).
Ali, H. H., Peerzada, A. M., Hanif, Z., Hashim, S. & Chauhan, B. S. Weed management using crop competition in Pakistan: A review. Crop Protect. 95, 22–30. https://doi.org/10.1016/j.cropro.2016.07.009 (2016).
Ozaslan, C., Gürsoy, S. & DiTommaso, A. Band herbicide application combined with inter-row cultivation as a sustainable weed management strategy for reducing herbicide use: A meta-analysis. Crop Protect. https://doi.org/10.1016/j.cropro.2023.106474 (2024).
da Santos-Costa, Y. K. et al. Herbicide selectivity on macauba seedlings and weed control efficiency. Ind. Crops Prod. https://doi.org/10.1016/j.indcrop.2020.112725 (2020).
Harker, K. N. & O’Donovan, J. T. Recent weed control, weed management, and integrated weed management. Weed Technol. 27(1), 1–11. https://doi.org/10.1614/wt-d-12-00109.1 (2013).
Chen, H., Yang, H., Deng, J. & Fan, D. Ginsenoside Rk3 ameliorates obesity-induced colitis by regulating of intestinal flora and the TLR4/NF-κB Signaling Pathway in C57BL/6 Mice. J. Agric. Food Chem. 69(10), 3082–3093. https://doi.org/10.1021/acs.jafc.0c07805 (2021).
Jung, J. H., Kim, H. Y., Kim, H. S. & Jung, S. H. Transcriptome analysis of Panax ginseng response to high light stress. J. Ginseng Res. 44(2), 312–320. https://doi.org/10.1016/j.jgr.2018.12.009 (2020).
Kim, J., Yun, Y., Huh, J., Um, Y. & Shim, D. Comparative transcriptome analysis on wild-simulated ginseng of different age revealed possible mechanism of ginsenoside accumulation. Plant Physiol. Biochem. 201, 107870. https://doi.org/10.1016/j.plaphy.2023.107870 (2023).
Lee, J. S. et al. Morphological characteristics of ginseng leaves in high-temperature injury resistant and susceptible lines of Panax ginseng Meyer. J. Ginseng Res. 35(4), 449. https://doi.org/10.5142/jgr.2011.35.4.449 (2011).
Ru, W. et al. Chemical constituents and bioactivities of Panax ginseng (CA Mey.). Drug Discov. Ther. 9(1), 23–32. https://doi.org/10.5582/ddt.2015.01004 (2015).
Chen, X. et al. Ginsenoside Rc maintains sleep rhythm homeostasis by alleviating oxidative stress. Phytomedicine 141, 156634. https://doi.org/10.1016/j.phymed.2025.156634 (2025).
Zhou, B. et al. Ginsenoside Rb1 prevents age-related endothelial senescence by modulating SIRT1/caveolin-1/enos signaling pathway. Heliyon. https://doi.org/10.1016/j.heliyon.2024.e24586 (2024).
Ben-Eltriki, M., Shankar, G., Tomlinson Guns, E. S. & Deb, S. Pharmacokinetics and pharmacodynamics of Rh2 and aPPD ginsenosides in prostate cancer: a drug interaction perspective. Cancer Chemother. Pharmacol. 92(6), 419–437 (2023).
Schroll, R. et al. Quantifying the effect of soil moisture on the aerobic microbial mineralization of selected pesticides in different soils. Environ. Sci. Technol. 40(10), 3305–3312. https://doi.org/10.1021/es052205j (2006).
Zang L. The effect of benazolin-ethyl on seeding growth and its physiological regulation in Brassica napus L. Zhejiang University. (2015).
Song, Z. et al. Evaluation of benazolin-ethyl 50% SC on annual broadleaf weed control and crop safety in paddy and upland rotation rapeseed fields. Jiangsu Agric. Sci. https://doi.org/10.15889/j.issn.1002-1302.2020.20.020 (2020).
Pu, T. et al. Safety screening and field weeding effect of post-emergence herbicides in Bupleurum chinense DC. field. Agrochemicals. https://doi.org/10.16820/j.cnki.1006-0413.2022.04.012 (2022).
Guan, W. & Zhang, H. Determination and study on residue and dissipation of benazolin-ethyl and quizalofop-p-ethyl in rape and soil. Int. J. Environ. Anal. Chem. 93(6), 679–691. https://doi.org/10.1080/03067319.2012.684047 (2013).
Zang, L. et al. Effects of Benazolin-ethyl on physio-chemical and ultrastructural attributes of brassica napus at seedling stage. J. Nucl. Agric. Sci. 31, 03. https://doi.org/10.11869/j.issn.100-8551.2017.03.0597 (2017).
Zhu, W. & Guo, S. Weed control effect of 17.5% Benazolin & Quizalofop-p-ethyl in rape fields. J. Huazhong Agric. Univ. https://doi.org/10.13300/j.cnki.hnlkxb.2007.01.013 (2007).
Wei, D. et al. Determination of Benazolin-ethyl residues in oilseed and oil by solid phase extraction-gas chromatography. Modern Agrochem. 17(02), 405–413 (2018).
Tan, W., Liang, T., Li, Q., Du, Y. & Zhai, H. The phenotype of grape leaves caused by acetochlor or fluoroglycofen, and effects of latter herbicide on grape leaves. Pesticide Biochem. Physiol. 114, 102–107. https://doi.org/10.1016/j.pestbp.2014.06.007 (2014).
Zhong, G., Wu, Z., Yin, J. & Chai, L. Responses of Hydrilla verticillata (Lf) Royle and Vallisneria natans (Lour.) Hara to glyphosate exposure. Chemosphere. 193, 385–393. https://doi.org/10.1016/j.chemosphere.2017.10.173 (2018).
Yuan, X. et al. Safety of herbicide Sigma Broad on Radix Isatidis (Isatis indigotica Fort.) seedlings and their photosynthetic physiological responses. Pestic. Biochem. Physiol. 106(1–2), 45–50. https://doi.org/10.1016/j.pestbp.2013.04.002 (2013).
Tang, J., Ni, X., Zhou, Z., Wang, L. & Lin, S. Acute microplastic exposure raises stress response and suppresses detoxification and immune capacities in the scleractinian coral Pocillopora damicornis. Environ. Pollut. 243, 66–74. https://doi.org/10.1016/j.envpol.2018.08.045 (2018).
Khan, M. N. et al. Seed priming with melatonin coping drought stress in rapeseed by regulating reactive oxygen species detoxification: Antioxidant defense system, osmotic adjustment, stomatal traits and chloroplast ultrastructure perseveration. Ind. Crops Prod. 140, 111597–111597. https://doi.org/10.1016/j.indcrop.2019.111597 (2019).
Wang, Z. et al. Effects of herbicides on physiology and biochemistry of weak-gluten wheat. J. Agro-Environ. Sci. 29(06), 1027–1032 (2010).
Feng, Y., Huang, G., Zhao, Y., Wang, N. & Gao, X. Effect of different herbicides on weed control and yield of Panicummiliaceum. Pratacultural Sci. https://doi.org/10.11829/j.issn.1001-0629.2020-0456 (2021).
Hajebi, A., Das, T. K., Arora, A., Singh, S. B. & Hajebi, F. Herbicides tank-mixes effects on weeds and productivity and profitability of chilli (Capsicum annuum L.) under conventional and zero tillage. Sci. Horticult. 198, 191–196. https://doi.org/10.1016/j.scienta.2015.11.020 (2016).
Wang, Q. et al. Soil enzyme activities, physiological indicators, agronomic traits and yield of common buckwheat under herbicide combined with safeners. Sci. Total Environ. 903, 166261–166261 (2023).
Palanisamy, S., Selvaraj, R., Ramesh, T. & Ponnusamy, J. Response of transplanted finger millet to weed management practices under sodic soil condition. J. Appl. Nat. Sci. 14(SI), 263–268. https://doi.org/10.31018/jans.v14isi.3711 (2022).
Tuti, M. D. & Das, T. K. Sequential application of metribuzin on weed control, growth and yield of soybean (Glycine max). Indian J. Agron. 56(1), 57–61 (2011).
Vinoba, A. G. et al. Effect of integrated weed management practices on growth, physiology and yield of Direct Sown Finger Millet (Eleusine coracana L.). Int. J. Environ. Clim.ate Change. 13(8), 1397–1402. https://doi.org/10.9734/ijecc/2023/v13i82085 (2023).
Peng, H. et al. Transcriptomic changes during maize roots development responsive to Cadmium (Cd) pollution using comparative RNAseq-based approach. Biochem. Biophys. Res. Commun. 464(4), 1040–1047. https://doi.org/10.1016/j.bbrc.2015.07.064 (2015).
Gomes, M. P. et al. Differential effects of glyphosate and aminomethylphosphonic acid (AMPA) on photosynthesis and chlorophyll metabolism in willow plants. Pestic. Biochem. Physiol. 130, 65–70. https://doi.org/10.1016/j.pestbp.2015.11.010 (2016).
Liu, X., Yang, T. & Hu, J. Determination of benazolin-ethyl residues in soil and rape seed by SPE clean-up and GC with electron capture detection. J. Chromatogr. Sci. 51(1), 87–91. https://doi.org/10.1093/chromsci/bms102 (2013).
Zhang, Z., Chen, Z. Experimental techniques in plant physiology (ed. Zhang, Z.) 192–193 (Jilin University, 2008).
Acknowledgements
This work was supported by Jilin Province Science and Technology Development Project, China (Ha Yang20220204079YY, Yonghua Xu 20210401092YY) .
Author information
Authors and Affiliations
Contributions
H.Y.J, X.M.D carried out the experiment, collected samples and data, performed laboratory and chemical analyses of the samples, and prepared the first draft of the manuscript. H.Y, Y.H.X helped in designing the experiment and reviewing the manuscript.
Corresponding author
Ethics declarations
Competing interests
The authors declare no competing interests.
Ethical approval
All plant material collections, experimental research, and field studies in this study were performed strictly in accordance with the guidelines and legislative requirements established by Jilin Agricultural University. All research activities were carried out under fully compliant and lawful conditions, ensuring adherence to all relevant regulations outlined in Jilin Agricultural University’s policies and legislation.
Additional information
Publisher’s note
Springer Nature remains neutral with regard to jurisdictional claims in published maps and institutional affiliations.
Rights and permissions
Open Access This article is licensed under a Creative Commons Attribution-NonCommercial-NoDerivatives 4.0 International License, which permits any non-commercial use, sharing, distribution and reproduction in any medium or format, as long as you give appropriate credit to the original author(s) and the source, provide a link to the Creative Commons licence, and indicate if you modified the licensed material. You do not have permission under this licence to share adapted material derived from this article or parts of it. The images or other third party material in this article are included in the article’s Creative Commons licence, unless indicated otherwise in a credit line to the material. If material is not included in the article’s Creative Commons licence and your intended use is not permitted by statutory regulation or exceeds the permitted use, you will need to obtain permission directly from the copyright holder. To view a copy of this licence, visit http://creativecommons.org/licenses/by-nc-nd/4.0/.
About this article
Cite this article
Yang, H., Jin, H., Dong, X. et al. Transcriptome and physiological analysis of the response mechanism of Panax ginseng to Benazolin of sulfonylurea herbicide. Sci Rep 15, 43418 (2025). https://doi.org/10.1038/s41598-025-21774-0
Received:
Accepted:
Published:
Version of record:
DOI: https://doi.org/10.1038/s41598-025-21774-0







