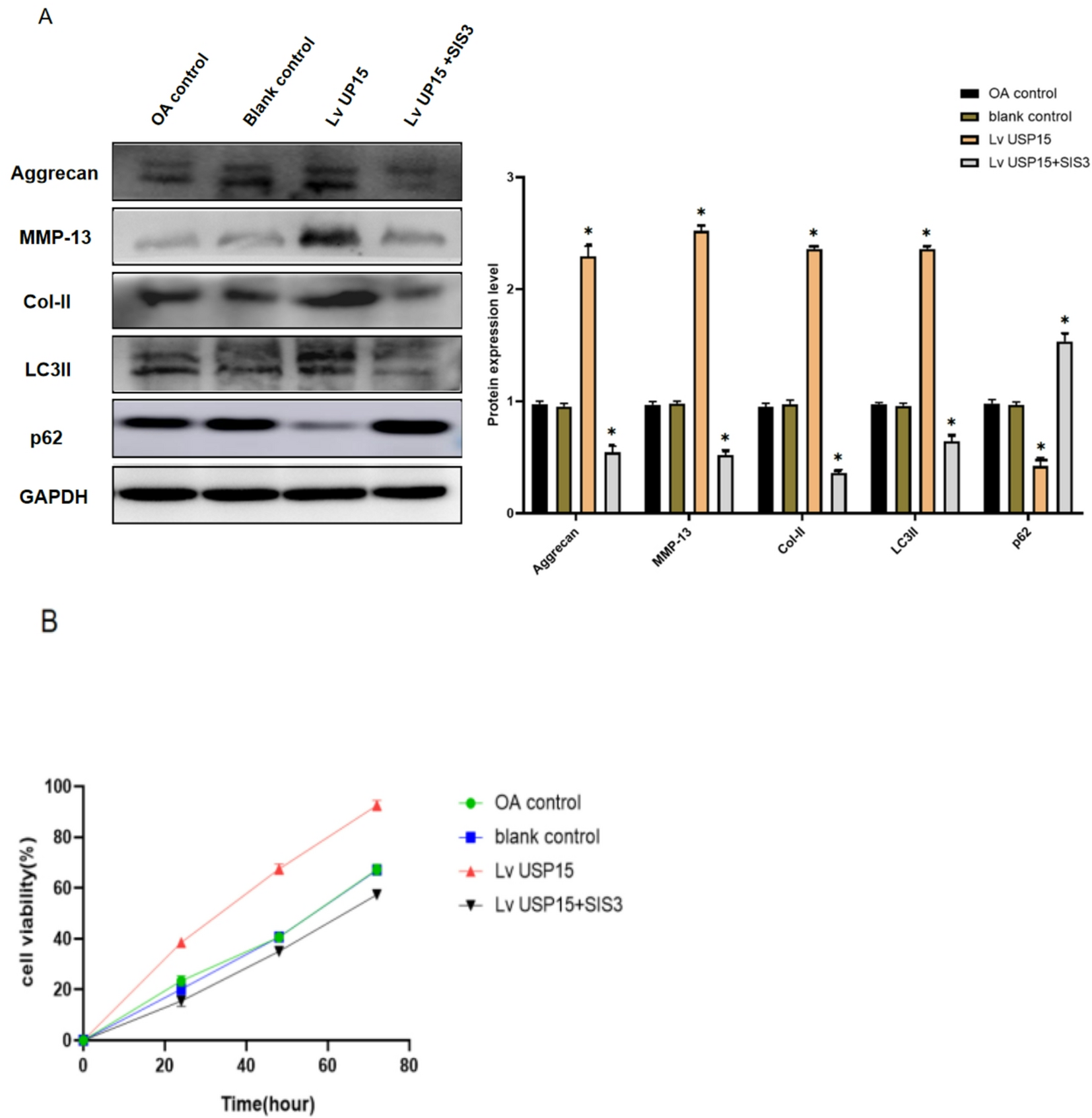
Fig. 9

USP15 exerts a protective effect on chondrocyte degeneration by activating the TGF-β/Smad2/3 signaling pathway. After adding TGF-β/Smad2/3 inhibitor SIS3 treatment in USP15 overexpression group, WB detected the synthesized Col-II, Aggrecan and MMP-13 expression levels and autophagy-related molecules expression in cells of each group; after adding TGF-β/Smad2/3 inhibitor SIS3 treatment in USP15 overexpression group, CCK-8 detected the proliferation ability of cells in each group. *p < 0.05, Data are representative of three independent experiments using primary chondrocytes from 25 OA patients (n = 25 biological replicates). Values are mean ± SD.