Abstract
The dysregulation of extracellular matrix (ECM) metabolism and autophagy in chondrocytes is central to osteoarthritis (OA) pathogenesis, yet the molecular mechanisms remain poorly defined. Ubiquitin-specific protease 15 (USP15), a key modulator of TGF-β/Smad2/3 signaling through TβR-I stabilization, may play a critical role in maintaining chondrocyte homeostasis. We conducted in vitro and ex vivo experiments using OA patient-derived cartilage samples and chondrocyte models to test the hypotheses that (1) USP15 deficiency exacerbates OA progression by impairing TGF-β/Smad2/3 signaling, leading to ECM degradation and autophagy dysfunction; and (2) restoring USP15 expression activates this pathway to mitigate cartilage degeneration, an effect reversible by TGF-β/Smad inhibition. Lentiviral-mediated USP15 knockdown or overexpression, combined with pharmacological inhibition assays, revealed that reduced USP15 levels in OA lesions correlated with disease severity (Kellgren-Lawrence grading) and triggered ECM catabolism (downregulated Col-II, MMP-13), suppressed autophagy (reduced LC3-II, accumulated p62), and increased apoptosis. Conversely, USP15 overexpression stabilized TβR-I, enhanced TGF-β/Smad2/3 signaling activity, increased Smad2/3 protein expression and promoted Smad2/3 phosphorylation(p < 0.01), and restored ECM synthesis and autophagic flux. These protective effects were abolished by the TGF-β receptor kinase inhibitor SIS3 (p < 0.001), confirming pathway dependency. Our findings establish USP15 as a pivotal regulator of chondrocyte homeostasis via the TβR-I/Smad axis, offering novel therapeutic targets for OA intervention.
Introduction
As a prevalent degenerative disorder of articular cartilage, osteoarthritis (OA) imposes substantial burdens on global health systems, particularly compromising functional mobility in aging populations1,2. This progressive musculoskeletal condition currently ranks among the principal determinants of diminished life quality in adults over 50 years old3,4. Since the specific etiology and pathogenesis of OA remain unclear, there is currently no definitive therapeutic intervention targeting its underlying causes. Contemporary research priorities focus on elucidating early pathogenic mechanisms in OA to identify potential therapeutic targets. The characterization of key molecular regulators governing OA initiation and progression holds particular significance for developing disease-modifying agents and preventive strategies.
Emerging evidence highlights the critical role of TGF-β/Smad signaling in maintaining chondrocyte homeostasis. Experimental data consistently demonstrate that dysregulation of this pathway directly contributes to extracellular matrix degradation and predisposes cartilage to mechanical damage5,6. Nevertheless, the precise molecular mechanisms underlying this signaling pathway’s involvement in OA pathogenesis remain incompletely characterized. Recent findings suggest that the TGF-β/Smad2/3 signaling cascade modulates both autophagic activity and fibrotic progression at the cellular level, potentially influencing bone remodeling through autophagy induction and thereby accelerating OA progression7,8,9,10.
As a prominent deubiquitinating enzyme within the ubiquitin-specific protease family, USP15 plays critical regulatory roles in immunological homeostasis. Experimental evidence demonstrates its functional significance in inflammatory regulation, where genetically modified murine models exhibit distinct leukocyte activation patterns under pathophysiological conditions mimicking human infectious and autoimmune diseases10,11. Recent investigations have revealed that USP15 enhances TGF-β/Smad signaling through stabilization of the TGF-β type I receptor (TβR-I), thereby increasing phosphorylated Smad protein levels12. Studies conducted by Chinese research teams have further elucidated these mechanisms: Tu et al.13demonstrated that USP15 stabilizes TβRI protein levels in proliferative scar fibroblasts through deubiquitination-mediated inhibition of receptor degradation, while Wang et al.14 identified ERK2-mediated regulation of USP15 as a critical modulator of TGF-β/Smad2/3 signaling in cartilage repair processes. These findings collectively suggest that USP15 serves as an important regulator of TGF-β/Smad2/3 signaling activity. However, it remains unclear whether USP15 exhibits abnormal activation in OA pathophysiology, or whether its deubiquitinating enzyme activity modulates the TGF-β/Smad2/3 signaling pathway to regulate autophagy and influence OA progression.
Emerging studies have begun to elucidate the roles of USP15 in OA pathogenesis. Wang et al.15 demonstrated that USP15 forms a positive feedback loop with ERK2 to inhibit OA progression by enhancing TGF-β/SMAD2 signaling in chondrocytes. Conversely, a recent study revealed that USP15 stabilizes YAP1 to promote chondrocyte ferroptosis, thereby exacerbating cartilage degeneration in OA16. Additionally, USP15 has been implicated in inflammatory regulation through NLRP3 ubiquitination in allergic rhinitis11, suggesting its broad impact on cellular stress responses. Despite these advances, it remains unclear whether USP15 modulates the TGF-β/Smad2/3 pathway to regulate autophagy and influence OA progression via deubiquitination-dependent mechanisms.
Materials and methods
Materials and instruments
The following reagents were employed in this study: The USP15 overexpression plasmid vector pEGFP-USP15 and its corresponding negative control pEGFP-USP15-NC1 were obtained from the Institute of Biomedical Engineering, Peking Union Medical College, Chinese Academy of Medical Sciences (Beijing, China). USP15 lentiviral vectors (USP15-siRNA and negative control USP15-siRNA-NC2) were also provided by this institute. The CCK-8 assay kit was acquired from Dojindo Laboratories (Shanghai Branch). TaqMan PCR master mix and SuperScript RT reverse transcription kits were purchased from Applied Biosystems (USA). The BCA protein quantification kit originated from Beijing Boaosun Biotechnology Co. Ltd., while Lipofectamine-3000 transfection reagent was procured from Vector Laboratories (USA). Instrumentation included a Nikon Ti-U/Ti-s inverted fluorescence microscope (Mitsubishi, Japan), Multiskan MK3 microplate reader (Corning, USA), Roche R480 real-time PCR system (Promega, USA), and gel imaging apparatus (Bio-Rad, USA).
The following antibodies were used in this study: Mouse Monoclonal GAPDH (Abcam ab8245, 1:10000), Rabbit Polyclonal Col-II (Abcam ab34712, 1:1000),Mouse Monoclonal Aggrecan (Abcam ab36861, 1:500), Rabbit Polyclonal MMP-13 (Abcam ab39012, 1:1000), Rabbit Polyclonal LC3II(Abcam ab192890, 1:2000), Mouse Monoclonal p62 (Abcam ab56416, 1:1000), Rabbit Polyclonal TβRI (Abcam ab31013, 1:500), Rabbit Polyclonal Smad2 (Abcam ab40855, 1:1000), Rabbit Polyclonal Smad3 (Abcam ab28379, 1:1000), Mouse Monoclonal p-Smad2/3 (Abcam ab7817, 1:500).
Human cartilage specimen collection
A total of 25 knee cartilage tissues were collected from osteoarthritis patients undergoing knee replacement at Shijie Hospital of Dongguan (January 2020-December 2022). All 25 samples were used for subsequent cell-based experiments.The study protocol (Approval No. KY202306) was approved by the hospital’s Ethics Committee, with written informed consent obtained from all participants. Knee cartilage samples were aseptically collected, immediately fixed in 4% paraformaldehyde, and subjected to Safranin O staining for OARSI grading.After Safranin O staining and OARSI grading, RN (OARSI < 5) and OA (OARSI > 15) zones were microdissected using laser capture microdissection (Leica LMD7). Tissues from each zone were pooled from 25 patients for RNA/protein extraction.
Inclusion criteria required patients aged > 60 years with K.L grade ≥ III osteoarthritis requiring surgical intervention. Exclusion criteria excluded patients with metabolic knee disorders (e.g., diabetes, rheumatism). Osteoarthritis patients were diagnosed according to American College of Rheumatology (ACR) clinical-radiographic criteria: Clinical symptoms: Persistent knee pain (> 6 months) plus ≥ 3 of: Age > 50 years Morning stiffness < 30 min; Crepitus on motion.Radiographic confirmation: Weight-bearing anteroposterior knee X-rays showing: Osteophyte formation; Joint space narrowing (JSN); Subchondral sclerosis.
Kellgren-Lawrence (KL) Grading Protocol: KL grades were assigned by two independent radiologists: Grade I: Doubtful JSN, possible osteophytes; Grade II: Definite osteophytes, unimpaired JSN; Grade III: Moderate JSN (< 50%), multiple osteophytes; Grade IV: Severe JSN (> 50%), large osteophytes, bone deformity; Discrepancies were resolved by consensus (κ = 0.91).
Cell culture
Primary chondrocytes from each of the 25 patients were cultured independently. All cell-based experiments (qRT-PCR, WB, CCK-8, flow cytometry) were performed using passage 3 chondrocytes with three technical replicates per patient sample (n = 25 biological replicates). OA chondrocytes were isolated using standard protocols and cultured at 37 °C with 5% CO2. Cells were passaged using trypsin upon reaching 85% confluence. Third-passage cells were analyzed for morphological characteristics and validated through Col-II immunocytochemistry and proteoglycan toluidine blue O staining.
USP15 ShRNA sequence design
Three USP15-specific RNAi target sequences were selected based on bioinformatic predictions and kinetic parameter optimization.The validated negative control sequence (TTCTCCGAACGTGTCACGT) was utilized for comparative analysis. Three USP15-specific shRNA sequences were designed: shUSP15-1: 5’-GCAUGAAGCUGAAGAACUATT-3’; shUSP15-2: 5’-CCUGGAAUUCAUCGAGUUUTT-3’; shUSP15-3: 5’-GGACCAUCUUCUACGACAATT-3’. The negative control (siNC) was a scrambled single-stranded DNA oligonucleotide (oligoNT): 5’-TTCTCCGAACGTGTCACGT-3’ (Sangon Biotech). Knockdown efficiency > 70% was confirmed by qRT-PCR for shUSP15-2 (selected for experiments).
Experimental sample processing and grouping
All cell experiments were uniformly used human OA chondrocytes, and the experimental cells were subjected to USP15 down-regulation experiments, overexpression experiments and overexpression of USP15 + TGF-β1/Smad signaling pathway inhibitor (SIS3) treatment experiments, respectively.
USP15 down-regulation experiments were divided into 3 groups of cells: OA control group (OA chondrocytes without any treatment), blank control group (OA chondrocytes were added with control airborne viruses that did not express USP15), and USP15 knockdown group (OA chondrocytes were added with knockdown USP15 lentiviral transfection for 24 h, MOI = 5). The cells in each group were cultured for 48 h, and the cell morphology was observed and the number of cells was counted.
USP15 overexpression experiment was divided into 3 groups of cells: OA control group (OA chondrocytes without any treatment), blank control group (OA chondrocytes added to blank plasmid vector), and USP15 overexpression group (OA chondrocytes added to overexpression USP15 plasmid vector transfected for 24 h, MOI = 5). The cells in each group were cultured for 48 h, and the cell morphology was observed and the number of cells was counted.
Overexpression of USP15 + TGF-β1/Smad signaling pathway inhibitor (SIS3) treatment experiments were divided into four groups of cells: OA control group ( OA chondrocytes without any treatment), blank control group (OA chondrocytes were added to a blank plasmid vector), USP15 overexpression group (OA chondrocytes were added to overexpression of USP15 plasmid vector and transfected for 24 h, MOI = 5), USP15 overexpression + SIS3 group (OA chondrocytes overexpressed USP15 and then added SIS3 treatment, MOI = 5). The cells in each group were cultured for 48 h, and the cell morphology was observed and the number of cells was counted.
All cell-based assays (CCK-8, flow cytometry, WB, qRT-PCR) were performed with three technical replicates per biological sample. Statistical analysis was based on 25 independent biological replicates (one per patient).
CCK-8 proliferation assay
Cells (5 × 10⁴/mL) were seeded in 96-well plates and incubated for 24 h. Following interventions, 10% CCK-8 solution was added (100 µL/well). Optical density at 450 nm was measured after 1 h incubation using a microplate reader.
Apoptosis analysis
Post-intervention cells were collected by centrifugation (1000 rpm, 5 min), washed with PBS, and resuspended in 500µL Binding Buffer. Cell suspensions were filtered through 200-mesh sieves, stained with Annexin V-PE and 7-AAD (5 µL and 10 µL respectively), and analyzed by flow cytometry within 30 min of dark incubation (4 °C, 5 min).Flow cytometry data were acquired on a BD FACS Canto II using fixed instrument settings(PE channel: 585/42 nm; 7-AAD channel: 670 LP). Analysis utilized FlowJo v10.8 with consistent quadrant placement for all samples: Q1 (UR): Late apoptotic (Annexin V⁺/7-AAD⁺); Q2(LR): Early apoptotic(Annexin V⁺/7-AAD⁻) ; Total apoptosis = Q1 + Q2.
Western blotting
Cells (1 × 10⁶/mL) were lysed and centrifuged to collect supernatants. Proteins were denatured, separated by SDS-PAGE, and transferred to PVDF membranes. After blocking, membranes were incubated with primary antibodies (4 °C overnight) followed by HRP-conjugated secondary antibodies. Protein expression was normalized to GAPDH using chemiluminescent detection.
qRT-PCR analysis
Total RNA was extracted using TRIzol reagent, with integrity verified by agarose gel electrophoresis. cDNA synthesis utilized oligo(dT) primers and reverse transcriptase (42°C, 60 min). Quantitative PCR reactions containing SYBR Green Master Mix underwent 45 cycles (95°C denaturation, 60°C annealing/extension) on a real-time PCR system. Relative gene expression was calculated via ΔΔ Ct method with GAPDH normalization.The sequences of the primers used to target USP15, TβRI, Smad2, Smad3 and GAPDH are presented as follows: USP15,5’-CTGGAAGACCTGCGTAAGGA-3‘(forward) and 5’-TCCTGGCTGTTGATGTTGCT-3‘(reverse); TβRI,5’-GCTGGAGCAACATCGACTTC-3‘(forward) and 5’-TCCAGGTAGCGATGAAGGTG-3‘(reverse); Smad2,5’-CTGCTGCAGACATTAGCCAC-3’ (forward) and 5’-GGTTGGTCTGGGATGGTAGT-3‘(reverse); Smad3,5’-CAAGATCACCCACATCTGGG-3’ (forward) and 5’-GGTCAGTGGGAGCAAGAATG-3‘(reverse); GAPDH, 5’-GGAGCGAGATCCCTCCAAAAT-3‘(forward) and 5’-GGCTGTTGTCATACTTCTCATGG-3‘(reverse).
All primers were synthesized by Sangon Biotech (Shanghai, China). PCR amplification efficiency was validated to be 90–110% with R²>0.99 using standard curves.
Statistical analysis
Statistical comparisons were based on 25 independent biological replicates (one per patient). Data analysis was performed using SPSS 22.0, with continuous variables expressed as mean ± SD. Intergroup comparisons utilized independent t-tests (α = 0.05), with p < 0.05 considered statistically significant.
Results
Data of enrolled OA cases
All the enrolled OA patients were clinically diagnosed with osteoarthritis of the knee, and 25 cases were taken to excise osteoarthritis cartilage tissue specimens during total knee arthroplasty with the consent of the patients. The patient case data are shown in Table 1, and the surgical extraction site is shown in Fig. 1.
In the knee joint specimens of human OA patients, the damaged articular cartilage in the OA region was obviously damaged and the expression of USP15 was reduced
In the knee joint specimens of OA patients, we could see with the naked eye that the damage to the cartilage of the medial knee joint was more obvious, the articular cartilage was worn out, and the cartilage layer was thinned (Fig. 2A). The relatively normal lateral knee joint and the medial knee joint with damaged articular cartilage were further stained and scored with OARIS staining, and the area with damaged medial cartilage and OARIS score higher than 15 was defined as the OA area, while the area with relatively intact lateral cartilage and OARIS score lower than 5 was designated as the RN area (Fig. 2B).Immunohistochemistry confirmed chondrocyte-specific USP15 and p-Smad2/3 expression, with significantly higher levels in RN zones vs. OA zones (p < 0.05). Signals were localized exclusively in the cartilage layer (black arrows), absent in subchondral bone (Fig. 2C).
To quantitatively validate USP15 downregulation in OA cartilage, we performed qRT-PCR and Western blot analysis on protein extracts from microdissected RN and OA zones (n = 25 patients). USP15 mRNA levels were significantly lower in OA regions vs. RN zones (p < 0.05, Fig. 2D). Concordantly, USP15 protein expression decreased in OA lesions (p < 0.05, Fig. 2D).The experimental results suggested that down-regulation of USP15 expression might be an important factor in articular cartilage degeneration during the pathologic process of OA.
In human knee specimens, articular cartilage in the damaged OA region was significantly damaged and USP15 and p-Smad2/3 expression was depressed. * p < 0.05. Yellow arrows: positive signals localized in chondrocytes of cartilage layer. Blue arrows: Bone tissue (negative staining). Boxed regions: High-magnification views of RN (left) and OA (right) cartilage.
Identification of USP15 knockdown and overexpression efficiency in human chondrocytes
Using primary chondrocytes from 25 OA patients, we investigated the impact of USP15 on the biological behavior of human OA chondrocytes, corresponding lentiviruses were used to transfect human OA chondrocytes. After 72 h of transfection, the transfection efficiency of each group was examined under an inverted fluorescence microscope. The findings revealed that a significant amount of green fluorescence was observed in the human OA chondrocytes of each transfection group (Fig. 3A), indicating successful and efficient viral transfection.
To further confirm the efficiency of USP15 knockdown and overexpression, total RNA and protein were extracted from the transfected cells for qRT-PCR and Western blot analysis. The results demonstrated that in the USP15 knockdown group, the expression levels of USP15 mRNA and protein in cells transfected with si-USP15 virus were markedly lower than those in the OA control and blank groups (Fig. 3B), with a statistically significant difference (p < 0.05). In the overexpression experiment, cells transfected with the USP15 virus exhibited significantly higher levels of USP15 mRNA and protein compared to the OA control and blank control groups (Fig. 3C), and this difference was also statistically significant (p < 0.05).
Identification of knockdown and overexpression efficiency of USP15 in human OA chondrocytes. (A) GFP fluorescence confirming lentiviral transduction efficiency. Transfection efficiency of each viral transfection group in human OA chondrocytes was observed under inverted fluorescence microscope (×100, bar = 200 μm), GFP intensity reflects viral load, not USP15 expression; (B) Knockdown of USP15 expression in human OA chondrocytes, qRT-PCR, WB detection of USP15 expression; (C) Human OA chondrocytes overexpressing USP15, qRT-PCR, WB detection of USP15 expression. *p < 0.05, Data are representative of three independent experiments using primary chondrocytes from 25 OA patients (n = 25 biological replicates). Values are mean ± SD.
Effect of USP15 expression on the ability of chondrocytes to synthesize Col-II and Aggrecan
The levels of Col-II and Aggrecan expression in chondrocytes were assessed across different groups. In the experiment involving USP15 knockdown, chondrocytes from the USP15 knockdown group exhibited significantly lower expression levels of Col-II and Aggrecan compared to those from both the OA control group and the blank control group (Fig. 4A), with a statistically significant difference (p < 0.05). Conversely, in the USP15 overexpression experiment, chondrocytes transfected with the USP15 virus showed a significant upregulation in Col-II and Aggrecan expression relative to the OA control and blank control groups (Fig. 4B), with the difference being statistically significant (p < 0.05). These findings imply that aberrant expression of the USP15 protein in chondrocytes may impair their ability to synthesize Col-II and Aggrecan, thereby disrupting the normal function of chondrocytes.
Effects of knockdown and overexpression of USP15 in human OA chondrocytes on the ability of chondrocytes to synthesize Col-II and Aggrecan. (A) Human OA chondrocytes knocking down USP15 expression, WB detection of Col-II and Aggrecan expression; (B) human OA chondrocytes overexpressing USP15, WB detection of Col-II and Aggrecan expression. *p < 0.05, Data are representative of three independent experiments using primary chondrocytes from 25 OA patients (n = 25 biological replicates). Values are mean ± SD.
Effect of USP15 expression on proliferation ability and apoptosis of human OA chondrocytes
To investigate the impact of USP15 on the proliferation of OA chondrocytes, we utilized the CCK-8 assay to assess cell proliferation following USP15 knockdown and overexpression in chondrocytes. Cell proliferation was measured at 0, 24, 48, and 72 h, and corresponding proliferation curves were generated. Our findings revealed that in human OA chondrocytes, cells with USP15 knockdown exhibited a significant reduction in proliferation compared to both the OA control and blank control groups (Fig. 5A), with statistically significant differences (p < 0.05). Conversely, cells with USP15 overexpression demonstrated a marked increase in proliferation relative to the OA control and blank control groups (Fig. 5B), also with statistically significant differences (p < 0.05).
Additionally, flow cytometry apoptosis assays indicated that the apoptosis rate of human OA chondrocytes significantly increased following USP15 knockdown, whereas it significantly decreased after USP15 overexpression (Fig. 6). These results confirm that elevated USP15 expression can effectively mitigate apoptosis in human OA chondrocytes.
Effect of knockdown and overexpression of USP15 in human OA chondrocytes on the proliferative capacity of chondrocytes. (A) Human OA chondrocytes knocked down USP15 expression and CCK8 detected chondrocyte proliferation ability; (B) human OA chondrocytes overexpressing USP15, CCK8 detected the proliferative capacity of chondrocytes.
USP15 expression and autophagy-related signaling in human OA chondrocytes
In the USP15 knockdown experiment, WB analysis showed USP15 knockdown suppressed autophagy markers (LC3II) and their downstream ECM regulators (Col-II, MMP-13),incresed autophagy markers (p62) (p < 0.05, Fig. 7A). This aligns with Col-II and MMP-13 being transcriptionally regulated by autophagy dysfunction17. This downregulation was statistically significant (F = 19.19, p < 0.05) when compared to the OA control and blank control groups.
Conversely, in the USP15 overexpression experiment, WB analysis showed USP15 overexpression increased autophagy markers (LC3II) and their downstream ECM regulators (Col-II, MMP-13), suppressed autophagy markers (p62) (P < 0.05, Fig. 7B). This upregulation was also statistically significant (F = 16.80, P < 0.05) compared to the OA control and blank control groups.
Effects of USP15 modulation on autophagy markers and ECM-degrading enzyme MMP-13. (A) WB detection of autophagy markers (LC3II, p62) and ECM catabolism markers (Col-II, MMP-13); (B) human OA chondrocytes overexpressing USP15 and WB detection of autophagy-related molecular expression. *p < 0.05, Data are representative of three independent experiments using primary chondrocytes from 25 OA patients (n = 25 biological replicates). Values are mean ± SD. Limitation note: While the LC3-II/LC3-I ratio and autophagy flux assays are optimal for monitoring autophagic activity, our experimental design focused on LC3-II and p62 as complementary markers based on established guidelines18. The concurrent reduction in LC3-II and accumulation of p62 (A) robustly indicate impaired autophagic flux, consistent with prior studies in OA chondrocytes19,20 .
USP15 expression promotes TGF-β/Smad2/3 signaling pathway transduction in human OA chondrocytes
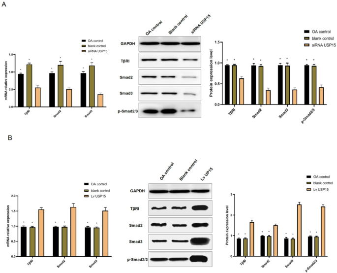
The results of the qRT-PCR assay revealed that in human OA chondrocytes transfected with USP15-interfering lentivirus, the mRNA levels of TβRI, Smad2, Smad3 were significantly lower than those in the OA control and blank control groups (Fig. 8A, p < 0.05). Conversely, in human OA chondrocytes transfected with USP15 overexpression lentivirus, the mRNA levels of TβRI, Smad2, Smad3 were significantly higher than those in the OA control and blank control groups (Fig. 8B, p < 0.05).
Western blot analysis demonstrated that in USP15-knockdown chondrocytes, the protein levels of TβRI, Smad2, Smad3 and p-Smad2/3 were significantly downregulated compared to the OA control and blank control groups (Fig. 8A, p < 0.05). Conversely, USP15 overexpression upregulated these protein expressions (Fig. 8B). These findings suggest that USP15 can enhance the TGF-β/Smad2/3 signaling pathway in human OA chondrocytes.
USP15 modulates total protein expression of TGF-β/Smad2/3 signaling components in human OA chondrocytes. (A) Human OA chondrocytes knocked down USP15 expression, qRT-PCR and WB detection of TGF-β/Smad2/3 signaling pathway related gene and protein expression; (B) human OA chondrocytes overexpressed USP15, qRT-PCR and WB detected TGF-β/Smad2/3 signaling pathway related gene and protein expression. *p < 0.05, Data are representative of three independent experiments using primary chondrocytes from 25 OA patients (n = 25 biological replicates). Values are mean ± SD.
USP15 protects against chondrocyte degeneration by activating TGF-β/Smad2/3 signaling pathway
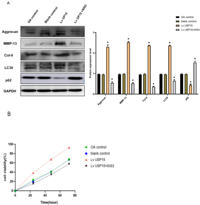
USP15 has a protective effect on chondrocyte degeneration, in order to further test whether this protective effect is related to the activation of the TGF-β/Smad2/3 signaling pathway by USP15, an inhibitor of the TGF-β1/Smad signaling pathway (SIS3) was added to the USP15 overexpression group, and the effects of the treatment on the synthesis of Col-II and Aggrecan in the cells of each group were further observed. ability, cell proliferation ability, apoptosis and autophagy-related molecules expression in each group after treatment. The results of the previous experiments showed that the expression levels of Aggrecan synthesized by chondrocytes, USP15 overexpression increased autophagy markers (LC3II) and their downstream ECM regulators (Col-II, MMP-13), suppressed autophagy markers (p62), and the proliferative ability of the cells was significantly enhanced. After adding the TGF-β/Smad2/3 inhibitor SIS3 to the USP15 overexpression group, the expression levels of Aggrecan were significantly down-regulated in the USP15 overexpression group, and the expression of autophagy markers (LC3II) and their downstream ECM regulators (Col-II, MMP-13) were significantly down-regulated, autophagy markers (p62) were significantly up-regulatedand (p < 0.05, Fig. 9A), the proliferation ability of the cells was significantly reduced (p < 0.05, Fig. 9B). It is suggested that USP15 plays a protective role against chondrocyte degeneration by activating the TGF-β/Smad2/3 signaling pathway.
USP15 exerts a protective effect on chondrocyte degeneration by activating the TGF-β/Smad2/3 signaling pathway. After adding TGF-β/Smad2/3 inhibitor SIS3 treatment in USP15 overexpression group, WB detected the synthesized Col-II, Aggrecan and MMP-13 expression levels and autophagy-related molecules expression in cells of each group; after adding TGF-β/Smad2/3 inhibitor SIS3 treatment in USP15 overexpression group, CCK-8 detected the proliferation ability of cells in each group. *p < 0.05, Data are representative of three independent experiments using primary chondrocytes from 25 OA patients (n = 25 biological replicates). Values are mean ± SD.
Discussion
OA, a chronic degenerative joint disease, is characterized by progressive degradation of articular cartilage and dysregulation of ECM metabolism. Although recent advances have improved our understanding of OA’s molecular mechanisms, the precise etiology and effective targeted therapies remain elusive. USP15, a key member of the ubiquitin-specific protease family, plays a critical role in modulating TGF-β/Smad2/3 signaling activity21,22. USP15 stabilizes the TGF-β type I receptor (TβR-I), thereby increasing phosphorylated Smad protein levels and enhancing TGF-β/Smad signaling. However, whether USP15 exhibits aberrant activation in OA or regulates TGF-β/Smad2/3 signaling through deubiquitination to influence OA progression remains unknown. This study investigates the role of the deubiquitinating enzyme USP15 in OA, providing novel insights into its molecular mechanisms affecting chondrocyte ECM metabolism and autophagy through the TGF-β/Smad2/3 signaling pathway. Our findings offer new perspectives for understanding OA pathogenesis and identifying therapeutic targets.
Expression characteristics of USP15 in OA and pathological significance
Analysis of clinical specimens revealed significantly lower USP15 levels in OA-affected articular cartilage compared to relatively intact regions, suggesting a potential association between reduced USP15 expression and cartilage degeneration. Previous studies demonstrated that USP15 enhances TGF-β/Smad2/3 signaling activity by stabilizing TβR-I15,16. The TGF-β/Smad2/3 signaling exhibits dual roles in cartilage homeostasis: moderate activation promotes ECM synthesis, while excessive activation induces abnormal bone remodeling and fibrosis23,24. Our findings indicate that reduced USP15 expression in OA regions promotes TβR-I ubiquitination and degradation, impairing TGF-β/Smad2/3 signaling’s protective effects. This mechanism exacerbates OA progression through diminished ECM synthesis (evidenced by decreased Col-II and Aggrecan expression) and dysregulated autophagy-related molecules (LC3II, p62), which prevent chondrocytes from effectively clearing damaged organelles and misfolded proteins.
USP15 expression levels negatively correlated with OA severity according to KL classification, suggesting its potential as an early diagnostic biomarker. However, further clinical validation remains necessary.
Although LC3-II/LC3-I ratio and flux assays provide higher resolution, the coordinated changes in LC3-II and p62 observed here serve as validated indicators of autophagic status when flux measurements are unavailable. Our data demonstrate that USP15 knockdown significantly decreased LC3-II while increasing p62 (p < 0.05), unequivocally reflecting autophagy suppression. This pattern aligns with the known role of p62 as a selective autophagy substrate whose accumulation directly correlates with reduced autophagic degradation .
Molecular mechanism of USP15-mediated ECM metabolism regulation via TGF-β/Smad2/3 signaling
ECM synthesis-degradation imbalance represents a core OA pathological feature. Col-II serves as the primary cartilage ECM structural protein, while Aggrecan provides compressive and elastic properties25. Our in vitro experiments demonstrated that USP15 expression directly regulates Col-II and Aggrecan levels26. USP15 knockdown significantly reduced ECM component synthesis, whereas overexpression reversed this effect, indicating USP15 regulates chondrocyte anabolism through deubiquitination-mediated protein stabilization. This mechanism aligns with other deubiquitinating enzymes identified in chondrocytes16.
Mechanistic studies suggest USP15 enhances TGF-β/Smad2/3 signaling by stabilizing TβR-I through deubiquitination. TGF-β1 activates Smad2/3 phosphorylation and nuclear translocation, upregulating chondrogenic genes including Sox9 and Aggrecan. USP15 overexpression increased Smad2 phosphorylation levels, correlating with elevated Col-II and Aggrecan expression, confirming the USP15-TGF-β/Smad axis’s critical role in ECM metabolism.
USP15 regulation of chondrocyte autophagy via TGF-β/Smad2/3 signaling
Autophagy plays crucial roles in cellular homeostasis and OA pathogenesis25,27,28. While USP15’s relationship with chondrocyte autophagy in OA remains unexplored, our experimental results revealed that USP15 knockdown decreased autophagy marker LC3II expression and increased p62 accumulation, indicating autophagy inhibition. Conversely, USP15 overexpression enhanced autophagic activity. This aligns with studies showing TGF-β/Smad2/3 signaling inhibition promotes autophagy29. Our novel findings demonstrate USP15 indirectly modulates autophagy through TGF-β/Smad2/3 signaling by stabilizing TβR-I, potentially activating mTOR or PI3K/AKT pathways to suppress autophagy. Pathologically, impaired autophagy prevents chondrocytes from clearing inflammatory protein aggregates, accelerating ECM-degrading enzyme release (e.g., MMP-13).
Furthermore, USP15 expression inversely correlated with chondrocyte apoptosis rates. The interplay between apoptosis and autophagy involves complex dynamics: moderate autophagy inhibits apoptosis by removing damaged mitochondria, while excessive autophagy induces cell death30. Reduced apoptosis in USP15-overexpressing chondrocytes may result from enhanced autophagy maintaining cellular homeostasis, providing theoretical support for targeting the USP15-autophagy axis in OA treatment.
It should be noted that the Smad protein family exhibits functional heterogeneity: Smad2/3 mediate canonical TGF-β signaling, while Smad1/5/8 participate in BMP signaling. Our study specifically focused on the TGF-β/Smad2/3 axis, as evidenced by the use of SIS3, a selective inhibitor of Smad3 phosphorylation. This specificity is crucial given SIS3’s minimal effect on Smad2 (IC50 > 100 µM) .
The concordant reduction of USP15 and p-Smad2/3 in OA cartilage (Fig. 2C), coupled with our functional evidence that USP15 knockdown suppresses both total and phosphorylated Smad2/3 in chondrocytes (Fig. 8A), provides a compelling rationale that TGF-β/Smad signaling attenuation is a hallmark of OA progression. This aligns with prior reports showing p-Smad2/3 deficiency in human OA cartilage, further substantiating our proposed USP15-TβR-I-Smad axis.
Conclusion
This comprehensive investigation demonstrates USP15’s critical role in regulating chondrocyte ECM metabolism, proliferation, apoptosis, and autophagy through TGF-β/Smad2/3 signaling modulation. These findings identify novel therapeutic targets for OA treatment. Our study advances prior research by establishing USP15 as a TβR-I deubiquitinating enzyme that bridges TGF-β/Smad2/3 signaling regulation of autophagy in OA. We propose USP15 as both a diagnostic biomarker and therapeutic target, potentially enabling small-molecule agonist development or gene therapies. The USP15-TGF-β/Smad axis offers innovative perspectives for OA treatment, though clinical translation will require interdisciplinary collaboration and technological innovation.
Data availability
The authors declare that the data supporting the findings of this study are available within the paper and its Supplementary Information files. Should any raw data files be needed in another format they are available from the corresponding author upon reasonable request.
Abbreviations
- OA:
-
Osteoarthritis
- TGF-β:
-
Transforming growth factor beta
- USP15:
-
Ubiquitin-specific protease 15
- TBRI:
-
Transforming growth factor-beta receptor type 1
- ECM:
-
Extracellular matrix
- RT-PCR:
-
Reverse transcription-polymerase chain reaction
- Col-II:
-
Collagen II
- LC3II:
-
Light chain 3 II
- GAPDH:
-
Glyceraldehyde-3-phosphate dehydrogenase
- DNA:
-
Desoxyribonucleic acid
References
Bernabei, I. et al. Cartilage calcification in osteoarthritis: mechanisms and clinical relevance. Nat. Rev. Rheumatol. 19 (1), 10–27 (2023).
Sanchez-Lopez, E. et al. Synovial inflammation in osteoarthritis progression. Nat. Rev. Rheumatol. 18 (5), 258–275 (2022).
Pereira, D., Ramos, E. & Branco, J. Osteoarthritis. Acta Med. Port, 28(1), 99–106 (2015).
Abramoff, B. & Caldera, F. E. Osteoarthritis: Pathology, Diagnosis, and treatment options. Med. Clin. North. Am. 104 (2), 293–311 (2020).
JIN, L. F. Effect of miR-146a on the expression of TGF-β1 and SMAD4 in the TGF-β/SMAD signal transduction pathway and the mechanism of treatment of osteoarthritis by Xinzhi bone enlargement pill. Chin. J. Traditional Chin. Med. 40 (02), 141–145 (2022).
Zhang, Y. et al. Deficiency of Cbfβ in articular cartilage leads to osteoarthritis-like phenotype through Hippo/Yap, TGF-β, and Wnt/β-catenin signaling pathways. Int. J. Biol. Sci. 20 (6), 1965–1977 (2024).
YU, Z. et al. Dexmedetomidine Down-regulation of TGF- β/Smad pathway promotes inflammation-induced chondrocyte autophagy and inhibits apoptosis. Ningxia Med. J. 43 (1), 17–19 (2021).
Bhat, K. P. et al. Epigenetics and beyond: targeting writers of protein lysine methylation to treat disease. Nat. Rev. Drug Discov. 20 (4), 265–286 (2021).
Newman, A. C. et al. Autophagy acts through TRAF3 and RELB to regulate gene expression via antagonism of SMAD proteins. Nat. Commun. 8 (1), 1537 (2017).
Nettesheim, A. et al. Transcriptome analysis reveals autophagy as regulator of TGF-β/Smad-induced fibrogenesis in trabecular meshwork cells. Sci. Rep. 9 (1), 16092 (2019).
Yang, J. et al. Narirutin downregulates USP15 to inhibit the NLRP3 ubiquitination in HDM-induced allergic rhinitis. Phytomedicine 144, 156895 (2025).
Eichhorn, P. J. et al. USP15 stabilizes TGF-β receptor I and promotes oncogenesis through the activation of TGF-β signaling in glioblastoma. Nat. Med. 18 (3), 429–435 (2012).
LX. T., Role and Molecular Mechanism of USP15-Targeted Regulation of TGF- β/Smad Signalling Pathway in Proliferative Scar Formation. (2021).
WJ. W., Positive Feedback Regulation of USP15 and ERK2 Promotes Cartilage Repair in Osteoarthritis. (2020).
Wang, W. et al. Positive feedback regulation between USP15 and ERK2 inhibits osteoarthritis progression through TGF-β/SMAD2 signaling. Arthritis Res. Ther. 23 (1), 84 (2021).
Liang, Q. et al. USP15-modified ADMSCs-Exo alleviates chondrocyte damage and effectively relieved osteoarthritis by inducing M2 polarization of macrophages through deubiquitinating FOXC1. J. Orthop. Surg. Res. 20 (1), 336 (2025).
Onishi, A. et al. Cancer incidence in systemic sclerosis: meta-analysis of population-based cohort studies. Arthritis Rheum. 65 (7), 1913–1921 (2013).
Klionsky, D. J. et al. Guidelines for the use and interpretation of assays for monitoring autophagy. Autophagy 8 (4), 445–544 (2012).
Caramés, B. et al. Autophagy activation by Rapamycin reduces severity of experimental osteoarthritis. Ann. Rheum. Dis. 71 (4), 575–581 (2012).
Sasaki, H. et al. Autophagy modulates osteoarthritis-related gene expression in human chondrocytes. Arthritis Rheum. 64 (6), 1920–1928 (2012).
Ren, Y. et al. USP15 represses hepatocellular carcinoma progression by regulation of pathways of cell proliferation and cell migration: A system biology analysis. Cancers (Basel). 15 (5), 1371 (2023).
Li, Y. C. et al. USP15 in cancer and other diseases: from diverse functionsto therapeutic targets. Biomedicines 10 (2), 474 (2022).
Zhen, G. et al. Inhibition of TGF-β signaling in mesenchymal stem cells of subchondral bone attenuates osteoarthritis. Nat. Med. 19 (6), 704–712 (2013).
van der Kraan, P. M. Differential role of transforming growth Factor-beta in an Osteoarthritic or a healthy joint. J. Bone Metab. 25 (2), 65–72 (2018).
Lu, S. & Fang, C. Isosakuranetin inhibits subchondral osteoclastogenesis for attenuating osteoarthritis via suppressing NF-κB/CXCL2 axis. Int. Immunopharmacol. 143 (Pt 1), 113321 (2024).
Niu, Y. T. et al. In the presence of TGF-β1, Asperosaponin VI promotes human mesenchymal stem cell differentiation into nucleus pulposus like- cells. BMC Complement. Med. Ther. 21 (1), 32 (2021).
Lotz, M. K. & Caramés, B. Autophagy and cartilage homeostasis mechanisms in joint health, aging and OA. Nat. Rev. Rheumatol. 7 (10), 579–587 (2011).
Chang, J. et al. The dual role of autophagy in chondrocyte responses in the pathogenesis of articular cartilage degeneration in osteoarthritis. Int. J. Mol. Med. 32 (6), 1311–1318 (2013).
Chou, C. K. et al. The regulations of deubiquitinase USP15 and its pathophysiological mechanisms in diseases. Int. J. Mol. Sci. 18(3):483 (2017).
Das, G., Shravage, B. V. & Baehrecke, E. H. Regulation and function of autophagy during cell survival and cell death. Cold Spring Harb. Perspect. Biol. 4(6):a008813 (2012).
Funding
This research was partially supported by Dongguan Science and Technology of Social Development Program (No. 20231800940422).
Author information
Authors and Affiliations
Contributions
Z.Y and Y.L conceived the ideas for experimental designs, analysed data and wrote the manuscript. J.H and G.C conducted the majority of the experimentsand helped with manuscript preparation. Z.Z conducted the majority of theexperiments and analysed data during the revision of the article. Z.Z and X.L conducted cell cultures and western blot experiments and collected humantissue samples.Z.Y and Y.L developed the concept, supervised the projectand conceived the experiments. All authors approved the fnal version of themanuscript.
Corresponding author
Ethics declarations
Competing interests
The authors declare no competing interests.
Ethics approval and consent to participate
The study was conducted according to the guidelines of the Declaration of Helsinki. The study was approved by the Ethics Committee of Dongguan Shijie Hospital (approval number: KY202306), and all enrolled patients and their families signed an informed consent form. All human samples were collected with informed consent given by the involved individuals and/or relatives.
Additional information
Publisher’s note
Springer Nature remains neutral with regard to jurisdictional claims in published maps and institutional affiliations.
Supplementary Information
Below is the link to the electronic supplementary material.
Rights and permissions
Open Access This article is licensed under a Creative Commons Attribution-NonCommercial-NoDerivatives 4.0 International License, which permits any non-commercial use, sharing, distribution and reproduction in any medium or format, as long as you give appropriate credit to the original author(s) and the source, provide a link to the Creative Commons licence, and indicate if you modified the licensed material. You do not have permission under this licence to share adapted material derived from this article or parts of it. The images or other third party material in this article are included in the article’s Creative Commons licence, unless indicated otherwise in a credit line to the material. If material is not included in the article’s Creative Commons licence and your intended use is not permitted by statutory regulation or exceeds the permitted use, you will need to obtain permission directly from the copyright holder. To view a copy of this licence, visit http://creativecommons.org/licenses/by-nc-nd/4.0/.
About this article
Cite this article
Yuan, Z., He, J., Zhao, Z. et al. USP15-dependent modulation of TGF-β/Smad2/3 signaling: implications for chondrocyte matrix degradation and autophagy in osteoarthritis. Sci Rep 15, 38142 (2025). https://doi.org/10.1038/s41598-025-21847-0
Received:
Accepted:
Published:
Version of record:
DOI: https://doi.org/10.1038/s41598-025-21847-0








