Abstract
The digital wave has reshaped the construction industry’s organizational ecosystem, driving the continuous evolution of project organizational capabilities. As environmental turbulence increases, these capabilities exhibit new evolutionary traits.The study combined the forward-looking logic of how organizational capabilities affect project performance with the retrospective evolutionary logic based on performance analysis, and proposed a comprehensive framework for the evolution of organizational capabilities. A hybrid method combining structural equation model and system dynamics is employed to explore the mechanism of organizational capabilities evolution. The findings show that, all five dimensions of project organizational capabilities show significant fluctuating growth, with information technology capability and innovation capability as primary drivers in adapting to environmental change; A 25% increase in environmental turbulence can effectively facilitate the evolution of organizational capabilities. However, if environmental turbulence surpasses the threshold prematurely, it may impair the organization’s response efficacy and interfere with the progression of organizational capabilities evolution. The study reveals the evolution mechanism of project organizational capabilities under the digital construction mode, providing theoretical support and practical references for construction project organizations to effectively respond to increasingly turbulent environment. Simultaneously, it provides reference and reflection for the research on organizational change.
Introduction
The rapid advancement of digital technology has provided fresh momentum for economic growth and social progress1. The technological transformation led by industry 4.0 is also continuously promoting the digital transformation of the construction industry. Digital technologies such as building information model, geographic information system, and three-dimensional printing not only enable integrated and intelligent management throughout the entire lifecycle of construction projects but also significantly enhance construction efficiency and quality while effectively reducing project costs and minimizing management risks. The widespread adoption of digital technology has brought about profound changes in the traditional construction landscape, giving rise to the concept of digital construction2. Despite significant efforts made by the construction industry in implementing digital construction practices, the actual outcomes achieved have yet to fully meet expectations.
The core value of digital construction resides not merely in the continuous update and iteration of technical tools but more profoundly in the comprehensive reshaping of working methods, organizational forms, and business logics3. Construction projects, as a typical form of temporary organizations4, possess both temporary and permanent characteristics5. Their organizational capabilities are reflected in the specific combination of organizational skills, resources, routines and behaviors6. Continuously enhancing the project organizational capabilities has become an inevitable choice to promote the efficient development of digital construction7. However, the transformations driven by the digital construction context have fundamentally impacted construction project organizations, leading to significant changes in the original organizational structure and boundaries. This has triggered the reconfiguration of the formation basis and development model of organizational capabilities8. Moreover, in the digital construction context, rapid technological innovation intertwined with highly uncertain market environments further complicates and intensifies the dynamic evolution of organizational capabilities. Therefore, an in-depth exploration of the evolutionary mechanism of the project organizational capabilities in the context of digital construction is not only a crucial issue for unlocking the effective development of organizational capabilities, but also a significant element in promoting the healthy development of the digital transformation of the construction industry.
Previous research on organizational capabilities has mostly been based on the dynamic capability theory, which holds that organizations can make forward-looking strategic predictions, proactively identify opportunities and threats in uncertain environments, and thereby drive capability reconfiguration and continuous evolution9,10. This forward-looking strategic emphasizes that organizations promote the evolution of their capabilities through acute perception of the external environment, which reflects a strong dependence on the dominant logic of the environment. However, in the highly uncertain context of digital construction, the intense turbulence in technology and the market leads organizations to face information overload and cognitive lag, thereby weakening the effectiveness of forward-looking strategic predictions11. In response, some scholars have proposed a more realistic retrospective evolutionary logic that aligns with the assumption of managerial bounded rationality. That is, in a highly turbulent external environment, organizations tend to conduct more scientific decision-making and resource reallocation through retrospective analysis of performance outcomes, thereby achieving the gradual evolution of capabilities in the process of “retrospection - adjustment"11. Nevertheless, such studies primarily rely on performance feedback theory to construct the evolutionary framework of organizational capabilities, often neglecting the transformation process through which organizational capabilities are converted into performance results, as well as underestimating the critical role of the external environment emphasized by dynamic capability theory.
Specifically, organizational capabilities, as the primary source of competitive advantage6, the process of their transformation into project performance is an important prerequisite for performance analysis in the retrospective evolutionary logic. The two have an inseparable overall correlation, and the theoretical boundary lies in that the forward-looking logic emphasizes the initial role of environmental input, while the retrospective logic focuses on the terminal feedback of performance output. Additionally, while the forward-looking logic of promoting capabilities evolution through proactive prediction is constrained in highly turbulent environments, this does not imply that the environment no longer affects the evolution of capabilities. According to coevolution theory, the evolution of organizational capabilities results from the interaction between organizations and their environments12. In the context of digital construction, environmental turbulence affects the evolutionary trajectory of capabilities by modulating the conversion efficiency between organizational capabilities and project performance, with organizational responses playing a pivotal bridging role in this process. Based on this, the evolutionary framework proposed in the study exhibits dual characteristics. First, it systematically elucidates the internal mechanism underlying the transformation of organizational capabilities into project performance; Second, it dynamically illustrates the cyclical feedback system formed by environmental turbulence triggering organizational responses.
The study organically integrates the mechanism of how organizational capabilities influence project performance outcomes with the evolutionary logic rooted in retrospective performance analysis, thereby comprehensively portraying the complex system of the evolution of organizational capabilities within the digital context. It focuses on exploring the evolution patterns of organizational capabilities under varying levels of environmental turbulence. This approach not only inherits the explanatory effectiveness of retrospective logic in highly turbulent environments but also enhances its structural integrity by tracing the intricate process through which organizational capabilities shape project performance outcomes. To achieve this, the study adopts a hybrid method combining the structural equation model (SEM) and system dynamics (SD) to systematically reveal the dynamic evolution laws of organizational capabilities. SEM can be used to test the intrinsic causal relationships among variables, but it has methodological limitations in revealing the dynamic evolution process of project organizational capabilities. On the other hand, SD is suitable for simulating nonlinear feedback mechanisms among variables, but it often relies on expert weighting, which can easily lead to subjective biases13. Therefore, the standardized path coefficients in SEM are used as the weighting basis for the SD model, which can enable dynamic simulation and enhance the objectivity and scientificity of the model14.
The research design is divided into two progressive stages. In the first stage, an empirical analysis based on the SEM is conducted to examine the effect path of organizational capabilities on project performance and quantify the structural relationships among key variables. In the second stage, environmental turbulence, organizational response, project performance, and organizational capabilities are incorporated into a unified research framework, and a system dynamics model is constructed. The weight parameters are set based on the results of SEM, and the nonlinear evolution laws of organizational capabilities are revealed through dynamic simulation. The study not only transcends the static analysis paradigm of traditional organizational capabilities research but also establishes a systematic theoretical framework for the dynamic evolution of project organizational capabilities in the digital construction context, offering a pathway for capabilities leapfrogging grounded in environmental adaptability and providing operational solutions for construction project organizations undergoing digital transformation.
Literature review and the evolution framework of capabilities
The connotation and dimensional division of organizational capabilities
Organizational capabilities are defined as the ability of an organization to build competitive advantages through the strategic deployment of resources and processes15, serving as both the source and driving force for sustaining continuous performance growth. As Wong et al. noted, organizational capabilities can enhance managerial decision-making and transform inputs into outputs to create value16. With the increasing pace of environmental changes, dynamic capability theory redefines capabilities as the ability of an organization to build, integrate, or reconfigure internal and external competencies in response to rapid environmental shifts17, enabling organizations to swiftly adjust resource allocation and organizational processes to adapt to changing environments18. Brady and Davies proposed that when an organization applies its existing capabilities to new technological contexts, it stimulates adaptive learning behaviors, encouraging the organization to continuously expand the breadth and depth of knowledge search19. Given the explosive growth of knowledge, the concept of organizational capabilities has been extended to encompass the process of value creation through the systematic search and integration of specific knowledge resources20. Although scholars may vary in their research focuses, there is a consensus that organizational capabilities underpin value creation. In the context of digital transformation, the core characteristic of project organizational capabilities lies in the rapid response to environmental changes via knowledge search and integration, thereby strategically deploying resources and constructing processes to sustain competitive advantages.
Given that digital technology is deeply restructuring organizational ecosystems21, organizational capabilities have evolved into multi-dimensional sets with technological embeddedness and system interactivity22. Therefore, multi-dimensional explorations based on contextual features have become an important approach to concretizing research on the evolution of organizational capabilities. In the early days, Collis proposed a hierarchical structure of organizational capabilities23 and emphasized the context-specificity of organizational capabilities. Subsequently, scholars have divided organizational capabilities into different dimensions based on various research perspectives. To clarify the composition of organizational capabilities dimensions, the study reviews the dimensional divisions of organizational capabilities proposed by scholars in recent years, as presented in Table 1.
These studies have provided a substantial theoretical foundation for understanding the multi-dimensional nature of organizational capabilities. However, in the context of digital construction, the multi-dimensional elements of organizational capabilities continue to evolve in response to environmental changes31. This evolution is not only reflected in the transformation of operational processes through technological tools but also requires organizations to reconfigure new capabilities such as data-driven decision-making, agile value creation, and adaptation to complex systems within the digital ecosystem. Based on this, the study, inheriting and developing the division of organizational capabilities dimensions in the context of digital construction by Chen et al.26,27, and combining Hu et al.’s31 research on the antecedents of organizational capabilities, systematically proposes five core dimensions of project organizational capabilities in the context of digital construction, namely, information technology capability, digital leadership, innovation capability, cooperative capability, and emergency management capability. Among them, information technology capability constitutes the underlying architecture and basic carrier of digital empowerment, while digital leadership expands the traditional leadership paradigm and serves as a key catalyst for the iterative strategic cognition of decision-makers and the transformation of organizational forms32,33. Innovation capability34, cooperative capability35, and emergency management capability27 respectively correspond to the evolutionary mechanisms of responding to technological changes, coupling of ecological networks, and enhancing resilience.
Therefore, in light of the current era’s background and related research results, the study divides the organizational capabilities of construction projects in the context of digital construction into the above five dimensions, thereby providing a comprehensive depiction of organizational capabilities research.
The evolution of organizational capabilities
To date, prior researches on the evolution of capabilities have predominantly followed three mainstream streams of evolutionary theory: the environmental determinism of Darwinism, the adaptation theory of Lamarckism, and the coevolution theory36. Environmental determinism emphasizes that evolution results solely from environmental selection, neglecting the organization’s intention for transformation, while adaptation theory posits that evolution is purely a consequence of managerial changes37. Consequently, these two perspectives have been in long-standing opposition. In contrast, the coevolution theory transcends this binary opposition by arguing that evolution arises from the combined effects of adaptation and environmental selection, highlighting the complex and dynamic interaction between organizations and their environments12. Recently, scholars, building upon these three evolutionary streams, have integrated the core tenets of the coevolution theory and defined the evolution of organizational capabilities as a process occurring within the lifecycle of “establishment - development - maturity”38. This evolutionary process originates from environmental variations10, meaning that in responding to environmental turbulence, organizations achieve the evolution and renewal of their capabilities through the integration and utilization of internal resources39. Thus, it becomes evident that there exists a co-evolutionary relationship between organizational capabilities and the environment10. As the influence of environmental turbulence caused by digital technology continues to intensify on the evolution of organizational capabilities, existing studies have increasingly concentrated on the issue of constructing organizational capabilities compatible with the digital context40.
Although previous studies have made beneficial explorations into the co-evolution mechanism of organizational capabilities and the environment from the perspectives of dynamic capability and resource orchestration, proposing theoretical frameworks on how dynamic capability gradually evolve during digital transformation41, and discussing the crucial role of resource collaborative allocation and dynamic adjustment in capability evolution39,42, their research paradigms are mainly confined to case analysis or literature review, making it difficult to systematically reveal the dynamic process of capabilities evolution. Therefore, the study, through simulation methods, deeply analyzes the evolution laws of project organizational capabilities from a dynamic perspective, aiming to provide new ideas and evidence support for the research on organizational capabilities evolution in terms of research methods and theoretical construction.
Environmental turbulence and organizational response
Environmental turbulence refers to the uncertainty of the external environment, encompassing technological turbulence and market turbulence43. Technological turbulence primarily manifests as the unpredictability of technological change, whereas market turbulence arises from dynamic shifts in customer demands and market fluctuations44. Such a turbulent environment influences organizations and prompts them to undertake a series of measures in response to environmental changes, referred to as organizational response45. In the context of digital construction, the rapid iteration of digital technologies not only amplifies the unpredictability of technology and shortens product update cycles but also further accelerates changes in the market environment. The intensification of this environmental turbulence will stimulate organizations to adopt multi-level flexible responses46 to address the crisis environment47.
Previous studies have revealed that based on diverse threat perceptions, managers typically exhibit two decision-making preferences, namely transformational and risk-averse48. Transformational managers, when confronted with environmental variations, often undertake strategic changes to adapt to such fluctuations and facilitate the organization’s swift enhancement of its market competitiveness49. Conversely, risk-averse managers place greater emphasis on short-term interests while disregarding long-term development outcomes, and tend to follow organizational conventions and adopt certain risk-aversion measures49. Both distinct decision-making choices constitute significant response measures for organizations in the face of intense environmental turbulence. It is noteworthy that the implementation of decisions is frequently accompanied by the consumption of a substantial amount of strategic resources, particularly knowledge resources50. Organizations are required to obtain knowledge resources through knowledge search and attach greater significance to constructing learning organizations to enhance the efficiency of knowledge absorption in response to the knowledge fragmentation induced by digital technologies51 and environmental turbulence. Knowledge search refers to the continuous process by which an organization acquires, integrates and utilizes knowledge, including the breadth and depth of knowledge search52. Specifically, as the interaction between digital technologies and organizational business processes, management decisions, and production processes intensifies, higher demands are imposed on the agility of organizational responses53. The embedding of digital technologies will assist organizations in responding more promptly and efficiently40. The aforementioned response process represents an important decision-making trade-off for strategic renewal when organizations encounter severe environmental turbulence and thereby triggers more profound digital strategic adjustments within the organization54. Furthermore, the two decision-making preferences of managers respectively constitute processes of positive or negative reinforcement of existing organizational routines. Additionally, the breakthrough of existing routines by the organization drives the gradual evolution of organizational capabilities55.
Based on the above analysis, the study explores organizational responses such as managerial risk aversion, managerial transformation, the embedding of digital technologies, knowledge search, knowledge absorption, digital strategy adjustment, and organizational inertia. The dual pressures of technological iteration and market fluctuation in the context of digital construction force organizations to maintain competitiveness through knowledge search and digital strategy adjustment, and the decision-making tendencies of managers directly determine the speed and direction of response. This multi-level response system can conform to the core proposition of contingency theory56 that “structure follows environment”, and through the contingency matching of internal organizational elements, fully depicts the entire process response chain from environmental perception to strategic execution of the organization, providing a systematic theoretical lens for understanding the capabilities evolution of construction project organizations in highly uncertain environments.
The evolution framework of capabilities
In summary, organizational capabilities are the prerequisite for performance realization. However, given the scarcity and limited availability of resources, the development of organizational capabilities for performance realization also depends on the acquisition and transformation of knowledge57. Specifically, organizations must continuously engage in knowledge-seeking activities to acquire proprietary knowledge and sustain their core competitiveness. Moreover, knowledge search is essentially an open and dynamic interaction process with the external environment, and its search efficiency is affected by environmental turbulence.
In a complete retrospective evolutionary logic, environmental turbulence will trigger multiple responses including knowledge search, exerting complex influences on project performance. The organization will then analyze the performance results, carry out targeted resource reconfiguration, and thereby promote the evolution of organizational capabilities. It is evident that the retrospective logic of organizational capabilities evolution and the mechanism by which organizational capabilities translate into performance outcomes are characterized by an overall pattern of cyclical development and spiral ascent. In view of this, the study constructs a framework for the evolution of project organizational capabilities, as shown in Fig. 1.
Model construction for the evolution of project organizational capabilities
Construction of the SEM for the influencing mechanism of project organizational capabilities on project performance
To explore the realization process of organizational capabilities on project performance and obtain the path coefficients among some variables, the study constructs a SEM theoretical model based on the realization mechanism of organizational capabilities on project performance in the framework of project organizational capabilities, as shown in Fig. 2.
Questionnaire design and pre-survey
Based on the SEM theoretical model and referring to mature scales24,30,58,59,60,61,62,63, the study designed a survey questionnaire. The items of the questionnaire were measured on a 5-point Likert scale. After completing the initial questionnaire, experts with experience in digital construction projects were organized to discuss the rationality of the items, improve the items, and conduct a pre-survey. 47 pre-survey samples were collected for reliability and validity tests. The questionnaire was tested and revised to determine the final questionnaire.
Data collection, analysis and model fit verification
Data was collected from participants involved in various types of digital construction projects, such as infrastructure, residential, and commercial construction projects, through both online and offline methods. A total of 466 questionnaires were officially distributed, with 383 valid responses collected, resulting in an effective recovery rate of 82.19%. The survey revealed that the majority of respondents were male (59.5%), with the age group of 31–40 years old being the most represented (55.4%). In terms of occupation distribution, professional and technical personnel accounted for the highest proportion (32.4%), and the majority were from construction units (33.7%). Regarding digital construction awareness, 42.6% of the respondents indicated that they had a “partial understanding” of digital construction. In terms of technology application, BIM technology was the most widely used (60.6%), followed by big data technology (57.2%). These results suggest that the survey subjects have a relatively broad representativeness, which largely ensures the credibility of the data sources.
Data analysis was conducted using SPSS 29.0 software to test the reliability and validity of the questionnaire. The Cronbach’s α was 0.950, which was greater than 0.7, and the factor loadings of each item ranged from 0.671 to 0.865, all exceeding the requirement of 0.5. This indicated that the questionnaire data has good reliability. Further, the model was subjected to goodness-of-fit tests. The RMSEA was 0.062, less than 0.08; the chi-square to degree of freedom ratio (χ²/df) was 2.462, less than 3; the GFI was 0.816, greater than 0.8; the IFI was 0.906, and the CFI was 0.906, both exceeding the acceptance value of 0.9. The overall model fit indices were qualified, and the model fit was good. A factor analysis was conducted on all items using the Harman single-factor method on the questionnaire data. The results showed that there were a total of 8 factors with eigenvalues greater than 1, and the variance contribution rate of the first factor was 34.84%, less than 40%, indicating that there was no serious common method bias problem in the study.
Path coefficients between variables
The model was analyzed using AMOS to estimate the path coefficients among the variables. As shown in Table 2, the standardized path coefficients were obtained. The results indicate that all critical ratios (CR) exceeded the threshold of 1.96, and all P-values were below 0.05, confirming the statistical significance of the relationships.
The study verified the mediating role of knowledge search by using the Bootstrap method (the data analysis results are presented in the supplementary information).The interaction term between knowledge search and environmental turbulence has a significant positive impact on project performance (β = 0.414, p < 0.001). The standardized path coefficients of each measurement indicator of environmental turbulence are shown in Table 3.
The above results indicate that the five dimensions of organizational capabilities all have a positive impact on project performance and can effectively enhance project performance through knowledge search. Meanwhile, environmental turbulence plays a positive role in the process of knowledge search affecting project performance. The standardized path coefficients among the variables will serve as an important basis for calculating the weight data in the SD model, thereby avoiding the subjective bias brought about by the expert scoring method.
Construction of SD model for the evolution of project organizational capabilities in digital construction context
Based on the framework of project organizational capabilities evolution and considering the complexity and long-term dynamic nature of the system, the study further employs the SD method for simulation modeling. This approach systematically analyzes the nonlinear effects arising from the interdependence and interaction among variables, quantitatively assesses the differentiated impacts of key variables (e.g., environmental turbulence) on organizational capabilities, and thereby clearly elucidates the dynamic evolution patterns of organizational capabilities. Meanwhile, considering the differences in the fit between knowledge search and organizational resource demands under conditions of environmental turbulence64, when constructing the SD model, the knowledge matching degree is introduced to make the influence of environmental turbulence on knowledge search more clear. Taking into account the construction project cycle, when using the Vensim PLE software for simulation modeling, the simulation period is set to 36 months and the step size is 1 month.
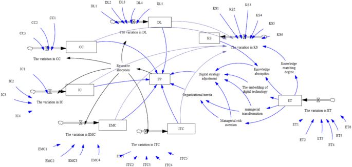
System flow diagram
The study determines seven state variables such as cooperative capability and information technology capability, rate variables such as the variation of cooperative capability and the variation of information technology capability, and nine auxiliary variables such as project performance and knowledge absorption. The system flowchart for the evolution of project organizational capabilities is depicted as shown in Fig. 3.
Simulation equation settings
Organizations typically exhibit a certain degree of resilience to address uncertainties in turbulent environment4. The maximum level of environmental turbulence that an organization can endure while sustaining normal operations is referred to as the environmental turbulence threshold65. In establishing this threshold, the case data of projects that were disrupted due to environmental turbulence (the case directory is provided in the supplementary information) were referred to, and it is set as the maximum value that could be reached in the later stage of the project.
Different levels of environmental turbulence can lead to differentiated impacts on organizational responses. Under moderate environmental turbulence, the application of digital technologies improves the precision of knowledge search, thereby achieving a higher level of knowledge matching. However, when environmental turbulence becomes excessively high, organizations often resort to blind external searches64 in order to promptly secure survival advantages. This approach involves expanding knowledge reserves to maintain competitiveness but ultimately results in reduced knowledge matching. Existing research indicates that the average accuracy rate of knowledge search is around 50%66, while the accuracy rate of knowledge extraction can exceed 90% after algorithm optimization67. Based on this, the degree of knowledge search matching is set at 0.9 when environmental turbulence remains within the threshold and decreases to 0.3 when it exceeds the threshold. Additionally, when environmental turbulence surpasses the threshold, managers’ motivation for transformation diminishes, leading them to adopt extreme risk-averse strategies while accelerating the embedding of digital technologies to enhance organizational adaptability to the environment. Based on the above analysis, the study sets the state value of managerial risk aversion and the embedding of digital technology at 1 when environmental turbulence does not exceed the threshold and at 2 when it does. The state value of managerial transformation is conversely set at 2 when the threshold is not exceeded and at 1 when it is surpassed.
Based on the above analysis, the average values of the questionnaire data were taken as the initial values of the main variables, and the standardized path coefficients obtained from the SEM were used to set up the equations in SD, as shown in Table 4.
Model validation
Since SD is designed to simulate real-world scenarios, the simulation results produced by the model should accurately capture the characteristics and dynamic patterns of the actual system. Therefore, historical validity testing can be employed to assess the degree of alignment between the model’s simulation outcomes and the actual system data. Fig. 4; Table 5 show that as environmental turbulence intensifies throughout the project cycle, organizational capabilities and project performance gradually improve. This is consistent with the empirical results in SEM, confirming the authenticity and explanatory power of the model. Additionally, all variables within this model are dimensionless, satisfying the dimensional consistency criterion. The aforementioned analysis demonstrates that the SD model developed in the study effectively captures the changing trends of variables, thus confirming the validity and reasonableness of the model.
Simulation results
Simulation analysis of organizational capabilities evolution in the baseline scenario
To characterize the evolution patterns of each dimension of organizational capabilities, the study first conducts a simulation analysis of the project organizational capabilities under the baseline scenario, i.e., without modifying the initial level of environmental turbulence. The results are illustrated in Fig. 5.
As shown in Fig. 5, under the baseline scenario, the five dimensions of the project organizational capabilities exhibit relatively slow growth during the early stages of the project. Around 20 months into the project, they transition into a stage of rapid growth, yet the growth trend displays distinct fluctuating characteristics. This phenomenon may stem from the fact that, in the early stages of the project, the organizational capabilities are insufficient to absorb and transform resources effectively and promptly, leading to a scarcity of resources necessary for organizational development68. Furthermore, due to the presence of inertial constraints such as entrenched management concepts and rigid organizational structures, despite the organizational capabilities to leverage digital technology for sensitive environmental perception and proactive digital strategic adjustments during the early stages, it remains challenging to break free from these constraints in the short term. Consequently, the process of breaking through organizational routines is sluggish, resulting in a lag in the growth of organizational capabilities69.
In the later stages of the project, the evolution of the project organizational capabilities gradually stabilizes, enhancing its resilience against uncertain disturbances. The maturation of organizational capabilities further improves the efficiency of knowledge absorption and resource acquisition within the project organization70. Correspondingly, the constraints imposed by organizational rigidity are progressively mitigated in the later stages, enabling the organization to accelerate knowledge absorption and strategic adjustments. As transformation measures gain greater acceptance among organizational members, the growth of organizational capabilities accelerates. Notably, affected by the decision-making preferences of managers, the risk-averse decisions made by conservative managers partially constrain the breakthrough of the organization’s inertial path and influence the evolution of organizational capabilities. Hence, organizational capabilities present a fluctuating growth pattern.
It is evident that, despite the generally consistent evolution trends across the five dimensions of the project organizational capabilities, significant variations exist in the growth rates of each dimension throughout the project cycle. Specifically, information technology capability exhibits the fastest growth, followed by innovation capability, with digital leadership, cooperative capability, and emergency management capability trailing sequentially. Notably, the growth rates of information technology capability and innovation capability are markedly higher than those of the other dimensions, albeit with a minor gap between the two. This suggests that information technology capability and innovation capability serve as the foundation and driving force enabling project organizations to effectively address the turbulent environment induced by digital transformation.
Policy analysis of organizational responses and capabilities evolution
Driven by the explosive development of technology and the escalating unpredictability of the external environment, fluctuations, complexity, and uncertainty in the environments faced by construction projects have become the norm for organizations. However, the environmental turbulence depicted in the baseline scenario merely reflects the organization’s current situation, offering relatively limited reference value for construction project organizations confronting future scenarios of intensified turbulence. To address this issue, drawing on Ansoff’s five-level classification system for environmental turbulence71, in addition to the initial scenario, the study conducts simulation modeling by incrementally increasing the initial value of environmental turbulence by 25%, 50%, 75%, and 100% respectively. The simulation results under varying initial conditions are presented in Fig. 6. It is important to note that an increase in environmental turbulence may cause the level of turbulence in the later stages of the project to exceed the threshold, thereby disrupting organizational responses and impacting the evolution of organizational capabilities. Consequently, the study performs an evolutionary simulation analysis of organizational responses, as illustrated in Fig. 7.
As illustrated in Fig. 7, as the initial value of environmental turbulence increases by 25%, 50%, 75%, and 100% respectively, the time when the organization’s response state changes is gradually advancing, occurring at the 29th, 24th, 20th, and 18th months of the project cycle. Fig. 7a,b,c,d indicate that when environmental turbulence surpasses the threshold, managers’ confidence in implementing change diminishes. At this stage, to ensure organizational survival, managers tend to adopt extreme risk-averse behaviors, which suppresses the growth rate of knowledge search. Conversely, exceeding the threshold of environmental turbulence also yields certain positive effects, notably accelerating the embedding of digital technology. By analyzing the simulation results of organizational inertia in Fig. 7e alongside Fig. 7a, b it is evident that exceeding the threshold suppresses managers’ transformational inclination, prompting them to choose conservative, risk-averse decisions, thereby fostering significant inertial dependence. Moreover, the changes in the states of the four responses in Fig. 7a,b,c,d essentially represent different decision trade-offs in the face of environmental turbulence. Their combined effect brings about adjustments to the organization’s digital strategy. As shown in Fig. 7f, the greater the increase in environmental turbulence, the earlier the threshold is breached, and the growth rate of digital strategy adjustment gradually decelerates. Compared to the baseline scenario, the suppression effect on growth rate is most pronounced when environmental turbulence increases by 25%. Subsequently, for each additional 25% increase in environmental turbulence, the suppression effect weakens incrementally relative to the previous stage, until the difference in suppression becomes relatively negligible when environmental turbulence increases by 75%−100%. This suggests that when environmental turbulence exceeds the threshold prematurely, it inflicts irreversible damage to the organizational response mechanism, leading to delayed responses and diminished agility.
Considering that variations in knowledge matching degree under different environmental turbulence conditions may influence the efficiency of knowledge search, the study performs a simulation analysis of knowledge matching degree, as illustrated in Fig. 8, to uncover the intricate impact of environmental turbulence on knowledge search. In conjunction with Figs. 6 and 7d, it is evident that under varying initial values of environmental turbulence, knowledge search consistently increases throughout the project cycle as environmental turbulence intensifies, thereby validating the positive driving effect of environmental turbulence on organizational knowledge search. Nevertheless, Fig. 7d reveals that the higher the level of environmental turbulence, the more gradual the growth rate of knowledge search becomes during the later stages of the project. This occurs because as environmental turbulence progressively escalates, the threshold breakthrough time advances earlier, leading to a decline in knowledge matching degree, which in turn affects the growth rate of knowledge search in the later stages of the project. It is important to note that despite the reduction in knowledge matching degree once environmental turbulence surpasses the threshold, the organization’s knowledge matching mechanism continues to function effectively and remains in a state of positive knowledge absorption. Consequently, although heightened environmental turbulence results in a decelerated growth rate of knowledge search during the later stages of the project, knowledge search still exhibits an overall upward trend throughout the entire project cycle.
Furthermore, the above-mentioned responses triggered by environmental turbulence affect the evolution process of capabilities. Therefore, the project organizational capabilities under different conditions of environmental turbulence can be simulated and analyzed in combination with the organizational responses. Given that the dynamic change trends of the five dimensions of organizational capabilities throughout the project cycle align consistently with the baseline scenario (as illustrated in Fig. 9), the study only takes information technology capability as an example to analyze the evolution laws of capabilities under different levels of environmental turbulence, as shown in Fig. 9a, and selects the peak point at the 35th month of the project cycle for specific analysis, as shown in Fig. 9b.
Figure 9b shows that at the peak point, organizational capabilities in scenarios with a 25% and 50% increase in environmental turbulence surpass those of the baseline scenario. In contrast, scenarios with a 75% and 100% increase in turbulence exhibit slightly lower organizational capabilities compared to the baseline scenario at the same peak point. After passing the peak point, the organizational capabilities in the scenario with a 25% increase in turbulence, despite fluctuations, maintain an advantageous position throughout the project cycle and align closely with the baseline scenario by the project’s conclusion. Conversely, the organizational capabilities in the scenario with a 50% increase in turbulence progressively lag behind the baseline scenario, while those with a 75% and 100% increase fall significantly further behind.
As the evolution process of organizational capabilities is influenced by organizational responses, this paper analyzes the simulation results of organizational capabilities in combination with the situation of organizational responses (as shown in Fig. 7). When environmental turbulence increases by 25%, the organizational capabilities consistently maintain an advantageous position. This may be attributed to a shift in organizational response occurring in the 29th month of the project cycle. By this point, the resources required for the evolution of project organizational capabilities have been adequately reserved through effective knowledge search in the early stages. Consequently, the evolution process of organizational capabilities experiences minimal disruption and maintains a relatively rapid growth rate. However, if environmental turbulence exceeds the critical threshold prematurely, it triggers a response lag effect, leading to disorder in the resource coordination mechanism and thereby constraining the evolution process of organizational capabilities.
Conclusion and discussion
Key conclusions
The study adopts a combined methodology of SEM and SD to investigate the evolution mechanism of project organizational capabilities within the context of digital construction. The SEM findings reveal that all dimensions of organizational capabilities positively influence project performance and can effectively enhance it through knowledge search. Environmental turbulence plays a constructive role in the process by which knowledge search impacts project performance. Furthermore, The study further calibrates the SD parameters through the SEM model and builds an SD simulation system to conduct simulation analysis on the evolution process of the project organizational capabilities in the context of digital construction. The model examines the changes in organizational responses and capabilities under varying levels of environmental turbulence. Based on these analyses, the following key conclusions are drawn and discussed.
Firstly, in the early stages of construction projects, organizations are constrained by both limited resources and organizational inertia, leading to a sluggish growth of organizational capabilities. In the later stages, as the efficiency of resource absorption and utilization keeps enhancing, organizational capabilities grow rapidly. This is because there is often a time lag in the organization’s absorption and transformation of resources. As a result, in the short term, there is a mismatch between resource input and the growth of organizational capabilities. This may even trigger periodic efficiency bottlenecks. It is not until the organization completes the necessary adaptive adjustments that the evolution process of organizational capabilities can be significantly accelerated. This finding is consistent with the view in the dynamic capability theory that organizations utilize their resource bases, constantly drive changes, and ultimately achieve iterative evolution of capabilities6. Nevertheless, while organizations break through resource constraints, managers often driven by the “risk aversion” psychology revealed by prospect theory in the face of environmental turbulence, fall into an oscillatory development dilemma triggered by cognitive rigidity49. This complex interplay between path dependence and dynamic response adjustment during the evolution of organizational capabilities is specifically manifested as a fluctuating trend across the five dimensions of organizational capabilities.
Secondly, the information technology capability and innovation capability of construction project organizations serve as both the foundation and engine for achieving sustained competitive advantages. Information technology capability enables organizations to efficiently capture, structure, and analyze environmental information, allowing project organizations to promptly understand external changes and make swift decision adjustments. This aligns with research findings on organizational agility in digital transformation, which highlight that information technology capability provides critical technical support for continuously enhancing environmental responsiveness72. Meanwhile, innovation capability empowers organizations to seize market opportunities, drive technological and institutional process innovations, and establish unique competitive advantages73. Information technology capability offers robust data support and a solid technical foundation for innovation activities, while innovation capability enhances the depth of information technology application and improves its value conversion efficiency. The significance of digital leadership in optimizing digital strategic management and enhancing an organization’s capability to identify external opportunities and challenges is increasingly prominent. Existing research has pointed out its crucial role in promoting the digitalization process of organizations74. In contrast, the development of cooperative capability lags behind the other three dimensions of capabilities, mainly due to the obstacles posed by organizational structure and culture in complex and volatile environments, which restricts the efficiency of multi-party collaboration75. Meanwhile, emergency management capabilities follow a typical “stimulus-response” development model, and are constrained by low-frequency triggering characteristics and insufficient knowledge accumulation, resulting in a significantly slower evolution rate.
Thirdly, Environmental turbulence exerts a complex influence on the evolution of project organizational capabilities. On the one hand, the threshold effect suggests that the earlier environmental turbulence exceeds the threshold, the earlier the organizational response state changes. Premature threshold breaches may undermine managerial confidence in driving change and lead to extreme risk-averse behavior. On the other hand, the dynamic regulatory mechanism of environmental turbulence exhibits a double-edged sword feature, which can both promote knowledge search and the embedding of digital technology, and also restrain the growth rate of knowledge search. Moreover, the evolution process of capabilities is influenced by changes in organizational responses. When environmental turbulence increases by 25%, it can, to a certain extent, contribute to the enhancement of the project organizational capabilities. This is because an appropriate increase in environmental turbulence enhances the organization’s willingness to absorb knowledge76, thereby reserving knowledge resources for further capabilities improvement. Nevertheless, when environmental turbulence exceeds the threshold, managers tend to adopt conservative decision-making strategies, characterized by a reduced range of available action plans, excessive maintenance of existing resources, and diminished change awareness49. Moreover, the deepening embedding of digital technology has led to technological lock-in, further inhibiting the effective search for knowledge. The continuous intensification of environmental turbulence has disrupted the resource coordination mechanism, making it difficult for organizations to store and mobilize resources in a timely manner. This aligns closely with the core perspective of dynamic capability theory17, which posits that an organization’s response speed and resource integration efficiency directly influence its ability to sustain competitive advantages. Specifically, when environmental turbulence surpasses the threshold, the complexity and uncertainty of information faced by the organization escalate sharply, causing decision-makers to struggle with quickly identifying key resources and formulating effective response strategies due to information overload77. The above findings provide important theoretical basis and management implications for strategic decision-making in turbulent environments.
Research contributions
Theoretical contributions
First, the study combines the realization mechanism of organizational capabilities on project performance with the retrospective logic and incorporates environmental turbulence, organizational response, and project performance into a unified framework, deepening the understanding of the evolution mechanism of organizational capabilities in the context of digital construction projects from three aspects. In terms of process integrity, SEM reveals the transmission mechanism of “capabilities → performance”, making up for the missing intermediate process in the retrospective logic. In terms of dynamic coupling, SEM analysis finds that environmental turbulence positively moderates the impact of knowledge search on project performance, while SD scenario simulation further reveals the evolution process of organizational capabilities when the environment undergoes sudden changes, proving that environmental factors in the forward-looking logic still indirectly drive the evolution of capabilities by influencing the transformation effect. In terms of contextual adaptability, the integration of the two can explain why organizations can infer environmental adaptation strategies (forward-looking logic) through performance analysis(retrospective logic). This integrated framework proposes a new paradigm for the evolution of organizational capabilities in the digital age - achieving a spiral evolution of capabilities through the continuous interaction of environmental perception and performance feedback.
Second, the study posits that information technology capability and innovation capability constitute a strategic capability combination for construction project organizations to adapt to changes in the digital environment. Although scholars commonly emphasize the pivotal role of information technology capability78, the extent of information technology investment in the digital era represents a fundamental prerequisite for fostering innovation79. This aligns with Ravichandran’s assertion that information technology capability and innovation capability are critical precursors to achieving organizational agility80. Moreover, it underscores the necessity and inevitability for organizations to prioritize the cultivation of these two capabilities as strategic priorities when addressing external environmental dynamics within the realm of digital construction.
Third, although existing research has revealed the impact of environmental turbulence on the evolution of organizational capabilities81, there is insufficient exploration of how the response measures of organizations in the face of complex and changing environments drive the evolution of capabilities. The study, in combination with the simulation results of organizational responses, reveals the internal mechanism by which organizational capabilities adapt to environmental uncertainties through self-adaptive mechanisms, providing new evidence for understanding and analyzing the evolution of capabilities. As environmental turbulence increases, construction project organizations enhance their environmental response agility by embedding digital technologies. However, when environmental turbulence exceeds a threshold, the risk-averse tendencies of organizational managers will lead to delays in organizational responses such as knowledge search and digital strategy adjustments, thereby forming a “capability lock-in”. Additionally, by introducing the knowledge matching degree, the impact of environmental turbulence on the efficiency of knowledge search is refined, providing a new perspective for understanding the knowledge search process in complex and turbulent environments.
Practical contributions
The project organization should attach great importance to building a strategic system where information technology capability and innovation capability develop in coordination, to ensure that the organization gains a competitive edge and lays a solid foundation for innovation in the rapidly changing digital construction environment. Construction project organizations can adopt a three-tiered hierarchical capability-building strategy: First, the technology empowerment layer, where the organization should accelerate the deployment of intelligent perception terminals (such as equipment monitoring, environmental monitoring, etc.), build a modular digital architecture, and establish an intelligent knowledge search platform through professional big data model interfaces. By leveraging big data technology, knowledge can be efficiently organized and precisely matched, effectively reducing operational risks brought about by environmental turbulence. Second, the talent support layer, where the organization should implement a digital skills certification program for all employees, conduct regular technical training, and comprehensively enhance the information technology literacy and skills of employees. Third, the mechanism innovation layer, where the organization should also focus on using technological means to drive institutional and process innovation. By regularly holding innovation workshops, it can strengthen employees’ capability to summarize experiences from practice and carry out technological and theoretical innovation, encourage them to distill forward-looking innovative thinking and methods, and form core competitive advantages to facilitate the transformation and upgrading of management models and operational mechanisms.
In addition, managers should prioritize cultivating a change-oriented mindset to alleviate the path dependence and constraints imposed by organizational inertia on decision-making and resource allocation. This will strengthen the organization’s adaptability in navigating complex, volatile, and uncertain environments during the digital transformation process. Organizations can establish a cognitive feedback system based on digital technology, develop a data-driven adaptive decision-making framework at the technical level, and implement a fault-tolerant and trial-and-error mechanism at the institutional level to dynamically identify and address lock-in effects embedded in organizational routines. Furthermore, by leveraging intelligent algorithms to optimize the resource allocation process, organizations can achieve deep integration between technology application and change awareness. This process not only involves technological advancements but also encompasses transformative shifts in organizational culture and management paradigms, ultimately propelling the organization toward sustained value creation and strategic optimization in competitive contexts.
Research limitations and future prospects
The study has some limitations. Firstly, this study emphasizes the evolutionary mechanism of organizational capabilities within the context of digital construction. It conducts a correlational analysis between the variations in organizational responses under different levels of environmental turbulence and the outcomes of organizational capability evolution, thereby providing an in-depth characterization of the evolutionary mechanism of organizational capabilities. Nevertheless, it does not differentiate the priorities of organizational responses. Based on this, future research could further focus on the prioritization strategies of response behaviors by identifying key response behaviors that significantly enhance project performance through qualitative or quantitative analysis. This would provide a more precise theoretical foundation for improving project organizational capabilities within the digital construction context. Secondly, the theoretical derivations and assumptions of a large number of model equations in the study to some extent limit the generalization scope of the research results. Future research can be based on more extensive sample data to further verify and optimize the model settings for the threshold of environmental turbulence and key variables, so as to enhance the applicability and accuracy of the model. Finally, the study only conducted survey sampling within China, and the conclusions may be influenced by the unique social culture and institutional environment of China. Therefore, there are certain limitations in the application scope in cross-cultural contexts. Future research can be conducted in different countries and regions to supplement this.
Data availability
Some or all data, models, or codes that support the findings of the study are available from the corresponding author upon reasonable request.
References
Zhao, X., Chen, Q., Zhang, H., Chen, P. & Chen, S. A study on the influencing factors of corporate digital transformation: empirical evidence from Chinese listed companies. Sci. Rep. 14, 6243 (2024).
Zhang, L., Li, Y., Pan, Y. & Ding, L. Advanced informatic technologies for intelligent construction: A review. Eng. Appl. Artif. Intell. 137, 109104 (2024).
Thomas, H., Christian, M., Alexander, B. & Florian, W. Options for formulating a digital transformation strategy. MIS Q. Exec. 15, 1–2 (2016).
Zhang, S., Zhang, F., Xue, B., Wang, D. & Liu, B. Unpacking resilience of project organizations: a capability-based conceptualization and measurement of project resilience. Int. J. Project Manage. 41, 102541 (2023).
Winch, G. M. Three domains of project organising. Int. J. Project Manage. 32, 721–731 (2014).
Leiringer, R. & Zhang, S. Organisational capabilities and project organising research. Int. J. Proj Manag. 39, 422–436 (2021).
Munianday, P., Radzi, A. R., Esa, M. & Rahman, R. A. Optimal strategies for improving organizational BIM capabilities: PLS-SEM approach. J. Manag. Eng. 38, 04022015 (2022).
Feng, P. Research on organizational evolution in the big data era. Economist 3, 57–62 (2018).
Ahuja, G., Coff, R. W. & Lee, P. M. Managerial foresight and attempted rent appropriation: insider trading on knowledge of imminent breakthroughs. Strateg Manage. J. 26, 791–808 (2005).
Eggers, J. P. & Kaplan, S. Cognition and capabilities: A multi-level perspective. Acad. Manag Ann. 7, 295–340 (2013).
Liu, S., Wu, Z. & Xv, Q. Mechanism of performance feedback on capability reconfiguration. Syst. Engineering-Theory Pract. 36, 2853–2866 (2016).
Lewin, A. Y., Long, C. P. & Carroll, T. N. The Coevolution of new organizational forms. Organ. Sci. 10, 535–550 (1999).
Luo, L., Zhang, L., Zheng, X. & Wu, G. A hybrid approach for investigating impacts of leadership dynamics on project performance. Eng. Constr. Archit. Manage. 29, 1965–1990 (2021).
Lin, M., Ren, Y., Feng, C. & Li, X. Analyzing resilience influencing factors in the prefabricated Building supply chain based on SEM-SD methodology. Sci. Rep. 14, 17393 (2024).
Wasserman, M. E., Pagell, M. & Bechtel, C. Resources and capabilities for sustainable competitive advantage: Cross-functional perspective. Am. J. Bus. 14, 23–32 (1999).
Wong, D. T. W. & Ngai, E. W. T. The effects of analytics capability and sensing capability on operations performance: the moderating role of data-driven culture. Ann. Oper. Res. https://doi.org/10.1007/s10479-023-05241-5 (2023).
Teece, D. J. Explicating dynamic capabilities: the nature and microfoundations of (sustainable) enterprise performance. Strateg Manage. J. 28, 1319–1350 (2007).
Jifri, A. O., Drnevich, P., Jackson, W. & Dulek, R. Examining the sustainability of contributions of competing core organizational capabilities in response to systemic economic crises. Sustainability 15, 4526 (2023).
Davies, A. & Brady, T. Explicating the dynamics of project capabilities. Int. J. Project Manage. 34, 314–327 (2016).
Grant, R. M. Toward a knowledge-based theory of the firm. Strateg Manag J. 17, 109–122 (1996).
Tana, S., Breidbach, C. & Burton-Jones, A. Digital transformation as collective social action. J. Assoc. Inf. Syst. 24, 1618–1644 (2023).
Reineholm, C., Lundqvist, D. & Wallo, A. Change competence: an integrative literature review. Work (Reading Mass). 79, 569–584 (2024).
Collis, D. J. Research note: how valuable are organizational capabilities? Strateg Manage. J. 15, 143–152 (1994).
Elazhary, M., Popovič, A., Henrique de Souza Bermejo, P. & Oliveira, T. How information technology governance influences organizational agility: the role of market turbulence. Inf. Syst. Manage. 40, 148–168 (2023).
Johari, S. & Hendra, S. An overview of digital leadership dimensions in construction industry. Int. J. Bus. Technol. Manage. 5, 49–66 (2023).
Chen, Y., Wei, S. & Ding, C. Analysis of element characteristics of construction project organizational capability in digital construction mode. Project Manage. Technol. 22, 22–27 (2024).
Chen, Y., Qiu, W. & Xiao, M. Influence mechanisms of digital construction organizations’ capabilities on performance: evidence from SEM and FsQCA. Eng. Constr. Archit. Manage. ahead-of-print, (2025).
Hu, Y. et al. Improving megasite management performance through incentives: lessons learned from the Shanghai expo construction. J. Manage. Eng. 28, 330–337 (2012).
Zerjav, V., Edkins, A. & Davies, A. Project capabilities for operational outcomes in inter-organisational settings: the case of London Heathrow terminal 2. Int. J. Project Manage. 36, 444–459 (2018).
Zhang, X. et al. Deconstructing organizational capabilities of megaproject owners: dimensions and levels. J. Constr. Eng. Manage. 149, 4023055 (2023).
Hu, Q., Chen, Y., Gao, L. & Ding, C. Construction project organizational capabilities antecedent model construction based on digital construction context. Buildings 14, 3471 (2024).
Li, Z., Yang, C., Yang, Z. & Zhao, Y. The impact of middle managers’ digital leadership on employee work engagement. Front. Psychol. 15, 1368442 (2024).
Banks, G. C., Dionne, S. D., Mast, M. S. & Sayama, H. Leadership in the digital era: A review of who, what, when, where, and why. Leadersh. Q. 33, 101634 (2022).
Yang, X., Wu, D. & Zheng, Z. Research on the relationship between construction 4.0 and construction firm’s performance: Based on the mediating role of technological innovation capability. Math. Probl. Eng. 2022, 8523480 (2022).
Li, L., Zhu, W., Wei, L. & Yang, S. How can digital collaboration capability boost service innovation? Evidence from the information technology industry. Technol. Forecast. Soc. 182, 121830 (2022).
Hrebiniak, L. G. & Joyce, W. F. Organizational adaptation: strategic choice and environmental determinism. Adm. Sci. Q. 30, 336 (1985).
Wang, X., Li, Q. & Xiang, B. Theoretic and empirical study on engines of strategic renewal:agents and their roles. Science & Technol. Progress Policy 111–116 (2008).
Helfat, C. E. & Peteraf, M. A. The dynamic resource-based view: capability lifecycles. Strateg Manag J. 24, 997–1010 (2003).
Peng, H., Yang, X. & Wu, S. Impact of capital network embeddedness on the dynamic capabilities of international entrepreneurial firms: the moderating role of risk appetite. Sci. Technol. Progress Policy. 41, 89–98 (2024).
Karl, S. R. & Warner Maximilian Wäger. Building dynamic capabilities for digital transformation: an ongoing process of strategic renewal. Long. Range Plann. 52, 326–349 (2019).
Aghimien, D. et al. Dynamic capabilities for digitalisation in the AECO sector – a scientometric review. Eng. Constr. Archit. Manage. 29, 1585–1608 (2022).
Hou, E., Zhang, T., Yin, X., Chen, J. & Ding, Y. The evolution of digitalization capabilities during strategic renewal: A case study based on the ecological restoration enterprise practice. J. Clean. Prod. 459, 142570 (2024).
Arici, T. & Gok, M. S. Examining environmental turbulence intensity: A strategic agility and innovativeness approach on firm performance in environmental turbulence situations. Sustainability 15, 5364 (2023).
Sun, B. & Ju, Z. Seeking the possible path of technological breakthrough from technology lock-in discrimination: A case study of semiconductor photolithography industry. Stud. Sci. Sci. 43, 1–22 (2024).
Kaganer, E., Gregory, R. & Sarker, S. A process for managing digital transformation: an organizational inertia perspective. J. Assoc. Inf. Syst. 24, 1005–1030 (2023).
de Rooij, D., Timen, A. & Raab, J. Adaptive organizational network response in a crisis: the case of five European airports during the COVID-19 pandemic. Public. Admin Rev. 84, 400–413 (2024).
Mihailova, I. & Svystunova, L. An agency perspective on organizational responses to institutions: A problematizing review of emerging market firms’ responses. J. Bus. Res. 186, 114975 (2025).
Connelly, B. L. & Shi, W. Threats and responses in organizational research. J. Manage. 48, 1366–1381 (2022).
Li, X., Qian, J. & Sun, R. Organizational inertia in digital transformation: the role of top managers’ cognition. J. Manage. Sci. China. 26, 81–101 (2023).
Bergh, D. D., D’Oria, L., Crook, T. R. & Roccapriore, A. Is knowledge really the most important strategic resource? A meta-analytic review. Strateg Manage. J. 46, 3–18 (2025).
Modreanu, S. & Al, E. Knowledge - discovery or revelation?. Transdiscipl. J. Eng. Sci. https://doi.org/10.22545/2022/00179 (2022).
Katila, R., Ahuja, G. & Something Old Something new: A longitudinal study of search behavior and new product introduction. AMJ 45, 1183–1194 (2002).
Engemann, K. J. & Miller, H. E. Toward revealing concealed risks for agile IT service management practices. Inf. Syst. E-bus Manag. https://doi.org/10.1007/s10257-023-00666-8 (2024).
Van Zeebroeck, N., Kretschmer, T. & Bughin, J. Digital is strategy: the role of digital technology adoption in strategy renewal. IEEE Trans. Eng. Manag. 70, 3183–3197 (2023).
Deng, S. & Rui, M. A study on the frontiers of Micro-Cognitive mechanism of organizational capability evolution. Foreign Econ. Manage. 31, 38–44 (2009).
Lawrence, P. R. Organization and environment: managing differentiation and integration (Harvard Business School Press, 1986).
Zhang, J., Lin, X., Yang, L. & Yang, X. The impact mechanism of organizational sensemaking on enterprise digital transformation:the medium role of organizational ability. Sci. Sci. Manage. S T. 44, 47–66 (2023).
Akram, M. S., Goraya, M. A. S., Malik, A. & Aljarallah, A. M. Organizational performance and sustainability: exploring the roles of IT capabilities and knowledge management capabilities. Sustainability 10, 3816 (2018).
Shi, Q., Wang, Q., Guo, Z. & Guo, J. Collaborative innovation activities and BIM application on innovation capability in construction supply chain: mediating role of explicit and Tacit knowledge sharing. J. Constr. Eng. Manage. 147, 4021168 (2021).
Geng, X. & Chen, G. Research on factors of emergency management ability of coal mine enterprises based on Sem. Coal Eng. 53, 184–188 (2021).
Wang, D. & Wang, P. Effect of employee resilience on organizational resilience in construction projects: considering the role of project tasks. Engineering Construction and Architectural Management. ahead-of-print, (2023).
Wang, Y., Lo, H. P. & Yang, Y. The constituents of core competencies and firm performance: evidence from high-technology firms in China. J. Eng. Tech. Manage. 21, 249–280 (2004).
He, Q., Chen, Z. & Li, Y. The influence of employee psychological ownership on project performance of major infrastructure projects in china: an intermediary based on employee organizational ownership behavior. J. Syst. Manage. 26, 54–62 (2017).
Wang, S., Lei, J. & Shao, Y. External search, absorptive capacity and firm breakthrough innovation performance: the moderating role of environmental volatility. Syst. Eng. 41, 35–48 (2023).
Peng, C., Zuo, P., Li, Y. & Zhang, M. Urban Multi-Risk Coupling and Resilient Responses Through Urban Planning. Urban Plann. Forum https://doi.org/10.16361/j.upf.202405012 (2024).
Zhao, H., Duoqian, M., Fuji, R. & Hongyun, Z. Rough set knowledge discovery based open domain Chinese question answering retrieval. J. Comput. Res. Dev. 55, 958–967 (2018).
Li, X. & Li, Z. Context-aware text matching algorithm for korean peninsula language knowledge base based on density clustering. Mob. Inf. Sys. https://doi.org/10.1155/2021/5775146 (2021).
Kretschmer, T. & Symeou, P. C. Absorptive capacity components: performance effects in related and unrelated diversification. Long. Range Plann. 57, 102416 (2024).
Li, R., Fu, L. & Liu, Z. The Paradoxical effect of digital transformation on innovation performance: does risk-taking matter? IEEE Trans. Eng. Manag. 71, 3308–3324 (2024).
Stachowiak, A., Adamczak, M., Hadas, L., Domański, R. & Cyplik, P. Knowledge absorption capacity as a factor for increasing logistics 4.0 maturity. Appl. Sci. 9, 5365 (2019).
Ansoff, H. I. Model of environmental turbulence. In Strategic Management (ed. Ansoff, H. I.) 47–71 (Palgrave Macmillan UK, 1979). https://doi.org/10.1007/978-1-349-02971-6_5.
Pelletier, C., L’Écuyer, F. & Raymond, L. Building organizational agility through digital transformation: A configurational approach in SMEs. Industrial Management & Data Systems. ahead-of-print, (2025).
Jiao, J. & Zhu, W. Research on the innovation path of venture capital empowering enterprises from the perspective of financial regulation. Credit Ref. 42, 71–79 (2024).
Kawiana, I. G. P. Digital leadership: Building adaptive organizations in the digital age. J. Multidisiplin Sahombu. 3, 170–179 (2023).
Zhang, Y., Gou, J. & He, S. Exploring the barriers and mitigation strategies in collaborative network development: A case study from equipment manufacturing company. In Collaborative Networks in Digitalization and Society 5.0 (eds Camarinha-Matos, L. M. et al.) 564–576 (Springer International Publishing, 2022). https://doi.org/10.1007/978-3-031-14844-6_45.
Johan, F., Jafri, M. Z., Lim, H. S. & Wan Maznah, W. O. Laboratory measurement: Chlorophyll-a concentration measurement with acetone method using spectrophotometer. in IEEE International Conference on Industrial Engineering and Engineering Management. 744–748 (2014). 744–748, https://doi.org/10.1109/IEEM.2014.7058737(2014).
Wang, J. & Li, J. Design of large data knowledge processing model based on collaborative knowledge. Inform. Sci. 33, 140–142 (2015).
Awamleh, F. & Ertugan, A. The relationship between information technology capabilities, organizational intelligence, and competitive advantage. Sage Open. 11, 21582440211015201 (2021).
Li, Z., Wang, X. & Chen, X. Research on the influence effect and mechanism of government data opening on enterprise innovation. Sci. Res. Manage. 45, 11–20 (2024).
Ravichandran, T. Exploring the relationships between IT competence, innovation capacity and organizational agility. J. Strategic Inf. Syst. 27, 22–42 (2018).
Lai, X., Chen, Y. & Fan, Y. Formation an evolution of data-driven dynamic capabilities. Stud. Sci. Sci. 41, 113–122 (2023).
Funding
This research was supported by the National Natural Science Foundation of China under Grants 72061019 and 72461017, and the Kunming University of Science and Technology Philosophy and Social Sciences Academic Excellence Cultivation Project under grant JPSC20240016.
Author information
Authors and Affiliations
Contributions
Linling Gao conducted the initial manuscript write-up and performed data collection and processing; Yonghong Chen revised the manuscript; Chenyongjun Ding revised the manuscript. All authors reviewed the manuscript.
Corresponding author
Ethics declarations
Competing interests
The authors declare no competing interests.
Additional information
Publisher’s note
Springer Nature remains neutral with regard to jurisdictional claims in published maps and institutional affiliations.
Supplementary Information
Below is the link to the electronic supplementary material.
Rights and permissions
Open Access This article is licensed under a Creative Commons Attribution-NonCommercial-NoDerivatives 4.0 International License, which permits any non-commercial use, sharing, distribution and reproduction in any medium or format, as long as you give appropriate credit to the original author(s) and the source, provide a link to the Creative Commons licence, and indicate if you modified the licensed material. You do not have permission under this licence to share adapted material derived from this article or parts of it. The images or other third party material in this article are included in the article’s Creative Commons licence, unless indicated otherwise in a credit line to the material. If material is not included in the article’s Creative Commons licence and your intended use is not permitted by statutory regulation or exceeds the permitted use, you will need to obtain permission directly from the copyright holder. To view a copy of this licence, visit http://creativecommons.org/licenses/by-nc-nd/4.0/.
About this article
Cite this article
Chen, Y., Gao, L. & Ding, C. Research on the evolution mechanism of project organizational capabilities under digital construction mode considering environmental turbulence. Sci Rep 15, 38253 (2025). https://doi.org/10.1038/s41598-025-21981-9
Received:
Accepted:
Published:
Version of record:
DOI: https://doi.org/10.1038/s41598-025-21981-9








