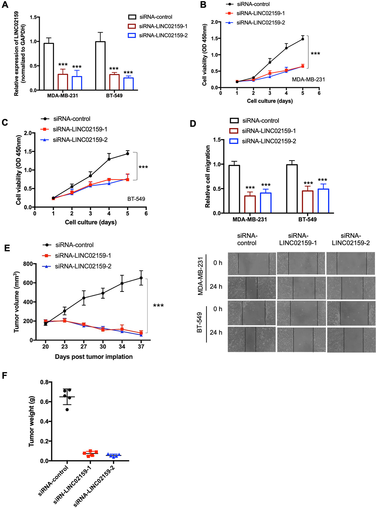
Fig. 2

Depletion of LINC02159 inhibited the TNBC cell proliferation and tumor growth. (A) MDA-MB-231 and BT-549 cells were transfected with siRNA-LINC02159 or siRNA-control. The knockdown efficacy of LINC02159 was validated by RT-qPCR analysis. (B,C) knockdown of LINC02159 significantly suppressed the proliferation of TNBC cells. (D) Migration of TNBC cells was inhibited followed the depletion of LINC02159. (E,F) Xenograft mouse model was established by implanting MDA-MB-231 cells with stably expressed shRNA-control or shRNA-LINC02159. The tumor growth curve and tumor weight at the endpoint suggested suppressed tumor growth with knockdown of LINC02159. The experiments in (A,D) were performed with 3 biological replicates; the tumor growth assay was performed twice, and one representative data was shown.