Abstract
As a leading cause of cancer-related fatalities among women, triple negative breast cancer (TNBC) still remains a clinical challenge. Increasing evidence points to long non-coding RNAs (lncRNAs) as significant regulators in its progression. The aim of this study is to investigate the function and working mechanism of LINC02159 in TNBC. The expression of LINC02159 in TNBC tissues and cells was detected by RT-qPCR analysis. Regulation of LINC02159 on TNBC is determined by the in vitro proliferation and migration assay. Binding of LINC02159 with the targets was tested by the luciferase reporter assay. The function of LINC02159 in the glycolysis of TNBC cells was evaluated via detecting the glucose uptake and lactate production. Our study identified that LINC02159 is overexpressed in TNBC tissues and correlates with decreased overall survival in patients. Functionally, silencing LINC02159 reduced TNBC cell proliferation and migration in vitro and suppressed the tumor growth in vivo. By acting as a competing endogenous RNA (ceRNA), LINC02159 directly engaged with miR-1285-3p to increase the expression of Glucose-6-phosphate isomerase (G6PI). In line with G6PI’s role in glycolysis, reducing LINC02159 expression decreased glucose uptake and lactate production in TNBC cells. Restoring G6PI greatly reversed the impact of LINC02159 silencing on the proliferation and glycolysis of TNBC cells. These results demonstrated that LINC02159 drives the aerobic glycolysis and TNBC progression via modulating the miR-1285-3p/G6PI axis, and it might act as a potential target for TNBC anti-tumor therapy.
Similar content being viewed by others
Introduction
Triple negative breast cancer (TNBC) is a prevalent form of breast cancer that is often found in women globally1,2,3. It is well characterized based on the molecular typing, which lacks of the hormone receptor and human epidermal growth factor receptor 2 (HER2). TNBC constitutes nearly 20% of breast cancer cases in China and is more often diagnosed in women under the age of 504. Compared to other breast cancer subtypes, TNBC usually associates with a worse prognosis and lower survival rates because of its high invasiveness and tendency to metastasize and relapse. The specific molecular traits of TNBC render it unresponsive to endocrine and molecular targeted therapies, with chemotherapy continuing to be the main treatment. Nevertheless, the outcome of TNBC patients is unfavorable due to the low response rate and drug resistance, which indicates the imperative to investigate new targets and develop novel therapeutic strategies for TNBC.
Genome sequencing technology uncovered that up to 98% of human genome lacks protein encoding ability. Among this big proportion, transcripts over 200 nucleotides in length are identified as long non-coding RNAs (lncRNAs). As key regulatory genes, lncRNAs have significant roles in the development and advancement of tumors5,6,7. Increasing evidence has suggested that dysfunction of lncRNAs is closely associated with cancer cell growth, transformation, apoptosis and chemoresistance6,8,9,10. LINC02159 showed increased expression in cases of non-small cell lung cancer (NSCLC)11. Depletion of LINC02159 retarded NSCLC cell proliferation, migration and in vivo tumor growth11. The cancer-promoting function of LINC01259 indicated that LINC02159 could be used as a diagnostic marker and treatment target for NSCLC. Interestingly, our current data revealed that LINC02159 was up-regulated in TNBC, but not the non-cancer tissues. However, the function of LINC02159 in TNBC remains poorly understand. Considering its correlation with tumor progression, the function of LINC02159 in TNBC was explored in this study, which has not been reported.
Accelerated glycolysis is a well-characterized metabolic reprogramming in cancer. Unlike normal cell, cancer cell relies on glycolysis rather than mitochondrial oxidative phosphorylation to generate energy, which assists the malignant cells to bona-fine their microenvironment to survive12,13. Due to the unique characteristics of cancer cells, targeting key enzymes involved in glycolysis, such as hexokinase, glucose transporters, pyruvate kinase were reported as promising anti-cancer therapeutic strategy. Glucose-6-phosphate isomerase (G6PI) is a wildly expressed glucose phosphate isomerase, which interconverts D-glucose-6-phosphate and D-fructose-6-phosphate, acting importantly in both glycolysis and gluconeogenesis14,15. Increasing studies have reported that G6PI was specifically secreted by cancer cells14,16. The malfunction of G6PI has been observed in numerous cancers, potentially serving as an independent prognostic marker17. Notably, lncRNAs were reported to regulate glucose metabolism via modulating the expression or activation of predominant glycolysis enzymes, which consequently, participating in cancer progression and therapeutic resistance18. However, the regulation of G6PI function by lncRNAs in cancer is still not well understood.
Our study discovered that LINC02159 was abundantly expressed in TNBC and linked to the advanced stages of TNBC patients. The presence of LINC02159 was vital for TNBC cells’ proliferation, migration, and in vivo tumor expansion. Mechanism study revealed that LINCC02159 modulated the function of G6PI in TNBC via sponging miR-1285-3p. These results provided novel understanding about the role of LINC02159 in TNBC.
Materials and methods
This study was reported in accordance with ARRIVE guidelines and approved by the Ethics Committee of Shanxi Province Cancer Hospital. For experiments using human tissues, informed consent was obtained from all participants and performed in accordance with the Declaration of Helsinki. All methods were performed in accordance with the relevant guidelines and regulations. Materials and Methods are available as below.
Tissue samples
Between October 2019 and June 2020, TNBC tissues and their corresponding normal tissues were gathered at the Shanxi Province Cancer Hospital. The samples were promptly stored in liquid nitrogen before conducting experiments. None of the participants received any treatments previously. The experiment was performed in according with the Declaration of Helsinki. Approval for this study was granted by the Ethics Committee of Shanxi Province Cancer Hospital, with informed consent obtained from all participants.
Cell line and transfection
The TNBC cell lines (MDA-MB-231, BT-549, HCC-1937 and SUM-159) and normal MCF10A cell were sourced from the American Type Culture. Cells were incubated at 37 °C with 5% CO2. MDA-MB-231 cells were cultured in the Leibovitz’s L-15 medium, while BT-549, HCC1937 and SUM-159 cells were cultured in RPMI-1640 medium, which was supplemented with 10% fetal bovine serum (FBS, Gibco). MCF10A cells were cultured in DMEM/F12 (1:1) medium with the addition of 5% horse serum (16050122, ThermoFisher Scientific), 20 ng/ml EGF (P5552, Beyotime), 0.5 mg/ml Hydrocortisone (40109ES08, Yeasen), 100 ng/ml Cholera Toxin (707306ES76, Yeasen) and 10 µg/ml insulin (P3376, Beyotime). Transfection of 25 nM siRNA-control, siRNA-LINC02159, or miR-1285-3p was performed using the Polyethylenimine Linear.
RT-qPCR analysis
The extraction of total RNA from tissues or cells was performed using Trizol solution (Invitrogen, Shanghai), and its quantity was determined using the Nanodrop 2000. For cDNA synthesis, 0.5 µg of RNA was reverse transcribed with the PrimeScript RT Kit (Takara, Japan). RT-qPCR analysis was done by the SYBR Green Master Mix on the Light Cycler 480 platform. U6 RNA and GAPDH were selected as internal references for miR-1285-3p and G6PI expression detection, respectively. The primer sequences were: LINC02159-forward: 5’-CCACCCCTTTCCCTGTAAGAG-3’ and reverse: 5’-GGCCTCTGTCATGTCTGCTT-3’; miR-1285-3p forward: 5’-TCTGGGCAACAAAGTGAGACCT-3’ and universal reverse primer; G6PI-forward: 5’-CTTCTTGGCCCAGACAGAGG-3’ and reverse: 5’- TGGTTGGGCGATTTCCTTCA-3’.
Cell proliferation assay
The Cell Counting Kit-8 (CCK-8) assay was employed to evaluate the effect of LINC02159 on TNBC the proliferation cells. Cells transfected with siRNA control or siRNA-LINC02159 were seeded into the 96-well plate with 1000 cells per well. After cultured overnight, fresh medium containing 10 µl of CCK-8 solution (Solarbio, Beijing, China) was added for 1 h at the 37 °C incubator and the absorbance of each well at the wavelength at 450 nm was detected.
Wound healing assay
The cell migration ability was detected via the scratch assay. TNBC cells (5*105) expressing siRNA-control or siRNA-LINC02159 were seeded in the 6-well dish. When cells achieved a 100% confluent monolayer, the wound was generated using a 200 µl pipette tip, and gently washed to remove the detached cells and debris. Acquire time zero images of the wound with microscope. Cells were then incubated in the fresh complete growth medium at 37 °C, with 5% CO2. After 24 h, the wound monolayer cells were photographed and the wound distance was calculated using ImageJ software (Bethesda, USA).
RNA Immunoprecipitation assay
TNBC cells were harvested by centrifugating at 3,000 rpm for 5 min at 4 °C. The cells were lysed with the RIPA lysis buffer (P0013K, Beyotime, Shanghai, China) on ice for 30 min with the addition of protease inhibitor and RNase inhibitor. The supernatant was collected and then centrifugated at 12,000 rpm for 15 min at 4 °C. And then, 50 µl of the supernatant was reserved as the input, while the remaining was incubated with 30 µl Protein A + G Magnetic Beads (PB101, Vazyme, Nanjing, China) and 5 µg antibody against Ago2 (04-642, Sigma, Shanghai, China) overnight at 4 °C with constant rotation. IgG was used as the negative control. The beads were collected via centrifugation at 3,000 rpm and the non-specific binding components were washout with washing buffer. The input and immunoprecipitated RNAs were extracted using Trizol reagent (15596026CN, ThermoFisher Scientific, Shanghai, China), followed by reverse-transcription and real-time qPCR analysis.
Western blot
After cells were transfected with indicated expressing vectors, the extraction of total protein from TNBC cells was done using RIPA buffer on ice for 15 min. Proteins were equally separated by 15% SDS-PAGE and transferred onto a PVDF membrane. 5% non-fat milk was added to block the membrane at RT for 1 h with followed by an overnight incubation with primary antibodies against G6PI (#57893, Cell Signaling Technology), GAPDH (ab8245, Abcam) or Flag antibody (#2368, Cell Signaling Technology) at 4 °C. After extensive PBS washing, the membrane was incubated for 1 h with the secondary antibody at RT. Enhanced chemiluminescence substrate (GE Healthcare) was employed to visualize the protein bands.
Target prediction and luciferase reporter assay
To detect the potential binding of LINC02159 with miR-1285-3p, the transfection of TNBC cells was carried out with a reporter vector containing wild-type (WT) or mutated (Mut) LINC02159 and miR-1285-3p or a miRNA mimic control, using Lipofectamine 2000. Additionally, the interaction between the 3’-UTR of G6PI and miR-1285-3p was determined by co-transfecting reporter plasmid expressing the WT or Mut 3’-UTR of G6PI and miR-1285-3p. The Dual-Luciferase Reporter Assay System from Promega was employed to detect the luciferase activity 48 h post-transfection, adhering to the manufacturer’s instructions.
In vivo tumor growth assay.
Female nude mice aged 6–8 weeks were purchase from the Vital River Co., Ltd (Beijing, China). To create the xenograft mouse model, mice received subcutaneous injections of MDA-MB-231 cells that were transfected with lentiviral vectors expressing either shRNA-control or shRNA-LINC02159. Tumor volume was assessed twice weekly and calculated using the formula: 1/2 x length2 x width (mm3). At day 30, mice were euthanized via carbon dioxide (CO2) inhalation using a gradual-fill method with the displacement rate from 10% to 30% of the chamber volume/min. When the mouse fainted and lost the ability to exercise, the gas flow rate was increased, and the maximum flow rate was not exceeded 0.5KPa. After confirming that the mouse was motionless and not breathing, turned off CO2 after pupil dilation, and then observed for two minutes to confirm that the mouse was dead. And then the tumors were isolated, weighted and collected for further analysis. This research received approval from the Ethics Committee of Shanxi Provincial Cancer Hospital and performed according to the ARRIVE guidelines19.
Glucose consumption and lactate production analysis
To assess glucose consumption in TNBC cells, the Glucose Uptake Assay kit (ab136955, Abcam, UK) was employed as per the manufacturer’s guidelines. Cells expressing either shRNA-control or shRNA-LINC02159 were briefly seeded into a 96-well plate at the density of 1,500-2,000 cells/well and cultured one day prior to use. After being washed twice with PBS, the cells were kept in a serum-free medium overnight. Subsequently, the starved cells were stimulated with insulin for 20 min, followed by the addition of 2-DG and cultured for another 20 min. Exogenous 2-DG was removed by washing with PBS. The glucose uptake was measured at the wavelength at OD412 nm on a microplate reader at 37 °C protected from light. Similarly, lactate level was determined using the Lactate Assay Kit (MAK329, Sigma) according to the guidelines and quantified by detecting the absorbance at 450 nm.
ATP detection
The cellular ATP levels of TNBC cells expressing siRNA-control or siRNA-LINC02159 were detected using the ATP detection kit (S0027, Beyotime, Shanghai, China) according to the manufacturer’s protocol. Cells were lysed using the provided lysis buffer and the supernatant was collected via centrifugated at 12,000 rpm for 10 min at 4 °C. The ATP level was measured by determining the luminescence with the microplate reader (BioTek). The protein concentration was also detected using the BCA kit (PP102-02, Beyotime) to normalize the ATP level between different samples.
Extracellular acidification rate (ECAR) analysis
Seahorse XF24 FluxPak from the Agilent Technologies (Santa Clara, CA) was used to detect the ECAR of TNBC cells. Cells expressing either siRNA-control or siRNA-LINC02159 were seeded into a 24-well plate at a density of 20,000 cells per well and cultured in complete growth medium overnight. Afterwards, cells were washed with the XF assay medium and exposed sequentially to glucose, oligomycin, and 2-DG at the indicated time points. The ECAR was analyzed using the Seahorse software and normalized to the cell counts.
Statistical analysis
Results are expressed as mean ± standard deviation, with statistical analysis done by the Student’s t-test or one-way ANOVA followed by the Tukey test. Kaplan-Meier method was used to determine the survival curves and analyzed using the log-rank test with the Graphpad Prism (version 6.0). The difference was considered as significant when p value < 0.05.
Results
LINC02159 was up-regulated in TNBC and correlated with the disease progression
Increased expression of LINC02159 has been reported in NSCLC. To determine the involvement of LINC02159 in TNBC, LINC02159 expression in TNBC tissues and paired adjacent normal tissues was compared. Higher abundance of LINC02159 was observed in TNBC specimens than that of non-cancerous samples (Fig. 1A). Additionally, LINC02159 expression was also significantly increased in TNBC cells including MDA-MB-231, BT549, SUM159 and HCC1937 than in the normal epithelial MCF10A cells (Fig. 1B). Analysis of LINC02159 in different stage of TNBC showed that LINC02159 level was up-regulated in TNBC patients with advanced cancer stage (Fig. 1C). Increased LINC02159 was also significantly associated with the bone metastasis of TNBC patients (Fig. 1D). Overall, these findings suggested the up-regulated expression of LINC02159 and associated with the advanced disease progression.
Highly expressed LINC01259 was correlated with the malignant progression of TNBC. (A) Expression of LINC02159 in adjacent normal tissues and TNBC tissues was detected by RT-qPCR. Higher levels of LINC02159 were found in TNBC tissues in comparison to that of the non-cancerous tissues. The experiment was performed with 50 biological replicates (n = 50). (B) LINC02159 was overexpressed in TNBC cell lines (MDA-MB-231, BT-549, HCC1937 and SUM159) compared with the normal cell MCF10A. The experiment was performed with 3 biological replicates. (C) TNBC patients in late cancer stage (III-IV, n = 21) carried higher abundance of LINC02159 than that of those in early cancer stage (n = 29). (D) Expression of LINC02159 in TNBC patients with bone metastasis (n = 19) was significantly higher compared with patients without metastasis (n = 31).
LINC02159 promoted TNBC cell proliferation and tumor growth
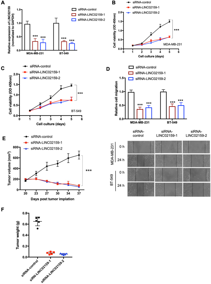
To analyze the potential essential function of LINC02159 in TNBC, MDA-MB-231 and BT-549 cells were transfected with siRNA-LINC02159 to deplete the expression of LINC02159. The knock down efficacy was determined by RT-qPCR (Fig. 2A). CCK-8 assay indicated that LINC02159 knockdown notably suppressed TNBC cell proliferation (Fig. 2B,C). Additionally, depletion of LINC02159 displayed remarkably reduced migration compared to cells expressing control vector (Fig. 2D). To further demonstrate the influence of LINC02159 on TNBC tumor growth, in vivo xenograft mouse model was created by implanting MDA-MB-231 cells that consistently express either shRNA-LINC02159 or shRNA-control. The findings indicated that reducing LINC02159 significantly decreased the tumor volume and weight compared to the control group (Fig. 2E and F), suggesting that LINC02159 played a key role in TNBC tumor growth in vivo. Overall, these results implied the key function of LINC02159 in regulating TNBC malignancy.
Depletion of LINC02159 inhibited the TNBC cell proliferation and tumor growth. (A) MDA-MB-231 and BT-549 cells were transfected with siRNA-LINC02159 or siRNA-control. The knockdown efficacy of LINC02159 was validated by RT-qPCR analysis. (B,C) knockdown of LINC02159 significantly suppressed the proliferation of TNBC cells. (D) Migration of TNBC cells was inhibited followed the depletion of LINC02159. (E,F) Xenograft mouse model was established by implanting MDA-MB-231 cells with stably expressed shRNA-control or shRNA-LINC02159. The tumor growth curve and tumor weight at the endpoint suggested suppressed tumor growth with knockdown of LINC02159. The experiments in (A,D) were performed with 3 biological replicates; the tumor growth assay was performed twice, and one representative data was shown.
LINC02159 acted as a sponge for miR-1285-3p in TNBC cells
To determine whether LINC02159 act as a miRNA sponge to boost mRNA expression in a ceRNA-dependent way, and the possible binding miRNAs were identified using the miRDB bioinformatics database. miR-1285-3p was found as a putative binding target of LINC02159 (Fig. 3A). To confirm this, luciferase vector was created which contained the wild-type (WT) or mutated (Mut) fragments of LINC02159. As indicated in Fig. 3B, miR-1285-3p remarkably suppressed the luciferase activity of TNBC cells transfected with WT but not the Mut LINC02159. Moreover, LINC02159 overexpression significantly inhibited miR-1285-3p expression, while LINC02159 depletion increased miR-1285-3p in TNBC cells (Fig. 3C,D). Consistent with the up-regulated abundance of LINC02159 in TNBC, miR-1285-3p levels were remarkably reduced in TNBC tissues and cells (Fig. 3E,F). To further test the binding of LINC02159 with miR-1285-3p, RNA immunoprecipitation experiment was performed using Ago2 antibody, which showed that miR-1285-3p and LINC02159 were highly immunoprecipitated with anti-Ago2 antibody compared to controls (Fig. 3G). This result indicated that LINC02159 attaches directly to miR-1285-3p and acts as a sponge for miR-1285-3p in TNBC.
LINC02159 targeted miR-1285-3p in TNBC. (A) The putative binding between LINC02159 with miR-1285-3p. (B) TNBC cells were transfected with miR-NC or miR-1285-3p and wild-type or mutated sequence of LINC02159. The predictive binding of LINC02159 and miR-1285-3p was validated via the luciferase reporter assay. (C) TNBC cells were transfected with control-vector or LINC02159, and the expression level of miR-1285-3p was determined by RT-qPCR analysis. (D) LINC02159 was depleted by transfecting siRNA oligos, and miR-1285-3p levels were detected. (E) miR-1285-3p expression in TNBC tissues and non-cancerous tissues was compared and lower miR-1285-3p levels were found in TNBC tissues. The experiment was performed with 50 biological replicates (n = 50). (F) miR-1285-3p was lowerly expressed in TNBC cell lines in comparison to that of the normal cell MCF10A. (G) RNA immunoprecipitation assay was carried out to validate the binding between miR-1285-3p and LINC02159. Both miR-1285-3p and LINC02159 were found in the immunoprecipitants of Ago2 antibody. The experiment in (B,C,D,F,G) was performed with 3 biological replicates.
LINC02159 regulated G6PI via sponging miR-1285-3p
To gain deeper insights into the functional role of LINC02159 in TNBC, bioinformatics analysis was used to predict the potential targets of miR-1285-3p using the miRDB database. A possible binding site for miR-1285-3p was discovered in the 3’-UTR of G6PI mRNA (Fig. 4A). To validate this finding, a luciferase reporter assay was carried out by transfecting vectors containing the wild-type or altered 3’-UTR of G6PI and miR-1285-3p. The data showed that miR-1285-3p significantly suppressed the luciferase activity of TNBC cells expressing WT but not Mut G6PI 3’-UTR (Fig. 4B). Additionally, overexpressed miR-1285-3p reduced the mRNA expression of G6PI (Fig. 4C), indicating that miR-1285-3p targeted G6PI and suppressed G6PI expression in TNBC cells. To investigate the regulation of LINC02159 on G6PI, TNBC cells were transfected with siRNA-LINC02159 and G6PI expression was detected. Both the mRNA and protein expression of G6PI were significantly suppressed with the depletion of LINC02159 (Fig. 4D and E). These findings demonstrated that LINC02159 modulated the expression of G6PI via acting as a sponge of miR-1285-3p in TNBC cells.
miR-1285-3p targeted G6PI and negatively modulated the expression of G6PI in TNBC. (A) The putative binding between miR-1285-3p with the 3’-UTR of G6PI predicted using the miRDB online site. (B) TNBC cells were transfected with miR-NC or miR-1285-3p with the WT or Mut 3’-UTR of G6PI. The luciferase activity was determined. (C) miR-1285-3p transfection in TNBC cells inhibited the expression levels of G6PI. (D) Knockdown of LINC02159 reduced the mRNA abundance of G6PI in TNBC cells. The experiments in (B–D) were performed with 3 biological replicates. (E) Protein expression of G6PI in TNBC cells transfected with siRNA-LINC02159 was inhibited compared with cells carrying siRNA-control. The whole blot was provided in supplementary information file. The experiment was performed with 3 biological replicates, and one representative data was shown.
LINC02159 regulated the aerobic Glycolysis of TNBC cells
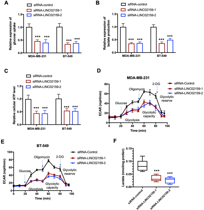
Given the critical role of G6PI in cell metabolism, the function of LINC02159 in regulating the aerobic glycolysis and intracellular metabolism of TNBC cells was evaluated. The result showed that the glucose uptake of MDA-MB-231 and BT-549 cells was significantly reduced by LINC02159 depletion compared to cells with the control vector (Fig. 5A). Consistently, the lactate production of TNBC cells was also remarkably suppressed with the knockdown of LINC02159 (Fig. 5B). Cellular ATP levels were detected upon the depletion of LINC02159. As indicated in Fig. 5C, TNBC cells with depleted LINC02159 showed relative reduced cellular ATP level. To further determine the function of LINC02159 in the glycolysis of TNBC, the ECAR, indicating the cellular glycolytic activity was measured via the Seahorse assay. As presented in Fig. 5D and E, ECAR was suppressed following the depletion of LINC02159, suggesting decreased glycolysis flux and glycolytic capacity of TNBC cells. Additionally, the lactate levels in the tumor of MDA-MB-231 xenograft model (Fig. 2E) were also detected. As indicated in Fig. 5E, the concentration of lactate in the tumor tissues with depleted LINC02159 was remarkably reduced in comparison with the control group (Fig. 5F). These findings suggested that LINC02159 played an important role in regulating the aerobic glycolysis of TNBC cells.
LINC02159 modulated the glucose metabolism of TNBC cells. (A–C) Glucose uptake (A), lactate production (B) and cellular ATP levels (C) in MDA-MB-231 and BT-549 cells were significantly reduced after the transfection of siRNA-LINC02159. (D,E) Seahorse tracing curves of TNBC cells transfected with siRNA-LINC02159 or siRNA-control, that were treated with 10 mM glucose, 2 μm oligomycin and 50 mM 2-DG at the indicated time points. The experiments in (A,E) were performed with 3 biological replicates. (F) The lactate levels in the tumor of MDA-MB-231 xenograft model (Fig. 2E) were also detected. The concentration of lactate in the tumor tissues with depleted LINC02159 was significantly inhibited compared with control group. The experiment was performed with n = 7 biological replicates in each group.
LINC02159 modulated the proliferation and Glycolysis of TNBC cells via G6PI
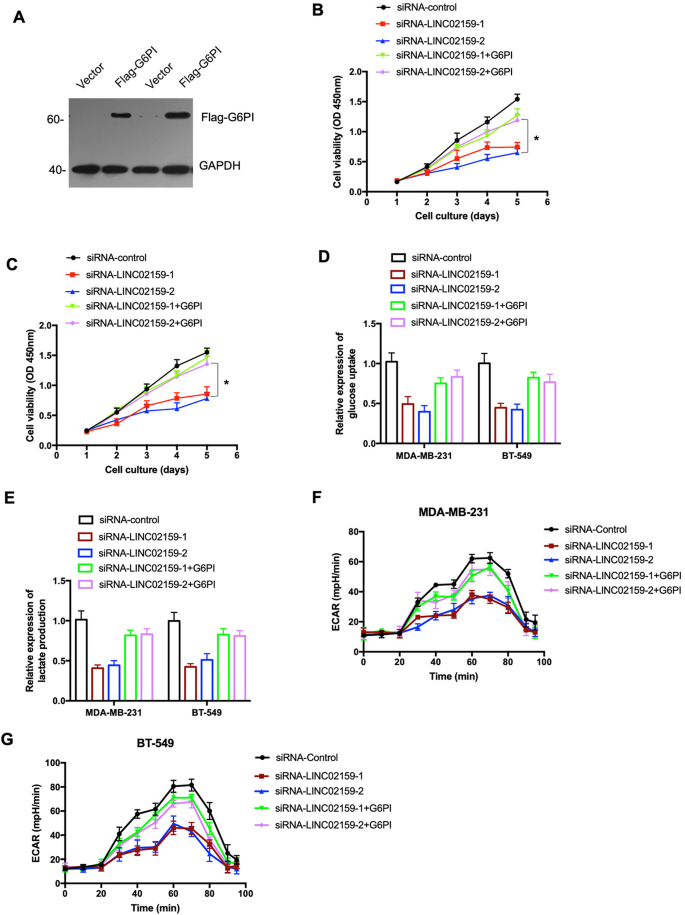
To further investigate whether LINC02159 influenced the growth and glycolytic activity of TNBC cells through G6PI, which was highly expressed in MDA-MB-231 and BT-549 cells (Fig. 6A). The CCK-8 assay indicated that LINC02159 depletion remarkably inhibited TNBC cell proliferation, while transfection of G6PI partially reversed this effect (Fig. 6B,C). The glucose uptake and lactate generation of TNBC cells upon LINC02159 depletion was also significantly attenuated after G6PI overexpression (Fig. 6D,E). Meanwhile, the seahorse assay demonstrated that the reduced ECAR upon LINC02159 depletion was partially restored by G6PI transfection in TNBC cells (Fig. 6F,G). These results suggested that G6PI played a key role in mediating the function of LINC02159 in the proliferation and aerobic glycolysis of TNBC.
LINC02159 modulated the proliferation and glycolysis of TNBC cells via G6PI. (A) Flag tagged G6PI was transfected into TNBC cells to rescue the expression of endogenous G6PI. The whole blot was provided in supplementary information file. (B,C) Transfection of G6PI obviously attenuated the suppressive role of LINC02159 depletion on the proliferation of TNBC cells. (D,E) The glucose uptake and lactate generation were rescued with the overexpression of G6PI in LINC02159-depleted TNBC cells. (F,G) Seahorse tracing curves of TNBC cells showed that transfection of G6PI rescued the glycolysis flux and glycolytic capacity of TNBC cells induced by LINC02159 depletion. The above experiments were performed with 3 biological replicates.
Discussion
TNBC is the most aggressive subtype of breast cancer and lacks effective targeted treatments2,3,20. Increasing evidence suggests that non-coding RNAs, such as lncRNA and miRNA, are crucial in the progression and resistance to chemotherapy of TNBC21,22. Therefore, identification of novel lncRNAs that involved in the tumorigenesis of TNBC is critical for the development of therapeutic strategies. In this study, LINC02159 was highly expressed in TNBC and correlated with the progressed malignant features of TNBC. LINC02159 depletion dampened the TNBC cell proliferation and migration. These results suggested that targeting LINC02159 might be a possible solution to disrupt TNBC progression.
LncRNAs have been implicated as key regulators in cancer progression and drug resistance6. LncRNA regulated the down-stream gene expression via a transcriptional or post-transcriptional manner7. Dysfunction of lncRNAs was reported to be closely correlated with the occurrence, development and metastasis of TNBC9,22,23,24,25. LINC02159 was a novel identified lncRNA that was firstly found in NSCLC, which was up-regulated in the tumor and serum samples of NSCLC patients11. In addition, LINC02159 was also significantly down-regulated in HPV-induced warts compared with normal skin26. This research revealed that LINC02159 expression was elevated in TNBC tissues and associated with the advanced progression of TNBC patients. Loss-of-function experiments showed that LINC02159 retarded the proliferation, migration and in vivo tumor growth of TNBC cells. These findings suggested the potential involvement of LINC02159 in TNBC progression. Further investigation could be necessary to understand the regulation mechanism of LINC02159 expression in TNBC. Additionally, to broaden our understanding about LINC02159, the function of LINC02159 in other cancers is also interesting to be investigated.
As a hallmark of cancer, metabolic reprogramming maintains high levels of glycolytic intermediates for biosynthetic requirements, enables cancer cell to survive and rapidly grow in the harsh tumor microenvironment27,28,29. Reprogramming of glucose metabolism during tumorigenesis is driven by several key rate-limiting enzymes. G6PI, which belongs to the glucose phosphate isomerase protein family, interconverts D-gluose-6-phosphate and D-fructose-6-phophate, and plays important roles in glycolysis14,15. Aberrant expression of G6PI was involved in the initiation and progression of human cancer. Interestingly, a recent study found that the abnormal expression of G6PI played a role in the onset and development of human cancer15. Given the critical involvement of G6PI in cancers, modulators regulating the function and activity of G6PI that may interrupt cancer progression are needed to be explored. Unlike other metabolic enzymes, G6PI was rarely reported to be regulated by lncRNAs. As a key regulator of cellular signaling pathway, lncRNAs are found to act as ceRNAs to modulate miRNAs and down-stream target genes30. In this study, LINC02159 was identified as a novel modulator of G6PI via sponging miR-1285-3p in TNBC. Highly expressed LINC02159 significantly enhanced the abundance of G6PI, and consequently, improved the glycolysis of TNBC cells. As G6PI was widely expressed in a variety of cancers, the regulatory effect of LINC02159 on G6PI function and its involvement in cancer metabolism reprogramming deserve more investigations.
In conclusions, our findings uncovered that LINC02159 levels were elevated in TNBC and were positively associated with increased aggression in TNBC patients. Reducing LINC02159 significantly inhibited the malignant activities of TNBC cells. Mechanistical study revealed that LINC02159 regulated the expression and function of G6PI via sponging miR-1285-3p, which consequently, reprogrammed the intracellular glycolysis. These findings suggested LINC02159 as a potential therapeutic target for TNBC.
Data availability
The corresponding author can provide the data upon reasonable request.
References
Elias, A. D. Triple-negative breast cancer: a short review. Am. J. Clin. Oncol. 33(6), 637–645 (2010).
Ismail-Khan, R. & Bui, M. M. A review of triple-negative breast cancer. Cancer Control. 17(3), 173–176 (2010).
Griffiths, C. L. & Olin, J. L. Triple negative breast cancer: a brief review of its characteristics and treatment options. J. Pharm. Pract. 25(3), 319–323 (2012).
Jamdade, V. S. et al. Therapeutic targets of triple-negative breast cancer: a review. Br. J. Pharmacol. 172(17), 4228–4237 (2015).
Ali, T. & Grote, P. Beyond the RNA-dependent function of LncRNA genes. Elife 9 (2020).
Borkiewicz, L., Kalafut, J., Dudziak, K., Przybyszewska-Podstawka, A. & Telejko, I. Decoding LncRNAs. Cancers (Basel) 13(11) (2021).
Grammatikakis, I. & Lal, A. Significance of LncRNA abundance to function. Mamm. Genome. 33(2), 271–280 (2022).
Peng, W. X., Koirala, P. & Mo, Y. Y. LncRNA-mediated regulation of cell signaling in cancer. Oncogene 36(41), 5661–5667 (2017).
Zhang, W., Guan, X. & Tang, J. The long non-coding RNA landscape in triple-negative breast cancer. Cell. Prolif. 54(2), e12966 (2021).
Yang, M. et al. LncRNAfunc: a knowledgebase of LncRNA function in human cancer. Nucleic Acids Res. 50(D1), D1295–D1306 (2022).
Yang, Q. et al. LINC02159 promotes non-small cell lung cancer progression via ALYREF/YAP1 signaling. Mol. Cancer. 22(1), 122 (2023).
Zheng, J. Energy metabolism of cancer: Glycolysis versus oxidative phosphorylation (Review). Oncol. Lett. 4(6), 1151–1157 (2012).
Akram, M. Mini-review on Glycolysis and cancer. J. Cancer Educ. 28(3), 454–457 (2013).
Lyu, Z. et al. Genetic variants in glucose-6-phosphate isomerase gene as prognosis predictors in hepatocellular carcinoma. Clin. Res. Hepatol. Gastroenterol. 40(6), 698–704 (2016).
Zeng, J. et al. GPI: an indicator for immune infiltrates and prognosis of human breast cancer from a comprehensive analysis. Front. Endocrinol. (Lausanne). 13, 995972 (2022).
Ma, Y. T. et al. Higher autocrine motility factor/glucose-6-phosphate isomerase expression is associated with tumorigenesis and poorer prognosis in gastric cancer. Cancer Manag Res. 10, 4969–4980 (2018).
Das, M. R. et al. Molecular association of glucose-6-phosphate isomerase and pyruvate kinase M2 with glyceraldehyde-3-phosphate dehydrogenase in cancer cells. BMC Cancer. 16, 152 (2016).
Liu, C. et al. LncRNA RP11-620J15.3 promotes HCC cell proliferation and metastasis by targeting miR-326/GPI to enhance Glycolysis. Biol. Direct. 18(1), 15 (2023).
Kilkenny, C., Browne, W. J., Cuthill, I. C., Emerson, M. & Altman, D. G. Improving bioscience research reporting: the ARRIVE guidelines for reporting animal research. PLoS Biol. 8(6), e1000412 (2010).
Zeichner, S. B., Terawaki, H. & Gogineni, K. A review of systemic treatment in metastatic Triple-Negative breast cancer. Breast Cancer (Auckl). 10, 25–36 (2016).
Sabit, H. et al. Triple negative breast cancer in the era of MiRNA. Crit. Rev. Oncol. Hematol. 157, 103196 (2020).
Xu, J., Wu, K. J., Jia, Q. J. & Ding, X. F. Roles of MiRNA and LncRNA in triple-negative breast cancer. J. Zhejiang Univ. Sci. B. 21(9), 673–689 (2020).
Wang, Q., Gao, S., Li, H., Lv, M. & Lu, C. Long noncoding RNAs (lncRNAs) in triple negative breast cancer. J. Cell. Physiol. 232(12), 3226–3233 (2017).
Koleckova, M., Janikova, M. & Kolar, Z. MicroRNAs in triple-negative breast cancer. Neoplasma 65(1), 1–13 (2018).
Liu, J. et al. Progress of non-coding RNAs in triple-negative breast cancer. Life Sci. 272, 119238 (2021).
Tarkhan, A. H., Al-Eitan, L. N., Alkhatib, R. Q. & Alghamdi, M. A. Network analysis of long non-coding RNA expression profiles in common warts. Heliyon 8(11), e11790 (2022).
Chandel, N. S. Glycolysis. Cold Spring Harb. Perspect. Biol. 13(5) (2021).
Sun, X. et al. Metabolic reprogramming in Triple-Negative breast cancer. Front. Oncol. 10, 428 (2020).
Arundhathi, J. R. D. et al. Metabolic changes in triple negative breast cancer-focus on aerobic Glycolysis. Mol. Biol. Rep. 48(5), 4733–4745 (2021).
Qi, X. et al. CeRNA in cancer: possible functions and clinical implications. J. Med. Genet. 52(10), 710–718 (2015).
Funding
This study was supported by the Grant of Natural Science Foundation of Shanxi Province (Award Number: 202103021224431).
Author information
Authors and Affiliations
Contributions
XY. Z, RL. Z and XD. B designed the study, performed the experiments and wrote the manuscript. XX. W, YT. H and QQ. X validated the data and optimized the experimental methods.
Corresponding author
Ethics declarations
Competing interests
The authors declare no competing interests.
Additional information
Publisher’s note
Springer Nature remains neutral with regard to jurisdictional claims in published maps and institutional affiliations.
Supplementary Information
Below is the link to the electronic supplementary material.
Rights and permissions
Open Access This article is licensed under a Creative Commons Attribution-NonCommercial-NoDerivatives 4.0 International License, which permits any non-commercial use, sharing, distribution and reproduction in any medium or format, as long as you give appropriate credit to the original author(s) and the source, provide a link to the Creative Commons licence, and indicate if you modified the licensed material. You do not have permission under this licence to share adapted material derived from this article or parts of it. The images or other third party material in this article are included in the article’s Creative Commons licence, unless indicated otherwise in a credit line to the material. If material is not included in the article’s Creative Commons licence and your intended use is not permitted by statutory regulation or exceeds the permitted use, you will need to obtain permission directly from the copyright holder. To view a copy of this licence, visit http://creativecommons.org/licenses/by-nc-nd/4.0/.
About this article
Cite this article
Zhao, X., Zheng, R., Wu, X. et al. LINC02159 modulated the glycolysis and proliferation of TNBC cell via targeting miR-1285-3p/G6PI axis. Sci Rep 15, 38344 (2025). https://doi.org/10.1038/s41598-025-22197-7
Received:
Accepted:
Published:
Version of record:
DOI: https://doi.org/10.1038/s41598-025-22197-7








