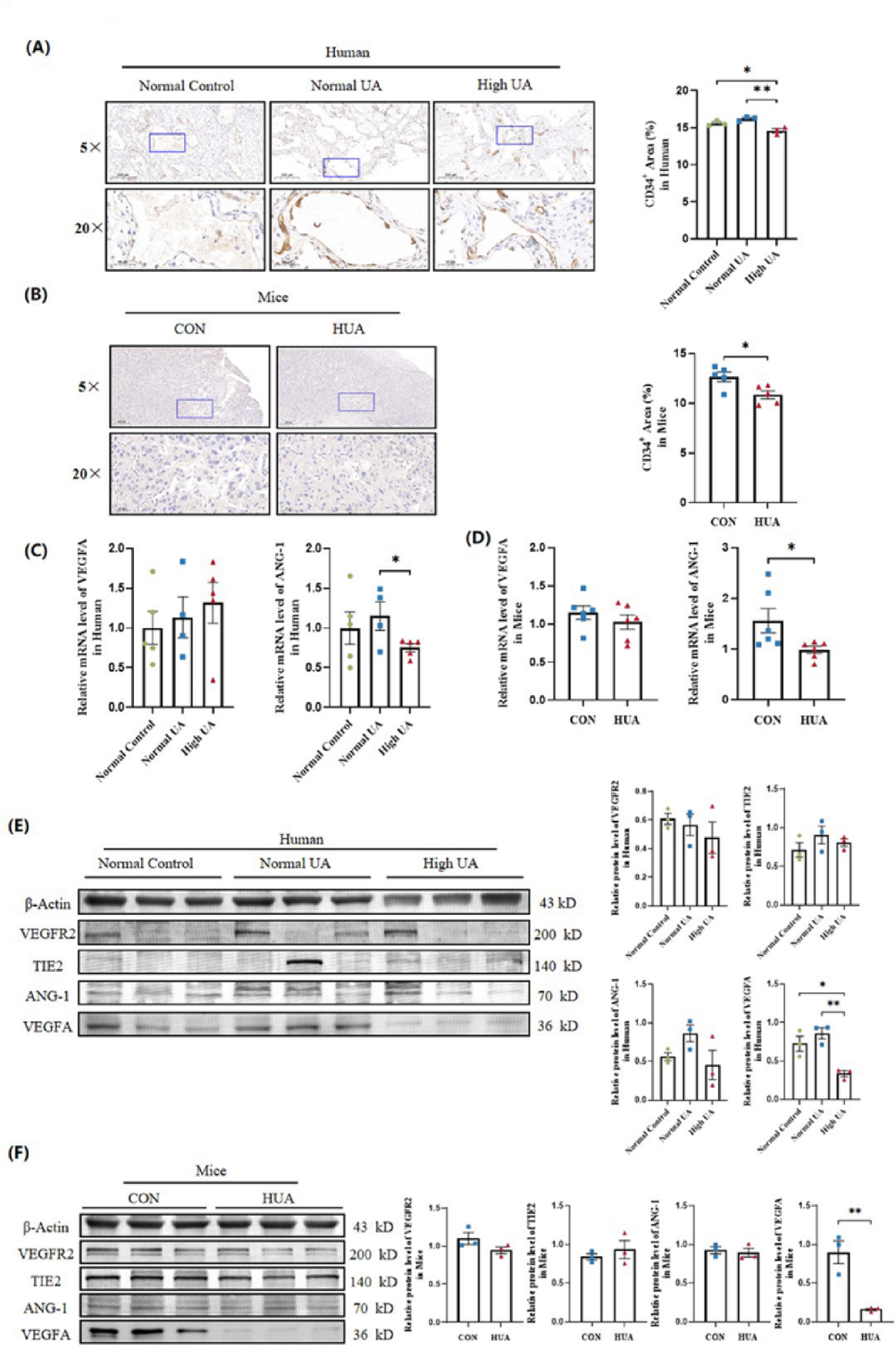
Fig. 4
From: The relationship between high serum UA levels and decidualization and angiogenesis in endometrium

Comparison of expression levels of angiogenesis-related indicators. The microangiogenesis levels of clinical samples (A) and uterus of pregnant mice (B) were analyzed by immunohistochemistry stain using CD34. The expression levels of angiogenesis markers VEGFA, VEGFR2, ANG- 1 and TIE2 were detected by Real-time PCR (C,D) and Western blot (E,F) respectively. *P < 0.05, **P < 0.01.