Abstract
Hyperuricemia (HUA) is the second most common metabolic disease after diabetes and refers to a type of disease in which serum uric acid (SUA) levels are excessively high due to excessive production of uric acid (UA) or reduced metabolic capacity. To elucidate the effect of HUA on angiogenesis in endometrial decidualization, the authors investigated endometrial decidualization markers and angiogenesis factors in the decidua after abortion in women with high uric acid levels and the uterus of mice with high uric acid induced by purines on day 7.5 (D7.5) of gestation. Moreover, immunohistochemical staining was used to measure the diameter of the microvascular lumen and the density of the vessels. Real-time PCR and Western blot results showed that the expressions of prolactin (PRL) and decidua/trophoblast PRL-related protein prolactin family 8, subfamily a, member 2 (Prl8a2) in the decidua of patients with hyperuricemia and the pregnant uterus of high uric acid mice with D7.5 days of gestation were significantly reduced. Additionally, the diameter and density of the microvascular lumen were decreased by immunohistochemical staining of uterine CD34. The expression of vascular endothelial growth factor a (VEGFA) in the endometrium was significantly decreased (P < 0.05). High UA can lead to endometrial decidualization damage and angiogenesis disorders in early pregnancy in humans and mice.
Introduction
With the development of the food processing industry, especially the extensive use of fructose as an additive1, abnormally elevated uric acid (UA) levels have become more common in the population. According to the latest statistics2, up to 21% of the general population worldwide suffers from asymptomatic hyperuricemia (HUA), with an increasing trend toward younger age groups, HUA has become the second most common metabolic disease after diabetes mellitus. So the impact of abnormal UA on reproductive function is gradually becoming better known. In women of childbearing age, it has been confirmed that abnormally elevated serum UA levels increase the prevalence of infertility3 or the risk of recurrent miscarriage4. In addition, the association between serum UA and preeclampsia has also been confirmed and seems to correlate with impaired angiogenesis through endothelial function5. However, the prevalence of hyperuricemia in women of childbearing age is generally lower than that in men and elderly women6 due to the influence of sex hormones on the process of UA excretion7 and the fact that there is no unified standard for the definition of HUA in various regions. All these factors hamper the exploration of HUA and reproductive-related diseases in women. In this study, we refer to the United States Centers for Disease Control and Prevention recommendations8, which defined serum UA > 340 µmol/L as high UA in women of childbearing age.
During early gestation, before placenta formation, uterine interstitial cells undergo decidualization changes to maintain endometrial receptivity and guide trophoblast invasion, thereby accurately regulating the establishment and maintenance of pregnancy9. At the same time, a complex blood sinus and blood vessel network system in decidua is gradually formed for the exchange of substances between mother and embryo. This process is crucial for the maintenance of normal pregnancy10. When this link is disrupted, the invasion of trophoblast cells into the endometrium is impaired, which in turn may lead to adverse pregnancy outcomes such as miscarriage, preeclampsia, and fetal growth restriction11,12. Currently, attempts have been made to explore the regulatory mechanism of endometrial decidualization and angiogenesis from various factors such as metabolism, immunity, etc. It has been demonstrated that high levels of UA can cause dysfunction of vascular endothelial cells by inducing inflammatory responses13,14 and oxidative stress15. Meanwhile, the deposition of UA crystalline salt (monosodium urate, MSU) in the endometrium can trigger decidualization in mice by inducing sterile inflammation16. In our previous study17, high maternal serum UA may lead to an increased early abortion rate in the frozen embryo transfer (FET) population. Combined with the correlation between high UA and various adverse pregnancy outcomes confirmed by existing studies, we conjecture that high levels of UA may lead to adverse pregnancy outcomes by affecting endometrial decidualization angiogenesis.
Materials and methods
Clinical patient selection and decidua collection
From October 2022 to November 2023, a total of 9 patients in the 7th to 9th weeks of pregnancy who underwent “curettage” in the Affiliated Hospital of Nantong University due to “embryo damage” were selected to be included in the experimental group and divided into the normal UA group (4 cases) according to the serum UA level before pregnancy ≤ 340 µmol/L and the high UA group (5 cases) according to the serum UA level before pregnancy > 340 µmol/ L8. To compare the level of endometrial decidualization and angiogenesis changes in normal physiological conditions during early pregnancy, 5 patients with normal embryonic development indicated by B-scan ultrasonography at the same period who underwent “curettage” in the Affiliated Hospital of Nantong University due to “social factors” in the 7th to 9th weeks of pregnancy were selected to be included in the normal control group. All patients met the following criteria: ① 20 years old ≤ age < 35 years old; ② No abnormality was found in villi chromosome after operation; ③ No other underlying diseases; ④ No history of medication use in the last 3 months; ⑤ Previous pregnancy history ≤ 3 times. This study was approved by the Ethics Review Committee of the Affiliated Hospital of Nantong University (Approval No. 2024-L099) and all experiments were performed in accordance with relevant guidelines and regulations.
Pregnancy was terminated by artificial abortion in all patients. Fresh decidua were obtained and rinsed with sterile saline. Informed consent was obtained from all the participants. All methods were carried out in accordance with the Declaration of Helsinki.
Animal model construction and sample collection
Forty-eight healthy adult SPF female ICR mice (8 weeks old, 25–30 g) and 48 male ICR mice (8 weeks old, 30–35 g) were purchased from the Laboratory Animal Center of Nantong University. All procedures involving animals were approved by the Animal Studies Committee of Nantong University (Approval No. P20221222-003). All methods were performed in accordance with the relevant guidelines and regulations. This study is reported in accordance with ARRIVE guidelines. The mice underwent 3 days acclimatization period on a 12-/12-h dark/light cycle with a constant temperature and free access to drinking water and food.
-
(1)
Pregnancy model: 8-week-old female mice and 8-week-old male mice were caged on a 1:1 basis at 17:00 p.m. The female mice were checked for vaginal plugs in the next morning and those with plugs were defined as the 0.5 days of pregnancy (D0.5).
-
(2)
High UA model: Female mice which were confirmed pregnant (with no statistical difference in body weight) were randomly divided into the control group (CON) and the high UA group (HUA), and the disease group model was constructed concerning the literature18 starting on day 1.5 of gestation (D1.5): In the HUA group, potassium oxonate (300 mg/kg, dissolved in 0.2 ml 0.5% CMC-Na solution) was injected intraperitoneally and hypoxanthine (500 mg/kg, dissolved in 0.2 ml 0.5% CMC-Na solution) was orally administrated at 8:00 am; In CON group, 0.2 ml 0.5% CMC-Na solution was injected intraperitoneally and 0.2 ml 0.5% CMC-Na solution was orally administrated at 8:00 a.m. All treatments continued until day 7.5 of gestation (D7.5). Mice were anesthetized with an intraperitoneal injection of sodium pentobarbital (75 mg/kg) 2 h after administration and serum and uterus that were rinsed with phosphate-buffered saline (PBS) were collected.
-
(3)
Serological test: The mice were fasted one night in advance, about 0.5 ml of blood was collected from the submandibular vein of mice on pregnancy D7.5 and then centrifuged at 3000 rpm for 15 min at 4 °C after being left at room temperature for 0.5 h. The serum was frozen at − 80 °C. Blood glucose, urea nitrogen, creatinine, and UA were measured by an automatic biochemical analyzer (Siemens, Germany).
Immunohistochemistry
The tissues were fixed in 4% paraformaldehyde solution for 24 h, embedded in paraffin at 65 °C, sectioned at 5 μm thickness, and baked at 60 °C. The sections were dewaxed in xylene, hydrated in gradient alcohol, and repaired in Improved Sodium Citrate Antigenic Repair Solution. After being rinsed and dried with PBS, the sections were permeabilized in 0.5% Triton-X-100-supplemented PBS for 15 min and sealed in 10% goat serum at room temperature for 1 h. Subsequently, the sections were incubated with CD34 (14486-1-AP, Proteintech, 1:1000) at 4 °C overnight and incubated with the secondary antibody at room temperature for 1 h after washing in PBS with 0.1% Triton X-100 (PBST). Finally, the sections were stained with diaminobenzidine (DAB) and sealed with neutral gum.
Quantitative real time PCR (qRT-PCR)
Ribonucleic Acid (RNA) was extracted by RNA extraction kit (TaKaRa, Japan), and the concentration of RNA was detected by a microspectrophotometer (Thermo Scientific, USA). Reverse transcription to complementary DNA (cDNA) was performed by a reverse transcription kit (Vazyme, Nanjing). Amplification procedure: 95 °C for 30 s; 40 cycles, 95 °C for 10 s, 60 °C for 20 s, 72 °C for 20 s; 95 °C for 10 s, 65 °C for 60 s, 97 °C for 1 s. The primer sequence was synthesized by Shanghai Sangon. Primers were listed in Table 1.
Western blot
The tissues were placed in the lysate buffer (Shanghai Beyotime) and cryo-milled, the supernatant was collected to measure the protein concentration by a BCA kit (Nanjing Vazyme). The remaining proteins were denatured at 100 °C. Then proteins were separated by sodium dodecyl sulfate-polyacrylamide gel electrophoresis (SDS-PAGE) electrophoresis, transferred onto polyvinylidene fluoride (PVDF) membranes, and blocked in 5% no-fat milk. Then the membranes were incubated with the first antibody at 4 °C overnight and washed 3 times with tris buffered saline with tween-20 (TBST). Finally, the membranes were incubated with the corresponding second antibody at room temperature for 1 h and scanned. The primary antibodies were as follows: PRL (Abclonal, A1618, 1:1000), Prl8a2 (self-made by Xiamen University, 1:1000), VEGFA (Proteintech, 19003-1-AP, 1:1000), Angiopoietin-1 (ANG-1, Proteintech, 23302-1-AP, 1:700), Vascular Endothelial Growth Factor 2 (VEGFR2, Proteintech, 26415-1-AP, 1:2000), TIE2 (Proteintech, 19157-1-AP, 1:500), Vinculin (Proteintech, 66305-1-Ig, 1:1000), β-Actin (Proteintech, 1:3000). The secondary antibodies were as follows: Anti-mouse IgG (H + L) (CST, 5470), Anti-rabbit IgG(H + L) (CST, 5151).
Statistical analysis
The comparison between the two groups was analyzed using Graphpad Prism 8.0 statistical software by independent sample t test, and the results were expressed as Mean ± SEM. Each experiment was repeated at least 3 times, and P < 0.05 was considered statistically significant.
Results
Comparison of basic data of clinical samples
A total of 14 clinical samples were included in this study, including 5 cases in the normal control group, 4 cases in the normal UA group, and 5 cases in the high UA group. There were no significant differences in age, days of gestation, and pre-pregnancy BMI among the three groups (Fig. 1A, P > 0.05). There were no statistically significant differences in fasting blood glucose, urea nitrogen, and creatinine levels between the normal UA group and the high UA group (P > 0.05), and only the UA level was significantly higher in the high UA group (Fig. 1B, P < 0.001).
Comparison of basic data of clinical samples and construction of animal models. Comparison of age, days of gestation and pre-pregnancy BMI between normal control group, normal UA group and high UA group (A) ; Comparison of fasting blood glucose, urea nitrogen, creatinine and UA between normal UA group and high UA group (B). Clinical samples: Normal Control, n = 5; Normal UA, n = 4; High UA, n = 5. ***P < 0.001.
Construction of animal models
While collecting clinical samples, we also constructed a pregnant mouse model with high UA using ICR mice (Fig. 2A). To exclude the interference of metabolic syndrome that may associated with high UA, we also compared the changes in body weight of mice before and after modeling (Fig. 2B) and the fasting blood glucose level of mice after modeling (Fig. 2C), which were no significant differences (P > 0.05). In addition, after the completion of modeling, the serum UA level in the HUA group was significantly higher than that in the CON group (P < 0.001), while other renal indicators were not affected (Fig. 2C), suggesting that the modeling was successful. After the successful verification of the model, the pregnant uterus of mice were dissected. The uterus of the HUA group was slightly smaller than that of the CON group (Fig. 2D). However, there was no significant difference in the number of points of implantation (Fig. 2E) and the weight of the pregnant uterus (Fig. 2F) between the two groups (P > 0.05).
Construction of animal models. Establish the pregnant mouse model in CON group and HUA group (A). Compare the weight difference in pregnant mice between D0. 5 and D7. 5 groups (B) and fasting blood glucose, serum urea nitrogen, creatinine and UA levels (C) between the two groups. The pregnant uterus of mice was dissected after the modeling was completed (D), count the implantation site (E) and weigh the weight of the uterus (F). Mouse samples: CON, n = 6 ; HUA, n = 6. ***P < 0.001.
High UA levels impair endometrial decidualization levels
Our preliminary findings suggest that the harm of high serum UA to pregnancy is especially manifested in early pregnancy before 12 weeks, and this period is the key period of endometrial decidualization before placenta formation. To verify the adverse effect of high serum UA on endometrial decidualization during pregnancy, we analyzed the expression of PRL in human decidua. The results of both Real-time PCR and Western blot showed (Figs. 3A,C, S1) that compared with a normal control group and normal UA group, high UA could significantly reduce the mRNA and protein expression levels of decidualization marker PRL. Similarly, we also found reduced mRNA and protein expression levels of Prl8a2, a PRL-related protein in the decidua/ trophoblastic layer in the pregnant uterus of D7.5 mice in the HUA group (Figs. 3B,D, S2).
Comparison of expression levels of decidualization related indicators. The mRNA expression level of decidualization marker PRL (A) in clinical decidualization tissue samples and Prl8a2 (B) in mouse pregnancy tissues were detected by Real-time PCR. Clinical samples: Normal Control, n = 5; Normal UA, n = 4; High UA, n = 5; Mouse samples: n = 6 in each group. The protein expression level of decidualization marker PRL (C) in clinical samples and the protein expression level of decidualization marker Prl8a2 in mouse pregnancy tissues (D) were detected by Western blot. n = 3 in each group. *P < 0.05, **P < 0.01, ***P < 0.001.
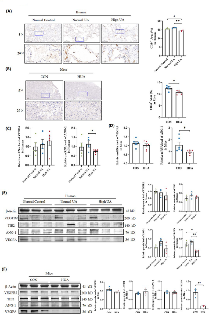
High UA levels impair endometrial angiogenesis
The previous data suggest that high UA leads to impaired endometrial decidualization. In the process of endometrial decidualization, the blood sinuses and vascular networks established by angiogenesis are crucial for later normal pregnancy. The abnormal expression of VEGF and ANG seems to be involved in the development of spontaneous abortion. To confirm the level of angiogenesis in each sample, CD34, a microvascular marker, was first selected for immunohistochemical staining of clinical decidua (Fig. 4A) and mouse pregnancy uterus samples (Fig. 4B) of each group to compare the differences in microvascular diameter and blood vessel density. We found that in clinical samples, microvascular lumen diameter and vascular density in the HUA group were smaller than those in the normal control group and normal UA group. This phenomenon has also been confirmed in the uterus of pregnant mice.
Comparison of expression levels of angiogenesis-related indicators. The microangiogenesis levels of clinical samples (A) and uterus of pregnant mice (B) were analyzed by immunohistochemistry stain using CD34. The expression levels of angiogenesis markers VEGFA, VEGFR2, ANG- 1 and TIE2 were detected by Real-time PCR (C,D) and Western blot (E,F) respectively. *P < 0.05, **P < 0.01.
Angiogenesis in endometrium is mainly regulated by two key pathways, VEGFA and its receptor VEGFR2 and ANG-1 and its receptor TIE2. Consequently, our analysis focused on these pathways, VEGFA and ANG-1. Real-time PCR analyse of decidual tissue from clinical patients showed (Fig. 4C) that the mRNA expression level of ANG-1 in the high UA group was significantly lower than that in the normal UA group (P < 0.05). However, no statistically significant difference was observed between the normal control group and either of the other two groups. Western blot analysis revealed (Figs. 4E, S3) that the protein expression of VEGFA was significantly reduced in the high UA group compared to the normal UA group (P < 0.05), and there was no difference in the protein expression of VEGFR2, ANG-1 and its receptor TIE2. Similarly, the above results have been confirmed in the uterus of pregnant mice (Figs. 4D,F, S4). So we therefore concluded that high UA levels can cause disturbances in the level of endometrial angiogenesis.
Discussion
PRL is produced by stromal cells after decidualization19 and is one of the widely used markers of decidualization in human endometrial studies20. In mice, Prl8a2 (also known as Dtprp) from the PRL family is commonly used as a marker of decidualization. When we targeted the patients with high UA in early pregnancy, we found that PRL mRNA and protein levels in the decidua of patients with high UA were significantly down-regulated compared with the week-matched normal pregnancy groups and normal UA groups. The mRNA and protein levels of Prl8a2 in the uterus of D7.5 pregnancy of high UA mice were also significantly decreased compared with the control group, so we concluded that high circulating UA levels can cause impaired endometrial decidualization which in turn leads to adverse pregnancy outcomes. A study by Zhu et al.16 concluded that monosodium urate (MSU) crystals could induce endometrial decidualization in stromal cells of mice by triggering aseptic inflammation and significantly up-regulated expression of Prl8a2 was observed in the MSU treated group. However, needle-like, immune-stimulating MSU crystals precipitated only when serum UA levels exceed 480 µmol/L21, a level rarely reached in women of reproductive age. In addition, Zhu et al.16 injected UA solutions with concentrations of 0.002 mg/mL (11.9 µmol/L) and 0.02 mg/mL (119 µmol/L) into the uterine corners of mice to observe their decidualization, but no significant changes in expression of Prl8a2 mRNA were observed. We believe that there may be several reasons for this difference in results: (1) UA is a weak acid with low solubility, and the concentration of UA solution used in this experiment has not reached the normal serum UA level in women of childbearing age; (2) We did not use the experimental design in which the UA solution was in direct contact with the endometrium, but rather simulated the pathology of high serum UA in clinical patients and constructed a mouse model of circulating high UA, which may lead to the change of endometrium decidualization through other pathways; (3) We used a natural pregnancy mouse model, which may be different from artificially induced decidualization mouse.
In the process of decidualization, angiogenesis is an extremely critical part. The successful establishment of blood sinuses and vascular network systems lays a solid foundation for the maintenance of the following pregnancy10. We used CD34 to stain human decidua and mouse pregnant uterus and found that the blood sinus size and microvascular density of the high UA group were significantly smaller than that of the control group. Endometrial angiogenesis is mainly regulated by VEGFA and ANG-1 and their receptors, among which VEGFA is a key molecule in regulating decidua angiogenesis and spiral artery remodeling22. In our results, high UA disrupted the expression of relevant angiogenic pathways, leading to a significant downregulation of ANG-1 at the level of mRNA and a significant reduction of VEGFA at the level of protein. VEGFA is a major endogenous driver of angiogenesis23. In the research model of ischemic stroke, UA treatment can reduce the level of VEGFA and thus inhibit endothelial cell angiogenesis24. In addition, studies have pointed out that when VEGFA is in action, ANG-1 does not participate in the process of stimulating the proliferation of vascular endothelial cells thereby triggering the process of angiogenesis and remodeling25. Therefore, we hypothesized that it is the high UA level that down-regulates the protein expression of VEGFA and thus inhibits the proliferation of vascular endothelial cells, leading to the impairment of decidualized angiogenesis. The up-regulation of the mRNA of ANG-1 occurs as a result of the body’s compensation. Therefore, we suggest that high UA levels mainly act on the VEGFA-dominated pathway, which leads to insufficient angiogenesis of decidua in early pregnancy. It is now known that PI3K/Akt pathway is a classical VEGFA-induced downstream signaling pathway of VEGFR2, which is particularly important for normal blood vessel growth26. Endothelial nitric oxide synthases (eNOS) as one of its downstream targets are mainly responsible for regulating the diameter of blood vessels27. In animal models, activation of the PI3K/Akt/eNOS pathway promotes endometrial angiogenesis28,29. Currently, in vitro studies have confirmed that high levels of UA can induce vascular endothelial cell dysfunction through the PI3K/Akt/eNOS pathway30. During the process of endometrial decidualization, whether high serum UA levels can cause angiogenesis disorder by acting on the PI3K/Akt/eNOS pathway is the next question we want to solve.
There are still some limitations in this study. Due to the presence of uric acid oxidase (UOX) in mice, it is difficult to replicate human chronic hyperuricemia in mice through diet or drugs. Therefore, we selected an acute mouse model of hyperuricemia18 which only simulates the effect of high UA on endometrium in early pregnancy and it is still necessary to explore a more stable mouse model that is close to the human pathological state for further verification. In addition, we only collected the UA levels of clinical patients before pregnancy for detection and did not further analyze the UA levels after confirming pregnancy. However, it is generally believed that estrogen and progesterone can cause a decrease in UA by accelerating the clearance of UA31,32. So UA levels usually decrease during the first 12 weeks of pregnancy33 and then increase until they reach or exceed pre-pregnancy levels before delivery34. However, it has also been shown that an increase of UA is observed at 5–6 weeks of gestation and a decrease after abortion16, which may indicate that the increase of UA is associated with the process of decidualization, but the causal relationship still needs to be further explored.
Conclusion
In summary, our findings suggest that high UA can lead to endometrial decidualization injury and angiogenesis disorders in early gestation in both humans and mice, which may be one of the mechanisms of early abortion induced by HUA. Therefore, monitoring the serum UA level of patients before pregnancy and correcting the possible HUA in time have important clinical value in reducing the abortion rate.
Data availability
The data that support the findings of this study are available from the corresponding author upon reasonable request.
References
Nakagawa, T. et al. Endogenous fructose metabolism could explain the Warburg effect and the protection of SGLT2 inhibitors in chronic kidney disease. Front. Immunol. 12, 694457. https://doi.org/10.3389/fimmu.2021.694457 (2021).
Du, L. et al. Hyperuricemia and its related diseases: mechanisms and advances in therapy. Signal. Transduct. Target. Ther. 9, 212. https://doi.org/10.1038/s41392-024-01916-y (2024).
Luo, C., Cheng, H., He, X., Tan, X. & Huang, X. Association between serum uric acid and female infertility: a cross-sectional study of National health and nutrition examination survey (NHANES) 2013–2018. BMC Womens Health. 23, 224. https://doi.org/10.1186/s12905-023-02376-2 (2023).
Cho, H. Y. et al. Association of complement factor D and H polymorphisms with recurrent pregnancy loss. Int. J. Mol. Sci. 21 https://doi.org/10.3390/ijms21010017 (2019).
Piani, F. et al. Serum uric acid to creatinine ratio and risk of preeclampsia and adverse pregnancy outcomes. J. Hypertens. 41, 1333–1338. https://doi.org/10.1097/HJH.0000000000003472 (2023).
Liu, H., Zhang, X. M., Wang, Y. L. & Liu, B. C. Prevalence of hyperuricemia among Chinese adults: a National cross-sectional survey using multistage, stratified sampling. J. Nephrol. 27, 653–658. https://doi.org/10.1007/s40620-014-0082-z (2014).
Zeng, M. et al. Estrogen receptor beta signaling induces autophagy and downregulates Glut9 expression. Nucleosides Nucleotides Nucleic Acids. 33, 455–465. https://doi.org/10.1080/15257770.2014.885045 (2014).
De Becker, B., Borghi, C., Burnier, M. & van de Borne, P. Uric acid and hypertension: a focused review and practical recommendations. J. Hypertens. 37, 878–883. https://doi.org/10.1097/HJH.0000000000001980 (2019).
Gellersen, B. & Brosens, J. J. Cyclic decidualization of the human endometrium in reproductive health and failure. Endocr. Rev. 35, 851–905. https://doi.org/10.1210/er.2014-1045 (2014).
Cha, J., Sun, X. & Dey, S. K. Mechanisms of implantation: strategies for successful pregnancy. Nat. Med. 18, 1754–1767. https://doi.org/10.1038/nm.3012 (2012).
Bainbridge, S. A. et al. Uric acid attenuates trophoblast invasion and integration into endothelial cell monolayers. Am. J. Physiol. Cell. Physiol. 297, C440–450. https://doi.org/10.1152/ajpcell.00593.2008 (2009).
Salker, M. et al. Natural selection of human embryos: impaired decidualization of endometrium disables embryo-maternal interactions and causes recurrent pregnancy loss. PLoS One. 5, e10287. https://doi.org/10.1371/journal.pone.0010287 (2010).
Zoccali, C., Maio, R., Mallamaci, F., Sesti, G. & Perticone, F. Uric acid and endothelial dysfunction in essential hypertension. J. Am. Soc. Nephrol. 17, 1466–1471. https://doi.org/10.1681/ASN.2005090949 (2006).
Kang, D. H., Park, S. K., Lee, I. K. & Johnson, R. J. Uric acid-induced C-reactive protein expression: implication on cell proliferation and nitric oxide production of human vascular cells. J. Am. Soc. Nephrol. 16, 3553–3562. https://doi.org/10.1681/ASN.2005050572 (2005).
Hong, Q. et al. Hyperuricemia induces endothelial dysfunction via mitochondrial Na+/Ca2 + exchanger-mediated mitochondrial calcium overload. Cell. Calcium. 51, 402–410. https://doi.org/10.1016/j.ceca.2012.01.003 (2012).
Zhu, Y. Y. et al. In situ synthesized monosodium urate crystal enhances endometrium decidualization via sterile inflammation during pregnancy. Front. Cell. Dev. Biol. 9, 702590. https://doi.org/10.3389/fcell.2021.702590 (2021).
Li, J. R., Xiang, J. H., He, M. H., Huang, M. & Sun, X. L. Influence of serum uric acid levels on pregnancy outcomes in patients with frozen-thawed embryo transfer. Chin. J. Reprod. Contracept. 44, 285–290. https://doi.org/10.3760/cma.j.cn101441-20231024-00175 (2024).
Yong, T. et al. Caffeic acid phenethyl ester alleviated hypouricemia in hyperuricemic mice through inhibiting XOD and up-regulating OAT3. Phytomedicine 103, 154256. https://doi.org/10.1016/j.phymed.2022.154256 (2022).
Ng, S. W. et al. Endometrial decidualization: the primary driver of pregnancy health. Int. J. Mol. Sci. 21 https://doi.org/10.3390/ijms21114092 (2020).
Brar, A. K. et al. Laminin decreases PRL and IGFBP-1 expression during in vitro decidualization of human endometrial stromal cells. J. Cell. Physiol. 163, 30–37. https://doi.org/10.1002/jcp.1041630105 (1995).
Ashcroft, J. A. Alternatives to specific uric acid lowering treatment in gout in patients with cardiovascular disease. BMJ. 362, k3895. https://doi.org/10.1136/bmj.k3895 (2018).
Augustin, H. G., Koh, G. Y., Thurston, G. & Alitalo, K. Control of vascular morphogenesis and homeostasis through the angiopoietin-Tie system. Nat. Rev. Mol. Cell. Biol. 10, 165–177. https://doi.org/10.1038/nrm2639 (2009).
Sato, Y. The Vasohibin family: a novel family for angiogenesis regulation. J. Biochem. 153, 5–11. https://doi.org/10.1093/jb/mvs128 (2013).
Vila, E. et al. Uric acid treatment after stroke modulates the Kruppel-like factor 2-VEGF-A axis to protect brain endothelial cell functions: impact of hypertension. Biochem. Pharmacol. 164, 115–128. https://doi.org/10.1016/j.bcp.2019.04.002 (2019).
Oh, T. W., Park, K. H., Jung, H. W. & Park, Y. K. Neuroprotective effect of the hairy root extract of Angelica gigas NAKAI on transient focal cerebral ischemia in rats through the regulation of angiogenesis. BMC Complement. Altern. Med. 15, 101. https://doi.org/10.1186/s12906-015-0589-4 (2015).
Chen, J. et al. Akt1 regulates pathological angiogenesis, vascular maturation and permeability in vivo. Nat. Med. 11, 1188–1196. https://doi.org/10.1038/nm1307 (2005).
Claesson-Welsh, L. & Welsh, M. VEGFA and tumour angiogenesis. J. Intern. Med. 273, 114–127. https://doi.org/10.1111/joim.12019 (2013).
Xu, Y. et al. ANXA4 promotes trophoblast invasion via the PI3K/Akt/eNOS pathway in preeclampsia. Am. J. Physiol. Cell. Physiol. 316, C481–C491. https://doi.org/10.1152/ajpcell.00404.2018 (2019).
Xing, L. et al. Acupuncture improves endometrial angiogenesis by activating PI3K/AKT pathway in a rat model with PCOS. Evid. Based Complement. Alternat Med. 2022 (1790041). https://doi.org/10.1155/2022/1790041 (2022).
Choi, Y. J. et al. Uric acid induces endothelial dysfunction by vascular insulin resistance associated with the impairment of nitric oxide synthesis. FASEB J. 28, 3197–3204. https://doi.org/10.1096/fj.13-247148 (2014).
Bruderer, S. G., Bodmer, M., Jick, S. S. & Meier, C. R. Association of hormone therapy and incident gout: population-based case-control study. Menopause 22, 1335–1342. https://doi.org/10.1097/GME.0000000000000474 (2015).
Wang, Y. & Charchar, F. J. Establishment of sex difference in circulating uric acid is associated with higher testosterone and lower sex hormone-binding globulin in adolescent boys. Sci. Rep. 11, 17323. https://doi.org/10.1038/s41598-021-96959-4 (2021).
Johnson, R. J., Kanbay, M., Kang, D. H., Sanchez-Lozada, L. G. & Feig, D. Uric acid: a clinically useful marker to distinguish preeclampsia from gestational hypertension. Hypertension. 58, 548–549. https://doi.org/10.1161/HYPERTENSIONAHA.111.178921 (2011).
Shakarami, A., Ghafarzadeh, M., Yari, F. & Fathi, L. Association between maternal serum uric acid and preeclampsia. Arch. Physiol. Biochem. 128, 1434–1437. https://doi.org/10.1080/13813455.2020.1773863 (2022).
Acknowledgements
We would like to extend our sincere thanks to Haibin Wang team from Medical School of Xiamen University for their primary antibody.
Funding
This study was funded by grants from Jiangsu Provincial Research Hospital (YJXYY202204-YSB44 to XS), Key Laboratory of Reproductive Health Diseases Research and Translation of Ministry of Education from Hainan Medical University (SZLAB202306 to YM), the Society and livelihood Project of Nantong City (MS22022119 to XS), Health Commission of Nantong City (MS2023019 to XS), Health Commission of Jiangsu Provincial (K2024033 to XS), Nantong Youth Research Base Project to XS.
Author information
Authors and Affiliations
Contributions
J.L.: writing—original draft; writing—review and editing, methodology. M.M.H.: writing—original draft, writing—review and editing. M.H.: writing—original draft. J.X.: formal analysis, software. L.Z.: writing—review and editing. Y.L.: writing—review and editing. X.H.Z.: resources, project administration, supervision, writing, review and editing. X.S.: conceptualization, project administration, supervision, resources, writing: original draft; writing: review and editing.All authors reviewed the manuscript.
Corresponding authors
Ethics declarations
Competing interests
The authors declare no competing interests.
Ethical approval
The studies involving humans were approved by the Ethics Committee of Nantong University Affiliated Hospital (2024-L099). All experiments on human subjects were performed in accordance with the Declaration of Helsinki for the medical community. The studies were conducted in accordance with the local legislation and institutional requirements. The participants provided their written informed consent to participate in this study. The animal studies were approved by Institutional Animal Ethical Committee (IAEC) of Nantong University (P20221222-003, Nantong, China). The studies were conducted in accordance with the local legislation and institutional requirements. Written informed consent was obtained from the owners for the participation of their animals in this study.
Additional information
Publisher’s note
Springer Nature remains neutral with regard to jurisdictional claims in published maps and institutional affiliations.
Supplementary Information
Below is the link to the electronic supplementary material.
Rights and permissions
Open Access This article is licensed under a Creative Commons Attribution-NonCommercial-NoDerivatives 4.0 International License, which permits any non-commercial use, sharing, distribution and reproduction in any medium or format, as long as you give appropriate credit to the original author(s) and the source, provide a link to the Creative Commons licence, and indicate if you modified the licensed material. You do not have permission under this licence to share adapted material derived from this article or parts of it. The images or other third party material in this article are included in the article’s Creative Commons licence, unless indicated otherwise in a credit line to the material. If material is not included in the article’s Creative Commons licence and your intended use is not permitted by statutory regulation or exceeds the permitted use, you will need to obtain permission directly from the copyright holder. To view a copy of this licence, visit http://creativecommons.org/licenses/by-nc-nd/4.0/.
About this article
Cite this article
Li, J., He, M., Huang, M. et al. The relationship between high serum UA levels and decidualization and angiogenesis in endometrium. Sci Rep 15, 38574 (2025). https://doi.org/10.1038/s41598-025-22489-y
Received:
Accepted:
Published:
Version of record:
DOI: https://doi.org/10.1038/s41598-025-22489-y



