Abstract
Water stress is the most crucial abiotic stress, adversely affecting soil productivity and global food production. The soil productivity can be enhanced by utilizing organic soil conditioners such as organically modified sugarcane bagasse biochar (ASBB) which can potentially enhance crop yield. On the other hand, Pakistan’s domestic edible oil production is notably insufficient. Edible oil holds the position as the top food import commodity in Pakistan. So, there is a dire need to enhance the domestic oil production in Pakistan. The present work intends to explore the influence of ASBB on yield attributes of Camelina sativa growing under three different levels of irrigation (100%, 70%, and 50% moisture of field capacity). A field experiment was conducted in the Botanical Garden, at University of the Punjab, Lahore, Pakistan, in Randomized Complete Block Design (RCBD) with three replicates during 2023–2024. Water stress adversely affected the morphological, physiological, biochemical and yield related attributes of Camelina sativa in soil without ASBB amendment under 50% moisture of field capacity. However, ASBB improved the plant growth parameters in both 5 tons per hectare (T) and 10T amendments. However, the highest improvement was recorded in 10T ASBB in leaf relative water content, (20%, 19.6%, and 30.25%) and total chlorophyll content (131%, 78%, and 61%), when grown under 100%,70%, and 50% irrigation, respectively, in contrast to without ASBB amendment. Leaf proline content and antioxidant enzymes activities (SOD, POD, CAT) enhanced under 70% and 50% irrigation while declined under 100% irrigation in soil without ASBB amendment. However, 10T ASBB improved branches per plant (61%, 56.5%, and 57%), pods per branch (67.5%, 66%, and 61%), 100 seed weight (20.9%, 19%, and 24%), and seed production per plant (5.6-folds, 4.2-folds, and 5.5-folds) under 100%, 70% and 50% irrigation. So, present work concluded that modified ASBB amendment in soil has been incredibly beneficial for improving crop productivity by enhancing water-use efficiency, leaf water status, and pigment stability in Camelina sativa in deficit irrigation systems.
Introduction
Climate change is threatening to agricultural productivity, with rising temperatures and more frequent droughts resulting in significant yield losses on a global scale1,2. Drought-tolerant oilseed crops, particularly those from the Brassicaceae family, have gained interest due to their capacity to produce economic yield under water-stressed conditions3. Camelina sativa, a member of this family, is of particular interest because of its high oil content, drought resilience, winter hardiness and ability to grow on marginal lands with minimal inputs4,5. It has a tendency to enhance the sustainability and profitability of agricultural systems in places that are prone to water scarcity. Additionally, the need for its sustenance is guaranteed as it requires little maintenance and investment that is normally needed to cultivate other crops more intensively, thus further enhancing the need to explore the drought resilience potential of Camelina sativa.
The most promising advancement in soil amendments is biochar, an aromatic carbon product obtained by pyrolysis. It improves soil structure and its physicochemical properties, such as surface area and pore volume, cation exchange capacity (CEC), organic matter content, pH, aeration, and water holding capacity. Biochar-amended soils have higher field capacity and plant-available water6. This improved water retention capacity is especially useful in sandy or degraded soils, where water infiltration and retention is normally low7. Studies have also demonstrated that it reduces drought stress in plants by supplying sufficient moisture during the stress period, enabling them to grow under suboptimal moisture conditions8. Vermicompost is a nutrient-rich soil amendment that is also microbiologically active. It is produced by the decomposition of organic materials by earthworms and other microbes. It has a low C: N ratio, high porosity, and strong water retention capacity, and contains plant available nutrients9,10. However, few investigations have been conducted on its application in soil to improve crop production under limited moisture conditions11. Cocopeat, due to its water retention properties, has been used to modify the physical and chemical properties of soils. It improves moisture retention, infiltration rate, porosity and hydraulic conductivity of agricultural soils, therefore being a useful material in soil management12.
The modified biochar had more nutrients than the original biochar, as activating biochar with vermicompost and cocopeat would make it even more porous, increase its surface area, and improve its nutrient composition13,14. This would enhance the physicochemical properties of the soil, thereby benefiting the crop during periods of limited watering. The study aimed to investigate the effects of modified biochar amendments on soil properties and the consequent impact on the physiological, biochemical and yield attributes of Camelina sativa under both optimal and water limited conditions. Given the rising need for resilient crop systems in resource-limited regions, we focused on Camelina sativa, a promising oilseed crop for sustainable agriculture. By amending soil with modified sugarcane bagasse biochar enriched with vermicompost and coconut peat, we sought to assess improvements in drought tolerance and productivity of Camelina sativa. The results provide critical insight for advancing sustainable farming practices, offering scalable strategies to enhance crop resilience and yield, thereby supporting global food security in the face of climate change and water scarcity.
Materials and methods
Biochar Preparation
Sugarcane bagasse was employed as the primary feedstock for biochar production. The raw biomass underwent air drying followed by thermal treatment at 80 °C using an electric oven. Biochar synthesis was conducted at the University of Agriculture, Faisalabad, by utilizing a temperature-controlled slow pyrolysis reactor. The reactor was preheated at an average rate of 20 °C per minute, eventually reaching a final temperature of 450 °C. The pyrolysis process was sustained for three hours. Post pyrolysis biochar was crushed and mixed with vermicompost tea, cocopeat and liquid molasses in a 1:1:1:1:1 ratio and slurry was turned and mixed daily and process continued till the slurry turned into a black glossy material 11.
Experimental site
A field trial was implemented at the Botanical Garden of the University of Punjab, Lahore, Pakistan. Experimental treatment plan is presented in Table 1. The camelina seeds were cultivated in a split plot design flowing complete randomization in blocks according to RCBD in triplicates. The main plot was assigned to biochar treatment, and the sub-plot to irrigation levels. Prior to sowing, the soil was adequately prepared and fertilized to ensure optimal nutrient conditions for the growth of Camelina sativa. Fertilizers were evenly distributed across the plots to maintain uniformity. Camelina sativa seeds were sown on December 4, 2023, in rows within sub-plots. The rows were spaced 15 cm apart, with seeds sown at an 8 cm interval along the rows. Each sub-plot contained six rows, with a seeding rate of 8–10 seeds per row. Post-sowing, the plots were irrigated to 100% field capacity (FC) to provide the seeds with sufficient moisture for germination and early seedling establishment.
Irrigation management
Three distinct irrigation level i.e., 100% field capacity (FC), 70% FC, and 50% FC were meticulously maintained across the experimental plots from 8th December, 2023 to 29 March, 2024. Soil moisture levels were monitored using a soil moisture meter (PMS-714, Lutron), with measurements taken every second day. This precise monitoring ensured that each treatment received the appropriate irrigation levels necessary for assessing the effects on plant growth and yield parameters.
Soil analysis
A composite soil sample was taken from each treatment plot by collecting and mixing three sub-samples from a depth of 5–15 cm. The samples were first air-dried, then subjected to heating at 80 °C for a duration of 24 h. After drying, the soil was finely ground and sieved through a 2 mm mesh to standardize the particle size for further chemical and physical evaluation. The soil pH was determined following the ISO 10,390 standard procedure. Electrical conductivity (EC) was measured using the method described by Rayment and Higginson15. For EC analysis, 50 g of soil was mixed with 250 ml of distilled water and gently stirred to ensure uniform suspension. The resulting suspension was filtered to obtain a clear filtrate, which was then transferred to a 50 ml plastic bottle. The EC was measured by immersing a conductivity meter probe into the solution. Soil organic matter was quantified using the method proposed by Estefan16. In this procedure, 1 g of soil was combined with 20 ml of concentrated sulfuric acid and 10 ml of 1 N potassium dichromate in a beaker, and the resulting mixture was gently swirled to ensure thorough homogenization. Subsequently, 15 drops of diphenylamine indicator were added to the solution, and the mixture was stirred continuously using a magnetic stirrer. Titration was performed using 0.5 M ferrous ammonium sulphate until the endpoint was indicated by a distinct green colour change in the solution. The soil organic matter (SOM) concentration was determined utilizing the formula:
Field capacity was determined following the protocol established by Samarah17. To ensure uniform moisture conditions, the experimental field was water-saturated, and plots were covered with plastic sheet to minimize water loss by transpiration, after 72-hour the soil moisture content was recorded by a Lutron Model PMS-714 moisture meter. The recorded moisture levels were used to establish the field capacity levels, corresponding to 100%, 70%, and 50% field capacity, which equated to soil moisture levels of 25%, 17%, and 12%, respectively.
X-ray diffraction and FTIR analysis
Mineralogical study of the ASBB amended and non-amended soil samples were performed through X-ray diffraction (XRD) analysis. The analysis was performed on a JDX-3532 X-ray diffractometer (JEOL, Japan). The samples collected from soils were first air-dried, ground, and sieved to ensure homogenous sample. The XRD analysis was conducted using scanning range of 0–80° at 2θ and scanning speed of 2°/minute. The diffraction patterns recorded were used in identifying the crystalline phases present in the samples of the soil by comparison with reference patterns from the International Centre for Diffraction Data (ICDD). Adjustments in the peak intensity and location of the spectra were estimated between ASBB-amended and non-amended soil in order to examine the effects of the biochar application on the mineralogy of the soil. The FTIR spectra of soil were recorded using the potassium bromide method.
Assessment of physiological and biochemical attributes of plants
Relative water content in Camelina leaves was evaluated based on Weatherley’s18 methodology. This study employed a modified MSI protocol, integrating Premchandra et al.‘s19 and Sairam’s20 techniques, wherein leaf disks were heated at 40 °C for 30 min in distilled water. Post-incubation, initial electrical conductivity (C1) was quantified. Subsequently, samples were heated (100 °C, 10 min), followed by final electrical conductivity (C2) measurements.
Leaf chlorophyll and carotenoid contents were quantified using established protocols, Arnon’s21 method for chlorophyll and Lichtenthaler and Wellburn’s22 procedure for carotenoids. Briefly, 0.1 g leaf tissue was homogenized in 5 mL (80%) acetone, centrifuged (5 min), and the supernatant transferred to a spectrophotometer cuvette for absorbance measurement at 663 nm, 645 nm, and 470 nm. Subsequent calculations employed established formulas to determine chlorophyll a, chlorophyll b, total chlorophyll, and carotenoid concentrations.
Estimation of plant stress markers
Leaf stress indicators like proline content was measured by the method of Bates et al.23 by homogenization of 0.1 g leaf tissue in 4 mL sulphosalicylic acid, after centrifugation (3000 rpm), and reaction with acetic ninhydrin reagent at boiling temperature. After cooling and toluene extraction, the absorbance was measured at 520 nm. Leaf protein content was assessed using Bradford’s24 method. Lipid peroxidation was evaluated by measuring malondialdehyde (MDA) equivalents according to Prochazkova et al.‘s25 protocol and MDA content was calculated utilizing Du and Bramlage’s26 formula.
Here, SMA indicates sucrose molar absorbance for solutions of 1–10 mM concentration and it was recorded to be 8.6 and 149 at 532 nm and 440 nm respectively.
Antioxidant enzyme assays
Preparation and enzyme activity assessment
To minimize thermal damage, 0.5 g of leaf tissue was homogenized in a mortar cooled on an ice bath in 5 mL of 50 mM potassium phosphate buffer. The supernatant was carefully extracted, flash-frozen, and stored at -80 °C for enzymatic assays.
The SOD activity was determined by measuring the inhibition of nitro blue tetrazolium (NBT) photoreduction, employing the method of Beauchamp and Fridovich27. The formulas presented below were employed to determine SOD activity.
Here, IU represents international unit for enzyme activity.
Catalase activity was measured using Teranishi et al.‘s28 method and calculated as follows.
ΔA410 indicates the variation in absorbance measured at 410 nm.
Peroxidase activity was evaluated according to the modified method of Vetter et al.29 by including revisions made by Gorin and Heidema30, and enzyme activity was calculated as follows:
Assessment of morphological and yield parameter
Plants were dissected into leaves, roots, and shoots, and their fresh weights were accurately recorded using a digital balance. After separation, plant parts were wrapped in newspaper, dried at 70 °C for 72 h, and then weighed using the electronic balance to determine dry weights upon seed maturation, plants were harvested and yield parameters, including branches per plant, pods per branch, total pods per plant, seeds per pod, seeds per plant, and 100-seed weight, were recorded.
FTIR analysis of soil and Camelina sativa seeds
The FTIR spectra of powdered Camelina sativa seeds were recorded using the potassium bromide method31. The material was scanned at 4000 to 500 cm− 1 (Nicolet iS5 Thermo Scientific, USA). Using Origin Pro 2022, the spectra were processed and analysed.
Statistical analysis
A two-way ANOVA was conducted on SPSS by using General linear model, followed by Tukey’s post-hoc test at α = 0.05 to evaluate treatment differences. Means and standard deviations from descriptive statistics were used for graphical presentation of data. FTIR and XRD spectra were made by using Origin Pro 21. While Heatmap and PCA analysis were performed on R software (R-4.3.1-x86 64.pkg).
Results
The results of soil physicochemical analysis are presented in Table 2. The results showed that ASBB amendments in the soil affected the pH substantially depending on the moisture levels. In soil without ASBB, 70% and 50% irrigation caused a slight rise in pH by 3.24% and 6.33%, respectively, compared with 100% irrigation. Amendment of 5T (tons per hectare) ASBB also enhanced the soil pH by 16%, 17% and 22% under 100%, 70% and 50% irrigation, respectively. The highest pH increase of 18%, 20%, and 22% was noted with 10T ASBB treatments under 100%, 70%, and 50% irrigation, respectively. The incorporation of ASBB also considerably altered the values of the soil EC. The EC of the soil with 0T ASBB under 100% irrigation was 0.61 ± 0.004 while for the treatments with 0T ASBB at 70% and 50% irrigation, the EC increased by 1.64% and 12%, respectively (Table 2). The 5T ASBB amendment demonstrated significant increases in EC of 41%, 51%, and 62% under 100%, 70%, and 50% irrigation, respectively. The highest EC values were noted with 10T ASBB and 90%, 98% and 1.2-folds increase in EC values was observed under 100%, 70%, and 50% irrigation, respectively. The SOM also improved significantly under ASBB amendments. The SOM was significantly reduced with the 0T ASBB at 70% FC and 50% FC by 16% and 32% respectively compared with the 0T ASBB under 100% irrigation (1.09 ± 0.03). The application of 5T ASBB increased SOM% by 38% under 100% irrigation, 10% under 70% irrigation, and 7.3% under 50% irrigation. Largest improvement was attained with 10T ASBB treatments that led to SOM% enhancement of 57%, 41%, and 29% under 100%, 70%, and, 50% FC, respectively. These results show that increased ASBB levels consistently increased pH, EC, and SOM% specifically under drought stress indicating the utility of ASBB in ameliorating some soil quality attributes.
The XRD patterns of non-amended and ASBB-amended at 5T and 10T soil are presented in Fig. 1a. The analysis revealed peaks related to different crystalline minerals and compounds present in the soil. Four very sharp diffraction peaks at 2θ of about 20.86, 26.54, 33.56, and 50.16 degrees were observed. The FTIR spectra of the ASBB-amended and the non-amended soil are given in Fig. 1(b). The most prominent band at 1004 cm⁻¹ was found in both ASBB-amended and non-amended soils and refer to stretching vibrations of C–O, C = C, Si–O–Si, and O–H groups. The peak intensity at this wavelength was 5% and 8% higher in the 5T and 10T ASBB amended soils, respectively, than in the non-amended soil. This enhancement suggests an enriched presence of these functional groups, likely due to the contribution of biochar-derived organic and inorganic components. Additional peaks located at 797 cm⁻¹, 775 cm⁻¹ and 691 cm⁻¹ were assigned to Si–O stretching vibration. The peak intensities within this region exhibited a substantial increase of 13% and 22% when compared to the non-ASBB amended soil, in the 5T and 10T ASBB-amended soils, respectively. This suggests the occurrence of more silicate structures within the biochar-amended soils as could be attributed to the incorporation of biochar’s minerals content and its interaction within the matrix of the soil.
Physiological and biochemical parameters
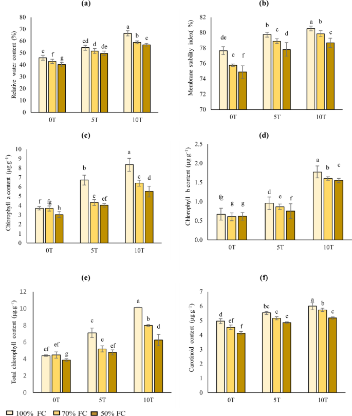
Physiological analysis revealed a decrease in relative water content (RWC) in plants cultivated in non-amended soil under 70% and 50% irrigation, whereas those grown in modified sugarcane bagasse biochar (ASBB) exhibited higher RWC levels (Fig. 2a). The highest improvement in relative water content was detected in 5T ASBB (27.6%) under 70% irrigation and in 10T ASBB amended soil (30.5%) under 50% irrigation than plants grown without ASBB amendment. The inter comparison of treatment showed that membrane stability index (Fig. 2b) in Camelina sativa significantly (p < 0.05) increase in 10T ASBB amended soil by 3.74%, 1.23%, and 2% respectively under 100%, 70%, and 50% irrigation of FC compared to without ASBB amendment. In Camilina sativa chlorophyll a content (Fig. 2c) in plants of 5T and 10T ASBB soil significantly increased by 81%, 18%, 32% and 124%, 73%, 80%, respectively, when grown under 100%, 70%, and 50% irrigation of FC, respectively, in contrast to those grown without ASBB amendment. Regarding chlorophyll b in Camelina sativa, the highest (Fig. 2d) reduction of chlorophyll b by 40.7% under 100% irrigation in 5T soil and 7% lower chlorophyll b were traced in 10T under 50% irrigation of FC compared to 0T ASBB amendment.
Influence of activated sugarcane bagasse biochar amended soil on (a) relative water content (b) membrane stability index (c) chlorophyll a (d) chlorophyll b (e) total chlorophyll content (f) carotenoid content of Camelina sativa under different moisture conditions of field capacity. 0T= 0 tones per hectare sugarcane bagasse biochar, 5T= 5 tones per hectare sugarcane bagasse biochar, 10T=10 tons per hectare sugarcane bagasse biochar; Different letters above bars indicate significant differences according to Tukey’s HSD test at p < 0.05. Error bars represent standard errors (SE) of the mean.
The total chlorophyll content (Fig. 2e) in the plants of 5T and 10T ASBB significantly increased by 62% and 131% under 100% irrigation, 16% and 78% under 70% irrigation, and 24% and 61%, under 50% irrigation, respectively than 0T ASBB amendment. In Camilina sativa the carotenoid content (Fig. 2f) in 5T and 10T ASBB amended soil significantly increased by 8% and 3.823% under 100% irrigation, 7.3%-15% under 70% irrigation, 13%-21% under 50% irrigation, respectively, in contrast to those under 0T ASBB amendment.
Plant stress markers
The results of ANOVA showed that proline levels were markedly elevated in leaves from soil with 0T ASBB, indicating a stress response (Fig. 3a). However, there was a considerable reduction in leaf proline content by 45.6%-66%, 43.2%-45.7%, and 40.12%-39.8% under 100%, 70%, and 100% irrigation of FC in 5T and 10T ASBB amended soil. In Camelina sativa the leaf protein content was enhanced in (Fig. 3b) under 100% 70, and 50% irrigation by 1-2-folds, 1-1.7-folds, and 0.8-1-folds in 5T and 10T ASBB amended soil, respectively, in comparison to those with 0T ASBB amendment. Findings of our study explore that enzymatic activities particularly SOD and POD in Camelina sativa leaves raised in plants of 0T ASBB amendment under deficit irrigation (Fig. 3c). The ASBB amendment in soil (5T and 10T) caused a decline in POD by 27.6–48.1%, 22.8–39.23% and 13.37–12.41% under 100%, 70%, and 50% irrigation, respectively. Similarly, the SOD activity (Fig. 3d) was also declined by 43.5–60.5%, 40.5–53.3%, and 33.2–40.7% under 100%, 70% and 50% irrigation in 5T and 10T ASBB soil, respectively. The catalase activity (Fig. 3e) decreased in 5T and 10T ASBB soil by 51.3–61.5% under 100% irrigation, 27.5–32.5% under 70% irrigation, and by 17.8–26.7% under 50% irrigation. However, under 70% irrigation the CAT activity declined by 11.1–13.1% in 5T and 10T ASBB amended soil.
Influence of activated sugarcane bagasse biochar amended soil on (a) proline content (b) protein content (c) superoxide dismutase activity (d) peroxidase activity (e) catalase activity of Camelina sativa under different moisture conditions of field capacity. 0T= 0 tones per hectare sugarcane bagasse biochar, 5T= 5 tones per hectare sugarcane bagasse biochar, 10T=10 tons per hectare sugarcane bagasse biochar; Different letters above bars indicate significant differences according to Tukey’s HSD test at p < 0.05. Error bars represent standard errors (SE) of the mean.
Morphological and yield parameters
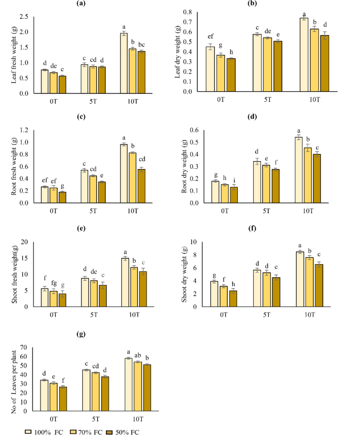
Soil with no ASBB amendment exhibited reduced leaf fresh and dry weights relative to 5T and 10T ASBB-amended soil. ASBB amendment at 10T significantly enhanced leaf fresh and dry weights by 1.5-folds and 0.6-folds (100% irrigation), 1.15-folds and 0.7-folds (70% irrigation), and 1.4-folds and 0.7-folds (50% irrigation) compared to non-amended soil (Fig. 4a-b). Similar improvements were observed in root fresh and dry weights were improved by 2.7-folds and 2-folds under 100% irrigation, 2.4-folds and 2-folds under 70% irrigation, and 2-folds and 4-folds under 50% irrigation in 10T amended soil than 0T ASBB (Fig. 4c-d). The shoot fresh and dry weights (Fig. 4e and f) increased considerably in Camelina sativa in 10T ASBB by 1.7-folds and 1.2-folds under 100% irrigation, 1.3-folds and 0.7-folds under 70% irrigation, 1.3-folds and 1.7-folds under 50% irrigation, respectively compared to without ASBB amendment in soil. Similarly, the number of leaves (Fig. 4g) in the plants of 10T ASBB significantly increased (P < 0.05) by 71%, 74%, and 96%, respectively, when grown under 100%,70%, and 50% irrigation of FC than without ASBB amendment.
Influence of activated sugarcane bagasse biochar amended soil on (a) leaf fresh weight (b) leaf dry weight (c) root fresh weight (d) root dry weight (e) shoot fresh weight (f) shoot dry weight (g) No. of leaves per plant of Camelina sativa under different moisture conditions of field capacity. 0T= 0 tones per hectare sugarcane bagasse biochar, 5T= 5 tones per hectare sugarcane bagasse biochar, 10T=10 tons per hectare sugarcane bagasse biochar; Different letters above bars indicate significant differences according to Tukey’s HSD test at p < 0.05. Error bars represent standard errors (SE) of the mean.
The application of activated sugarcane bagasse biochar (ASBB) at 5T and 10T significantly increased the number of branches per plant, pods per branch, and seeds per pod compared to non-amended soil (Table 3). Notably, the highest improvements in these traits were observed at the 10T ASBB application rate. Specifically, branches per plant increased by 61%, 56.5%, and 57%, pods per branch by 67.5%, 66%, and 61%, and seeds per pod by 1.7-folds, 1.1-folds, and 1.7-folds under 100%, 70%, and 50% irrigation, respectively, in comparison to the 0T ASBB. The application of 10T ASBB to Camelina plants significantly enhanced (p < 0.05) seed production per plant by 5.6-folds, 4.2-folds, and 5.5-folds, and total pods per plant by 1.7-folds, 1.5-folds, and 1.4-folds, under 100%, 70%, and 50% irrigation, respectively, relative to the 0T ASBB (Table 3). The 100 seed weight in the plants of 10T ASBB significantly increased (P < 0.05) by 20.9%, 19%, and 24%, respectively, when grown under 100%,70%, and 50% irrigation, respectively, in contrast to those under 0T ASBB amendment.
The FTIR spectra of Camelina sativa seeds are presented in Fig. 5. This spectrum reveals peaks at 2950 cm⁻¹ and 2841 cm⁻¹, which refer to the -CH asymmetric and symmetric stretching vibrations characteristic for aliphatic hydrocarbon chains. The C ≡ C alkyne stretching mode is evidenced by a very fine peak at 2255 cm⁻¹. Very sharp peaks at the region 1079–1148 cm⁻¹ are related to C–O symmetrical stretching which exist widely in esters, alcohols or other oxygen containing groups of compounds. A reference was also made to the structural properties of the Camelina seed oil components based on the trans C–H bonds for vibration at an intensity of 993 cm⁻¹. A peak at 722 cm⁻¹ is attributed to the bending of methylene (CH₂) groups and out-of-plane vibrations of cis-disubstituted olefins are characteristic of unsaturated fatty acids. These peaks helped to determine the presence of the main biochemical components, including hydrocarbons, esters, and unsaturated compounds, needed for a better identification of the oil profile and quality of Camelina seeds.
FTIR spectrum of Camelina sativa seeds grown under three different moisture conditions (100% FC (field capacity), 70% FC, and 50% FC in 0T (T= tons ha−1), 5T and 10T amended soil with modified sugarcane bagasse biochar. T1= 0T MSBB (modified sugarcane bagasse biochar) +100 FC (field capacity), T2= 0T MSBB+70% FC, T3= 0T MSBB+50% FC, T4=5T MSBB+100% FC, T5= 5T MSBB+70% FC, T6= 5T MSBB+50% FC, T7= 10T MSBB+100% FC, T8= 10T MSBB+70% FC, T9= 10T MSBB+50% FC.
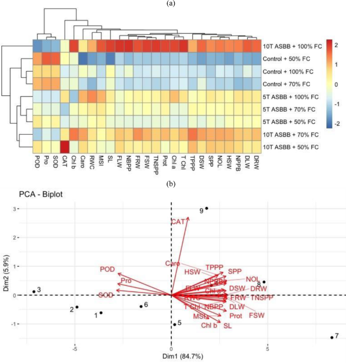
Heatmap analysis showed differences in morphological, physiological, biochemical, and yield attributes of Camelina plants under 0T, 5T and 10T ASBB receiving 100%, 70% and 50% irrigation of field capacity (Fig. 6A). The results of the investigation on morphological parameters revealed that the highest values were achieved with the 10T ASBB amendment where dry leaf weight, dry root weight, and dry shoot weight enhanced under 100% irrigation conditions of the treatment. On the other hand, the results depicted here for plant morphological parameters showed their lowest values in the 0T ASBB under 50% irrigation, which indicates that the water deficit conditions negatively impact plant morphology. The 10T ASBB under 70% irrigation showed lesser degrees of enhancement in the SOD, POD and proline with increased pods per plant, hundred seed weight, and other yield traits suggesting its use in reducing stress impacts. These parameters show improvements when 5T and 10T ASBB was applied which indicate that the ASBB amendments positively affected plant performance under both normal and low irrigation regime. Principal Component Analysis (PCA) revealed significant variance distribution across treatments and parameters. The first principal component (PC1) accounted for 84.7% of the total variance, while the second principal component (PC2) explained 5.9% of the variance (Fig. 6b). The 5 T ASBB under 100% irrigation, 5 T ASBB under 70% irrigation and 10T ASBB under 100% irrigation clustered strongly in quadrant 1, indicating a robust association with plant physiological and growth parameters such as chlorophyll b, total chlorophyll, relative water content, membrane stability index, fresh root and shoot weight, dry root and leaf weight, and number of branches per plant. The 5T ASBB amendment under 100% FC and 10T ASBB amendment under 70% FC was positioned in quadrant 2, showing strong correlations with catalase activity, carotenoid content, dry root and shoot weight, total pods per plant, seeds per pod and hundred seed weight. The 0T ASBB amendment under 50% irrigation was located in quadrant 3, demonstrating a specific association with proline, peroxidase and superoxide dismutase activity. Treatments 0 T ASBB at 100% and 70% FC and 5T ASBB under 50% irrigation were aligned in quadrant 4, with a partial relationship with super oxide dismutase activity. This distribution highlights distinct associations between ASBB amendments, irrigation levels, and the physiological and biochemical parameters assessed, underscoring the differential impacts of ASBB treatments and water availability on plant performance.
(a) Heatmap analysis (b) PCA analysis of Camelina sativa grown under three different moisture conditions (100% FC (field capacity), 70% FC, and 50% FC in 0T (T= tons ha −1), 5T and 10T amended soil with modified sugarcane bagasse biochar. 1= 0T MSBB (modified sugarcane bagasse biochar) +100 FC (field capacity), 2= 0T MSBB+70% FC, 3= 0T MSBB+50% FC, 4=5T MSBB+100% FC, 5= 5T MSBB+70% FC, 6= 5T MSBB+50% FC, 7= 10T MSBB+100% FC, 8= 10T MSBB+70% FC, 9= 10T MSBB+50% FC.
Discussion
The XRD peaks were ascribed to crystalline phases including kaolinite32, halloysite33 and quartz, together with feldspar, muscovite, and calcite associated with soil samples34. Furthermore, two peaks related to magnetite and graphitic carbons are present, which can be attributed mostly to the biochar application35,36. These peaks were considerably more acute within the ASBB amendments as against the non-amended soil especially at the highest biochar application rate of 10T. This suggests a strong chemical reactivity of the soil minerals with the biochar surface, and ultimately the creation of resistant mineral-organic structures. The observed higher peak intensities provide evidence of improved crystallinity, which may be due to soil mineralization of biochar elements. Thus, incorporation of ASBB does alter the soil’s mineralogical properties that may affect the physical and chemical characteristic of the soil and thereby promoting its usage in agricultural purposes. The FTIR spectra of the ASBB amended soil and no ASBB soils provide valuable insights into the mineralogical and organic constituents of the soil. This soil mineral composition correlates with the peaks, especially around 1000 cm⁻¹ related to the stretching vibrations of silicates, C–O, C = C, O–H of carbonate, and molecular water of silicates in the soil. These bands arising from soil minerals, as well as humic substances and aromatic compounds arising from biochar, suggest an increase in the chemical nature of the soils after ASBB amendment37. The higher peak intensities at 1004 cm⁻¹ in ASBB-amended soils indicate an enhanced contribution of biochar organic functional groups and mineral interactions with native soil. The peaks from quartz, a widespread silicate mineral, appeared below 1000 cm⁻¹. The sharp doublets at 797 and 779 cm⁻¹ are pointed to the Si–O stretching vibration based on the identification of quartz in soil38. A comparatively increased peak intensity in this region also implies that the addition of biochar raised the levels of silicate minerals. This may be attributed to the biochar’s ability to interact with and stabilize soil minerals, contributing to overall soil structure and functionality. Clay minerals, especially kaolinite, are extremely essential for improving soil properties since their silicate structures are involved in improving the cation exchange capacity of the soil and its water retention potential39. The increase of silicate-related peaks with ASBB amendment indicates that biochar helps in the preservation and fixation of these fundamental compounds, increasing the quality of the soils.
Impact of water deficit on Camelina sativa growth and physiology
Water deficiency significantly affects growth and physiological processes of Camelina sativa, leading to the drastic decrease in chlorophyll a, chlorophyll b, total chlorophyll, and carotenoid content40. When stomatal conductance declines, the chlorophyll production also affected and their degradation enhances, hence reduces the overall photosynthetic activity. Oxidative stress resulting from drought conditions leads to an accumulation of reactive oxygen species (ROS). It has been reported that the overproduction of ROS affects chlorophyll pigments and thylakoid membrane in the plants37. While the plants, in turn, trigger defense processes, they use antioxidant pigments, such as carotenoids and anthocyanins, to neutralize the excess energy and reduce the damaging effects of ROS41. The modified sugarcane bagasse biochar (ASBB) amendment in soil enhances the plant physiological parameters like chlorophyll and carotenoids content, relative leaf water, and photosynthetic efficiency. This is in line with other studies which revealed that the application of biochar enhances the rate of photosynthesis, chlorophyll production and stabilization, and maintenance of transpiration42.
Drought stress significantly decreased plant RWC by limiting soil moisture availability. Low cell turgor pressure restricts fundamental physiological processes such as photosynthesis, nutrient translocation, and growth43. Stomatal closure improves RWC in the leaf cells while reducing water loss40. Biochar reduces effects of drought since it enhances water retention in the soil and root hairs access to water due to its capillary pore structure under water deficit conditions7,40. Furthermore, because of encouraging microbial growth, application of biochar increases drought resistance by enhancing both root effectiveness and nutrient acquisition from the soil44. Under drought stress, biochar in soil has positive influence on the plants to have increased RWC to support continued vigor and yield45. The highest RWC increases were observed in 5T ASBB under 100% FC (23.8%) and 10T ASBB under 50% FC (25.5%), indicating that biochar improved water retention and maintained leaf turgor even under severe deficit stress46,47. At 70% FC, the relative increase was smaller due to only moderate stress. In contrast, total chlorophyll content increased most under 100%, with lower increments under 70% and 50% FC, showing that chlorophyll biosynthesis is more sensitive to water availability and benefits most under optimum irrigation.
Camelina sativa growing in ASBB amended soil showed better membrane stability than that of control 19. Beneficial influence of biochar on soil structure improvement, water and nutrient access are pivotal for maintaining plant health and resilience48. By improving water retention, biochar amendment helps to maintain cellular turgor pressure, mitigating dehydration under reduced irrigation level49. Additionally, increased nutrient availability supports metabolic activities and stress responses, thereby promoting the fatty acid composition of Camelina sativa and contributes to integrity of cellular membrane50. Collectively, these aspects favour the low moisture availability stress tolerance of Camelina sativa51 under variable irrigation levels. Water stress inhibits plant protein synthesis by oxidative stress52. Oxidative damage is evident in roots wherein it suppresses growth, triggers stomata closure, and diminishes photosynthetic activity, and initiating hormonal changes in plants that prioritize stress tolerance over growth and protein synthesis53. Biochar improves plant protein content by increasing soil fertility through improved nutrient retention and availability in the soil. The positive impact of biochar on beneficial microorganisms, nutrient cycling, and optimization of soil pH helps in the abiotic stress mitigation due to the improved structure and water holding capacity of the soil54.
In the present study, it has been noticed that the application of ASBB treatment lowers proline levels in plants because of the lesser overall stress. Biochar have a positive impact on soil health; by increasing water retention, enhancing the accessibility of nutrients to the plant, and improving the structure of the soil 14. Reduced stress levels limit the stress-associated compounds such as proline that accumulate in response to osmotic and oxidative stress55. The ASBB in soil has reduced the proline level in the plants grown in the ASBB amended soil because they undergo minimum stress. On the other hand, drought stress increases the synthesis of proline to protect osmotic balance and offer turgidity essential for the cells’ proper functioning. Proline accumulation in response to drought has been attributed to enhanced activity of pyrroline-5-carboxylate synthetase (P5CS) and reduced activity of proline dehydrogenase (ProDH)56,57. Proline acts as a free radical scavenger to eliminate ROS and stabilize proteins and membranes as a chaperone, thereby enhancing plant resilience to drought stress58,59. Proline biosynthesis occurs by upregulation of biosynthetic genes during the stress period to meet the need for stress tolerance60.
Drought induced oxidative stress leads to a significant up-regulation of antioxidant enzymes SOD, PODs, and CAT as a counter measure to elevated ROS under drought stress8. The ROS (include the superoxide radicals, hydrogen peroxide, hydroxyl radicals) alters the cellular homeostasis and may lead to biomolecular damage61. To mitigate this oxidative damage, plants increase the production of the antioxidants as SOD, POD and CAT. The SOD catalyzes the conversion of superoxide radical to hydrogen peroxide whereas POD and CAT successively reduced hydrogen peroxide to water and oxygen62. This antioxidant defense mechanism preserves cell structure and protects different metabolic functions63. The drought induced stress signals activates specific transcriptional pathways and up-regulates drought-responsive genes and increases SOD, POD, and CAT levels64. Consequently, the increase in SOD, POD, and CAT under drought stress is crucial to minimize the oxidative damage and ensure plant survival under stress65. However, lower concentration of SOD, POD, and CAT in plants grown in ASBB amended soil typically exhibits lower oxidative stress49. Biochar improves soil conditions by enhancing microbial activity, nutrient and water retention capacity, reducing stress and causes depression of ROS 44. Hence, lower ROS production decreases antioxidant enzyme activity66. Therefore, the SOD, POD and CAT levels are less in plants that are grown in ASBB-amended soils under 70% irrigation in view of the reduction in stress level and improvement in the general health of plants67.
Moisture stress has negative effect on morphological characteristics such as root and shoot length and on the fresh and dry weight of roots, shoots and leaves68. It limits cellular turgidity required for cell expansion and division, hence negatively affecting root and shoot growth69. Drought affects nutrient uptake due to reduced moisture content in the soil and moisture deficit leads to nutrient deficiencies that negatively impact plant growth70. This present works has revealed that the application of ASBB can improve morphological aspects, such as root and shoot length and fresh and dry weight of root, shoot, and leave. By improving soil structure and pore volume of the soil, biochar enhances root elongation and its branch formation capacity71. Biochar’s high CEC enables plants to retain and access nitrogen, phosphorus, and potassium from the root zone72. Additionally, it increases the capacity of the soil to retain water to ensure adequate plant water supply, especially helpful under water deficit, promotes continuous root and shoot development and overall plant growth73.
Water shortage substantially influences plant yield by limiting water availability, thereby restricting nutrients uptake and transport from the soil to the roots. This limitation affects plant growth and reproductive growth and therefore leads to low yield of seeds74. Drought affects the plant and triggers stress signals, such as ABA, which in turn induces stomatal closure and reduces water supply to the plant75. Moreover, water deficit reduces growth of canopy, restricts stomatal aperture, decreases photosynthetic capability, and translocate low photo-assimilates towards flowers and pods76. Moreover, reduced accumulation and distribution of carbohydrates further decrease the incidence of flowering, pod formation and filling of seeds77. At present, it was recorded that yield (including number of pods per plant, seeds per pod, and hundred seed weight) from plants growing in ASBB amended soil was higher. We also know from earlier research that high porosity of biochar leads to better water holding capacity, reduced moisture leaching, and capacity to maintain optimum soil moisture supply to plants which is beneficial for sustained plant growth under water stress conditions78. Also, biochar improves robust root growth and development by improving structure and nutrient properties of the soil thus increased well-developed root systems that grow in deeper soil zones and access nutrients and water more efficiently72. Improved root architecture increases yield due to sufficient acquisition of resources, and better anchorage and stability of plants79.
Preliminary investigation of seed spectra of the samples collected from 0T, 5T, and 10T ASBB amendments under 100%, 70% and 50% irrigation levels revealed that specific regions of the spectra such as 2300–3000 cm⁻¹ and 950 –374 cm⁻¹ were found to be significantly different. These zones include proteins, lipids and waxes80,81. Seeds from treatments with 70% irrigation and 10 t/ha biochar addition and seeds from 100% irrigation of FC in non-amended soil had high intensity bands in these regions. Seeds treated with 50% irrigation in non-amended soil, on the other hand, showed a considerable reduction in peak intensities, indicating biomolecule depletion of amino acids, fatty acids, lipids, proteins, and peptides. The seed spectra unfolded dominant and high intensity at 1070 cm⁻¹. This pattern suggests a higher carbohydrate content in Camelina seed tissues and is correlated to fingerprint area bands of 900 to 1200 cm⁻¹. According to Černá et al.82, these spectral features should be used to signal the presence of carbohydrates. These findings highlight the critical function of biochar application and irrigation level in altering the biochemical composition of Camelina seeds, with important implications for improving seed quality under stress.
The combined heatmap and PCA analyses provide a comprehensive view of the effects of modified sugarcane bagasse biochar (ASBB) and irrigation levels on plant performance. The heatmap highlighted clear differences in morphological, physiological, biochemical, and yield traits across treatments. The 10 T ASBB at 100% FC exhibited the highest enhancement in dry leaf, root, and shoot weights under optimal conditions, while the lowest values were observed in the 0T ASBB under 50% FC, indicating that water deficit adversely impacts plant morphology13. Application of 5T and 10T ASBB improved key physiological and biochemical traits, suggesting biochar’s potential to mitigate stress impacts under varying irrigation levels.
PCA results aligned with these findings, revealing that PC1 (84.7% variance) and PC2 (5.9% variance) effectively captured treatment impacts. Strong clustering of treatments (5T ASBB under 100% and 70% FC, 10T ASBB under 100%, 70% and 50% irrigation) in quadrant 1 and 2 underscored their positive association with chlorophyll a, carotenoids, relative water content (RWC), membrane stability index (MSI), and biomass traits supporting biochar’s role in stress defense and yield enhancement44.
Meanwhile, treatments without ASBB clustered in quadrant 3 and 4, showing associations with proline and antioxidant enzymes, indicating stress responses under water-limited conditions. These combined analyses demonstrate biochar’s ability to enhance physiological stability, growth, and yield under varying irrigation level, supporting its potential for sustainable agriculture in water-stressed environments. However, this study was conducted as a single-season field trial, which may not fully capture seasonal variability in environmental conditions and treatment responses. To validate and generalize these findings, future studies should be carried out across multiple growing seasons and varying climatic conditions to assess the long-term effectiveness and stability of ASBB amendments under deficit irrigation.
Conclusion
Exploration of water deficits reveals a major constraint to Camelina sativa growth and development, with impacts on plant architecture, photosynthetic efficiency, water use efficiency and oilseed productivity. The present study also highlights the beneficial role of modified sugarcane bagasse biochar (ASBB) in alleviation of water stress with an application rate of 5T and 10T (tons per hectare). However, the 10T ASBB most prominently enhanced the Camelina sativa yield as can be witnessed by an improvement in number of pods per plant, total seed yield per plant. It could be seen that the application of 10T ASBB significantly upregulated several important physiological and biochemical parameters such as relative water content, photosynthetic pigments, membrane stability index, and antioxidant enzyme activity. These outcomes underscore the potential of ASBB as a sustainable soil amendment for alleviating water stress impacts by enhancing water-use efficiency, leaf water status, and pigment stability in Camelina sativa under water-limited conditions. These findings demonstrate the potential of ASBB as a sustainable soil amendment for improving crop productivity in semi-arid and deficit irrigation systems. Nevertheless, large-scale and multi-season field trials are required to determine the long-term effects of ASBB on the improved structure, porosity and water-holding capacity of the soil as well as to assess the effectiveness of this technology for other oilseed crops under water-limited environments. This integrated approach could further optimize the use of biochar for sustainable agriculture practices.
Data availability
The datasets generated during and/or analyzed during the current study are available from the corresponding author on reasonable request.
References
Mahmood, N., Arshad, M., Kächele, H., Ullah, A. & Müller, K. Economic efficiency of rainfed wheat farmers under changing climate: evidence from Pakistan. Environ. Sci. Pollut Res. 27, 34453–34467 (2020).
Waseem, M., Khurshid, T., Abbas, A., Ahmad, I. & Javed, Z. Impact of meteorological drought on agriculture production at different scales in Punjab, Pakistan. J. Water Clim. Change. 13, 113–124 (2022).
Ghorbani, M., Kahrizi, D. & Chaghakaboodi, Z. Evaluation of camelina sativa doubled haploid lines for the response to water-deficit stress. J. Med. Plants By-products. 9, 193–199 (2020).
Nawade, B. et al. Longer duration of active oil biosynthesis during seed development is crucial for high oil yield—lessons from genome-wide in Silico mining and RNA-Seq validation in Sesame. Plants 11, 2980 (2022).
Ghidoli, M. et al. Genetic study of camelina sativa oilseed crop and selection of a new variety by the bulk method. Front. Plant Sci. 15, 1385332 (2024).
Herath, H., Camps-Arbestain, M. & Hedley, M. Effect of Biochar on soil physical properties in two contrasting soils: an Alfisol and an Andisol. Geoderma 209, 188–197 (2013).
Omondi, M. O. et al. Quantification of Biochar effects on soil hydrological properties using meta-analysis of literature data. Geoderma 274, 28–34 (2016).
Murtaza, G. et al. Biochar induced modifications in soil properties and its impacts on crop growth and production. J. Plant Nutr. 1–15 https://doi.org/10.1080/01904167.2021.1871746 (2021).
Ahmad, A. et al. Soil application of wheat straw vermicompost enhances morpho-physiological attributes and antioxidant defense in wheat under drought stress. Front. Environ. Sci. 10, 894517 (2022).
Sharma, S., Lishika, B. & Kaushal, S. Soil quality indicators: A comprehensive review. Int. J. Plant. Soil. Sci. 35, 315–325 (2023).
Jahan, S., Ahmad, F., Rasul, F., Amir, R. & Shahzad, S. Physicochemical analysis of vermicompost-perlite based activated Biochar and its influence on wheat (Triticum aestivum L.) growth under water stress. J. Soil. Sci. Plant. Nutr. 23, 3034–3050 (2023).
Shanmugam, N. & RAZALI, N. F. B. The study on the growth rate and peat characteristics of Chilli plantation utilising coconut husk and peanut shell as sustainable alternative to soil cultivation. Progress Eng. Application Technol. 4, 1009–1021 (2023).
Naeem, M. B. et al. Improving maize yield and drought tolerance in field conditions through activated Biochar application. Sci. Rep. 14, 25000 (2024).
Iqbal, H. et al. Unveiling the impact of organically activated Biochar on physiological, biochemical, and yield attributes of maize under varied field moisture conditions. PeerJ 12, e17883 (2024).
Rayment, G. E. & Higginson, F. R. Australian laboratory handbook of soil and water chemical methods. (1992).
Estefan, G., Sommer, R. & Ryan, J. Methods of soil, plant, and water analysis. Man. West. Asia North. Afr. Region. 3, 65–119 (2013).
Samarah, N. H. Effects of drought stress on growth and yield of barley. Agron. Sustain. Dev. 25, 145–149 (2005).
Weatherley, P. Studies in the water relations of the cotton plant. I. The field measurement of water deficits in leaves. New Phytologist 49, 81–97 (1950).
Premachandra, G. S., Saneoka, H., Kanaya, M. & Ogata, S. Cell membrane stability and leaf surface wax content as affected by increasing water deficits in maize. J. Exp. Bot. 42, 167–171 (1991).
Sairam, R. K. Effects of homobrassinolide application on plant metabolism and grain yield under irrigated and moisture-stress conditions of two wheat varieties. Plant. Growth Regul. 14, 173–181 (1994).
Arnon, D. I. Copper enzymes in isolated chloroplasts. Polyphenol oxidase in Beta vulgaris. Plant. Physiol. 24, 1–15 (1949).
Lichtenthaler, H. K. & Wellburn, A. R. Determinations of total carotenoids and chlorophylls a and b of leaf extracts in different solvents. Biochem. Soc. Trans. 11, 591–592 (1983).
Bates, L. S., Waldren, R. P. & Teare, I. D. Rapid determination of free proline for water-stress studies. Plant. Soil. 39, 205–207 (1973).
Bradford, M. M. A rapid and sensitive method for the quantitation of microgram quantities of protein utilizing the principle of protein-dye binding. Anal. Biochem. 72, 248–254 (1976).
Procházková, D., Boušová, I. & Wilhelmová, N. Antioxidant and prooxidant properties of flavonoids. Fitoterapia 82, 513–523 (2011).
Du, Z. & Bramlage, W. J. Modified thiobarbituric acid assay for measuring lipid oxidation in sugar-rich plant tissue extracts. J. Agric. Food Chem. 40, 1566–1570 (1992).
Beauchamp, C. & Fridovich, I. Superoxide dismutase: improved assays and an assay applicable to acrylamide gels. Anal. Biochem. 44, 276–287 (1971).
Teranishi, Y., Tanaka, A., Osumi, M. & Fukui, S. Catalase activities of Hydrocarbon-utilizing Candida yeasts. Agric. Biol. Chem. 38, 1213–1220 (1974).
Vetter, J. L., Steinberg, M. P. & Nelson, A. I. Enzyme Assay, quantitative determination of peroxidase in sweet corn. J. Agric. Food Chem. 6, 39–41 (1958).
Gorin, N. & Heidema, F. T. Peroxidase activity in golden delicious apples as a possible parameter of ripening and senescence. J. Agric. Food Chem. 24, 200–201 (1976).
Celi, L., Schnitzer, M. & Nègre, M. Analysis of carboxyl groups in soil humic acids by a wet chemical method, Fourier-transform infrared spectrophotometry, and solution-state carbon-13 nuclear magnetic resonance. A comparative study. Soil Sci. 162, 189–197 (1997).
Bastida, J. & Pardo-Ibañez, P. Applications of X-ray powder diffraction microstructural analysis in applied clay mineralogy. Minerals 14, 584 (2024).
Joussein, E. et al. Halloysite clay minerals—a review. Clay Miner. 40, 383–426 (2005).
Yang, X. et al. Effect of cold atmospheric surface microdischarge plasma on the inactivation of fusarium moniliforme and physicochemical properties of Chinese Yam flour. Food Bioprocess. Technol. https://doi.org/10.1007/s11947-023-03182-2 (2023).
Dos Reis, G. S. et al. Synthesis of highly porous Lignin-Sulfonate Sulfur-Doped carbon for efficient adsorption of sodium diclofenac and synthetic effluents. Nanomaterials 14, 1374 (2024).
Cao, C. T. N., Farrell, C., Kristiansen, P. E. & Rayner, J. P. Biochar makes green roof substrates lighter and improves water supply to plants. Ecol. Eng. 71, 368–374 (2014).
Ying, J. et al. The effects of long-term rice straw and Biochar return on soil humus composition and structure in paddy soil. Plant Soil. Environment 70(12), 772–782 (2024).
Ellerbrock, R. H., Stein, M. & Schaller, J. Comparing silicon mineral species of different crystallinity using fourier transform infrared spectroscopy. Front. Environ. Chem. 5, 1462678 (2024).
Mustafa, C. Qualitative method used in researching the judiciary: Quality assurance steps to enhance the validity and reliability of the findings. Qual. Rep. 26, 176–185 (2021).
Gai, J., Wang, J., Xie, S., Xiang, L. & Wang, Z. Spectroscopic determination of chlorophyll content in sugarcane leaves for drought stress detection. Precision Agric. 25, 543–569 (2024).
Ashikhmin, A. et al. The adaptive role of carotenoids and anthocyanins in solanum lycopersicum pigment mutants under high irradiance. Cells 12, 2569 (2023).
Al-Gaadi, K. A. et al. Quantitative and qualitative responses of hydroponic tomato production to different levels of salinity. Phyton 93, 0031-9457, (2024).
Qiao, M., Hong, C., Jiao, Y., Hou, S. & Gao, H. Impacts of drought on photosynthesis in major food crops and the related mechanisms of plant responses to drought. Plants 13, 1808 (2024).
Mansoor, S. et al. Biochar as a tool for effective management of drought and heavy metal toxicity. Chemosphere 271, 129458 (2021).
Safari, S., Nazari, F., Vafaee, Y. & Da Teixeira, J. A. Impact of rice husk Biochar on drought stress tolerance in perennial ryegrass (Lolium Perenne L). J. Plant. Growth Regul. 42, 810–826 (2023).
Komal, L. et al. Optimizing soil health through activated acacia Biochar under varying irrigation regimes and cultivars for sustainable wheat cultivation. PeerJ 13, e18748 (2025).
Naz, Z. et al. Efficacy of modified Biochar for enhancing maize photosynthesis and yield under various irrigation regimes. Sci. Rep. 15, 32216 (2025).
Agegnehu, G., Bass, A. M., Nelson, P. N. & Bird, M. I. Benefits of biochar, compost and biochar–compost for soil quality, maize yield and greenhouse gas emissions in a tropical agricultural soil. Sci. Total Environ. 543, 295–306 (2016).
Khan, A. A. et al. Advanced molecular approaches for improving crop yield and quality: A review. J. Plant. Growth Regul. https://doi.org/10.1007/s00344-024-11253-7 (2024).
Luo, Y., Durenkamp, M., De Nobili, M., Lin, Q. & Brookes, P. C. Short term soil priming effects and the mineralisation of Biochar following its incorporation to soils of different pH. Soil Biol. Biochem. 43, 2304–2314 (2011).
Nazir, F. et al. Plant hormone ethylene: A leading edge in conferring drought stress tolerance. Physiol. Plant. 176, e14151 (2024).
Lv, Z. C. et al. Evaluation of the aluminum (Al3+) tolerance of camelina and the potential for using melatonin or Nano-Selenium to alleviate Al3+-Induced stress in camelina. Agronomy 14, 401 (2024).
Ortega-Farias, S., Espinoza-Meza, S., López-Olivari, R., Araya-Alman, M. & Carrasco-Benavides, M. Effects of different irrigation levels on plant water status, yield, fruit quality, and water productivity in a drip-irrigated blueberry orchard under mediterranean conditions. Agric. Water Manage. 249, 106805 (2021).
Shakeel, H., Jahan, S., Rafiq, K., Iqbal, S. & Rasul, F. Efficacy of Biochar-Supplemented soil for modification of Physio-Biochemical attributes of Canola (Brassica Napus L.) genotypes under different moisture regimes. J. Soil. Sci. Plant. Nutr. 22, 3667–3684 (2022).
Khan, Z. et al. Chemical and biological enhancement effects of Biochar on wheat growth and yield under arid field conditions. Sustainability 13, 5890 (2021).
Forlani, G., Sabbioni, G., Barera, S. & Funck, D. A complex array of factors regulate the activity of Arabidopsis Thaliana δ1 -pyrroline‐5‐carboxylate synthetase isoenzymes to ensure their specific role in plant cell metabolism. Plant. Cell. Environ. 47, 1348–1362 (2024).
Huynh, T. Y. L., Zareba, I., Baszanowska, W., Lewoniewska, S. & Palka, J. Understanding the role of key amino acids in regulation of proline dehydrogenase/proline oxidase (prodh/pox)-dependent apoptosis/autophagy as an approach to targeted cancer therapy. Mol. Cell. Biochem. 466, 35–44 (2020).
Ghosh, N., Das, A., Chaffee, S., Roy, S. & Sen, C. K. in Immunity and inflammation in health and disease 45–55 (Elsevier, 2018).
Wang, L. et al. Assessing the impact of Biochar and nitrogen application on yield, water-nitrogen use efficiency and quality of intercropped maize and soybean. Front. Plant Sci. 14, 1171547 (2023).
Nandy, S. et al. Role of polyamines in molecular regulation and Cross-Talks against drought tolerance in plants. J. Plant. Growth Regul. 42, 4901–4917 (2023).
Huang, B. In Plant-environment Interactions57–82 (CRC, 2000).
Sachdev, S., Ansari, S. A., Ansari, M. I., Fujita, M. & Hasanuzzaman, M. Abiotic stress and reactive oxygen species: Generation, signaling, and defense mechanisms. Antioxidants 10, 277 (2021).
Raja, V., Qadir, S. U., Alyemeni, M. N. & Ahmad, P. Impact of drought and heat stress individually and in combination on physio-biochemical parameters, antioxidant responses, and gene expression in Solanum lycopersicum. 3 Biotech 10, 208 (2020).
Ayyaz, A. et al. Drought tolerance in brassica Napus is accompanied with enhanced antioxidative protection, photosynthetic and hormonal regulation at seedling stage. Physiol. Plant. 172, 1133–1148 (2021).
Tiwari, R. K. et al. Mechanistic insights on melatonin-mediated drought stress mitigation in plants. Physiol. Plant. 172, 1212–1226 (2021).
Jomova, K. et al. Several lines of antioxidant defense against oxidative stress: antioxidant enzymes, nanomaterials with multiple enzyme-mimicking activities, and low-molecular-weight antioxidants. Arch. Toxicol. 98, 1323–1367 (2024).
Nawaz, F. et al. Biochar amendment in combination with endophytic bacteria stimulates photosynthetic activity and antioxidant enzymes to improve soybean yield under drought stress. J. Soil. Sci. Plant. Nutr. 23, 746–760 (2023).
Shahzad, A., Gul, H., Ahsan, M., Wang, D. & Fahad, S. Comparative genetic evaluation of maize inbred lines at seedling and maturity stages under drought stress. J. Plant. Growth Regul. 42, 989–1005 (2023).
Oguz, M. C., Aycan, M., Oguz, E., Poyraz, I. & Yildiz, M. Drought stress tolerance in plants: interplay of molecular, biochemical and physiological responses in important development stages. Physiologia 2, 180–197 (2022).
Ahluwalia, O., Singh, P. C. & Bhatia, R. A review on drought stress in plants: Implications, mitigation and the role of plant growth promoting rhizobacteria. Resour. Environ. Sustain. 5, 100032 (2021).
Diatta, A. A., Fike, J. H., Battaglia, M. L., Galbraith, J. M. & Baig, M. B. Effects of Biochar on soil fertility and crop productivity in arid regions: a review. Arab. J. Geosci. 13, 1–17 (2020).
Chang, Y. et al. Biochar improves soil physical characteristics and strengthens root architecture in muscadine grape (Vitis rotundifolia L). Chem. Biol. Technol. Agric. 8, 7 (2021).
Dengxiao, Z. et al. Combined Biochar and water-retaining agent application increased soil water retention capacity and maize seedling drought resistance in fluvisols. Sci. Total Environ. 907, 167885 (2024).
Farooq, M., Hussain, M. & Siddique, K. H. M. Drought stress in wheat during flowering and Grain-filling periods. CRC. Crit. Rev. Plant Sci. 33, 331–349 (2014).
Bharath, P., Gahir, S. & Raghavendra, A. S. Abscisic acid-induced stomatal closure: an important component of plant defense against abiotic and biotic stress. Front. Plant Sci. 12, 615114 (2021).
Geleta, R. J., Roro, A. G. & Terfa, M. T. Phenotypic and yield responses of common bean (Phaseolus vulgaris l.) varieties to different soil moisture levels. BMC Plant. Biol. 24, 242 (2024).
Morales-Elias, N. C. et al. 14 C‐Partitioning and biomass allocation in common bean (Phaseolus vulgaris L.) under different moisture levels during pod filling. J. Agron. Crop Sci. 208, 898–909 (2022).
Kundu, B. & Kumar, R. Enhancing crop resilience to climate change through biochar: A review. Int. J. Environ. Clim. Change. 14, 170–184 (2024).
Maqbool, S. et al. Root system architecture in cereals: progress, challenges and perspective. Plant J. 110, 23–42 (2022).
Andrade, G. C., Coelho, C. M. M. & Uarrota, V. G. Modelling the vigour of maize seeds submitted to artificial accelerated ageing based on ATR-FTIR data and chemometric tools (PCA, HCA and PLS-DA). Heliyon 6(2), e03477 https://doi.org/10.1016/j.heliyon.2020.e03477 (2020).
Uncu, O., Ozen, B. & Tokatli, F. Use of FTIR and UV–visible spectroscopy in determination of chemical characteristics of Olive oils. Talanta 201, 65–73 (2019).
Černá, M. et al. Use of FT-IR spectroscopy as a tool for the analysis of polysaccharide food additives. Carbohydr. Polym. 51, 383–389 (2003).
Acknowledgements
The authors would like to extend their sincere appreciation to the National Research Program for Universities (NRPU Project No. 20-16716), Higher Education Commission (HEC) of Pakistan. The authors would like to extend their sincere appreciation to Ongoing Research Funding program (ORF-2025-134), King Saud University, Riyadh, Saudi Arabia.
Funding
The authors would like to extend their sincere appreciation to the National Research Program for Universities (NRPU Project No. 20-16716), Higher Education Commission (HEC) of Pakistan, and Ongoing Research Funding program (ORF-2025-134), King Saud University, Riyadh, Saudi Arabia.
Author information
Authors and Affiliations
Contributions
Conceptualization: S.J.; methodology, data collection and original data analysis and data presentation: A.N., A.K., and S.J.; writing, reviewing and editing: S.J., A.H., G.D.A.Q. and E.F.A.; funding acquisition: S.J., A.H. and E.F.A. All authors declare that they have no known competing financial interests or personal relationships that could have appeared to influence the work reported in this paper, have read and agreed to the published version of the manuscript.
Corresponding author
Ethics declarations
Competing interests
The authors declare no competing interests.
Ethical approval and consent to participate
We declare that the manuscript reporting studies do not involve any human participants, human data or human tissues. So, it is not applicable. Our experiment follows with the relevant institutional, national, and international guidelines and legislation.
Additional information
Publisher’s note
Springer Nature remains neutral with regard to jurisdictional claims in published maps and institutional affiliations.
Rights and permissions
Open Access This article is licensed under a Creative Commons Attribution-NonCommercial-NoDerivatives 4.0 International License, which permits any non-commercial use, sharing, distribution and reproduction in any medium or format, as long as you give appropriate credit to the original author(s) and the source, provide a link to the Creative Commons licence, and indicate if you modified the licensed material. You do not have permission under this licence to share adapted material derived from this article or parts of it. The images or other third party material in this article are included in the article’s Creative Commons licence, unless indicated otherwise in a credit line to the material. If material is not included in the article’s Creative Commons licence and your intended use is not permitted by statutory regulation or exceeds the permitted use, you will need to obtain permission directly from the copyright holder. To view a copy of this licence, visit http://creativecommons.org/licenses/by-nc-nd/4.0/.
About this article
Cite this article
Noreen, A., Jahan, S., Kamran, A. et al. Physiological and yield responses of Camelina sativa to modified Biochar under drought stress. Sci Rep 15, 38764 (2025). https://doi.org/10.1038/s41598-025-22618-7
Received:
Accepted:
Published:
Version of record:
DOI: https://doi.org/10.1038/s41598-025-22618-7





