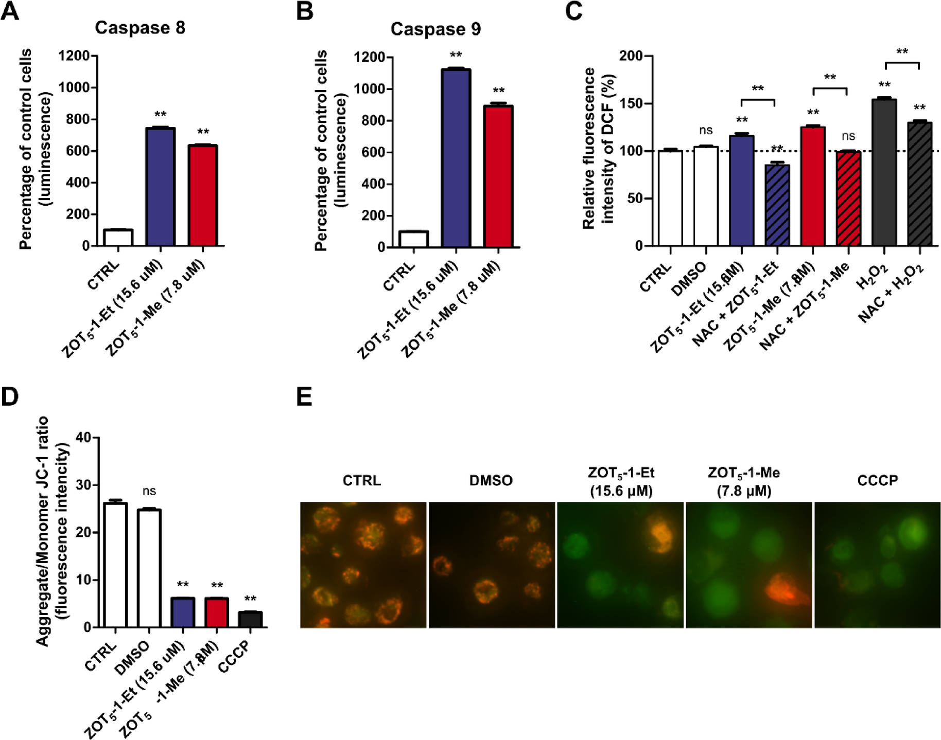
Fig. 4

ZOT5-1-Me and ZOT5-1-Et activated both intrinsic and extrinsic apoptotic pathways in U-87 MG cells. (A, B) ZOT5-1-Me and ZOT5-1-Et activated caspase-8 and caspase-9 in U-87 MG after 48 h treatment as evaluated by Caspase-Glo 8 and Caspase-Glo 9 assays, respectively. The data were normalized to control cells (CTRL, 100%, n = 6). (C) ZOT5-1-Me and ZOT5-1-Et increased intracellular reactive oxygen species (ROS) in U-87 MG after 2 h treatment as estimated by CM-H2DCFDA assay. Hydrogen peroxide (H2O2) was used as a positive control. (D) ZOT5-1-Me and ZOT5-1-Et reduced mitochondrial membrane potential in U-87 MG after 48 h treatment as assayed by JC-1 staining (n = 6). Carbonyl cyanide 3-chlorophenylhydrazone (CCCP, 25 µM, 48 h) was used as a positive control. The value of ΔΨm was expressed as the ratio of JC-1 dimer fluorescence to monomer fluorescence. The data were normalized to control cells (CTRL, 100%, n = 6). (E) Representative images of JC-1 assay are presented. DMSO was used as a solvent control. Results presented as bar plots with mean ± SEM; **p < 0.01; ns – not statistically significant.