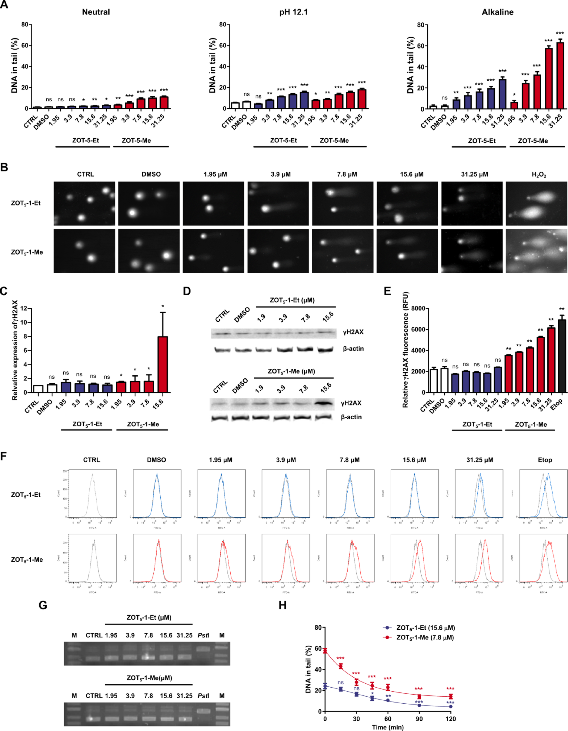
Fig. 5

ZOT5-1-Me and ZOT5-1-Et induced DNA damage, including DNA double-strand breaks in U-87 MG cells. (A) ZOT5-1-Me and ZOT5-1-Et induced DNA damage (percentage of DNA in the comet tail) in U-87 MG cells after 2 h treatment as determined by neutral, pH 12.1, and alkaline versions of the comet assay (n = 100). (B) Representative images of comets from the alkaline version of the comet assay are presented. (C) ZOT5-1-Me, but not ZOT5-1-E,t induced phosphorylation of histone H2AX (Ser139) in U-87 MG cells after 2 h treatment as assayed by Western blot (n = 4). The intensity of bands corresponding to proteins was analysed by densitometry. The results are shown as the fold change of γH2AX levels of treated cells vs. control cells (CTRL). β-actin served as a loading control. (D) Representative Western blot images are presented. (E) ZOT5-1-Me, but not ZOT5-1-Et, induced phosphorylation of histone H2AX (Ser139) in U-87 MG cells after 2 h treatment as evaluated by immunofluorescence staining followed by flow cytometry (FACS) quantification (n = 6). Etoposide (Etop, 50 µM, 4 h) was used as a positive control. (F) Representative FACS histograms are presented. (G) ZOT5-1-Me and ZOT5-1-Et do not induce DNA breaks in isolated supercoiled plasmid as determined by plasmid relaxation assay following 24 h treatment. Lane M – DNA ladder; CTRL – negative control, supercoiled plasmid, PstI – positive linear control (plasmid incubated with PstI restriction enzyme for the induction of DNA double-strand break. (H) Time course of repair of DNA damage induced by ZOT5-1-Me and ZOT5-1-Et in U-87 MG cells after 2 h treatment. After the exposure, the cells were washed and incubated in medium at 37 °C for the indicated time points. The extent of DNA damage at each time point was estimated by the alkaline version of the comet assay (n = 100). DMSO was used as a solvent control. Results are presented as bar plots with mean ± SEM; *p < 0.05; **p < 0.01; ***p < 0.001, ns – not statistically significant.