Abstract
Optimal reactive power dispatch (ORPD) is a crucial task in modern power systems, aimed at improving system performance by optimizing the flow of reactive power. In this paper, a modified weighted average algorithm (MWAA) is proposed to solve both the traditional ORPD problem and the stochastic ORPD (SORPD), applied to the 30-bus IEEE system, considering the presence of photovoltaics (PVs) and wind turbine units (WTs). The proposed MWAA incorporates three enhanced strategies including fitness distance balance (FDB) method, the Weibull flight method, and quasi-oppositional-based learning (QOBL). For the SORPD solution, the MWAA focuses on minimizing total expected power loss (TEPL) and total expected voltage deviation (TEVD). The inherent uncertainties in load demand and renewable power generation from PV and WT systems are jointly considered and modeled using normal/lognormal and Weibull probability-density function (PDF). The MWAA is tested on standard benchmark functions, and the CEC-2019 test suites results compared to recent methods regarding accuracy, convergence behavior, Friedman tests, and boxplots. The results confirm that MWAA is a robust and competitive optimization technique, effectively solving both ORPD and SORPD problems while demonstrating superior performance over other state-of-the-art methods.
Introduction
The flow of the reactive power can play a significant role for enhancing the stability and performance of the electric system. The reactive power flow control in transmission systems can be accomplished by controlling a set of components like the generators’ voltages, the transformer taps setting, and the reactive power of the compensators. Optimal setting of the previous components can be accomplished via optimal solution of the ORPD. The optimal reactive power dispatching (ORPD) solution process significantly enhances the stability and overall performance of electrical power systems. The ORPD solution process aims to reveal the optimal settings of system components (i, e,, the generators’ voltage and transformers’ taps in addition to the reactive powers of capacitors banks). This in turn leads to reducing the total losses and enhancing voltage profiles and stability of transmission systems while considering the system’s constraints. Many academic studies were carried out to solve this problem and attain optimal solutions for the ORPD process. The optimization methods that were implemented for the ORPD solution include physical, human, evolutionary-based techniques in addition to hybrid methods. Several evolutionary-based methods were presented in the literature. In1, the authors applied the evolutionary programming (EP) method to the ORPD solution of the IEEE 30–bus system. Walter M, et al. in2, applied the specialized genetics algorithm (SGA) to alleviate the power losses in different systems. In which, the authors applied to the SGA for IEEE 30, 57, 118, and 300-bus. K, Mahadevan, et al. proposed a comprehensive particle swarm optimization (PSO) as a method for enhancing the voltage profile and decreasing the active loss in IEEE 30-bus and 118-bus electrical systems3. Authors in4 solved the ORPD to diminish VDs and the system losses using the modified differential evolution (MDE) in the IEEE 30-bus. M, A, Abido presented a pareto evolutionary algorithm to resolve the ORPD on the IEEE systems such as 6-bus and 30-bus systems5. A, A, Abou El Ela et al. in6, presented the differential evolution (DE) on the IEEE 30-bus system to enhance the profile and stability of the voltage and diminish the power losses. Several physical-based methods were implemented for the ORPD solution. In7, Gonggui Chen et al., applied the gravitational search technique on IEEE 57, 30, and 14-bus systems for optimizing the voltage deviation and minimizing the losses of the power transmission. In8, the authors applied a modified sine-cosine algorithm to enhance the voltage profile, improve system stability, and minimize real power losses on the IEEE 30-bus system. Yuanye Wei et al. in9, solved the ORPD by the improved slime mould algorithm (ISMA) to enhance the performance of the IEEE 57, 118, and 300-bus systems. In10, authors aimed to solve the ORPD problem by using the water cycle algorithm to minimize the losses of the real power and the voltage deviation of the IEEE 30, 57, and 118-bus. Said A, et al., in11, applied the lightning attachment procedure optimization in IEEE 30-bus in the presence of renewable energy resources in order to diminish the power losses in the tested hybrid system. In12, the authors presented a study on IEEE 118, 57, and 30 bus systems to enhance and reduce real power losses using the gravitational search algorithm as a solution to the ORPD problem. Other methods based on several swarms’ schemes were presented for the ORPD solution. In13, T, T, Nguyen and D, N, Vo, in14, applied the improved social spider optimization on IEEE 30-bus and IEEE 118-bus systems. The suggested technique is an improved version of the standard SSO and was tested on standard benchmark functions before applying it to the tested system. This study included three objective functions, which include the minimization of the total power losses, voltage deviations, and improvement of voltage stability. The whale optimization technique was applied as a new technique for solving the ORPD problem and decreasing the power losses on the IEEE 30, 57, and 118-bus networks15. To resolve the ORPD of IEEE 118-bus and 30-bus systems, the authors in16 applied the PSO method. In17, the ant lion optimizer is used as an optimization method for ORPD solution on the IEEE 30, 118, and large-scale 118-bus. An improved ant-lion optimization technique was utilized for ORPD solution in IEEE 30, 57 and 118-buses systems in18 for reducing energy losses and improving the system voltage profile. There are many algorithms that depend on techniques related to human behaviors or biological matters related to humans. In19, the authors solved the ORPD for IEEE 57 and 30-bus systems using the harmony search technique for losses reduction and optimization the voltage stability and deviations. In20, biogeography-based optimization was applied to optimize the ORPD of IEEE 30-bus and IEEE 57-bus networks, where the study was carried out to decrease the real power losses. Authors, in21, proposed a modification for the teaching learning-based technique, where the quasi-oppositional learning (QOBL) was incorporated into the standard teaching learning-based optimization (TLBO) to accelerate convergence and enhance the quality of solutions for reducing network power losses and improving the voltage profile. Finally, several hybrid-based algorithms were implemented for the ORPD solution, where a hybrid PSO and the grey wolf optimization were used as optimization methods to solve the ORPD issue for boosting the performance of the IEEE 118, 30, and 14 bus systems22. In23, Z, Sahli et, al, presented the PSO and the tabu-search technique algorithms to solve the ORPD for the IEEE 30-bus. Authors, in24, applied a hybrid PSO with gravitational searching algorithms to reduce the \(\:{P}_{Loss\:}\)and boost the voltage profile for the IEEE 30-bus system.
The inclusion of renewable energy-based generation resources (RERs), as well as the load variation, increases the uncertainty of power systems. Thus, it is essential to consider the system’s uncertainty and the stochastic nature of PV and WT generation systems. Very few research has solved the stochastic ORPD at the uncertainty of the system25,26,27. The contributions are outlined below:
-
This work proposes the SORPD solution process for uncertainties due to loading and the generated power of wind turbines and PV generation systems. The proposed method considers the jointly uncertain characteristics of loading and renewable generation.
-
A new modified Weighted Average Algorithm (MWAA) is proposed based on three improvement strategies for solving the SOPRD process. The proposed method benefits current and future installations of renewable sources for the energy transition. The suggested MWAA is also proposed in this work to solve the ordinary ORPD and SORPD processes.
-
The suggested MWAA is applied to CEC-2019 test suite and statistical comparison with other methods, including SCSO, GWO, CWO, and the standard classical WAA.
The paper’s organization is as follows: Sect. 2 depicts the associated fitness functions and constraints. Section 3 explains the system’s uncertainties. Sections 4 and 5 detail the WAA and MWAA algorithms. Section 6 provides the numerical results. Section 7 lists the conclusion of the paper.
Problem formulation
The ORDP problem is an essential task and requires finding optimal solutions, which are reflected in improving system performance and reducing system losses. The main target of ORPD is to assign the optimal sets for the elements of the system, including the transformer’s tapping, voltages, and the capacitor’s reactive power output while considering the system limits. The ORPD can be illustrated as follows:
In which,
where \(\:{F}_{obj}\) refers to the function of objectives and y and x represent dependent/control parameters, respectively, which are depicted in (4) and (5).
where Tp, VG, and QC refer to the transformation tapping ratio of transformers, capacitors VARs, and generators voltages, respectively. VL, ST, QG, and P1, refer to the voltages at load buses, TL’s power flow, the reactive power of the generator and the slack bus’s power, respectively.
Fitness functions
Power loss model
where NL represents the number of TLs. Gmn denotes to the TL’s conductance of the line.
Voltages deflections
where, the number of load buses is defined as \(\:NBL\).
Total expected power loss
where nS refers to the number of scenarios. σk corresponds to the scenario probability (n-th) while EPL_k is the corresponding EPL.
The total expected voltages deflections
where \(\:EVD\) is the expected VD.
The applied constraints
Equality applied constraints
where PG and QG refer to the generated real/reactive powers. QL and PL denote the reactive and the active load demand. NTL and NG refer to number of TLs and generators, respectively.
Inequality constraints
where \(\:NG\), \(\:NT\), and \(\:NC\) are number of the generation units, transformers and capacitors, respectively. The weighted penalty sum method is used to consider the constraints with the studied objective function as follows24:
where \(\:{\delta\:}_{1},\) \(\:{\delta\:}_{2}\), \(\:{\delta\:}_{3}\) and \(\:{\delta\:}_{4}\) refer to the factors of penalty, While \(\:lim\) is a superscript that denotes to the variables higher or lower limitations.
Uncertainty modelling
It should be highlighted here that the SORPD is solved considering three stochastic parameters. The first uncertain parameter is the loading, which was represented by the normal probability density function (PDF) according to (20)28.
where \(\:{\mu\:}_{d}\)represents the average load demand, while \(\:{\sigma\:}_{d}\) refers to the standard deviation. The solar irradiance was modeled based on the lognormal PDF as follows29:
where, \(\:{\sigma\:}_{s}\) is the standard deviation and \(\:\mu\:s\) denotes to the average solar irradiance30. The acquired power from the PV panels (\(\:{P}_{s}\)) is calculated using (22)31.
where \(\:{P}_{sr}\) denotes the rated power of PV panels. \(\:{X}_{c}\) and \(\:{G}_{std\:}\)denote constant value of irradiance (120\(\:\:\text{W}/{\text{m}}^{2}\))32 and standard irradiance level, respectively. The wind velocity is formed based on the Weibull PDF as follows:
where k denotes the shape factor, while λ represents of the scale factor. The yielded power by WT is calculated using (24)33.
where \(\:{P}_{wr}\) denotes the WT’s rated power. The cut-out speed \(\:{v}_{o}\), rated speed \(\:{v}_{r}\), cut-in speed \(\:{v}_{in}\). The value of \(\:{\sigma\:}_{d}\) is 10 while \(\:{\mu\:}_{d}\:\)is 7034. The values of \(\:\lambda\:\) and \(\:k\) are selected to be 9 and 2, respectively35. The values of \(\:{\mu\:}_{s}\) and \(\:{\sigma\:}_{s}\) are 5,5 and 0,5, respectively. After representing the uncertain parameters of the Monte Carlo Simulation (MCS) is utilized to produce a set of scenarios. In this paper, 500 scenarios were generated for loading, wind speed are shown in Fig. 1. Figure 2 while the irradiance scenarios are shown in Fig. 3, respectively. Many scenarios are obtained from the MCS, and solving the ORPD in these scenarios increases the calculation burden. Thus, the scenario-based reduction (SBR) technique can minimize the produced scenarios to a suitable number. In which, the steps of implementing this method are depicted and detailed in36. In this work, Table 1 lists the generated scenario by the SBR method.
Scenarios of load demands by MCS.
Scenarios wind speeds by MCS.
Scenarios of solar irradiance by MCS.
Weighted average algorithm
The development of Weighted Average Algorithm (WAA) starts with the aim of finding the global optimum by iteratively improving the positions of individuals in the population over multiple iterations37. The algorithm initializes a set of candidate solutions within the search space, denoted mathematically as:
where \(\:{x}_{i,j}\) represents the j-th decision variable of the i-th candidate. N is the population size, and n is the problem’s dimensionality. Each candidate’s position is generated using the formula:
Here, \(\:L{B}_{j}\) and \(\:U{B}_{j}\:\)are the lower and upper bounds of the j-th dimension, and \(\:rand\:\)is a random number between 0 and 1.
Weighted average position calculation
The algorithm determines the weighted average position using the following steps:
Sort candidate solutions
Candidates are sorted based on their fitness values, either maximizing or minimizing.
Calculate total fitness
For selected \(\:{N}_{Candidate}\:\)solutions, the total fitness is computed as:
Determine weighted average position
The weighted average is calculated as:
For maximizing:
For minimizing:
where \(\:{X}_{\text{Miu\:}}\)is the weighted average position.
Exploration and exploitation strategies
The algorithm balances exploration and exploitation phases through a parameter function:
-
If \(\:f\left(it\right)\:\)≥ 0.5 exploitation is performed.
-
If \(\:f\left(it\right)\:\:\:\)< 0.5 exploration is applied.
Exploitation strategies
The algorithm implements three strategies based on the weighted average, global best, and personal best positions:
Strategy 1:
Strategy 2:
Strategy 3:
Exploration strategies
-
a)
Levy flight method:
where \(\:S\:\)is the step length following the Levy distribution:
-
b)
Random walk strategy:
The modified weighted average algorithm
Three strategies were implemented to improve the traditional WAA’s performance and searching capabilities. QOBL is the first strategy which has been implemented with several algorithms to enhance the convergence rate of these algorithms38. The opposite vector (\(\:{p}_{i,j}^{o}\)) of the vector (\(\:{p}_{i,j}\)) is described using (37)28.
The quasi-oppositional vector is formulated as follows:
The second modification strategy is the FDB approach. In FDB, the WAA will update their locations in terms of the distance between the current and best populations and the values of the objective functions of the populations39. The best FDB approach was implemented to improve the performance of several optimization techniques40. The fitness function vector and the distance vector for all populations are depicted as follows41:
In which,
Then the score vector is calculated as follows:
\(\:\text{n}\text{o}\text{r}\text{m}\:{D}_{{P}_{i}}\)Where and \(\:\text{n}\text{o}\text{r}\text{m}\:{F}_{i}\) are the normalized distances and the fitness. \(\:\alpha\:\) is a penalty factor that was selected to be 0.5.
Finally, the third improvement method is the Weibull flight motion. It can be represented as using (42) and (43).
In which
where, \(\:\text{cl\:denotes}\) a random value that is produced by the Weibull distribution with scalar parameters 0.5 and 1. The pseudocode of QOBL can be described in Algorithm 142 .
QOBL pseudocode.
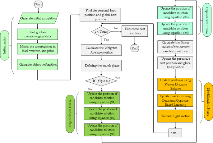
The procedure of the proposed MWAA for SORPD is depicted in Fig. 4. The steps of the proposed algorithm is depicted in Algorithm 2.
Flowchart representation of the bio-inspired MWAA.
The steps of the proposed MWAA.
The numerical results and discussion
The MWAA is utilized to solve the ORPD. The suggested MWAA is initially examined on standard and CEC-2019 benchmark functions. The results of the MWAA are compared to those obtained by the whale optimization algorithm (WOA)43, grey wolf optimizer (GWO)44, sand cat swarm optimization (SCSO)45, Chernobyl disaster optimizer (CDO)46, and WAA, The selected parameters of these techniques are provided in Table 2. The program was conducted in Core I7 CPU & 3,40 GHz.
Statistical analysis
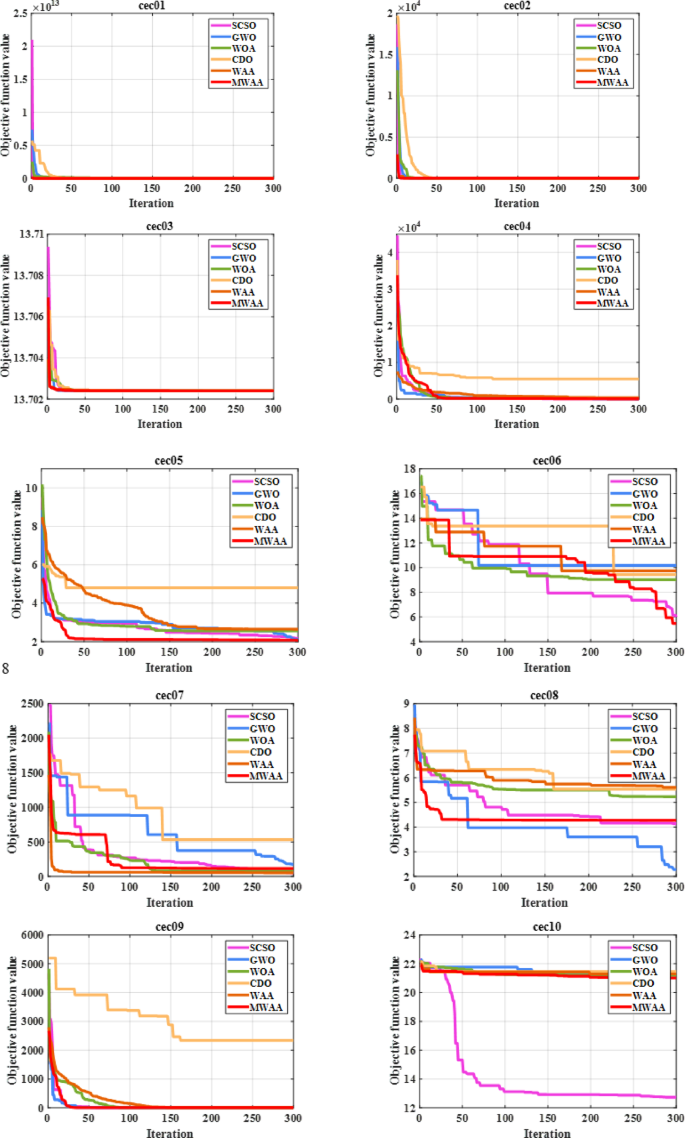
In this section, the performance of MWAA was tested is tested using CEC-2019 test suite48. The results yielded by MWAA are compared to other optimization methods in terms of the average and the standard deflections (SD), as reported in Table 3. As per the listed results, it is evident clear that the suggested MWAA achieved the best optimal solutions for all functions except for CEC4, CEC8, and CEC10. For further verifying the performance of the proposed optimization method, it has been tested using Wilcoxon test in which can be used to compared between two optimizers based on their median’s values49. Wilcoxon test uses the p-value index to evaluate whether the proposed MWAA demonstrated a significant advantage over other algorithms. The results of Table 4 show that most p-values were below 0.05, confirming the strong performance of MWAA in most cases. However, in some cases, the values exceeded 0.05, indicating that the differences were not always statistically significant. The Friedman test is also used to compare three or more groups of results to verify the effectiveness of the MWAA compared to the other optimization algorithms. The Friedman test is based on ranking the results obtained by optimization algorithms. According to Fig. 5, it is evident that MWAA is 1st rank compared to the other methods.
Friedman mean ranks test by different algorithms for CEC-2019 functions.
Convergence analysis
The performance of MWAA was evaluated through a convergence analysis and compared with other optimization techniques. Figure 6 illustrates the convergence pattern for the CEC-2019 functions. Based on these convergence curves, it is obvious that MWAA demonstrates superior convergence in most functions, achieving faster and more stable convergence compared to the other techniques. This highlights its efficiency in reaching optimal solutions with fewer iterations.
Boxplot analysis
Boxplot is a common method to represent the results obtained in quadrants to depict the data distribution characteristics. Figure 7 shows the boxplots of the CEC 2019 benchmark functions. It is clear that the MWAA has the best and a narrower range compared to other competing algorithms.
Convergence curves SCSO, GWO, WOA, CDO, WAA and MWAA for the CEC-2019.
The Boxplot for CEC-2019 by different algorithms.
Solving the conventional ORPD
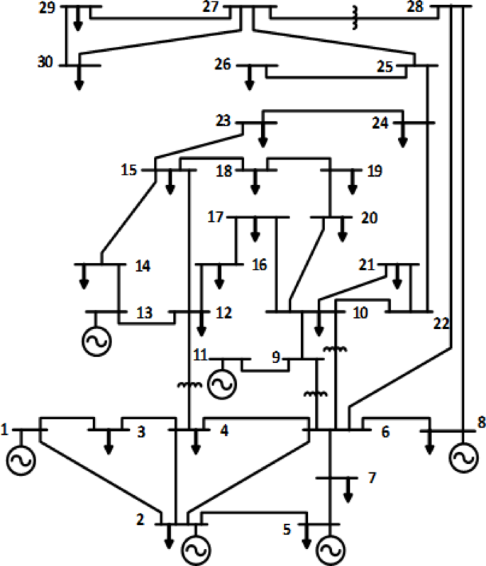
The suggested MWAA was executed to solve the conventional ORPD of the IEEE 30-bus network. Figure 8 shows the construction of the studied network and the system data are provided in50. The demand loading of the system is 283.4 MW + j 126.2 MVAR50. Refereeing to Fig. 8, the system involves 6 thermal generation systems, 4 transformers, 9 capacitor banks, and 41 transmission lines (TLs), The limits of the control variables are provided in Table 5, while the allowable boundaries of voltages are [0,95 − 1,05] p, u, and the thermal loading of TLs is provided in51. The value of the real power loss of the base case is 5.596 MW, and the VD is 0.8691 p, u. The value of power losses that have been obtained by the WAA and the MWAA are 4.8170 MW and 4.5845 MW, or the reductions of losses are 13.92% and 18.08% by applying WAA and the MWAA, respectively. The ORPD solution using the WAA and the MWAA have been depicted in Table 5. A comprehensive comparison of power loss reduction is listed in Table 6. According to Table 6, the best results for power loss reduction were obtained by applying the proposed MWAA compared with WAA, SCSO, GWO, CDO, WOA, and other well-known optimization methods.
Moreover, the ORPD problem for VDs reduction was solved by the proposed MWAA. The values of the VDs gained by the WAA and the MWAA are 0.3701 p, u, and 0.1240 p, u., respectively. In other words, the reductions in the VDs by application of the WAA and the MWAA are 57.42% and 85.73%, respectively. The optimal setting of the system components for VDs reduction by MWAA and WAA are displayed in the 5th and 6th columns of Table 6. Figures 9 and 10 show the convergence carves of the MWAA, WAA, SCSO, GWO, CDO, and WOA. According to these figures, the MWAA has well and stable convergence characteristics.
The IEEE system of 30-bus.
The trends of the \(\:{P}_{Losses}\:\)by different techniques.
The trends of VDs by different techniques.
Solving the stochastic ORPD
In this case, the SORPD is solved by applying MWAA. In the base case, the value of the TEPL is 6.701 MW, and the TEVD is 0.8227 p.u. Here, the considered uncertain parameters are the load demand, the generated powers of PV and WT. The selected locations of the PV panels and WTs are at 7th bus and 21st bus, respectively62. The size of the PV panels and WTs are optimally selected, and the maximum allowable limit is 50 MW, and the cut-out wind speed, the rated, and the cut-in are 25, 16, and 3 m/s, respectively. By application of the proposed MWAA for TEPL reduction, the TEPL is decreased to 1.5785 MW compared to the base case. Table 7 lists the results obtained without inclusion of RERs for TEPL. The values of the Ploss and the TEPL are listed in Table 7. Referring to Table 10, the highest value of power loss is at 7th scenario because the loading value is the highest in this scenario. The optimal settings of the system parameters for this case are shown in Fig. 11. In the case of including WTs, and PV panels, the TEPL is reduced to 1.3024 MW compared to without RERs as depicted in Fig. 12. The optimal rating of the solar PV panels and WT are 41.7649 MW and 43.3441 MW, respectively. The simulation results for this case include the Ploss, EPL, VD, and EVD, as well as the output powers of the RERs, which are depicted in Table 8. The output of PV panels and WTs varied with fluctuation of the irradiance and the wind velocity in each scenario, referring to Table 1.
In the case of application, the MWAA for reducing the TEVD, the TEVD without RERs is reduced from 0.8227 MW at the base case to 0.1554 p.u. The optimal setting of the voltages, the reactive powers of capacitors, and the tap ratios of transformers for the TEVD are provided in Fig. 13. The obtained results for solving the ORPD, including the VDs and the EVDs, are given in Table 9. The TEVD with optimal integration of the RERs diminished is reduced from 0.8227 p, u, at the based case to 0.1377 p, u. The optimal variables that are associated with ORPD for this case are depicted in Fig. 14. The simulation results for solving the TEVD with RERs are provided in Table 10. Figures 15 and 16 show the profile of voltages under solving the SORPD without and without incorporating the RERs. It is clear that the voltage profile is improved by solving the ORPD with or without the RERs. The TEPLs were reduced from 6.701 MW at the base case 1.7624 MW (with solving the SORPD without RERs) and to 1.4478 MW (with solving SORPD with RERs). Likewise, the TEVDs were lowered from 0.8227 p, u, at the base case to 0.1554 p.u. (with solving SORPD without RERs) and to 0.1377 p.u. (with solving SORPD with RERs).
The optimal control variable for TEPL without RERs: (a) Voltage magnitudes. (b) Transformer taps, (c) Reactive powers of capacitors.
The optimal control variable for TEPL with RERs: (a) Voltage magnitudes, (b) Transformer taps, (c) Reactive powers of capacitors.
The optimal control variables for TEVD without RERs: (a) Voltage magnitudes, (b) Transformer taps, (c) Reactive powers of capacitors.
The optimal control variables for TEVD without RERs: (a) Voltage magnitudes, (b) Transformer taps, (c) Reactive powers of capacitors.
The voltages without RERs.
The voltages with RERs.
Conclusions
This study introduces a modified version of the Weighted Average Algorithm (WAA) to efficiently solve both stochastic and conventional Optimal Reactive Power Dispatch (ORPD) problems. Three key enhancement strategies were implemented to boost the performance of the traditional WAA. The first enhancement utilizes the QOBL, while the second applies the FDB methodology to enhance the exploitation process. The third improvement is the use of the Weibull flight orientation to strengthen the exploration capability. The proposed MWAA was rigorously tested on standard benchmark functions, CEC-2019 test suites, and the IEEE 30-bus transmission system. The SORPD problem was addressed by accounting for uncertainties in power generation from PV systems and wind turbines (WTs), as well as variations in load demand. The results highlight the efficiency and superiority of MWAA in solving ORPD problems, both with and without uncertainty, outperforming conventional methods such as CDO, WOA, GWO, and SCSO. Furthermore, the Total Expected Power Losses (TEPL) were significantly reduced from 6.701 MW for the base case to 1.5785 MW when solving the SORPD without Renewable Energy Resources (RERs) and further to 1.3024 MW when considering RERs. Similarly, the Total Expected Voltage Deviations (TEVD) decreased from 0.8227 p.u. into 0.1554 p.u. when solving the SORPD without RERs, and to 0.1377 p.u. when incorporating RERs.
Data availability
The data used in the paper will be available upon request.
References
Wu, Q. H. & Ma, J. Power system optimal reactive power dispatch using evolutionary programming. IEEE Trans. Power Syst. 10 (3), 1243–1249 (1995).
Villa-Acevedo, W. M., López-Lezama, J. M. & Valencia-Velásquez, J. A. A novel constraint handling approach for the optimal reactive power dispatch problem, Energies 11 (9), 2352 (2018).
Mahadevan, K. & Kannan, P. Comprehensive learning particle swarm optimization for reactive power dispatch. Appl. Soft Comput. 10 (2), 641–652 (2010).
Prasad, D., Banerjee, A. & Singh, R. P. Optimal reactive power dispatch using modified differential evolution algorithm. In Advances in Computer, Communication and Control: Proceedings of ETES 2018 275–283 (Springer, 2019).
Abido, M. A. Multiobjective optimal VAR dispatch using strength pareto evolutionary algorithm. In IEEE International conference on evolutionary computation pp. 730–736 (IEEE., 2006).
Abou El Ela, A., Abido, M. & Spea, S. Differential evolution algorithm for optimal reactive power dispatch. Electr. Power Syst. Res. 81 (2), 458–464 (2011).
Chen, G., Liu, L., Zhang, Z. & Huang, S. Optimal reactive power dispatch by improved GSA-based algorithm with the novel strategies to handle constraints. Appl. Soft Comput. 50, 58–70 (2017).
Abdel-Fatah, S., Ebeed, M. & Kamel, S. Optimal reactive power dispatch using modified sine cosine algorithm. In International Conference on Innovative Trends in Computer Engineering (ITCE) pp. 510–514 (IEEE, 2019).
Wei, Y., Zhou, Y., Luo, Q. & Deng, W. Optimal reactive power dispatch using an improved slime mould algorithm. Energy Rep. 7, 8742–8759 (2021).
Heidari, A. A., Abbaspour, R. A. & Jordehi, A. R. Gaussian bare-bones water cycle algorithm for optimal reactive power dispatch in electrical power systems. Appl. Soft Comput. 57, 657–671 (2017).
Abdel-Fatah, S., Ebeed, M., Kamel, S. & Yu, J. Reactive power dispatch solution with optimal installation of renewable energy resources considering uncertainties. In IEEE Conference on power electronics and renewable energy (CPERE) pp. 118–123 (IEEE, 2019).
Duman, S., Sönmez, Y., Güvenç, U. & Yörükeren, N. Optimal reactive power dispatch using a gravitational search algorithm. IET Generation Transmission Distribution. 6 (6), 563–576 (2012).
Almutairi, S. Z., Mohamed, E. A. & El-Sousy, F. F. A Novel Adaptive Manta-Ray Foraging Optimization for Stochastic ORPD Considering Uncertainties of Wind Power and Load Demand. Mathematics 11 (11), 2591 (2023).
Nguyen, T. T. & Vo, D. N. Improved social spider optimization algorithm for optimal reactive power dispatch problem with different objectives. Neural Comput. Appl. 32 (10), 5919–5950 (2020).
ben oualid Medani, K., Sayah, S. & Bekrar, A. Whale optimization algorithm based optimal reactive power dispatch: A case study of the Algerian power system. Electr. Power Syst. Res. 163, 696–705 (2018).
Zhao, B., Guo, C. & Cao, Y. A multiagent-based particle swarm optimization approach for optimal reactive power dispatch. IEEE Trans. Power Syst. 20 (2), 1070–1078 (2005).
Mouassa, S., Bouktir, T. & Salhi, A. Ant Lion optimizer for solving optimal reactive power dispatch problem in power systems. Eng. Sci. Technol. Int. J. 20 (3), 885–895 (2017).
Li, Z., Cao, Y., Dai, L. V., Yang, X. & Nguyen, T. T. Finding solutions for optimal reactive power dispatch problem by a novel improved antlion optimization algorithm, Energies 12 (15), 2968 (2019).
Khazali, A. & Kalantar, M. Optimal reactive power dispatch based on harmony search algorithm. Int. J. Electr. Power Energy Syst. 33 (3), 684–692 (2011).
Bhattacharya, A. & Chattopadhyay, P. K. Solution of optimal reactive power flow using biogeography-based optimization. Int. J. Electr. Comput. Eng. 4 (3), 621–629 (2010).
Mandal, B. & Roy, P. K. Optimal reactive power dispatch using quasi-oppositional teaching learning based optimization. Int. J. Electr. Power Energy Syst. 53, 123–134 (2013).
Shaheen, M. A., Hasanien, H. M. & Alkuhayli, A. A novel hybrid GWO-PSO optimization technique for optimal reactive power dispatch problem solution. Ain Shams Eng. J. 12 (1), 621–630 (2021).
Sahli, Z., Hamouda, A., Bekrar, A. & Trentesaux, D. Reactive power dispatch optimization with voltage profile improvement using an efficient hybrid algorithm, Energies 11 (8), 2134 (2018).
Khan, N. H. et al. Fractional PSOGSA algorithm approach to solve optimal reactive power dispatch problems with uncertainty of renewable energy resources. IEEE Access. 8, 215399–215413 (2020).
Ebeed, M., Ali, A., Mosaad, M. I. & Kamel, S. An improved lightning attachment procedure optimizer for optimal reactive power dispatch with uncertainty in renewable energy resources. IEEE Access. 8, 168721–168731 (2020).
Naidji, M. & Boudour, M. Stochastic multi-objective optimal reactive power dispatch considering load and renewable energy sources uncertainties: a case study of the Adrar isolated power system. Int. Trans. Electr. Energy Syst. 30 (6), e12374 (2020).
Khan, N. H. et al. Adopting Scenario-Based approach to solve optimal reactive power dispatch problem with integration of wind and solar energy using improved marine predator algorithm. Ain Shams Eng. J. 13 (5), 101726 (2022).
Hachemi, A. T. et al. Optimal operation of distribution networks considering renewable energy sources integration and demand side response, Sustainability 15 (24), 16707, (2023).
Oda, E. S. et al. Stochastic optimal planning of distribution system considering integrated photovoltaic-based DG and DSTATCOM under uncertainties of loads and solar irradiance. IEEE access. 9, 26541–26555 (2021).
Biswas, P. P., Suganthan, P. & Amaratunga, G. A. Optimal power flow solutions incorporating stochastic wind and solar power. Energy. Conv. Manag. 148, 1194–1207 (2017).
Hachemi, A. T., Kamel, R. M., Hashem, M., Ebeed, M. & Saim, A. Reliability and line loading enhancement of distribution systems using optimal integration of renewable energy and compressed air energy storages simultaneously under uncertainty. J. Energy Storage. 101, 113921 (2024).
Biswas, P. P., Suganthan, P. N., Mallipeddi, R. & Amaratunga, G. A. J. A. S. C. Optimal reactive power dispatch with uncertainties in load demand and renewable energy sources adopting scenario-based approach. 75, 616–632 (2019).
Hetzer, J., David, C. Y. & Bhattarai, K. An economic dispatch model incorporating wind power. IEEE Trans. Energy Convers. 23 (2), 603–611 (2008).
Mohseni-Bonab, S. M., Rabiee, A. & Mohammadi-Ivatloo, B. Voltage stability constrained multi-objective optimal reactive power dispatch under load and wind power uncertainties: A stochastic approach. Renew. Energy. 85, 598–609 (2016).
Seguro, J. & Lambert, T. Modern Estimation of the parameters of the Weibull wind speed distribution for wind energy analysis. J. Wind Eng. Ind. Aerodyn. 85 (1), 75–84 (2000).
Hachemi, A. T., Sadaoui, F., Saim, A., Ebeed, M. & Arif, S. Dynamic operation of distribution grids with the integration of photovoltaic systems and distribution static compensators considering network reconfiguration. Energy Rep. 12, 1623–1637 (2024).
Cheng, J. & De Waele, W. Weighted average algorithm: A novel meta-heuristic optimization algorithm based on the weighted average position concept. Knowl. Based Syst. 305, 112564 (2024).
Bastawy, M. et al. Optimal day-ahead scheduling in micro‐grid with renewable based DGs and smart charging station of EVs using an enhanced manta‐ray foraging optimisation. IET Renew. Power Gener. 16 (11), 2413–2428 (2022).
Kahraman, H. T., Aras, S. & Gedikli, E. Fitness-distance balance (FDB): a new selection method for meta-heuristic search algorithms. Knowl. Based Syst. 190, 105169 (2020).
Duman, S., Kahraman, H. T. & Kati, M. Economical operation of modern power grids incorporating uncertainties of renewable energy sources and load demand using the adaptive fitness-distance balance-based stochastic fractal search algorithm. Eng. Appl. Artif. Intell. 117, 105501 (2023).
Hachemi, A. T. et al. Modified reptile search algorithm for optimal integration of renewable energy sources in distribution networks. Energy Sci. Eng. 11 (12), 4635–4665 (2023).
Hachemi, A. T., Ebeed, M., Hashem, M., Jurado, F. & Saim, A. Techno-economic-environmental assessment of distribution networks with integrated PV systems and D-STATCOMs under uncertainty. In 2024 25th International Middle East Power System Conference (MEPCON) pp. 1–6 (IEEE, 2024).
Mirjalili, S. & Lewis, A. The Whale optimization algorithm. Adv. Eng. Softw. 95, 51–67 (2016).
Mirjalili, S., Mirjalili, S. M. & Lewis, A. Grey Wolf optimizer. Adv. Eng. Softw. 69, 46–61 (2014).
Seyyedabbasi, A. & Kiani, F. Sand Cat swarm optimization: a nature-inspired algorithm to solve global optimization problems. Eng. Comput. 1–25, (2022).
Shehadeh, H. A. Chernobyl disaster optimizer (CDO): A novel meta-heuristic method for global optimization. Neural Comput. Appl. 35, 10733–10749 (2023).
Wang, L., Cao, Q., Zhang, Z., Mirjalili, S. & Zhao, W. Artificial rabbits optimization: A new bio-inspired meta-heuristic algorithm for solving engineering optimization problems. Eng. Appl. Artif. Intell. 114, 105082 (2022).
Ahmadi, B., Giraldo, J. S. & Hoogsteen, G. Dynamic hunting leadership optimization: algorithm and applications. J. Comput. Sci. 69, 102010 (2023).
Gehan, E. A. A generalized Wilcoxon test for comparing arbitrarily singly-censored samples, Biometrika 52 (1–2), 203–224, (1965).
I.-b. t. s. data. http://labs.ece.uw.edu/pstca/pf30/pg_tca30bus.htm
Verma, S. & Mukherjee, V. Firefly algorithm for congestion management in deregulated environment. Eng. Sci. Technol. Int. J. 19 (3), 1254–1265 (2016).
Ebeed, M., Alhejji, A., Kamel, S. & Jurado, F. Solving the optimal reactive power dispatch using marine predators algorithm considering the uncertainties in load and wind-solar generation systems. Energies 13 (17), 4316 (2020).
Mahadevan, K. and P. J. A. s. c. Kannan, Comprehensive learning particle swarm optimization for reactive power dispatch. 10 (2), 641–652, (2010).
Mandal, S., Mandal, K. & Kumar, S. A new optimization technique for optimal reactive power scheduling using Jaya algorithm. In 2017 Innovations in Power and Advanced Computing Technologies (i-PACT) pp. 1–5 (IEEE, 2017).
Bhattacharya, A., J. I. J. o, P. K., Chattopadhyay, E. & Engineering, E. Solution of optimal reactive power flow using biogeography-based optimization. 4 (8), 568–576 (2010).
Mouassa, S. & Bouktir, T. A. J. E. S. Salhi, & A. I. J. Technology, Ant lion optimizer for solving optimal reactive power dispatch problem in power systems. 20 (3), 885–895 (2017).
Khazali, A., J. I. J. o., M., Kalantar, E. P. & Systems, E. Optimal reactive power dispatch based on harmony search algorithm. 33 (3), 684–692. (2011).
Prasad, D., Banerjee, A. & Singh, R. P. Optimal reactive power dispatch using modified differential evolution algorithm. InAdvances in Computer, Communication and Control pp. 275–283 (Springer, 2019).
Rajan, A., J. I. J. o., T., Malakar, E. P. & Systems, E. Optimal reactive power dispatch using hybrid Nelder–Mead simplex based firefly algorithm. 66, 9–24 (2015).
Chen, G., Liu, L., Zhang, Z. & Huang, S. J. A. S. C. Optimal reactive power dispatch by improved GSA-based algorithm with the novel strategies to handle constraints. 50, 58–70 (2017).
Mandal, B., J. I. J. O., P. K., Roy, E. P. & Systems, E. Optimal reactive power dispatch using quasi-oppositional teaching learning based optimization. 53, 123–134 (2013).
Morshed, M. J., Hmida, J. B. & Fekih, A. A probabilistic multi-objective approach for power flow optimization in hybrid wind-PV-PEV systems. Appl. Energy. 211, 1136–1149 (2018).
Funding
The authors extend their appreciation to Prince Sattam bin Abdulaziz University for funding this research work through the project number (PSAU/2024/01/31844).
Author information
Authors and Affiliations
Contributions
Conceptualization, S.Z.A., M. E., A. T. H., and E. A. M. ; methodology, S.Z.A., M. E., A. T. H., and E. A. M. ; software, M. E., and A. T. H.; validation, A. T. H., and E. A. M. ; formal analysis, S.Z.A., and M. E.; investigation, M. E., and A. T. H.; resources, S.Z.A., M. E., A. T. H., and E. A. M. ; data curation, M. E., A. T. H.; writing—original draft preparation, S.Z.A., M. E., A. T. H., and E. A. M.; writing—review and editing, S.Z.A., M. E., A. T. H., and E. A. M.
Corresponding author
Ethics declarations
Competing interests
The authors declare no competing interests.
Additional information
Publisher’s note
Springer Nature remains neutral with regard to jurisdictional claims in published maps and institutional affiliations.
Rights and permissions
Open Access This article is licensed under a Creative Commons Attribution-NonCommercial-NoDerivatives 4.0 International License, which permits any non-commercial use, sharing, distribution and reproduction in any medium or format, as long as you give appropriate credit to the original author(s) and the source, provide a link to the Creative Commons licence, and indicate if you modified the licensed material. You do not have permission under this licence to share adapted material derived from this article or parts of it. The images or other third party material in this article are included in the article’s Creative Commons licence, unless indicated otherwise in a credit line to the material. If material is not included in the article’s Creative Commons licence and your intended use is not permitted by statutory regulation or exceeds the permitted use, you will need to obtain permission directly from the copyright holder. To view a copy of this licence, visit http://creativecommons.org/licenses/by-nc-nd/4.0/.
About this article
Cite this article
Almutairi, S.Z., Ebeed, M., Hachemi, A.T. et al. A modified weighted average algorithm for optimal reactive power dispatch considering uncertain load and renewable power. Sci Rep 15, 38800 (2025). https://doi.org/10.1038/s41598-025-22777-7
Received:
Accepted:
Published:
Version of record:
DOI: https://doi.org/10.1038/s41598-025-22777-7

















