Fig. 6
From: Oncogenic and immunological roles of NSUN2 in triple negative breast cancer

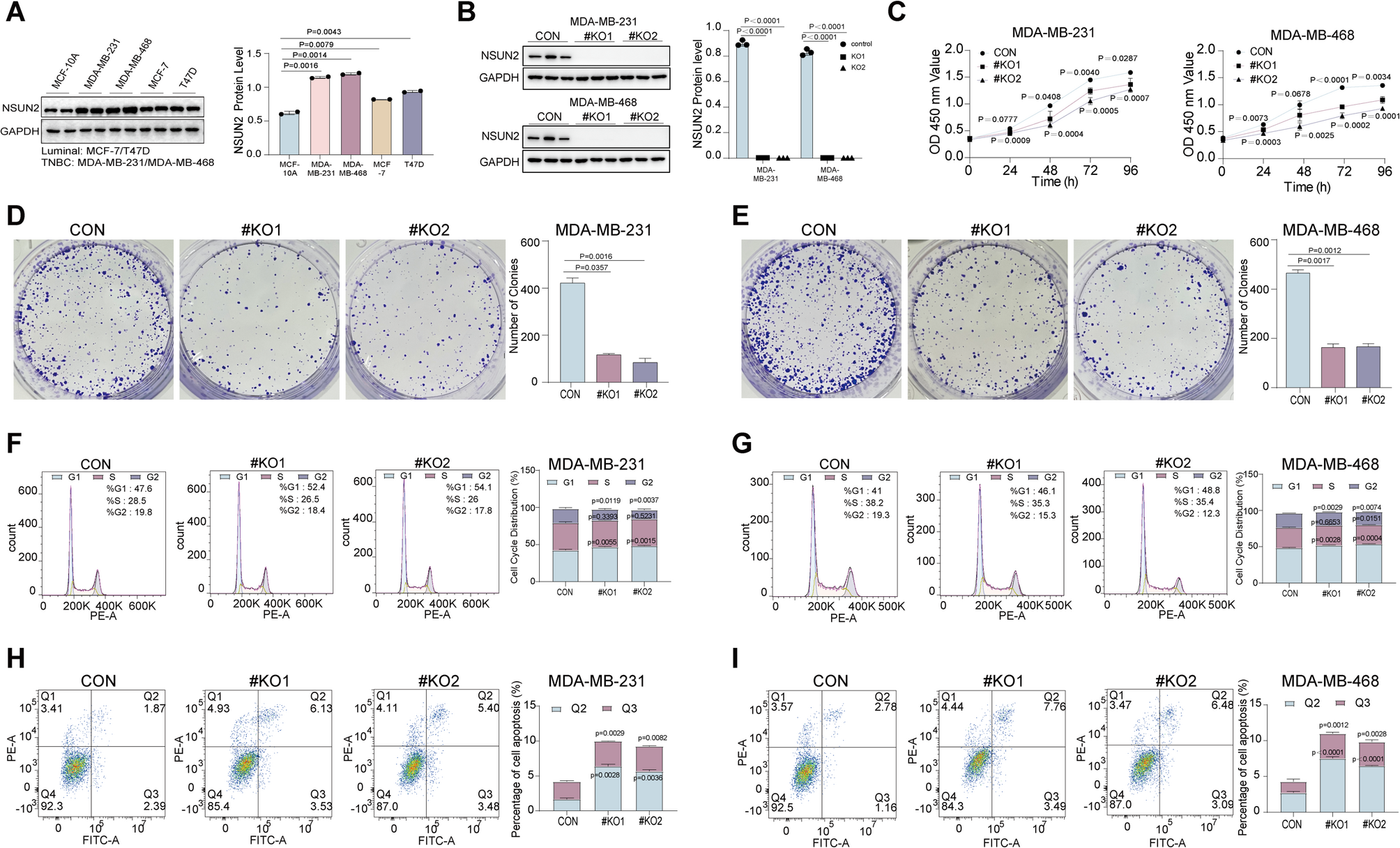
Biological effects of NSUN2 in TNBC. (A,B) NSUN2 expression in TNBC cell lines, with particular emphasis on its knockdown efficacy in TNBC cells. (C) CCK8 analysis of the proliferation capacities in MDA-MB-231 and MDA-MB-468 cells with different transfection. (D,E) The colony formation assay indicated that, after the loss of NSUN2, the number of colonies decreased significantly. (F–I) NSUN2 depletion induces alterations in cell cycle progression and apoptosis dynamics.