Abstract
Immunotherapy have led to clinical remissions in many solid tumors. However, the efficacy of immunotherapeutic monotherapy in triple-negative breast cancer (TNBC) is not very satisfactory. NSUN2 functions as a proto-oncogene in various cancers, promoting tumor cell proliferation, invasion, and metastasis. However, its role in modulating the tumor immune microenvironment, particularly in TNBC immunotherapy and its relationship with treatment sensitivity in TNBC remain to be further explored. In this study, we found that NSUN2 was highly expressed in pan-cancer, and elevated levels correlate with poor prognosis in TNBC. Furthermore, NSUN2 expression demonstrated a positive correlation with immune cell infiltration and the expression of immune checkpoint molecules. Up-regulated NSUN2 expression lowers the sensitivity of many chemotherapy drugs, and higher the sensitivity of many molecular-targeted agents. Functionally, depleted NSUN2 inhibits the proliferation and migration of TNBC cells significantly. Our study reveals the critical role of NSUN2 in regulating the immune microenvironment of TNBC, provides a theoretical foundation for its potential as a novel immunotherapy target, addresses the knowledge gap regarding NSUN2’s immunoregulatory mechanisms in TNBC, and demonstrates significant clinical translational potential.
Similar content being viewed by others
Introduction
As per the 2024 cancer report, breast cancer (BC) continues to hold the highest incidence rate among women globally, surpassing lung cancer in terms of fresh diagnoses1. TNBC characterized by the absence of expression of estrogen receptor (ER), progesterone receptor (PR), and human epidermal growth factor receptor 2 (HER2), comprises approximately 10 to 15% of all BC cases, highlighting its distinct molecular phenotype and clinical significance in oncological research2. TNBC exhibits a distinct tendency for early relapses and is more prone to distant metastasis, thereby conferring a less favorable prognosis compared to other BC subtypes.
Transcriptomic investigations have illuminated the existence of four distinct subtypes within TNBC: Immunomodulatory (IM), Luminal Androgen Receptor (LAR), Mesenchymal-like (MES), and Basal-Like and Immune Suppressed (BLIS) categories. This histopathological stratification represents a pivotal advance towards the realization of more targeted therapeutic strategies for TNBC, thereby fostering a new era of precision medicine in this field3.Previously, a few small-molecule inhibitors have demonstrated efficacy in different molecular subtypes of TNBC. However, rapid resistance to these drugs develops via multiple mechanisms4. Therefore, determining the molecular characteristics of TNBC, targeting specific changes in the internal and external tumor environment, and developing new treatment regimens represent demands in this field that must be urgently met.
The tumor microenvironment (TME) is a dynamic and diverse ecosystem, distinctively characterized by its fluctuating components, though typically encompassing immune cells, which significantly differ across various neoplasms5. Now, immunotherapy has become a new choice for many refractory solid tumors. Immune checkpoint inhibitors (ICIs), such as anti-CTLA4 (cytotoxic T-lymphocyte-associated antigen 4), anti-PD-1 (programmed death receptor-1) and anti-PD-L1(programmed death receptor-ligand 1), have exhibited a better clinical outcome in almost advanced cancers6. TNBC is distinguished by heightened immune cell infiltration and elevated expression of biomarkers implicated in immunotherapy responsiveness. This confers an immunologically permissive microenvironment conducive to ICI therapy2. However, the therapeutic efficacy of immunosuppressive agents in monotherapy for TNBC has thus far proven to be suboptimal. There exists an urgent demand for novel strategies to potentiate antitumor immune responses specifically in the context of TNBC.
As an important m5C methyltransferase, NSUN2 plays an important role in the progression of various malignant tumors7. Research has shown that NSUN2 has been confirmed to be involved in tumor progression and drug resistance in cancers such as esophageal cancer and non-small cell lung cancer8,9,10, but its role in TNBC has not yet been systematically studied. Furthermore, while existing studies have largely established the pro-tumorigenic role of NSUN2 in TNBC, the research perspective remains relatively conventional and limited. These studies have not yet further explored the correlation between NSUN2 expression levels and the sensitivity of TNBC to chemotherapy or targeted therapies. There is also a lack of integrated analysis regarding the multi-functionality of NSUN2 in the TNBC immune microenvironment, particularly its association with immune cell infiltration, checkpoint expression, and treatment response. Therefore, systematically elucidating the immunoregulatory mechanisms of NSUN2 in TNBC is of great significance for developing novel combined immunotherapy strategies.
In our research, we conducted a pan-cancer analysis and investigated the immune infiltration patterns of NSUN2 in TNBC. Functionally, we demonstrated that NSUN2 enhances the proliferation and migration capabilities of TNBC cells. Consequently, this discovery positions NSUN2 as a pivotal target, heralding new therapeutic strategies for cancer immunotherapy specifically tailored to TNBC patients.
Materials and methods
Human tissue specimens
Untreated tumor samples and corresponding normal tissues adjacent procured from patients at Hubei Cancer Hospital, exclusively from those who had not received any therapeutic intervention prior to their surgical procedure. This research endeavor, conducted with full compliance to the ethical guidelines stipulated in the Declaration of Helsinki, has been endorse by the Ethics Committee of Hubei Cancer Hospital, ensuring the integrity and legitimacy of the study. Informed consent was obtained and documented from all participants involved in this study.
Analysis of the m5C gene signature in pan-cancer
We identified 17 key players involved in m5C modification dynamics, encompassing 11 regulatory factors: NOP2, NSUN2, NSUN3, NSUN4, NSUN5, NSUN6, NSUN7, DNMT1, DNMT3A, DNMT3B, and TRDMT1, which function as writers, alongside four erasers, namely TET1, TET2, and TET3, and ALKBH1. Additionally, two readers, ALYREF and YBX1, were also discerned. Next, we evaluated the m5C gene signature profile’s distinctiveness in the TCGA via Cancer Gene Set Analysis.
Analysis of the transcriptome profiles in TNBC
Transcriptome profiles of TNBC were obtained from TCGA using the UCSC Xena browser. The TCGA dataset was partitioned into two groups, namely low and high NSUN2 mRNA expression groups, by employing the median expression level across the genome as a threshold.
Analysis of the overall survival in pan-cancer
The expression patterns of the NUSN2 in both tumor and their corresponding normal tissue across various cancer types from the TCGA database were scrutinized and depicted via the Sangerbox online. To assess the correlation between NUSN2 expression and overall survival time in a pan-cancer context, we employed a univariate Cox proportional hazards regression model. The results were systematically illustrated through forest plots.
Analysis of differentially expressed genes (DEGs) and gene ontology
Transcriptomic disparities between NSUN2 knockout and control groups were assessed through Principal Component Analysis (PCA). The samples were visually organized and labeled in a two-dimensional PCA diagram, revealing distinct patterns. DEGs were defined by P < 0.05 with log2 fold change >|2|. Subsequently, a Gene Ontology enrichment analysis was conducted on the resulting DEGs, utilizing the “ClusterProfiler” R package.
Gene set enrichment analysis (GSEA)
The analysis of Gene Set Enrichment Analysis (GSEA) was conducted utilizing the ranked list of genes based on their expression differences, as per the guidelines of the “Clusterprofiler” package. The study drew upon the Molecular Signatures Database (MSigDB), specifically employing the cancer hallmark gene set, denoted as “h. all. v 7.4. entrez.gmt”.
Analysis of the association between NSUN2 and immune infiltration
Employing the R package “IOBR”, we validated and assessed the congruity of our findings by comparing immune cell gene signatures across groups with elevated and diminished NSUN2 expression levels.
Analysis of the correlation between NSUN2 and immune-related gene markers
Employing the TNBC dataset from TCGA, we conducted a gene expression analysis to assess the variation in immune-relevant markers (CD8A, PD1, PDL1, TIGIT, LAG3, B7DC, GZMB) expression levels between the high and low NSUN2 expression categories, utilizing the CAMOIP platform.
Cell lines and culture
All cell lines were obtained from the Cell Center of the Chinese Academy of Sciences (Shanghai, China). Human BC cell lines T47D was cultivated in RPMI 1640 cultivation medium (Hyclone #SH30809.01), enriched with 10% of fetal bovine serum (FBS; BI #C04001-500 source). In contrast, MCF-7, MDA-MB-231, and MDA-MB-468 cell lines were sustained in medium (DMEM; Hyclone #SH30022.01), also supplemented with 10% FBS. Separately, the MCF-10 A was grown in a proprietary medium (VivaCell #CM-0525). All cell lines were grown at 37°C in incubators with 5% CO2.
Vector construction
Two distinct guide RNAs were employed to genetically ablate NSUN2 expression, referred to as NSUN2 knockout 1 (#KO1) and NSUN2 knockout 2 (#KO2); Their respective sequences are documented in Table 1. To establish consistently transfected cell lines, we employed the Lipofectamine 2000 Reagent (Invitrogen, catalog number 11668500), adhering strictly to the manufacturer’s guidelines, to introduce the KO1 and KO2 plasmids. Subsequently, the MDA-MB-231 and MDA-MB-468 cell lines were subjected to lentiviral transduction for stable integration.
RNA isolation and quantitative real-time polymerase chain reaction (RT-PCR)
Employing the manufacturer’s guidelines, total RNA was harvested with TRIzol reagent (Accurate AG21101). A Reverse Transcription Kit (Service G3330-50) was utilized to transcribe the full-length cDNA. Gene expression levels were quantified via the ΔΔCt method, with normalization against the reference gene GAPDH. The primer sets utilized are detailed in Table 2.
Western blotting
Proteins were extracted by employing a RIPA buffer supplemented with 10% protease inhibitor cocktail (PMK0420). An equivalent quantity of protein from each sample was subjected to sodium dodecyl sulfate-polyacrylamide gel electrophoresis (SDS-PAGE) followed by transfer onto a polyvinylidene difluoride (PVDF) membrane. The membrane underwent a subsequent incubation with the secondary antibody at ambient temperature for a duration of 2 h, following a 4 ℃ overnight exposure to the primary antibody. Subsequently, the protein bands were visualized on a luminometer after being developed with the specialized solution. The antibodies and their dilutions used in this study are listed in Table 3.
Cell proliferation and colony formation assay
Cell proliferation was assessed using a Cell Counting Kit-8 (CCK-8; APEXBIO #K1018) following the manufacturer’s guidelines. 1000 cells were placed in a 96-well plate and cultivated them in 100 µl of DMEM for 4 h. Subsequently, at 24, 48, 72, and 96-hour intervals, 10 µl of the CCK-8 reagent was added to respective wells. The absorbance at 450 nm was subsequently assessed utilizing a Rayto-6000 apparatus (Rayto, China),
For the colony formation assay, 1000 cells were inoculated into 6-well trays and cultivated in an incubator for a period of ten days. Subsequently, the plates were first withdrawn from the incubator, subsequently underwent a meticulous cleaning with phosphate-buffered saline (PBS) before being subjected to 4% paraformaldehyde fixation and ultimately dyed with 0.1% crystal violet.
Wound healing assay
MDA-MB-231 and MDA-MB-468 cell lines were plated in 6-well plates. Upon reaching a 90% density, an aseptically cleansed 10-µl pipette tip was employed to create a scratch wound. Following this, the plates were softly rinsed with PBS to eradicate unattached cells. The remaining adhered cells were nourished with 5% FBS and photographed at 0 h, 24 h, and 48 h intervals. Subsequently, the rate of wound healing was ascertained.
Transwell assay
Employing 24-well Transwell inserts with 8-µm pores (Corning #3422), a migration assay was conducted. A density of 1.5 × 104 cells were placed in the upper compartment with serum-free media, while the lower compartment was filled with 600 µl of media supplemented with 20% serum. Following 24 h of incubation, cells were immobilized using 4% paraformaldehyde and then dyed with 0.5% crystal violet.
Cell cycle and apoptosis assays
Following the manufacturer’s protocol (MULTI#AP101), cells were harvested, combined with 1 ml of DNA staining solution and 10 µL of propidium iodide, then left in the dark for 30 min to allow staining. Thereafter, cell apoptosis was assessed by initially collecting the cells, cleansing with PBS, and suspending them in 500 µl of binding buffer. Subsequently, 5 µl of Annexin V-FITC and 10 µL of propidium iodide were added, followed by a 5-minute incubation in the dark to initiate fluorescence detection.
Tumor xenograft model
BALB/c nude mice were purchased from Beinte Biotechnology (Wuhan, Hubei). All experimental protocols were approved by IACUC (Institutional Animal Care and Use Committee) of Wuhan University Center for Animal Experiment.The study is reported in accordance with ARRIVE guidelines (https://arriveguidelines.org). Twelve female BALB/c nude mice, aged 4 to 8 weeks and weighing 18 to 20 g, were maintained under SPF conditions. The subjects, consisting of six in each of two equally sized cohorts, were inoculated with 6 × 106 MDA-MB-231 cells from either the control or #KO2 group into their right armpit. Tumor progression was meticulously documented every third day. The tumor volume was computed using the equation: (1/2 × longest diameter) × (smallest diameter) ². Four weeks later, inject 150 ~ 200 mg/kg of sodium pentobarbital intraperitoneally into the nude mice. Under deep anesthesia, euthanize the nude mice by cervical dislocation.
Statistical analysis
The study’s experimental procedures were conducted in triplicate, with all tests repeated on three separate occasions. Data visualization and statistical assessments were carried out using GraphPad Prism 7.0 software. Results displayed as mean and standard deviation (SD) from these replicates were subjected to a two-sample t-test for comparison. *P < 0.05, **P < 0.01, *** P < 0.001.
Results
Expression pattern and prognostic significance of NSUN2 in pan-cancer
Comprehensive analysis revealed the level of m5C modification in pan-cancer. As shown in Fig. 1A, m5C modification was up-regulated in most cancers, such as BRCA, COAD, LIHC, LUAD, and STAD compared to normal tissues. As an m5C master regulator, NSUN2 expression levels were explored in pan-cancer using the TCGA dataset, and NSUN2 was found to be highly expressed in most cancers (Fig. 1B). Next, we analyzed the prognostic value between NSUN2 high- and low-expression groups in various tumors (Fig. 1C). Univariate and multivariate (Fig. 1D) regression showed that NSUN2 was an independent risk factor for the prognosis of BC.
Expression pattern and prognostic significance of NSUN2 in pan-cancer. (A) m5C GSVA score in pan-cancer. (B) The expression level of NSUN2 in various tumor. (C) Relationship between NSUN2 expression and OS in pan-cancer. (D) The expression level of NSUN2 serves as an independent risk factor for the prognosis of TNBC.
Expression pattern and prognostic significance of NSUN2 in TNBC
Compared with other types of BRCA, NSUN2 has the highest expression in TNBC (Fig. 2A-B). Subsequently, we assessed the expression of NSUN2 in TNBC tissues, revealing a significant up-regulation compared to normal tissue (Fig. 2C,D). Furthermore, the expression of NSUN2 has no significant relationship with the disease-free survival times of TNBC patients (Fig. 2E), but patients with higher NSUN2 expression had shorter overall survival times in the TCGA-TNBC cohort (Fig. 2F). These results indicated that NSUN2 could be developed as a potential prognostic cancer biomarker.
Expression pattern and prognostic significance of NSUN2 in TNBC. (A,B) Exploration of the expression patterns of NSUN2 in different subtypes of BC. (C,D) The expression level of NSUN2 between TNBC tissues and normal tissues. (E,F) Relationship between NSUN2 and disease-free survival times (left) and overall survival times(right) in the TCGA-TNBC cohort.
Functional enrichment analysis of NSUN2 in TNBC
We conducted GSEA on the gene clusters associated with NSUN2. Our analysis revealed that the up-regulated gene sets positively correlated with NSUN2 are predominantly involved in EMT, inflammatory response, interferon-alpha response, and MYC targets. Conversely, down-regulated gene sets exhibited a marked association with myogenesis and complement (Fig. 3A). The analysis of DEGs revealed a significant correlation between NSUN2 levels and the modulation of inflammatory and interferon-alpha responses, (Fig. 3B). The GO and GSEA results of transcriptome data (Supplementary file) also indicate that DEGs after knocking out NSUN2 are significantly enriched in the inflammatory response, interferon gamma response, epithelial mesenchymal transition and interferon alpha response (Fig. 3C-E). The observed outcome implies a potential correlation between NSUN2 and immunological dynamics within the TNBC microenvironment.
Functional enrichment analysis of NSUN2 in TNBC. (A) Functional annotation analysis of NSUN2-associated genes. (B) Functional annotation analysis of in NSUN2 low- and high-expression group. (C–E) functional Enrichment analysis of DEGs in transcriptomic profiling.
Immunological characteristics of NSUN2 in TNBC
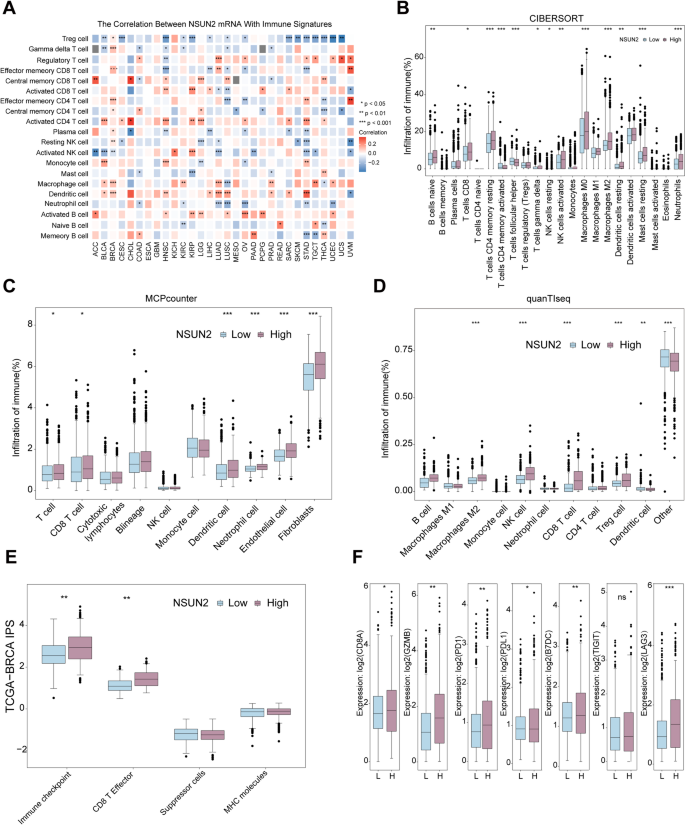
In TNBC, the expression of NSUN2 displayed a positive association with both interferon and inflammatory responses. Using the ssGSEA method, we evaluated the presence of tumor-infiltrating immune cells (TIICs) within the TME. The findings revealed a positive correlation between NSUN2 expression and the abundance of TIICs in TNBC patients (Fig. 4A). The TCGA-TNBC cohort samples were stratified into two groups, based on elevated and reduced NSUN2 expression levels. Observations revealed that the high-NSUN2 group exhibited notably more robust activity across most phases of the cancer immunity cycle compared to the low-NSUN2 group (Fig. 4B). The correlation analysis findings were supported by a prominent presence of cancer immunotherapy-related immune cells, particularly CD8+ T cells, in the NSUN2-high group (Fig. 4C-D). Additionally, we confirmed the relatively high activity of immunomodulators (including immune checkpoint molecules, CD8+ T effector cells, and MHC molecules) in TNBC (Fig. 4E). As anticipated, NSUN2 expression demonstrated a correlative upsurge with immune system activation, particularly in concert with immune checkpoint dynamics and the function of CD8+ T cells (Fig. 4F).
Immunological characteristics of NSUN2 in TNBC. (A) The heatmaps showing the association of NSUN2 with tumor-infiltrating immune cells across pan-cancer types. (B) Quantification analysis of the activities of cancer immunity cycle in low and high NSUN2 subgroups in TNBC. (C,D) The comparison of immune cells infiltration between NSUN2 low- and high-expression subgroups. (E) The association of NSUN2 with immune checkpoints, immunostimulatory factors, MHC molecules. (F) The comparison of common immune checkpoints in NSUN2 low- and high-expression subpopulations in TNBC.
Immunotherapy prediction of NSUN2 in TNBC
The pharmacological susceptibility assessment revealed that the NSUN2-enriched subset displayed an elevated sensitivity to conventional targeted therapeutics, specifically Alectinib, AZD.3463, Dovitinib, and Entosplenitib, in TNBC (Fig. 5A). The low-NSUN2 cohort exhibited an augmented chemo-sensitivity profile, particularly toward Doxorubicin, Bleomycin, Vinorelbine, and Fludarabine, suggesting a potential correlation between NSUN2 expression and chemotherapeutic responsiveness in TNBC (Fig. 5B). Based on the results of RT-PCR analysis, we observed a significant up-regulation of key immune checkpoint markers, namely PD1, PDL1, B7DC, TIGIT, and LAG3, as well as immune effector molecules such as CD8A and GZMB, within the high-NSUN2 expression group (Fig. 5C-D). This finding implies a potential role for NSUN2 in modulating immune response through the dysregulation of these immune-related genes. Collectively, these analyses suggested that NSUN2 is associated with cancer immunotherapy in patients with TNBC.
Immunotherapy prediction of NSUN2 in TNBC. (A,B) The correlation analysis between NSUN2 expression and several common chemotherapy drugs and molecular-targeted agents. (C,D) Expression levels of common immune checkpoints after depleted NSUN2 in TNBC cell lines MDA-MB-231 and MDA-MB-468.
Biological effects of NSUN2 in TNBC
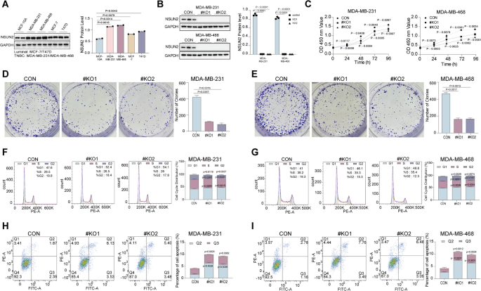
Western blot analysis revealed a significant up-regulation of NSUN2 expression in TNBC cell lines relative to a normal cell line (Fig. 6A). MDA-MB-231 and MDA-MB-468, which exhibited the highest expression levels among the tested lines, were therefore chosen for subsequent investigations (Fig. 6B). Employing the CCK8 assay, we evaluated the impact of NSUN2 depletion on the proliferative capacity of TNBC cells. As depicted in Fig. 6C, a marked decrease in proliferation was observed upon NSUN2 knockout in both MDA-MB-231 and MDA-MB-468 cell lines. The colony formation assay revealed a marked decline in the number of colonies formed in the absence of NSUN2 (Fig. 6D-E) Using flow cytometric analysis, we assessed cellular proliferation and necroptosis after NSUN2 deletion. The results revealed that NSUN2 deficiency impeded cell cycle progression, primarily confining it to the G0/G1 phases (Fig. 6F-G). Furthermore, NSUN2 depletion significantly increased cell apoptosis (Fig. 6H-I).
Biological effects of NSUN2 in TNBC. (A,B) NSUN2 expression in TNBC cell lines, with particular emphasis on its knockdown efficacy in TNBC cells. (C) CCK8 analysis of the proliferation capacities in MDA-MB-231 and MDA-MB-468 cells with different transfection. (D,E) The colony formation assay indicated that, after the loss of NSUN2, the number of colonies decreased significantly. (F–I) NSUN2 depletion induces alterations in cell cycle progression and apoptosis dynamics.
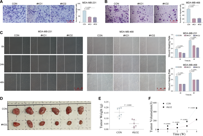
Using wound-healing and Transwell assays, we confirmed that the migration abilities of TNBC cells were inhibited after down-regulation of NSUN2 (Fig. 7A-C). To evaluate the impact of NSUN2 expression on tumorigenicity, a tumor xenograft assay was conducted. The findings revealed a marked reduction in both tumor size and weight in the KO-2 group compared to the control group (Fig. 7D-E). Knockout of NSUN2 significantly slowed the growth curve of subcutaneous tumors (Fig. 7F) The evidence suggests that NSUN2 potentially functions as a critical regulator in the progression of TNBC.
Biological effects of NSUN2 in TNBC. (A–C) After the knockout of NSUN2, phenotypic alterations in cell proliferation and migration were observed. (D) Images of the dissected subcutaneous tumors from the tumor-bearing mice at the end of experiment. (E) The final weight of the xenograft tumor was shown in the the scatter plot. (F) Growth curves of xenograft tumors measured every week (n = 6/group).
Discussion
The immune system plays a pivotal role in immunosurveillance by orchestrating a dynamic interplay between adaptive and innate immune cells that infiltrate the TME. These immune cells critically influence the intricate dynamics of tumor progression, thereby shaping the neoplastic landscape11. TME infiltration by immune cells plays a pivotal role in modulating tumor progression dynamics12. This intricate interplay encompasses both immune activation and immune evasion mechanisms13. When functioning optimally, Immune cells can suppress oncogenic activity14. Conversely, the complexity of the TME sees cancer cells develop diverse strategies to elude immune surveillance, thereby dampening the efficacy of immune cells and abrogating the anti-tumor immune response15. This phenomenon underscores the challenge in harnessing the immune system for effective cancer therapy. The development of ICIs for solid tumors and the validation of the immunogenicity in TNBC, have sparked substantial interest in the field of immunotherapy. ICIs include inhibitors of PD-1, PD-L1 and CTLA-4, which have emerged as pivotal immunotherapeutic modalities16. Limited efficacy of cancer immunotherapy has been observed due to tumor immune escape; therefore, other combination strategies for treating metastatic TNBC need to be explored17.
NSUN2, which facilitates m5C modification, plays a pivotal role in the progression of diverse malignancies. Li P et al.‘s research reveals that NSUN2 stabilizes tRNAs and promotes the translation of key genes, including c-Myc, BCL2, RAB31, JUNB, and TRAF2, thereby facilitating the formation, proliferation, invasion, and migration of anaplastic thyroid cancer18. Recent research indicates that NSUN2 fortifies the stability of H19 lncRNA via m5C methylation, consequentially enhancing MYC accumulation19. Immune cells are the cellular basis of immunotherapy; therefore, investigation of immune infiltration in TNBC is crucial to exploring new immunotherapy strategies.
Our study comprehensively delineates the role of NSUN2 in TNBC across multiple dimensions, including expression patterns, prognostic impact, immune infiltration, therapeutic resistance, and functional mechanisms, with particular emphasis on its association with differential sensitivity to current TNBC treatment regimens. Consistent with pan-cancer analyses, NSUN2 is ubiquitously up-regulated in common malignancies and serves as a risk factor for poor prognosis in KICH, PRAD, and THCA patients. Critically, elevated NSUN2 expression correlates with TNBC patient outcomes. Functional enrichment analysis revealed that NSUN2-associated DEGs are prominently enriched in pathways including MYC targets, EMT and interferon alpha response.
It is worth noting that we systematically analyzed the expression pattern of NSUN2 in relation to immune cell infiltration, immune checkpoint molecule expression levels. Data analysis showed a positive correlation between NSUN2 expression and the abundance of TIICs in TNBC patients. The correlation analysis findings were echoed by a prominent presence of cancer immunotherapy-related immune cells, particularly CD8+ T cells, within the NSUN2-high group. Additionally, we confirmed the relatively high activity of immunomodulators (including immune checkpoint molecules, CD8+ T effector cells, and MHC molecules) in TNBC. Based on RT-PCR results, we observed significant up-regulation of key immune checkpoint markers (namely PD-1, PD-L1, B7-DC, TIGIT, and LAG-3) and immune effector molecules (such as CD8A and GZMB) in the high-NSUN2 expression group. Furthermore, the expression level of NSUN2 is closely associated with sensitivity to conventional targeted therapies and chemotherapeutic agents.
To further elucidate NSUN2’s biological functions in TNBC, we performed Transwell and wound healing assays to evaluate migration capacity after NSUN2 depletion. Results confirmed that NSUN2 knockout significantly inhibits cell migration, cellular proliferation and colony formation. Flow cytometry analysis verified that NSUN2 ablation arrests cell cycle progression and induces apoptosis in TNBC cells.
However, this study has several limitations: First, the mechanistic investigations primarily relied on cell lines and animal models, lacking multi-omics validation in clinical samples; second, the specific downstream targets regulated by NSUN2 and their direct roles in immune cells remain unclear; additionally, this study did not explore the interactions between NSUN2 and other m5C regulatory factors (such as the demethylase TET family). Future research should further integrate single-cell sequencing, organoid models, and clinical trials to elucidate the molecular mechanisms of NSUN2 in TNBC immunoregulation, explore its potential for combination with existing immunotherapies, and facilitate its clinical translation.
Conclusions
Our findings propose NSUN2 as a novel regulatory factor in cancer immunotherapy, suggesting its involvement in the up-regulation of ICIs and modulation of immune cell infiltration. However, this study’s scope is limited, and the precise mechanistic underpinnings of NSUN2’s direct impact on the immunological microenvironment in TNBC necessitate further comprehensive exploration.
Data availability
The datasets generated and/or analyzed during the current study are available in public database.
Abbreviations
- TNBC:
-
Triple-negative breast cancer
- m5C:
-
5-methylcytosine
- BC:
-
Breast cancer
- ER:
-
Estrogen receptor
- PR:
-
Progesterone receptor
- HER2:
-
Human epidermal growth factor receptor 2
- TME:
-
Tumor microenvironment
- CAFs:
-
Cancer-associated fibroblasts
- NK:
-
Natural killer
- TAMS:
-
Tumor-associated macrophages
- ECM:
-
Extracellular matrix
- ICIs:
-
Immune checkpoint inhibitors
- CTLA4:
-
Cytotoxic T-lymphocyte-associated antigen 4
- PD-1:
-
Programmed death receptor-1
- PD-L1:
-
Programmed death receptor-ligand 1
- ROS:
-
Reactive oxygen species
- NSCLC:
-
Non-small cell lung cancer
- GO:
-
Gene ontology
- DEGs:
-
Differentially expressed genes
- PCA:
-
Principal component analysis
- PPI:
-
Protein-protein interaction
- GSEA:
-
Gene set enrichment analysis
- CCK-8:
-
Cell counting kit-8
- IM:
-
Immunomodulatory
- LAR:
-
Luminal androgen receptor
- MES:
-
Mesenchymal-like
- BLIS:
-
Basal-like and immune suppressed
References
Siegel, R. L., Giaquinto, A. N., Jemal, A., Cancer & Statistics Ca. Cancer. J. Clin. 74, 12–49 (2024).
Li, Y. et al. Recent advances in therapeutic strategies for Triple-Negative breast cancer. J. Hematol. Oncol. 15, 121 (2022).
Jiang, Y. Z. et al. Genomic and transcriptomic landscape of Triple-Negative breast cancers: subtypes and treatment strategies. Cancer Cell. 35, 428–440 (2019).
Ge, J. Y. et al. Acquired resistance to combined bet and Cdk4/6 Inhibition in Triple-Negative breast cancer. Nat. Commun. 11, 2350 (2020).
Xiao, Y. & Yu, D. Tumor microenvironment as a therapeutic target in cancer. Pharmacol. Ther. 221, 107753 (2021).
Keenan, T. E. & Tolaney, S. M. Role of immunotherapy in Triple-Negative breast cancer. J. Natl. Compr. Cancer Netw. 18, 479–489 (2020).
Li, P. & Huang, D. Nsun2-Mediated Rna methylation: molecular mechanisms and clinical relevance in cancer. Cell. Signal. 123, 111375 (2024).
Chen, S. J. et al. Epigenetically upregulated Nsun2 confers ferroptosis resistance in endometrial cancer via M(5)C modification of Slc7a11 Mrna. Redox Biol. 69, 102975 (2024).
Wang, Y. et al. Aberrant M5C hypermethylation mediates intrinsic resistance to gefitinib through Nsun2/Ybx1/Qsox1 axis in Egfr-Mutant Non-Small-Cell lung cancer. Mol. Cancer. 22, 81 (2023).
Chen, T. et al. Nsun2 is a glucose sensor suppressing Cgas/Sting to maintain tumorigenesis and immunotherapy resistance. Cell. Metab. 35, 1782–1798 (2023).
Xia, L. et al. The cancer metabolic reprogramming and immune response. Mol. Cancer. 20, 28 (2021).
So, J. Y., Ohm, J., Lipkowitz, S. & Yang, L. Triple negative breast cancer (Tnbc): Non-Genetic tumor heterogeneity and immune microenvironment: emerging treatment options. Pharmacol. Ther. 237, 108253 (2022).
Lee, D., Huntoon, K., Wang, Y., Jiang, W. & Kim, B. Harnessing innate immunity using biomaterials for cancer immunotherapy. Adv. Mater. 33, e2007576 (2021).
Lynn, D. J., Benson, S. C., Lynn, M. A. & Pulendran, B. Modulation of immune responses to vaccination by the microbiota: implications and potential mechanisms. Nat. Rev. Immunol. 22, 33–46 (2022).
Gubin, M. M. & Vesely, M. D. Cancer immunoediting in the era of Immuno-Oncology. Clin. Cancer Res. 28, 3917–3928 (2022).
Nederlof, I., Voorwerk, L. & Kok, M. Facts and hopes in immunotherapy for Early-Stage Triple-Negative breast cancer. Clin. Cancer Res. 29, 2362–2370 (2023).
Zhu, Y., Zhu, X., Tang, C., Guan, X. & Zhang, W. Progress and challenges of immunotherapy in Triple-Negative breast cancer. Biochim. Biophys. Acta-Rev Cancer. 1876, 188593 (2021).
Li, P., Wang, W., Zhou, R., Ding, Y. & Li, X. The M(5) C methyltransferase Nsun2 promotes Codon-Dependent oncogenic translation by stabilising Trna in anaplastic thyroid cancer. Clin. Transl Med. 13, e1466 (2023).
Sun, Z. et al. Aberrant Nsun2-Mediated M(5)C modification of H19 Lncrna is associated with poor differentiation of hepatocellular carcinoma. Oncogene 39, 6906–6919 (2020).
Acknowledgements
We would like to thank Editage (http://www.editage.cn) for English language editing.
Funding
This work was supported by grants from the National Natural Science Foundation of China (82173324), Natural Science Foundation of Hubei Province (2025AFB249), Hubei Cancer Hospital Breast Cancer of National key clinical specialty construction discipline (HBCHBCC-B03).
Author information
Authors and Affiliations
Contributions
YQ, NA and HM conceived and designed the study. YF, ZW, JT, LF and YL performed the analysis procedures. YQ analyzed the results. JW and YQ contributed to the writing of the manuscript. All authors read and approved the final manuscript.
Corresponding authors
Ethics declarations
Competing interests
The authors declare no competing interests.
Ethics approval and consent to participate
All experiments were conducted in accordance with the ethical standards of the ethics committee of Hubei Cancer Hospital. (No. LLHBCH2024YN-053). All experimental protocols about animals were approved by IACUC (Institutional Animal Care and Use Committee) of Wuhan University Center for Animal Experiment. (No. WQ20210094)
Consent for publication
Written informed consent for publication was obtained from all participants.
Additional information
Publisher’s note
Springer Nature remains neutral with regard to jurisdictional claims in published maps and institutional affiliations.
Supplementary Information
Below is the link to the electronic supplementary material.
Rights and permissions
Open Access This article is licensed under a Creative Commons Attribution-NonCommercial-NoDerivatives 4.0 International License, which permits any non-commercial use, sharing, distribution and reproduction in any medium or format, as long as you give appropriate credit to the original author(s) and the source, provide a link to the Creative Commons licence, and indicate if you modified the licensed material. You do not have permission under this licence to share adapted material derived from this article or parts of it. The images or other third party material in this article are included in the article’s Creative Commons licence, unless indicated otherwise in a credit line to the material. If material is not included in the article’s Creative Commons licence and your intended use is not permitted by statutory regulation or exceeds the permitted use, you will need to obtain permission directly from the copyright holder. To view a copy of this licence, visit http://creativecommons.org/licenses/by-nc-nd/4.0/.
About this article
Cite this article
An, N., Zeng, YF., Tian, Zw. et al. Oncogenic and immunological roles of NSUN2 in triple negative breast cancer. Sci Rep 16, 894 (2026). https://doi.org/10.1038/s41598-025-23001-2
Received:
Accepted:
Published:
Version of record:
DOI: https://doi.org/10.1038/s41598-025-23001-2









