Fig. 7
From: Oncogenic and immunological roles of NSUN2 in triple negative breast cancer

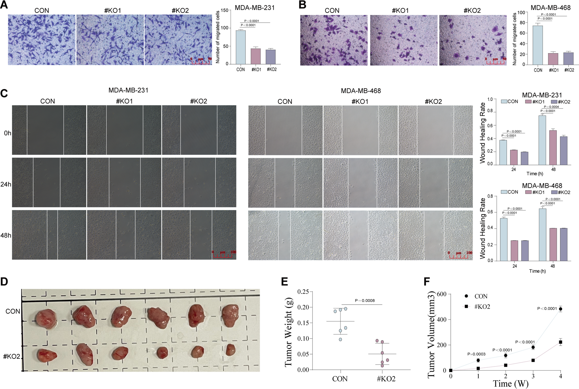
Biological effects of NSUN2 in TNBC. (A–C) After the knockout of NSUN2, phenotypic alterations in cell proliferation and migration were observed. (D) Images of the dissected subcutaneous tumors from the tumor-bearing mice at the end of experiment. (E) The final weight of the xenograft tumor was shown in the the scatter plot. (F) Growth curves of xenograft tumors measured every week (n = 6/group).