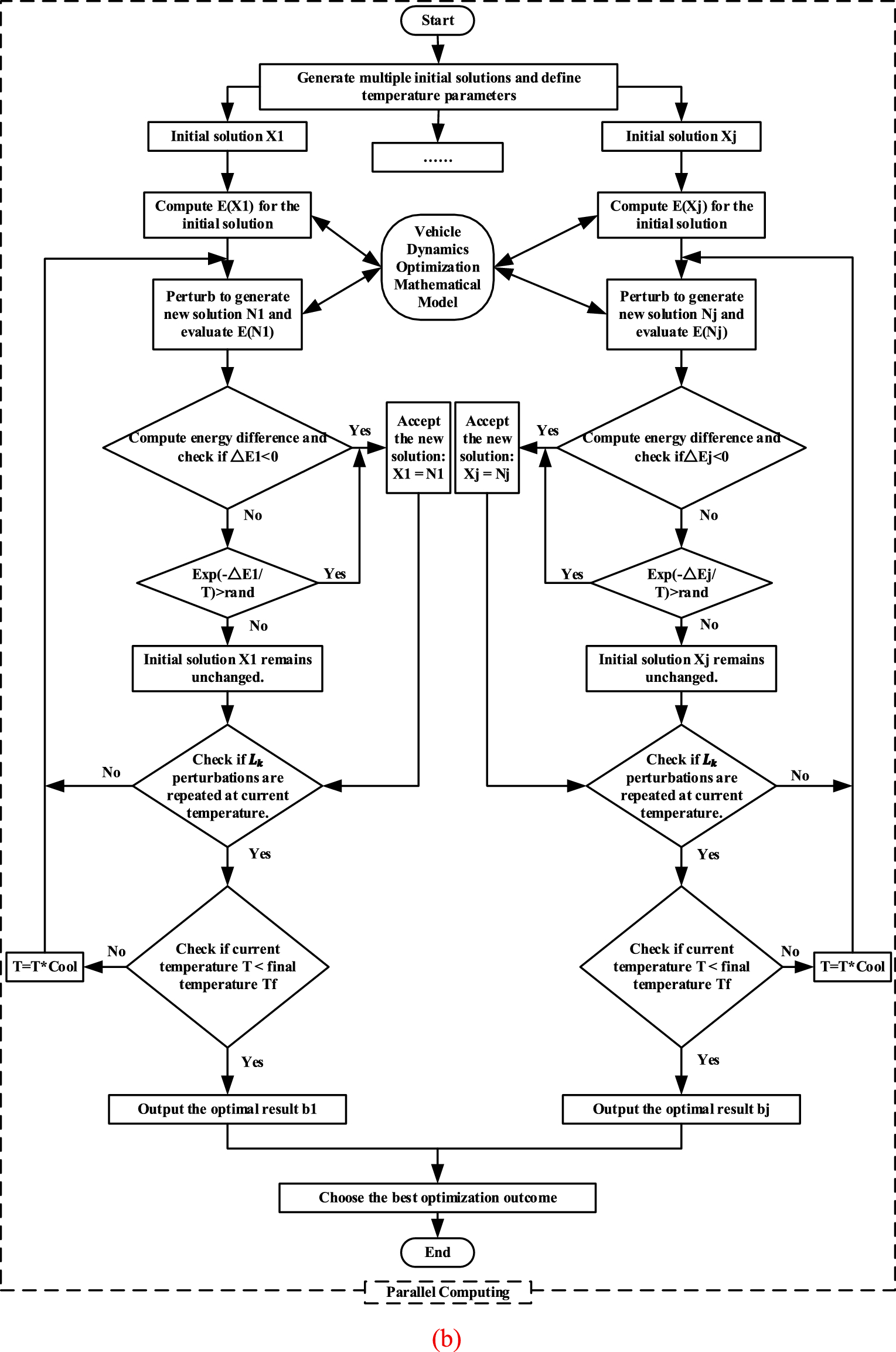
Fig. 12


Strongly coupled nonlinear vehicle optimization flowchart: (a) Multi-start simulated annealing algorithm optimization method diagram. (b)Flowchart of Multi-Start Parallel Simulated Annealing Algorithm.


Strongly coupled nonlinear vehicle optimization flowchart: (a) Multi-start simulated annealing algorithm optimization method diagram. (b)Flowchart of Multi-Start Parallel Simulated Annealing Algorithm.