Fig. 2
From: An enhanced deep learning-based framework for diagnosing apple leaf diseases

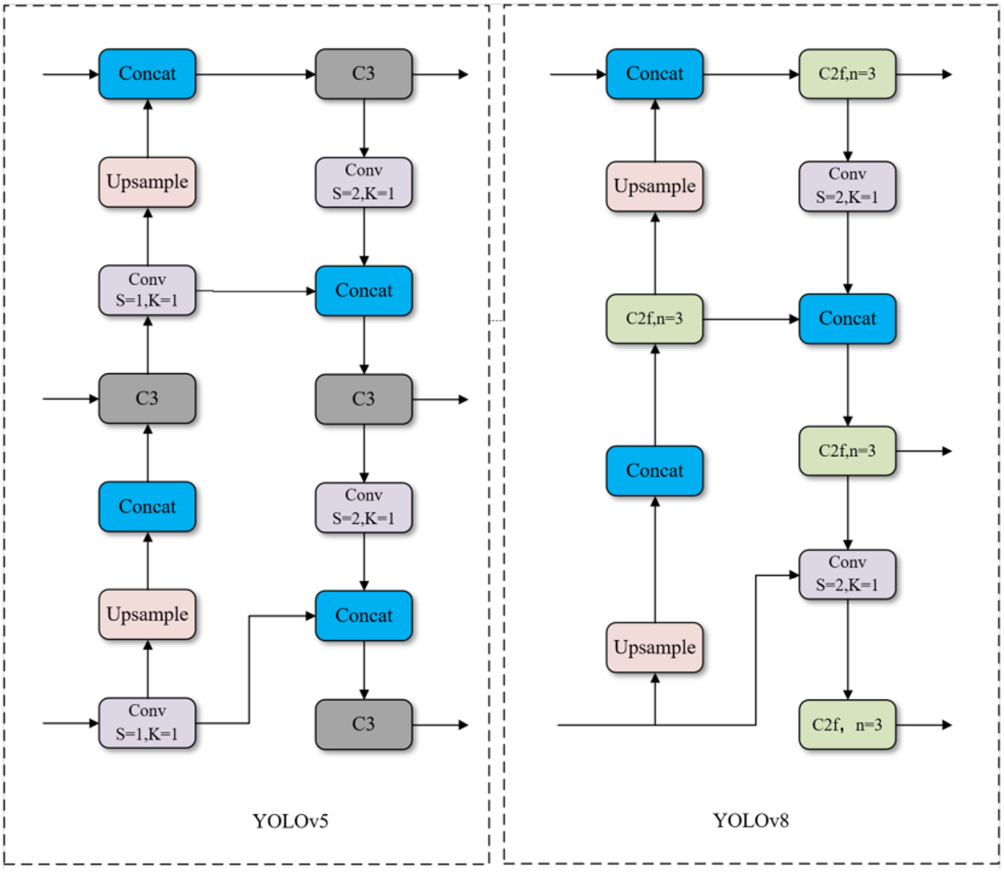
Comparison between the backbone architecture of YOLOv5 and YOLOv8.
From: An enhanced deep learning-based framework for diagnosing apple leaf diseases

Comparison between the backbone architecture of YOLOv5 and YOLOv8.