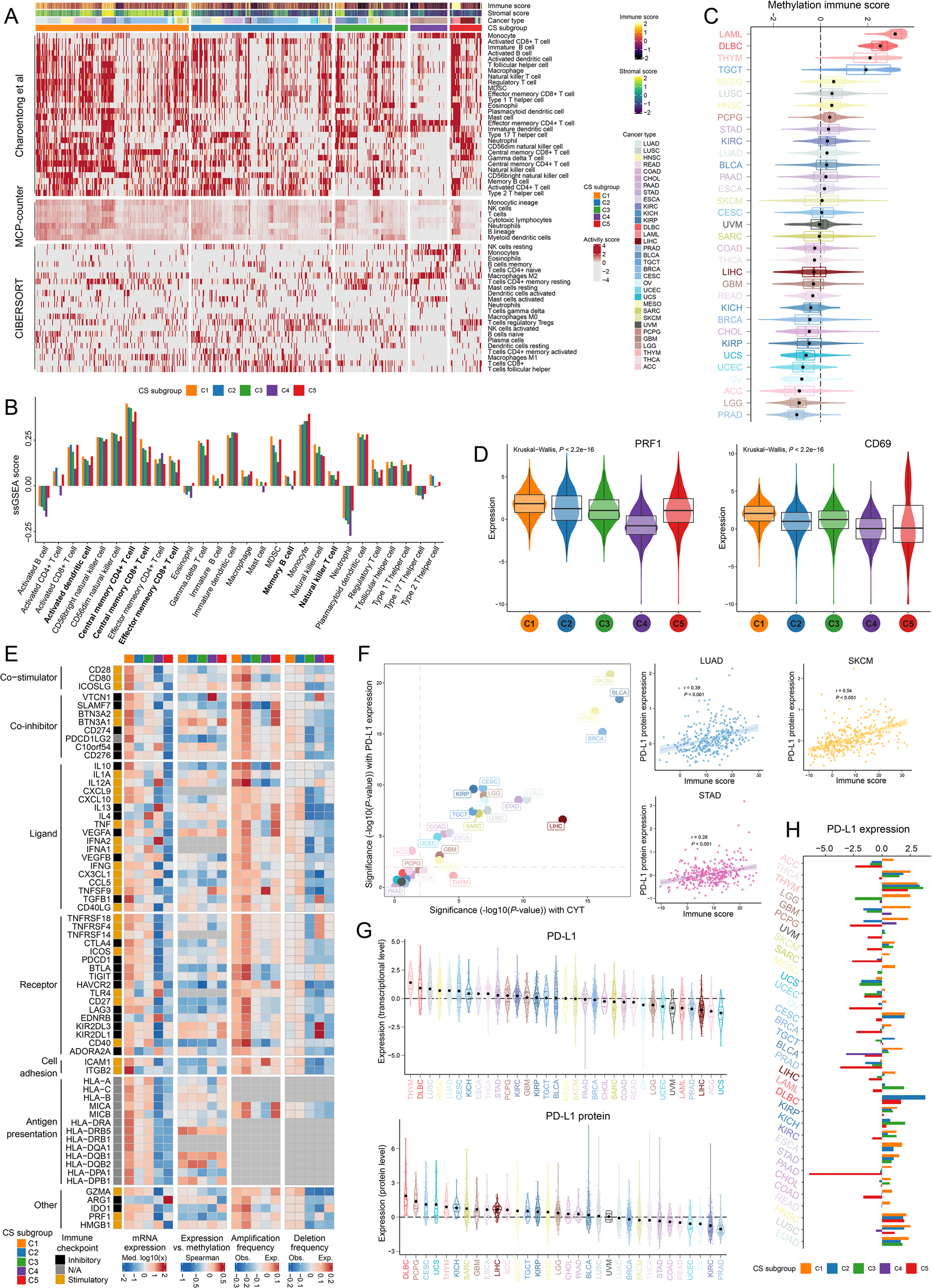
Fig. 4

Immune microenvironment characteristics of the pan-cancer CS subgroups. (A) Heatmaps of immune gene signature scores for pan-cancer datasets in the CS subgroups. Top panel: immune scores and stromal scores evaluated by the ESTIMATE algorithm. Middle and bottom panel: profiles of infiltrating immune cell types from the Charoentong et al., MCP-counter or CIBERSOTR method. (B) The ssGSEA scores for infiltration abundances of 28 immune cell types among the CS subgroups through the Charoentong et al. method. (C) Pan-cancer immune infiltration scores using the DNA methylation-based MethylCIBERSOR method. (D) Expression of PRF1 and CD69 in the CS subgroups. (E) Expression and regulation of immunomodulators in the CS subgroups. From left to right: mRNA expression (median normalized expression levels); expression versus methylation (Spearman’s correlation between mRNA expression and DNA methylation β-value); amplification frequency (difference in copy number amplification fraction of an immunomodulatory gene between subgroup samples and all samples); and deletion frequency (difference in copy number deletion fraction). (F) Spearman’s correlation of immune scores (ESTIMATE) with cytolytic activity (CYT) score (x-axis) and PD-L1 expression (y-axis) in different cancer types. The gray dotted lines represented the P value of 0.01. Spearman’s correlation between immune scores and PD-L1 protein expression in LUAD, SKCM, and STAD. (G) Cancer types sorted by PD-L1 expression at transcriptional level (top panel) and protein level (bottom panel). (H) PD-L1 expression for each cancer type classified by the CS subgroups.