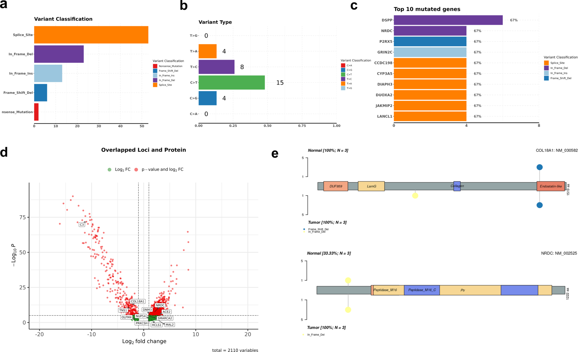
Fig. 4

Whole-exome sequencing (WES) analysis of three invasive TNAC tumors and their corresponding adjacent non-tumor TNAC breast tissues. (a) Variant classification of identified mutations, with splice site variants being the most frequent. (b) Single nucleotide variant (SNV) type distribution, showing that the predominant mutation type is C > T. (c) Top 10 most frequently mutated genes, with bars representing the number of mutations and the percentage of TNAC patients harboring them. (d) Integration of WES and proteomics data, highlighting 12 genes that are both mutated and exhibit significant differential protein expression (p < 0.01, |log2 fold change| > 1). (e) Schematic representation of mutations in COL18A1 and NRDC, illustrating the mutation sites (lollipops) detected in TNAC tumors. Colors indicate different mutation classifications, and the length of each stick represents the number of patients with the mutation.