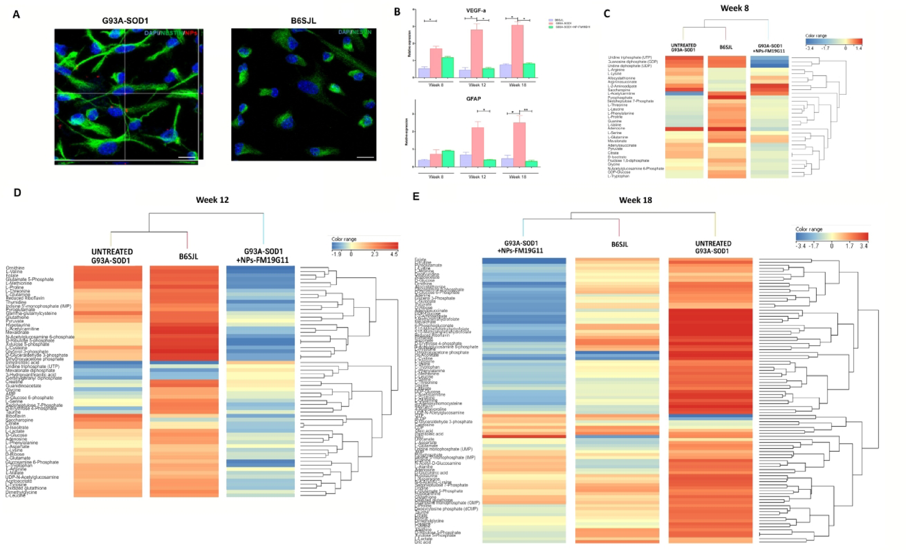
Fig. 6
From: Metabolic reprogramming in amyotrophic lateral sclerosis ependymal stem cells by FM19G11 nanotherapy

Metabolic characterization of G93A-SOD1 epSPCs after FM19G11-loaded nanovectors. A Confocal orthogonal images indicated double staining of nestin (green), nanovectors (red) and DAPI (blue) of treated G93A-SOD1 and B6SJL epSPCs. 126x magnification, scale bar 10 µm. (2 coverslips per culture, 10 randomly selected fields, 3 cultures for each animal group). B Real-time RT PCR of VEGF and GFAP gene expression levels in epSPCs from B6SJL (light violet), untreated G93A-SOD1 (red) and G93A-SOD1 treated cells with FM19G11-loaded nanovectors (green) at 8, 12, 18 weeks (N = 5 for each group). Relative expression data are presented as mean ± SD. The Kruskal-Wallis analysis with Dunn’ was used to compare among untreated and treated epSPCs G93A-SOD1 and B6SJL cells. *p < 0.05, **p < 0.01. C, D, E Hierarchical clustering analyses shown as heatmaps of the differential metabolites between untreated and treated G93A-SOD1 and B6SJL epSPCs at weeks 8 (C), 12 (D) and 18 (E) of age (N = 5 for each group). Colours represent different levels that increase from blue to red.