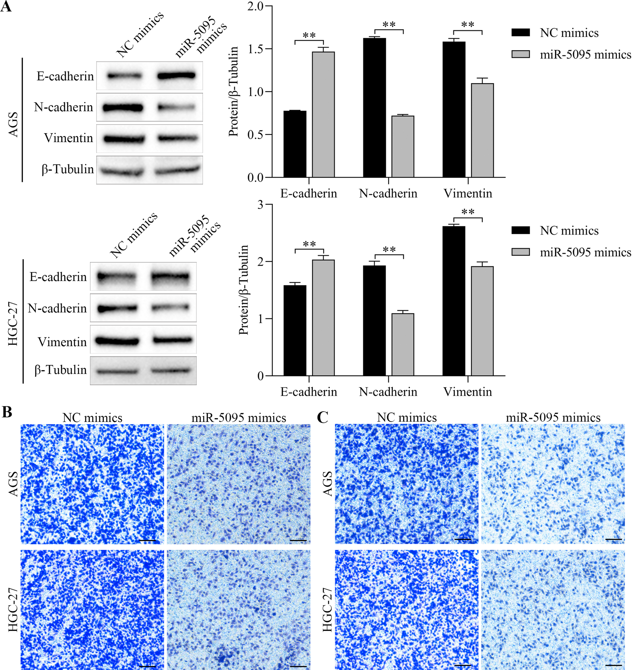
Fig. 3

Effect of miR-5095 on EMT, migration, and Invasion of gastric cancer cells. (A) Western blot analysis of EMT-related proteins in AGS and HGC-27 gastric cancer cells transfected with miR-5095 mimics or mimic NC (n = 3). Statistical analysis was performed using multiple unpaired two-tailed t-tests. In AGS cells, E-cadherin (P = 0.000020), N-cadherin (P < 0.0001), and Vimentin (P < 0.0001); in HGC-27 cells, E-cadherin (P < 0.0001), N-cadherin (P < 0.0001), and Vimentin (P = 0.0001). Representative blots are shown from three independent experiments. (B) Transwell migration assay assessing the change in migration ability of gastric cancer cells (n = 3). (C) Transwell invasion assay assessing the change in invasion ability of gastric cancer cells (n = 3, scale bar = 200 μm). *P < 0.05, **P < 0.01.