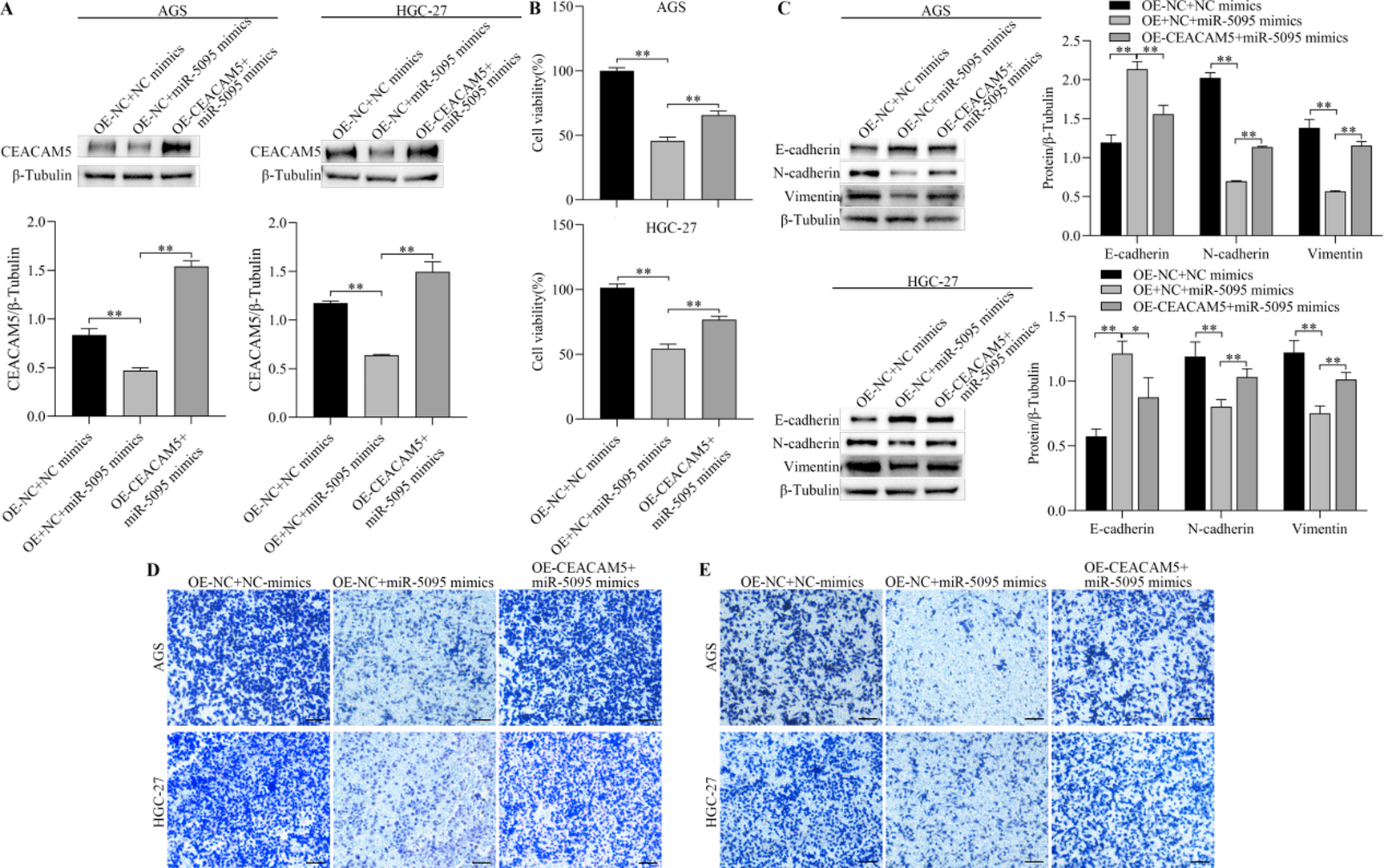
Fig. 6

miR-5095 targets CEACAM5 to inhibit gastric cancer cell proliferation, migration, and invasion. (A) Western blotting assay detecting CEACAM5 protein expression (n = 3). OE-NC + miR-5095 mimics vs. OE-NC + NC mimics group (AGS: P = 0.0009, HGC-27: P < 0.0001, unpaired two-tailed t-test). OE-CEACAM5 + miR-5095 mimics group vs. OE-NC + miR-5095 mimics group (AGS: P < 0.0001, HGC-27: P < 0.0001, unpaired two-tailed t-test). Representative image shown from three independent experiments. (B) CCK-8 assay showing the change in cell viability (n = 3). OE-NC + miR-5095 mimics vs. OE-NC + NC mimics group (AGS: P < 0.0001, HGC-27: P < 0.0001, unpaired two-tailed t-test). OE-CEACAM5 + miR-5095 mimics group vs. OE-NC + miR-5095 mimics group (AGS: P < 0.0013, HGC-27: P = 0.0008, unpaired two-tailed t-test). (C) Western blotting assay detecting the expression of EMT-related proteins (n = 3). Statistical analysis was performed using multiple unpaired two-tailed t-tests. OE-NC + miR-5095 mimics vs. OE-NC + NC mimics group: AGS: E-cadherin (P = 0.0003), N-cadherin (P < 0.0001), Vimentin (P = 0.0002); HGC-27: E-cadherin (P = 0.0006), N-cadherin (P = 0.0060), Vimentin (P = 0.0017). OE-CEACAM5 + miR-5095 mimics group vs. OE-NC + miR-5095 mimics group: AGS: E-cadherin (P = 0.0028), N-cadherin (P < 0.0001), Vimentin (P < 0.0001); HGC-27: E-cadherin (P = 0.0313), N-cadherin (P < 0.0091), Vimentin (P = 0.0046). Representative image shown from three independent experiments. Transwell migration (D) and invasion (E) assay assessing the migration and invasion ability of gastric cancer cells (n = 3, scale bar = 200 μm). *P < 0.05, **P < 0.01.