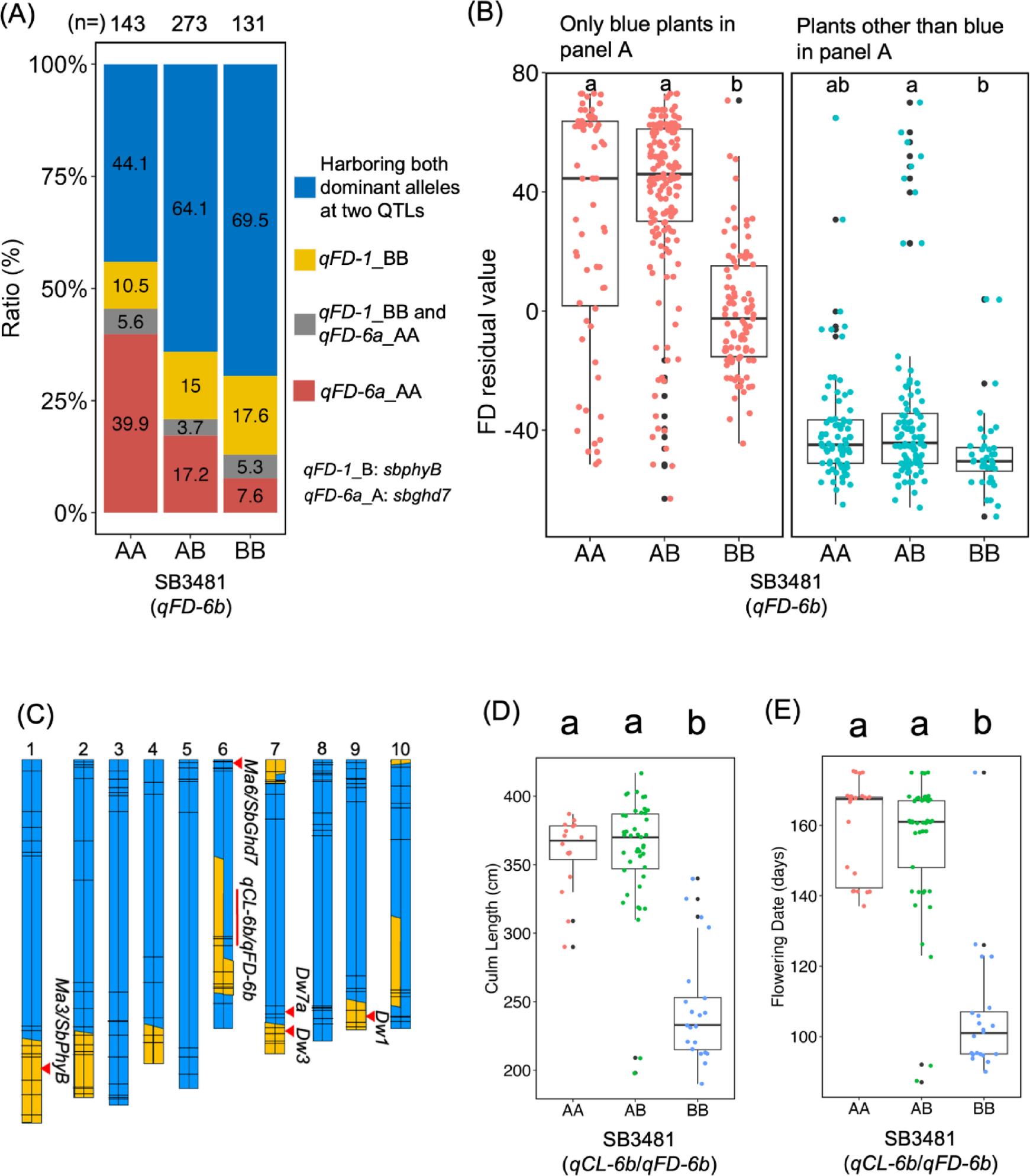
Fig. 3

Influence on the genetic effects of qCL-6b/qFD-6b due to linkage with qCL-6a/qFD-6a/SbGhd7. (A) Linkage between qFD-6b and qFD-6a/SbGhd7. The ratio of plants homozygous at the recessive alleles for qFD-1/SbPhyB and qFD-6a/SbGhd7 in the genotypes of qFD-6b is shown. The horizontal axis indicates the genotypes of the nearest marker of qFD-6b. “A” and “B” are the alleles of MS79 and 74LH3213, respectively. qFD-1_B and qFD-6a_A indicate the recessive alleles of SbPhyB and SbGhd7, respectively, and the plants homozygous for each recessive allele (qFD-1_BB or qFD-6a_AA) are approximately early flowering. Red, grey, and yellow bars show either recessive allele for qFD-1/SbPhyB and qFD-6a/SbGhd7. The numbers in the bars indicate the ratio of plants having each genetic background. The number of plants with each genotype of qFD-6b is shown on the bar plots. (B) Inheritance manner of qFD-6b in the functional genetic background. The left and right panels show boxplots classified by qFD-6b genotypes in the functional (only blue plants of panel A) and non-functional (plants other than blue in panel A) genetic backgrounds, respectively. The vertical axis indicates residual values regressed by year. (C) Graphical genotype of a parental plant used in the validation of the genetic effects of qCL-6b/qFD-6b. The plant was selected from the BC1F5 generation, which was selfed after being backcrossed with 74LH3213 for F1 (MS79 × 74LH3213). Blue and yellow segments indicate 74LH3213 and MS79, respectively. Black bars show DNA markers, and red arrows show the positions of five genes previously reported as heterosis factors (Hashimoto et al. 2021). (D–E) Relationship between qCL-6b/qFD-6b and CL (D) or FD (E) in the BC1F6 generation. The horizontal axes show the genotypes of the DNA marker (SB3481), which is the nearest qCL-6b/qFD-6b. “A” and “B” are the alleles of MS79 and 74LH3213, respectively. Different letters on the boxplots indicate significant differences between samples in the Tukey’s test.