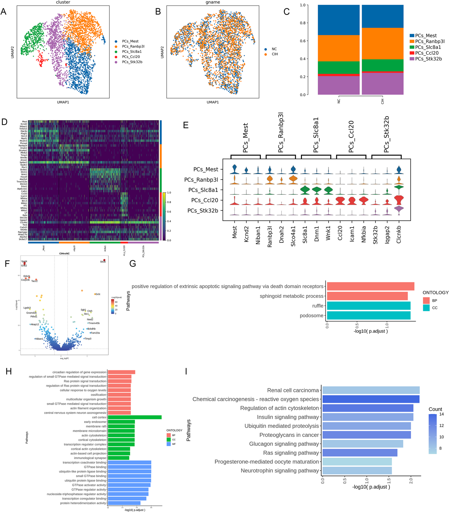
Fig. 6

Effects of CIH treatment on PC cell subsets and their associated biological pathways (n = 3). (A) UMAP plot showing distribution of PC subpopulations based on cell type-specific clustering. (B) UMAP plot of PC subpopulations colored by experimental group (NC vs. CIH). (C) The proportion of PC subpopulations in the NC and CIH groups (D) Heatmap of the top 10 DEGs among all cell types according to log fold changes. (E) Violin plot of the top 3 DEGs among all cell types according to log fold changes. (F) Volcano plot of DEGs between CIH and NC groups. (G) GO enrichment analysis of up-regulation pathways of PC cells in CIH vs. NC group. (H) GO enrichment analysis of down-regulation pathways of PC cells in CIH vs. NC group. (I) KEGG enrichment analysis of down-regulation pathways of PC cells in CIH vs. NC group.