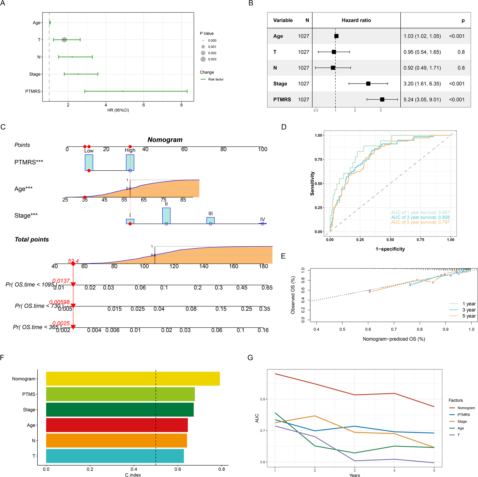
Fig. 8

Construction of PTM-related nomogram. (A, B) Univariate and multivariate Cox analyses of PTMRS and different clinical characteristics in the TCGA dataset. (C) PTM-related nomogram. (D, E) ROC curves and calibration curves of the nomogram. (F, G) C-index and AUC values for PTMRS and different clinical characteristics.