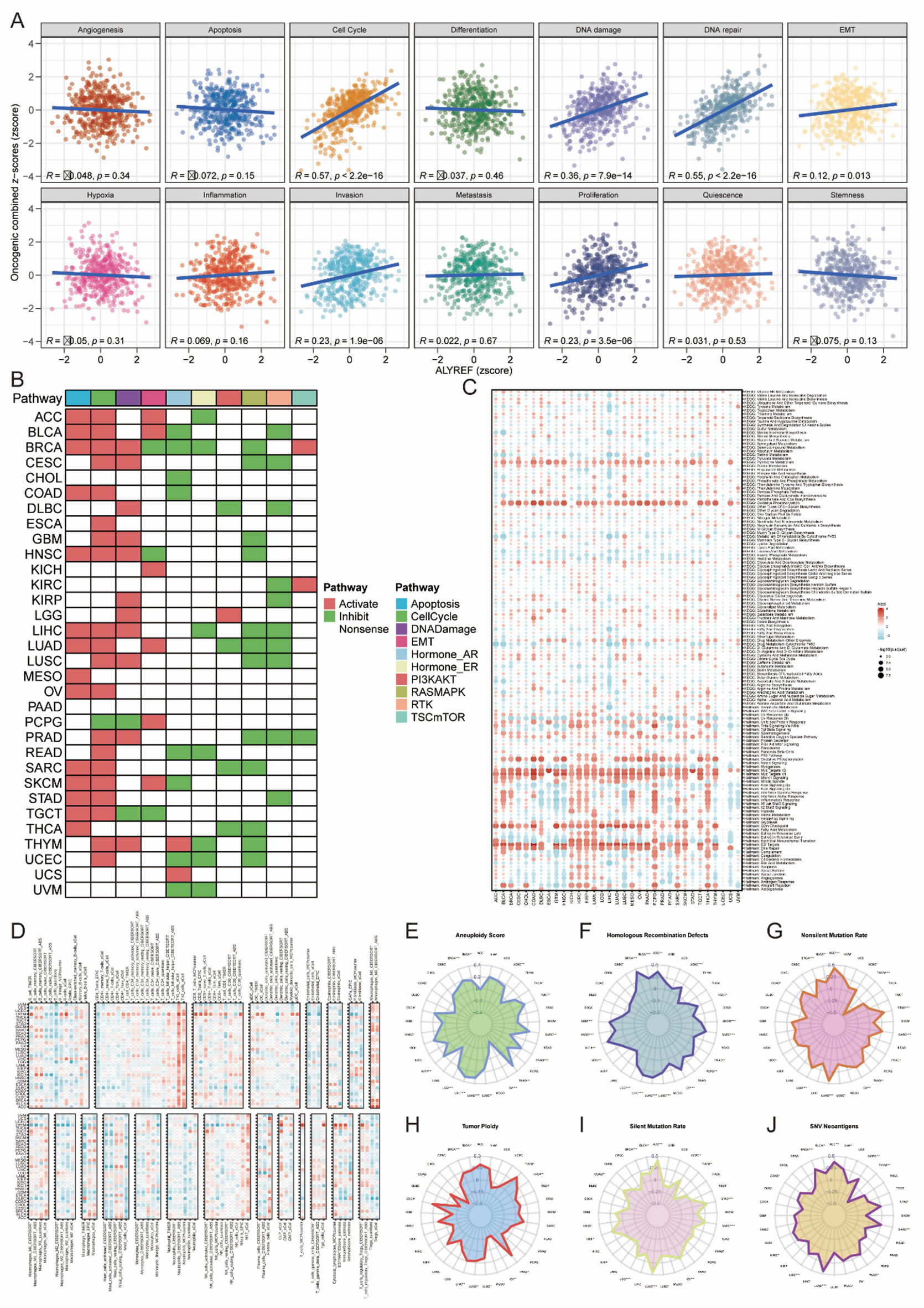
Fig. 3

Functional, Pathway, and Genomic Associations of ALYREF Expression in Cancer: (A) Scatter plot displaying significant correlations between ALYREF expression and various functional states and pathways identified through the CancerSEA database. (B) Bubble plot of Gene Set Enrichment Analysis (GSEA) results showing the association between high ALYREF expression and specific hallmark gene sets. The size and color of each bubble indicate the significance and effect size of the association, respectively, providing a clear visualization of the gene sets most strongly associated with high ALYREF expression. (C) Bubble plot illustrating the correlation between high ALYREF expression and key KEGG metabolic pathways14,15,16. Similar to (B), the plot uses bubble size and color to depict the strength and nature of these associations, emphasizing pathways that may be particularly influenced by ALYREF expression levels. (D) Heatmaps of Spearman correlation coefficients between ALYREF expression and different types of immune infiltrating cells across various cancer types. Each heatmap provides a detailed view of how ALYREF expression correlates with the presence of specific immune cells, suggesting potential mechanisms by which ALYREF may modulate the immune microenvironment. (E–J) Radar charts illustrating the correlations between ALYREF expression and various genomic features such as Aneuploidy, Homologous Recombination Defects, and Mutation Rates. Each chart highlights a different genomic feature, with axes representing different cancer types and the extent of correlation.