Abstract
Bladder cancer (BCa) presents a significant clinical challenge, with a pressing need for biomarkers to predict prognosis and guide immunotherapy. Aly/REF export factor (ALYREF) is a key regulator in various cancers, but its role in bladder cancer (BCa) remains unclear. This study aimed to investigate the clinical significance of ALYREF and its association with immunotherapy response and metastatic potential in BCa. We integrated pan-cancer bioinformatic analyses with clinical validation using RT-qPCR, immunohistochemistry, and Western blot on patient samples. We assessed ALYREF’s correlation with clinicopathological features, survival, and response to immune checkpoint inhibitors (ICIs). Circulating tumor cell (CTC) counts were analyzed to link ALYREF to metastatic potential. Functional roles in migration and invasion were validated in vitro using the T24 cell line. ALYREF was significantly upregulated in BCa tissues, correlating with higher tumor grade and poorer overall survival. Paradoxically, high ALYREF expression was also associated with a better response to ICI therapy. Furthermore, elevated ALYREF levels in tumors corresponded to increased CTC counts. In vitro experiments confirmed that ALYREF promotes BCa cell migration and invasion. ALYREF is a dual-role biomarker in BCa. Its overexpression signifies aggressive tumor biology and metastatic risk yet also predicts a favorable response to immunotherapy. ALYREF holds promise for refining patient stratification and personalizing BCa treatment.
Similar content being viewed by others
Introduction
Bladder cancer (BCa) is among the most common malignancies globally, and its prognosis is intricately linked to timely diagnosis and effective therapeutic interventions1,2. Although conventional treatments like surgery, radiotherapy, and chemotherapy have yielded certain benefits, their success is often limited, particularly for advanced-stage or recurrent BCa. The advent of immunotherapy, especially immune checkpoint inhibitors (ICIs), has opened new horizons for BCa management3,4. Nevertheless, the variable and often suboptimal response rates to immunotherapy underscore the urgent need for robust predictive biomarkers to guide treatment decisions and improve patient outcomes.
Aly/REF export factor (ALYREF), a pivotal ribonucleoprotein involved in mRNA processing and export, has been implicated in the onset and progression of various cancers5,6. While its overexpression is a common feature across multiple tumor types, its specific functional role and clinical significance in BCa are not fully understood. Moreover, circulating tumor cells (CTCs)—hallmarks of tumor burden and metastatic capability—hold promise as non-invasive prognostic indicators7. The relationship between a specific gene’s expression in the primary tumor and systemic disease indicators like CTCs is a critical area of research.
Therefore, the rationale for this study was to address this knowledge gap by investigating the multifaceted role of ALYREF in BCa. Specifically, we aimed to determine if ALYREF expression could serve as a novel biomarker for predicting immunotherapy response and to explore its connection to tumor dissemination via CTCs. This investigation delineates the expression pattern and clinical relevance of ALYREF in BCa, using data from public databases and clinical samples from The Fourth Affiliated Hospital of Guangxi Medical University (FAH-GMU). By establishing the association between ALYREF levels, immunotherapy efficacy, and CTC counts, our goal is to shed light on ALYREF’s involvement in BCa progression and treatment response, potentially paving the way for novel prognostic markers and therapeutic targets.
Materials and methods
ALYREF pan-cancer expression and prognostic analysis
We analyzed ALYREF gene expression utilizing the normalized TCGA dataset. Specifically, RNA-sequencing data (HTSeq-FPKM) and corresponding clinical information for 33 cancer types were downloaded from the UCSC Xena platform (https://xenabrowser.net/). The FPKM values were converted to Transcripts Per Million (TPM) for more reliable cross-sample and cross-gene comparisons. For visualization and statistical analysis across different tumor types, TPM values were log2(TPM + 1) transformed and then standardized into Z-scores. The Wilcoxon Rank Sum Tests were applied to identify significant differences in ALYREF expression between tumor and corresponding normal tissues across diverse cancers, which were visually represented through box plots.
Further, we integrated tissue-specific expression data from GTEx with TCGA tumor data, focusing solely on primary tumor tissues to enhance accuracy and relevance. This integration allowed us to compare ALYREF expression in a broader context, again using box plots for clear visual comparison.
Additionally, we assessed the expression variance between tumor tissues and their adjacent normal counterparts within the TCGA cohort, presenting the data side-by-side for direct comparison. Protein levels of ALYREF across various cancers were also quantified using data from the Human Protein Atlas (HPA), enriching our understanding of its expression at the protein level.
ALYREF pan-cancer survival prognostic analysis
The influence of ALYREF expression on overall survival was evaluated using the Cox proportional hazards model, facilitated by the ‘survival’ package in R. We calculated the hazard ratios (HR) and 95% confidence intervals (CI) for each cancer type, identifying whether high ALYREF expression correlates with increased or decreased survival risk.
Kaplan–Meier survival curves were generated to further dissect the survival impact, with expression thresholds determined via the ‘survminer’ package. These relationships were depicted in heatmaps, color-coded to indicate risk (red), protective (green), non-significant (white), and non-calculated (gray) associations.
Immunological landscape of ALYREF
Our examination extended to the immunogenomic landscape, leveraging the comprehensive "The Immune Landscape of Cancer" study, which encompasses over 10,000 tumor samples across 33 cancer types from TCGA8. We explored the distribution of six immune subtypes in relation to ALYREF expression levels, categorized into high and low based on median expression values.
The proportion of each immune subtype within these groups was quantified, and chi-square tests were conducted to determine statistical significance. Furthermore, we performed Pearson correlation analyses to explore the relationships between ALYREF and various immune genes within each cancer type. These correlations were visualized using heatmaps created with the ComplexHeatmap package, where the intensity of the color (red for positive and blue for negative correlations) visually represents the strength of the correlation.
These comprehensive analyses provide a deeper understanding of ALYREF’s role across different cancer types, its potential impact on patient survival, and its interaction with the immune environment, which could guide more personalized and effective therapeutic strategies.
Functional and pathway analysis of ALYREF
The CancerSEA database, which catalogs 14 distinct functional states of cancer cells, was utilized to reflect the activity of specific pathways through integrated feature gene expression analysis9. We standardized these gene set scores using the scale function and computed Pearson correlations between ALYREF and each gene set score.
For comparative analysis across various cancers, we categorized the samples into high and low expression groups based on the top and bottom 30% of ALYREF expression levels, respectively. Using the limma package, differential expression analysis was conducted to calculate the log2 fold change (log2FC) for each gene, ranking them accordingly. Gene set enrichment analysis (GSEA) was performed with the clusterProfiler package, focusing on hallmark gene sets and KEGG metabolic pathways, and results were visualized using bubble plots. Additionally, Spearman correlations were calculated to assess the relationship between ALYREF and various immune infiltrating cells across cancers, with findings presented in heatmap format.
Moreover, we explored the correlations between ALYREF expression levels and genomic features such as Aneuploidy, Homologous Recombination Defects, Tumor Ploidy, SNV Neoantigens, Silent Mutation Rate, and Nonsilent Mutation Rate using the cor.test function. These correlations across cancers were visualized using a radar chart facilitated by the fmsb package10.
Differential expression and survival analysis of ALYREF in BCa
We examined the differential expression of ALYREF between tumor and normal tissues within the TCGA-BLCA cohort using Wilcoxon Rank Sum Tests. Differences in ALYREF expression between high and low tumor grades were also analyzed, with external validation from datasets GSE13507, GSE31684, GSE19423, and GSE37815.
Survival analysis was conducted with the R ‘survival’ package, employing the ‘survfit’ function for log-rank tests to determine the significance of survival outcomes between high and low ALYREF expression groups. This analysis was further validated using the GSE154261 dataset. Additionally, we identified genes that showed significant positive and negative correlations with ALYREF across multiple BCa cohorts.
Correlation of ALYREF with immunotherapy
The IMvigor210 cohort, a pivotal phase II trial, evaluates the efficacy and safety of atezolizumab, an anti-PD-L1 immune checkpoint inhibitor, in patients with locally advanced or metastatic urothelial carcinoma11. Atezolizumab functions by blocking the interaction between PD-L1 and PD-1 receptors on T cells, potentially enhancing the immune system’s ability to recognize and destroy tumor cells.
In another study, the GSE176307 cohort, we analyzed the clinical outcomes and immunogenomic determinants of response and resistance in metastatic urothelial cancer patients with FGFR3 alterations undergoing immune checkpoint blockade (ICB)12. The expression and prognostic relevance of ALYREF in these immunotherapy settings were thoroughly evaluated, providing insights into its potential role as a biomarker for predicting immunotherapy outcomes.
Pharmacological sensitivity, single-cell, and spatial transcriptomic analysis of ALYREF
To elucidate the pharmacological implications of ALYREF expression, we assessed its correlation with drug sensitivity using the area under the dose–response curves (AUC) from the CTRP and PRISM databases via Spearman correlation13. A positive correlation suggested that increased ALYREF expression may confer drug resistance. Single-cell RNA sequencing data from GSE149652, GSE130001, and GSE145281 were analyzed using Uniform Manifold Approximation and Projection (UMAP) to distill high-dimensional data into interpretable two-dimensional heatmaps. We quantified average gene expression across cell types, with ggplot2 facilitating the visualization in bar chart format. Additionally, we calculated the proportions of specific cell types and their correlation with ALYREF expression. The spatial distribution of ALYREF expression across tumor landscapes was also examined.
RNA isolation and reverse transcription-quantitative polymerase chain reaction (RT-qPCR)
For validation at the RNA level, RT-qPCR was performed to measure ALYREF expression in BCa and adjacent normal tissues. Total RNA was isolated using a standard extraction kit, and cDNA was synthesized from the RNA template. PCR amplification using specific primers for ALYREF (forward: 5’- AGAGCGTAAACAGAGGTGGC-3’, reverse: 5’- AACTGGTGTCCATTCTCGCA-3’) and GAPDH (control) enabled the quantification of ALYREF expression, applying the 2−(ΔΔCt) method for relative expression.
Immunohistochemistry (IHC)
This investigation incorporated 82 BCa patients who underwent either transurethral resection of the bladder tumor (TURBT) or radical cystectomy (RC) at The Fourth Affiliated Hospital of Guangxi Medical University (FAH-GMU) from January 2016 to December 2023. Recruitment criteria included pathologically confirmed BCa, absence of preoperative adjuvant therapy, and patients aged 18 years or older, all with detailed clinical and pathological records. Ethical compliance was ensured with approval from the Ethics Committee of FAH-GMU (IRB Approval Number: KY2021053), and informed consent was obtained from all participants. The clinical characteristics of the patients are detailed in Table 1. A subset of 61 patients received immune checkpoint inhibitor (ICI) therapy, either alone or combined with platinum-based chemotherapy, from January 2022 to December 2023, with therapeutic outcomes assessed using the Immune-modified Response Evaluation Criteria in Solid Tumors (iRECIST) v1.1.
Immunohistochemical analysis involved staining paraffin-embedded tissue sections with an ALYREF polyclonal antibody (1:200, Proteintech, Cat# 16690-1-AP). Evaluation of staining was independently carried out by two senior pathologists who assessed five random fields per sample, grading based on staining intensity and coverage. A composite score was calculated by multiplying these values, with scores of 8 or above classified as positive. These IHC scores were then correlated with clinical outcomes, overall survival (OS), and immunotherapy response rates.
Circulating tumor cells (CTCs) analysis
In a focused group of 23 BCa patients diagnosed with T2N0M0, radical cystectomy was performed under general anesthesia, during which 5 mL of peripheral blood was collected for CTC analysis. This specific patient cohort was chosen to investigate the link between primary tumor characteristics and early systemic dissemination in non-metastatic, muscle-invasive bladder cancer (MIBC), thereby minimizing confounding factors from advanced metastatic states. CTCs were isolated using the microfluidic CTC-dmChip, a method proven effective in various cancer studies for separating CTCs from unlabeled white blood cells (WBCs). These cells were fixed and stained with DAPI, CD45, CD31, and the Vysis chromosome 8 centromere probe (CEP8) SpectrumOrange, facilitating the identification of aneuploid tumor cells. Postoperative pathological specimens were also stained for ALYREF to explore the correlation between ALYREF expression and CTC counts.
Western blot analysis
Protein expression in BCa samples was investigated via Western blot. Using the BCA protein assay kit (Solarbio), proteins were quantified, mixed with loading buffer, denatured, and run on 15% SDS-PAGE gels. After electrophoresis, proteins were transferred to 0.22-μm PVDF membranes. Blocked with 5% BSA, the membranes were incubated with primary antibodies against ALYREF (1:500, Proteintech, Cat# 16690-1-AP) and GAPDH (1:5000, Proteintech, Cat# 10494-1-AP), followed by fluorescent secondary antibodies. Protein bands were visualized with the Odyssey infrared imaging system and analyzed densitometrically.
Cell culture
The human bladder cancer (BCa) cell line T24 was purchased from the Cell Bank of the Chinese Academy of Sciences (Shanghai, China). The cells were cultured in Dulbecco’s Modified Eagle Medium (DMEM; Gibco, USA) supplemented with 10% Fetal Bovine Serum (FBS; Hyclone, USA) and 1% penicillin/streptomycin solution (Invitrogen, USA). All cells were maintained in a humidified incubator at 37 °C with a 5% CO₂ atmosphere. Mycoplasma contamination was routinely checked using the MycoAlert™ Mycoplasma Detection Kit (Lonza, Switzerland) to ensure the purity of the cell cultures.
Plasmid and small interfering RNA (siRNA) transfection
For transient gene knockdown, three distinct small interfering RNAs targeting ALYREF (si-ALYREF#1, si-ALYREF#2, si-ALYREF#3) and a negative control siRNA (si-NC) were synthesized by GenePharma (Suzhou, China). For overexpression experiments, a plasmid containing the full-length human ALYREF cDNA sequence (pcDNA3.1-ALYREF) and the corresponding empty vector (pcDNA3.1) were purchased from GeneChem (Shanghai, China). Transient transfection of siRNAs or plasmids into T24 cells was performed using Lipofectamine 3000 Reagent (Invitrogen, USA) according to the manufacturer’s instructions. Cells were harvested for subsequent experiments 48–72 h post-transfection.
Wound healing assay
To assess cell migration, transfected T24 cells were seeded into 6-well plates and grown to approximately 90–100% confluence. A straight scratch was made across the cell monolayer using a sterile 200 μL pipette tip. The detached cells were gently washed away with phosphate-buffered saline (PBS), and the plates were replenished with serum-free DMEM. Images of the wound gap were captured at 0 h and 48 h using an inverted microscope (Olympus, Japan). The wound closure rate was quantified by measuring the change in the wound area using ImageJ software (National Institutes of Health, USA). The experiment was performed in triplicate.
Transwell invasion assay
The invasive capability of cells was evaluated using 24-well Transwell chambers with an 8.0 μm pore size polycarbonate membrane (Corning, USA), pre-coated with Matrigel (BD Biosciences, USA). Briefly, 5 × 104 transfected cells were resuspended in 200 μL of serum-free DMEM and seeded into the upper chamber. The lower chamber was filled with 500 μL of DMEM containing 10% FBS, which served as a chemoattractant. After incubating for 24 h at 37 °C, non-invading cells remaining on the upper surface of the membrane were carefully removed with a cotton swab. The cells that had invaded through the Matrigel and membrane to the lower surface were fixed with 4% paraformaldehyde for 30 min and then stained with 0.1% crystal violet for 30 min at room temperature. After washing with PBS and air-drying, the stained cells were imaged and counted in five randomly selected fields under an inverted microscope. The experiment was repeated three times.
Statistical analysis
Statistical evaluations were conducted using R (version 4.0.2), with significance determined at a p-value less than 0.05. The Student’s t-test was utilized for two-group comparisons, while one-way ANOVA was employed for analyses involving more than two groups. To ensure the robustness of our findings, adjustments for multiple testing were made during differential expression analysis. Additionally, batch effects were corrected when integrating data from TCGA and GEO databases, enhancing the consistency and accuracy of our results.
Results
ALYREF is broadly overexpressed across human cancers
Our pan-cancer analysis using TCGA and GTEx datasets revealed that ALYREF mRNA expression is significantly upregulated in the majority of tumor types compared to corresponding normal tissues (Fig. 1A, B; p < 0.05). This finding was consistent in paired tumor and adjacent normal tissues, where ALYREF was predominantly elevated within the same patient (Fig. 1C). At the protein level, analysis of the Human Protein Atlas (HPA) database confirmed higher ALYREF protein expression in various cancers (Fig. 1D).
ALYREF Pan-Cancer Expression Analysis: (A) Box plot representation of ALYREF expression levels comparing tumor tissues to corresponding normal tissues across various cancer types in the TCGA dataset. Statistical significance was determined using Wilcoxon Rank Sum Tests (p < 0.05). The plot illustrates a predominant increase in ALYREF expression in tumor samples compared to their normal counterparts. (B) Extended box plots integrating TPM expression levels from GTEx normal samples with TCGA tumor samples, emphasizing the contrast in ALYREF expression between a larger cohort of normal tissues and tumor tissues. (C) Box plots of paired comparisons within the TCGA cohort, showing ALYREF expression in tumor tissues versus adjacent normal tissues. The plots indicate a consistent pattern of higher ALYREF expression in the majority of tumor tissues when directly compared to their adjacent normal samples. (D) Immunohistochemical analysis from the HPA database depicting ALYREF protein levels across various tumors. The images confirm the mRNA expression results, showing increased ALYREF protein abundance in tumor tissues.
High ALYREF expression correlates with poor prognosis and an altered immune landscape
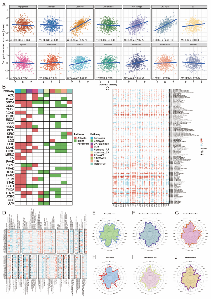
High ALYREF expression was significantly associated with worse overall survival in several cancers, including bladder cancer (BCa), identifying it as a potent prognostic risk factor (Fig. 2A, B; HR > 1, p < 0.05). Furthermore, ALYREF expression levels were significantly associated with distinct cancer immune subtypes (Fig. 2C; p < 0.05) and correlated with the expression of numerous immune-related genes and the infiltration levels of various immune cells across pan-cancer (Figs. 2D, 3D). Gene set enrichment analysis (GSEA) indicated that high ALYREF expression was linked to key cancer hallmarks and metabolic pathways (Fig. 3A–C). Notably, ALYREF expression also showed significant correlations with genomic instability features, including aneuploidy and mutation rates (Fig. 3E–J).
Prognostic and Immunological Implications of ALYREF Expression in Cancer: (A) Kaplan–Meier survival curves demonstrating the association between increased ALYREF expression and overall survival across several cancer types. The curves are stratified by optimal cutoff values of ALYREF expression, with the Cox proportional hazards model indicating hazard ratios (HR) greater than 1 and 95% confidence intervals (CI) that do not cross the unity line, suggesting that high ALYREF expression may serve as a risk factor for poor prognosis. (B) Survival heatmap showing the prognostic impact of ALYREF expression levels on different cancer types. The heatmap is color-coded to represent the relative survival risk, with red indicating higher risk and blue indicating lower risk based on ALYREF expression stratification. (C) Chi-square test results depicted in a bar graph format, illustrating the distribution of immune subtypes within high and low ALYREF expression groups across pan-cancer analysis. Significant differences (p < 0.05) in the proportion of immune subtypes suggest an interaction between ALYREF expression levels and the tumor immune microenvironment. (D) Heatmaps of Pearson correlation analysis showing the relationship between ALYREF expression and immune-related genes within individual cancer types. Each heatmap provides a visual summary of the correlation coefficients, with shades of red indicating positive correlations and shades of blue indicating negative correlations.
Functional, Pathway, and Genomic Associations of ALYREF Expression in Cancer: (A) Scatter plot displaying significant correlations between ALYREF expression and various functional states and pathways identified through the CancerSEA database. (B) Bubble plot of Gene Set Enrichment Analysis (GSEA) results showing the association between high ALYREF expression and specific hallmark gene sets. The size and color of each bubble indicate the significance and effect size of the association, respectively, providing a clear visualization of the gene sets most strongly associated with high ALYREF expression. (C) Bubble plot illustrating the correlation between high ALYREF expression and key KEGG metabolic pathways14,15,16. Similar to (B), the plot uses bubble size and color to depict the strength and nature of these associations, emphasizing pathways that may be particularly influenced by ALYREF expression levels. (D) Heatmaps of Spearman correlation coefficients between ALYREF expression and different types of immune infiltrating cells across various cancer types. Each heatmap provides a detailed view of how ALYREF expression correlates with the presence of specific immune cells, suggesting potential mechanisms by which ALYREF may modulate the immune microenvironment. (E–J) Radar charts illustrating the correlations between ALYREF expression and various genomic features such as Aneuploidy, Homologous Recombination Defects, and Mutation Rates. Each chart highlights a different genomic feature, with axes representing different cancer types and the extent of correlation.
Differential expression and survival analysis of ALYREF in BCa
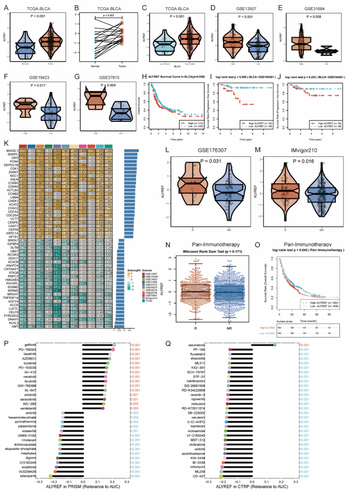
Within the TCGA-BLCA cohort, ALYREF expression was significantly higher in tumor tissues compared to normal bladder tissues (Wilcoxon Rank Sum Tests, p < 0.05) (Fig. 4A, B). Graded analysis of ALYREF expression across different tumor grades revealed a trend towards increased expression with higher tumor grade, which was validated using independent datasets (GSE13507, GSE31684, GSE19423, and GSE37815) (p < 0.05) (Fig. 4C–G). Survival analysis indicated that higher ALYREF expression was significantly associated with shorter overall survival in BCa patients, as validated by the GSE154261 dataset (Fig. 4H–J). Figure 4K, on the other hand, shows the list of genes closely related to ALYREF in the BCa cohort, guiding specific directions for subsequent experiments.
Differential Expression, Survival Analysis, and Immunotherapy Response of ALYREF in BCa: (A, B) Box plots comparing ALYREF expression levels between tumor and normal bladder tissues within the TCGA-BLCA cohort. Significantly higher expression of ALYREF in tumor tissues is indicated by p-values less than 0.05 from Wilcoxon Rank Sum Tests. (C–G) Line graphs showing graded analysis of ALYREF expression across different tumor grades within the TCGA-BLCA cohort and validation datasets (GSE13507, GSE31684, GSE19423, and GSE37815). A trend toward increased ALYREF expression with higher tumor grade is demonstrated, with statistical significance indicated by p-values less than 0.05. (H–J) Kaplan–Meier survival curves illustrating the association between higher ALYREF expression and shorter overall survival in BCa patients, validated by the GSE154261 dataset. The survival difference is statistically significant, as indicated by the log-rank test. (K) List of genes closely related to ALYREF in the BCa cohort, presented in a tabular format to guide further experimental exploration. (L–M) Box plots and scatter plots analyzing ALYREF expression in the context of immunotherapy response within the IMvigor210 and GSE176307 cohorts. Differences in ALYREF expression levels between responders and non-responders to immunotherapy are depicted. (N–O) Kaplan–Meier survival curves showing prognostic differences associated with higher ALYREF expression levels in the context of immunotherapy, suggesting the potential of ALYREF as a biomarker for predicting immunotherapy outcomes in BCa. (P–Q) Scatter plots illustrating the correlation between ALYREF expression and pharmacological sensitivity, with increased ALYREF levels associated with drug resistance, as indicated by positive correlations with AUC values from the CTRP and PRISM databases.
Correlation of ALYREF with immunotherapy response
In the IMvigor210 and GSE176307 cohorts, ALYREF expression was analyzed in the context of immunotherapy response (Fig. 4L–M). Patients with higher ALYREF expression levels exhibited distinct prognostic differences, suggesting that ALYREF may serve as a biomarker for predicting immunotherapy outcomes in BCa (Fig. 4N, O).
Pharmacological SENSITIVITY AND TRANSCRIPTOMIC LANDSCAPE of ALYREF
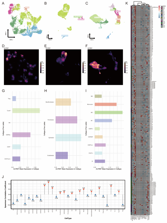
Correlation analysis between ALYREF expression and pharmacological sensitivity indicated that higher ALYREF levels were associated with some increased drug resistance, as reflected by positive correlations with AUC values in the CTRP and PRISM databases (Fig. 4P, Q). Single-cell analyses were performed on datasets GSE149652, GSE130001, and GSE145281 using Uniform Manifold Approximation and Projection (UMAP) techniques to visualize high-dimensional data in two-dimensional heatmaps (Fig. 5A–C). Average gene expression across various cell types was computed, with visualization facilitated by ggplot2-generated bar charts (Fig. 5D–I).
Single-Cell and Spatial Transcriptomic Landscape of ALYREF: (A–C) UMAP heatmaps generated from single-cell RNA-seq datasets (GSE149652, GSE130001, and GSE145281), visualizing the high-dimensional transcriptomic landscape of ALYREF in a two-dimensional space. (D–I) Bar charts computed from average gene expression across various cell types within the single-cell datasets, with visualization facilitated by ggplot2. These charts provide a clear representation of ALYREF expression patterns across different cell populations. (J) Spearman correlation analysis results displayed in a heatmap format, showing the correlation between proportions of specific cell types within each single-cell dataset, providing insights into the cellular composition associated with ALYREF expression. (K) Visualization of spatial transcriptomic expression of ALYREF across different tumors, offering a comprehensive view of its distribution and potential implications in the tumor microenvironment.
Proportions of specific cell types within each dataset were calculated, and their correlation was assessed using Spearman correlation analysis (Fig. 5J). Finally, the spatial transcriptomic expression of ALYREF across different tumors was analyzed (Fig. 5K).
RT-qPCR and IHC
To quantify the expression levels of ALYREF in bladder cancer (BCa) versus adjacent non-cancerous tissues, we performed RT-qPCR. Our results revealed a pronounced elevation of ALYREF in BCa samples compared to normal counterparts, suggesting its upregulation in tumor tissues (Fig. 6A).
RT-qPCR, IHC Analysis, Correlation with Immunotherapy Efficacy, and CTCs Analysis in BCa: (A) Bar graph showing the relative expression levels of ALYREF in BCa tissues compared to adjacent non-cancerous tissues as quantified by RT-qPCR. A pronounced elevation of ALYREF in BCa samples is observed, suggesting its upregulation in tumor tissues. (B) Immunohistochemistry (IHC) analysis of ALYREF protein levels in BCa tissues, demonstrating significantly higher expression in T2-4 stage BCa tissues compared to the T1 stage, with the results represented in a bar graph. (C) Bar graph illustrating a gradation in ALYREF expression levels with increasing tumor grade, as determined by IHC analysis in a cohort of 82 BCa patients. (D) Kaplan–Meier survival curve depicting overall survival (OS) for BCa patients, stratified into high- and low-expression groups based on median ALYREF levels. The curve indicates poorer OS in patients with high ALYREF expression, highlighting its potential as a prognostic biomarker for BCa. (E–H) A series of IHC images illustrating varying expression levels of ALYREF in BCa tissues. These images provide visual confirmation of the differential expression of ALYREF observed through RT-qPCR and IHC quantification. (I–J) Box plots showing ALYREF protein levels in 61 BCa patients undergoing immune checkpoint inhibitor (ICI) therapy, stratified by treatment response categories: complete responses (CR), partial responses (PR), stable disease (SD), and progressive disease (PD). (K) Box plot correlating IHC scores of ALYREF with immunotherapy efficacy, revealing that patients in the CR + PR group exhibit higher ALYREF IHC scores compared to those in the SD + PD group. (L) Multicolor fluorescence image of circulating tumor cells (CTCs) isolated from the peripheral blood of BCa patients.
Protein levels of ALYREF were further assessed through immunohistochemistry (IHC) in a cohort of 82 BCa patients, revealing aberrant expression in 78.0% (64/82) of the cases. The clinical characteristics of the patients are detailed in Table 1. We investigated the association between ALYREF expression and various clinicopathological characteristics, with the findings detailed in Table 1. Notably, ALYREF expression was not correlated with patient age, gender, or N and M stages. However, its expression was significantly higher in T2-4 stage BCa tissues compared to the T1 stage (Fig. 6B), and a gradation in expression levels was observed with increasing tumor grade (Fig. 6C).
Dividing the cohort into high- and low-expression groups based on the median level of ALYREF, Kaplan–Meier survival analysis indicated poorer overall survival (OS) in patients with high ALYREF expression (p = 0.001), underscoring its potential as a prognostic biomarker for BCa (Fig. 6D). Figure 6E–H illustrate the varying expression levels of ALYREF.
Correlation between ALYREF expression and immunotherapy efficacy
In assessing the predictive value of ALYREF for response to immune checkpoint inhibitor (ICI) therapy in BCa, we analyzed ALYREF protein levels in 61 patients undergoing ICI treatment for advanced or metastatic disease (Fig. 6I, J)). The cohort included 6 complete responses (CR), 28 partial responses (PR), 22 cases of stable disease (SD), and 5 progressive diseases (PD). We correlated the IHC scores with treatment efficacy and observed that patients in the CR + PR group exhibited higher ALYREF IHC scores compared to those in the SD + PD group (Fig. 6K). These observations align with external immunotherapy cohort data, suggesting that patients with elevated ALYREF expression may experience better short-term outcomes following ICI therapy, positioning ALYREF as a potential biomarker for predicting treatment response in BCa.
Circulating tumor cells (CTCs) analysis
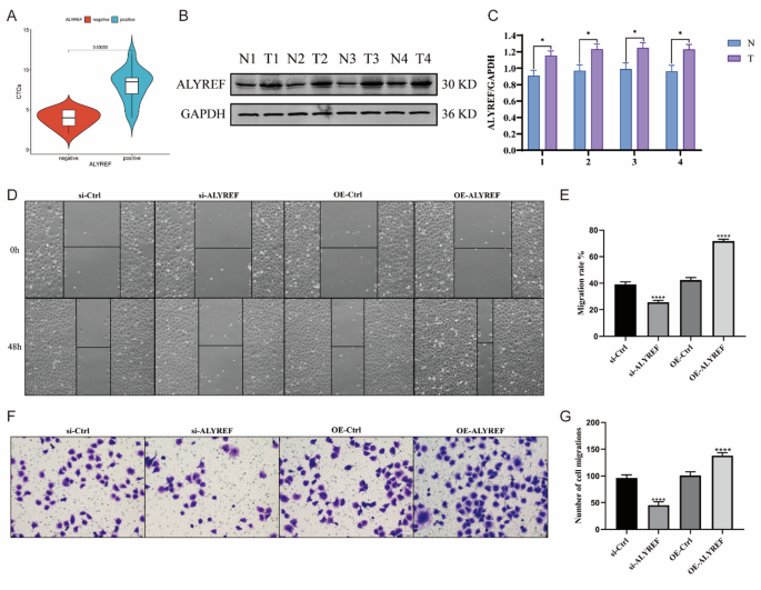
Figure 6L presents a multicolor fluorescence image of representative CTCs. In a cohort of 23 BCa patients, those with ALYREF-positive tumors had a significantly higher number of circulating tumor cells (CTCs) in their peripheral blood compared to patients with ALYREF-negative tumors (mean 8.07 vs. 3.89 CTCs/5 ml, respectively; p < 0.05) (Fig. 7A).
ALYREF promotes migration and invasion of bladder cancer cells: (A) BCa patients with ALYREF-positive tumors had a significantly higher number of circulating tumor cells (CTCs) in their peripheral blood compared to patients with ALYREF-negative tumors (mean 8.07 vs. 3.89 CTCs/5 ml, respectively; p < 0.05). (B, C) ALYREF is upregulated at the protein level in BCa tissues. (D) Representative images of the wound healing assay at 0 h and 48 h for T24 cells transfected with si-NC, si-ALYREF, empty vector, or ALYREF plasmid. (E) Quantitative analysis of the wound closure rate. (F) Representative images of the Transwell invasion assay. Invaded cells were stained with crystal violet. (G) Quantification of the number of invaded cells per field. Data are presented as mean ± SD from three independent experiments. *P < 0.05, ****P < 0.001.
ALYREF is upregulated at the protein level in BCa tissues
To validate the findings from our bioinformatic and immunohistochemical analyses, we first assessed ALYREF protein expression in clinical specimens. We performed Western blot analysis on paired BCa and adjacent non-tumorous tissues collected from patients. The results demonstrated a significant upregulation of ALYREF protein in BCa tissues compared to their matched adjacent counterparts (Fig. 7B). Quantitative analysis further confirmed that the relative protein expression of ALYREF was markedly higher in the tumor group (Fig. 7C, p < 0.05). These data provide robust evidence at the protein level that ALYREF is overexpressed in bladder cancer.
ALYREF promotes migration and invasion of BCa cells in vitro
Given the strong association between ALYREF expression and adverse clinical outcomes, we next sought to investigate its biological function in BCa progression. We modulated ALYREF expression in the T24 human BCa cell line using both loss-of-function and gain-of-function approaches. We then performed a wound healing assay to evaluate the effect of ALYREF on cell migration. As shown in Fig. 7D and E, the knockdown of ALYREF significantly inhibited the wound closure rate of T24 cells at 24 h compared to the negative control (si-NC) group. In contrast, overexpression of ALYREF markedly accelerated cell migration, leading to faster wound healing.
To further assess the role of ALYREF in cell invasiveness, we conducted a Transwell invasion assay using Matrigel-coated chambers. The results revealed that silencing ALYREF expression substantially reduced the number of T24 cells that invaded through the Matrigel matrix (Fig. 7F, G). Conversely, ALYREF overexpression led to a significant increase in the invasive capacity of the cells.
Discussion
Malignant tumors remain a paramount global health challenge, with significant efforts dedicated to refining their diagnosis and treatment. Early and accurate diagnosis, increasingly reliant on advanced imaging and molecular profiling, is crucial for improving patient outcomes17. The therapeutic landscape is dominated by conventional strategies such as surgery, chemotherapy, and radiotherapy, which continue to be the cornerstones of cancer care18. However, the paradigm is rapidly shifting towards personalized medicine, with targeted therapies and immunotherapies demonstrating remarkable efficacy in specific patient populations19,20.
Bladder cancer (BCa), particularly muscle-invasive bladder cancer (MIBC), remains a significant clinical challenge due to its high incidence and limited control options21,22. Recently, immunotherapies, especially those targeting the PD-L1/PD-1 pathway, have emerged as promising treatments for MIBC. These therapies have been widely adopted in clinical practice for BCa and have shown notable efficacy23,24,25. However, the reliance solely on PD-L1 expression levels for therapeutic guidance is insufficient to meet current clinical demands, as MIBC lacks highly specific biomarkers. This gap underscores the critical need to identify novel markers that can enhance the specificity and effectiveness of immunotherapy.
In this study, we identify the RNA export protein ALYREF as a paradoxical biomarker in BCa, where its overexpression simultaneously signifies a more aggressive disease phenotype and a greater likelihood of response to immune checkpoint inhibitor (ICI) therapy. Our findings, integrating pan-cancer bioinformatics, clinical cohort validation, and single-cell analysis, position ALYREF as a critical regulator of the BCa tumor microenvironment and a potential tool for refining patient stratification. Our comprehensive study highlights the multifaceted role of ALYREF in BCa, proposing its potential utility as a prognostic biomarker and a predictor of immunotherapy outcomes. Our pan-cancer analyses support existing literature, showing ALYREF’s general overexpression in various cancers, with a significant upregulation in BCa. This consistent overexpression at both RNA and protein levels suggests ALYREF’s integral role in BCa oncogenesis and progression.
ALYREF, also known as THOC4 (THO complex subunit 4), is a pivotal ribonucleoprotein primarily involved in RNA metabolism, including the processing and export of mRNAs26,27,28. Located on human chromosome 17, ALYREF is a crucial component of the mRNA export complex, which facilitates the maturation, processing, and transport of mRNA from the nucleus to the cytoplasm29. It partners within the Transcription-Export (TREX) complex to transport mRNA, a process vital for the proper functioning of mRNA and subsequent protein synthesis. Additionally, ALYREF plays a bridging role in mRNA splicing, 3' end processing, and polyadenylation, enabling interactions with other vital organelles and molecules, thereby indirectly influencing gene expression regulation through its role in mRNA export30,31,32.
Our survival analysis indicates that elevated ALYREF expression is associated with poorer clinical outcomes, corroborating its suspected role in augmenting cancer cell aggressiveness. The observed hazard ratios suggest that cancers with high ALYREF levels carry a greater survival risk, underscoring its potential as a stratification marker and therapeutic target.
Perhaps our most clinically significant finding is the apparent contradiction between ALYREF’s role in poor prognosis and its association with a favorable response to ICI therapy. Our data from both public immunotherapy cohorts and our own clinical samples consistently showed that patients with high ALYREF expression had better treatment outcomes. How can a marker of aggressive cancer also predict therapeutic success? We speculate this is due to the "double-edged sword" nature of tumor proliferation. The heightened cellular activity driven by ALYREF may increase genomic instability and mutational burden, leading to the generation of more tumor-specific neoantigens. This, in turn, could render the tumor “hotter” and more visible to the immune system, making it more susceptible to checkpoint blockade. Our analysis showing that ALYREF expression correlates with distinct immune subtypes and the infiltration of immune cells supports this model, suggesting ALYREF-high tumors exist in a more immunologically active state.
This study also sheds light on the relationship between ALYREF expression and circulating tumor cells (CTCs), which are key indicators of metastatic activity33,34. The higher CTC counts in patients with upregulated ALYREF could signify its role in fostering metastatic spread, emphasizing the importance of CTCs in cancer progression and their potential to signal an aggressive disease course and adverse prognosis.
This study is not without limitations. Our clinical cohort, while providing crucial validation, was from a single institution and modest in size. Therefore, larger, multi-center prospective studies are required to confirm the predictive value of ALYREF for ICI response. Additionally, while bioinformatic evaluations of public databases have yielded valuable insights, experimental validation is essential to definitively establish ALYREF’s involvement in BCa progression. Although in vitro experiments significantly reinforce our conclusions, this study still needs to be further refined through in vivo validation. Future research should focus on establishing a mouse xenograft model to verify the effects of ALYREF on tumor growth and metastasis in a living system. Such models will also enable us to study in greater detail how ALYREF regulates the tumor immune microenvironment and its response to immune checkpoint inhibitor (ICI) therapy.
Conclusion
In conclusion, ALYREF emerges as a significant player in the landscape of BCa, influencing survival outcomes, response to immunotherapy, and metastatic behavior through its impact on CTC dynamics. These multifactorial influences underscore the potential of ALYREF as a therapeutic target and a biomarker for tailoring treatment strategies in BCa. Future studies should focus on unraveling the molecular mechanisms underlying ALYREF’s roles and exploring its potential in clinical applications, including its utility in predicting response to emerging therapeutic modalities.
Data availability
The TCGA-BLCA cohort dataset is available at The Cancer Genome Atlas (TCGA) website (https://xena.ucsc.edu/). The GEO cohort datasets for this study is available at Gene Expression Omnibus (GEO) (https://www.ncbi.nlm.nih.gov/gds/?term=).
References
Patel, V. G., Oh, W. K. & Galsky, M. D. Treatment of muscle-invasive and advanced bladder cancer in 2020. CA Cancer J. Clin. 70(5), 404–423 (2020).
Siegel, R. L., Kratzer, T. B., Giaquinto, A. N., Sung, H. & Jemal, A. Cancer statistics, 2025. CA Cancer J. Clin. 75(1), 10–45 (2025).
Konala, V. M., Adapa, S. & Aronow, W. S. Immunotherapy in bladder cancer. Am. J. Ther. 29(3), e334–e337 (2022).
Donin, N. M. et al. Immunotherapy for the treatment of urothelial carcinoma. J. Urol. 197(1), 14–22 (2017).
Jin, Y. et al. ALYREF promotes the metastasis of nasopharyngeal carcinoma by increasing the stability of NOTCH1 mRNA. Cell Death Dis. 15(8), 578 (2024).
Zhong, L. et al. ALYREF recruits ELAVL1 to promote colorectal tumorigenesis via facilitating RNA m5C recognition and nuclear export. NPJ Precis. Oncol. 8(1), 243 (2024).
Zhou, Z. et al. Circulating tumor cells culture: Methods, challenges, and clinical applications. Small Methods 9(7), e2401026 (2025).
Sayaman, R. W. et al. Germline genetic contribution to the immune landscape of cancer. Immunity 54(2), 367-386.e8 (2021).
Yuan, H. et al. CancerSEA: A cancer single-cell state atlas. Nucleic Acids Res. 47(D1), D900–D908 (2019).
Thorsson, V. et al. The immune landscape of cancer. Immunity 48(4), 812–830 (2018).
Rosenberg, J. E. et al. Atezolizumab in patients with locally advanced and metastatic urothelial carcinoma who have progressed following treatment with platinum-based chemotherapy: A single-arm, multicentre, phase 2 trial. Lancet 387(10031), 1909–1920 (2016).
Rose, T. L. et al. Fibroblast growth factor receptor 3 alterations and response to immune checkpoint inhibition in metastatic urothelial cancer: a real world experience. Br. J. Cancer 125(9):1251–1260. https://doi.org/10.1038/s41416-021-01488-6 (2021). Epub 2021 Jul 22. Erratum in: Br. J. Cancer 126(8):1237 (2022).
Maeser, D., Gruener, R. F. & Huang, R. S. oncoPredict: An R package for predicting in vivo or cancer patient drug response and biomarkers from cell line screening data. Brief Bioinform. 22(6), 260 (2021).
Kanehisa, M., Furumichi, M., Sato, Y., Matsuura, Y. & Ishiguro-Watanabe, M. KEGG: Biological systems database as a model of the real world. Nucleic Acids Res. 53(D1), D672–D677 (2025).
Kanehisa, M. Toward understanding the origin and evolution of cellular organisms. Protein Sci. 28(11), 1947–1951 (2019).
Kanehisa, M. & Goto, S. KEGG: Kyoto encyclopedia of genes and genomes. Nucleic Acids Res. 28(1), 27–30 (2000).
Jing, Y. et al. Diagnostic value of 5 miRNAs combined detection for breast cancer. Front. Genet. 25(15), 1482927 (2024).
Huang, X. et al. Association of DBNDD1 with prognostic and immune biomarkers in invasive breast cancer. Discov. Oncol. 16(1), 218 (2025).
Luo, Z. et al. Cytokine-induced apoptosis inhibitor 1: A comprehensive analysis of potential diagnostic, prognosis, and immune biomarkers in invasive breast cancer. Transl. Cancer Res. 12(7), 1765–1786 (2023).
Li, Y. et al. Visualization analysis of breast cancer-related ubiquitination modifications over the past two decades. Discov. Oncol. 16(1), 431 (2025).
Xu, W. et al. Immunogenomic characteristics of cell-death-associated genes with prognostic implications in bladder cancer. Front. Immunol. 11(13), 909324 (2022).
Yang, J. et al. Identification of adenylate cyclase 2 methylation in bladder cancer with implications for prognosis and immunosuppressive microenvironment. Front. Oncol. 14(12), 1025195 (2022).
Du, S. et al. PD-L1 peptides in cancer immunoimaging and immunotherapy. J. Control Release 10(378), 1061–1079 (2025).
Godiyal, Y. et al. Role of PD-1/PD-L1 signaling axis in oncogenesis and its targeting by bioactive natural compounds for cancer immunotherapy. Mil. Med. Res. 11(1), 82 (2024).
Cheng, B. et al. Small molecule inhibitors targeting PD-L1, CTLA4, VISTA, TIM-3, and LAG3 for cancer immunotherapy (2020–2024). Eur. J. Med. Chem. 5(283), 117141 (2025).
Bhandari, J. et al. The molecular chaperone ALYREF promotes R-loop resolution and maintains genome stability. J. Biol. Chem. 300(12), 107996 (2024).
Yu, M. et al. NSUN6-mediated 5-methylcytosine modification of NDRG1 mRNA promotes radioresistance in cervical cancer. Mol. Cancer 23(1), 139 (2024).
Seigel, G. M. et al. ALYREF/THOC4 expression and cell growth modulation in retinoblastoma. Pathol. Res. Pract. 260, 155392 (2024).
Jin, T. et al. HnRNPA2B1 ISGylation regulates m6A-tagged mRNA selective export via ALYREF/NXF1 complex to foster breast cancer development. Adv. Sci. 11(24), e2307639 (2024).
Meng, Q. et al. ALYREF-JunD-SLC7A5 axis promotes pancreatic ductal adenocarcinoma progression through epitranscriptome-metabolism reprogramming and immune evasion. Cell Death Discov. 10(1), 97 (2024).
Huang, Y. et al. NSUN2 relies on ALYREF to regulate Nrf2-mediated oxidative stress and alleviate Dox-induced liver injury. Biol. Direct 19(1), 32 (2024).
Nulali, J. et al. ALYREF-mediated RNA 5-methylcytosine modification promotes hepatocellular carcinoma progression via stabilizing EGFR mRNA and pSTAT3 activation. Int. J. Biol. Sci. 20(1), 331–346 (2024).
Yun, Y., Kim, S., Lee, S. N., Cho, H. Y. & Choi, J. W. Nanomaterial-based detection of circulating tumor cells and circulating cancer stem cells for cancer immunotherapy. Nano Converg. 11(1), 56 (2024).
Janjua, D., Chaudhary, A., Joshi, U., Tripathi, T. & Bharti, A. C. Circulating tumor cells in solid malignancies: From advanced isolation technologies to biological understanding and clinical relevance in early diagnosis and prognosis. Biochim. Biophys. Acta Rev. Cancer 1880(1), 189236 (2025).
Funding
This study was supported by Guangxi Zhuang Autonomous Region Health Commission scientific research project (No. Z20210478, Z20210002, Z20200986).
Author information
Authors and Affiliations
Contributions
Conceptualization, S.Z.; Data curation, Z.T. and J.P.; Funding acquisition, S.Z.; Project administration, S.Z.; Resources, Z.W., S.W., G.G., F.L., B.L. and S.Z.; Software, Z.W.; Supervision, Z.T.; Validation, Z.T. and S.W.; Visualization, G.G.; Writing – original draft, Z.T.; Writing – review & editing, B.L. and S.Z.
Corresponding author
Ethics declarations
Competing interests
The authors declare no competing interests.
Ethical approval
Informed consent was acquired from all patients and the study was approved by the Ethics Committee of FAH-GMU (Institutional Review Board Approval Number: KY2021053) and conducted in accordance with Good Clinical Practice and the Declaration of Helsinki and its latest amendments.
Additional information
Publisher’s note
Springer Nature remains neutral with regard to jurisdictional claims in published maps and institutional affiliations.
Supplementary Information
Below is the link to the electronic supplementary material.
Rights and permissions
Open Access This article is licensed under a Creative Commons Attribution-NonCommercial-NoDerivatives 4.0 International License, which permits any non-commercial use, sharing, distribution and reproduction in any medium or format, as long as you give appropriate credit to the original author(s) and the source, provide a link to the Creative Commons licence, and indicate if you modified the licensed material. You do not have permission under this licence to share adapted material derived from this article or parts of it. The images or other third party material in this article are included in the article’s Creative Commons licence, unless indicated otherwise in a credit line to the material. If material is not included in the article’s Creative Commons licence and your intended use is not permitted by statutory regulation or exceeds the permitted use, you will need to obtain permission directly from the copyright holder. To view a copy of this licence, visit http://creativecommons.org/licenses/by-nc-nd/4.0/.
About this article
Cite this article
Tang, Z., Peng, J., Wei, Z. et al. Comprehensive analysis of ALYREF gene expression and its correlation with immunotherapy efficacy and circulating tumor cells in bladder cancer. Sci Rep 15, 40032 (2025). https://doi.org/10.1038/s41598-025-23814-1
Received:
Accepted:
Published:
Version of record:
DOI: https://doi.org/10.1038/s41598-025-23814-1









