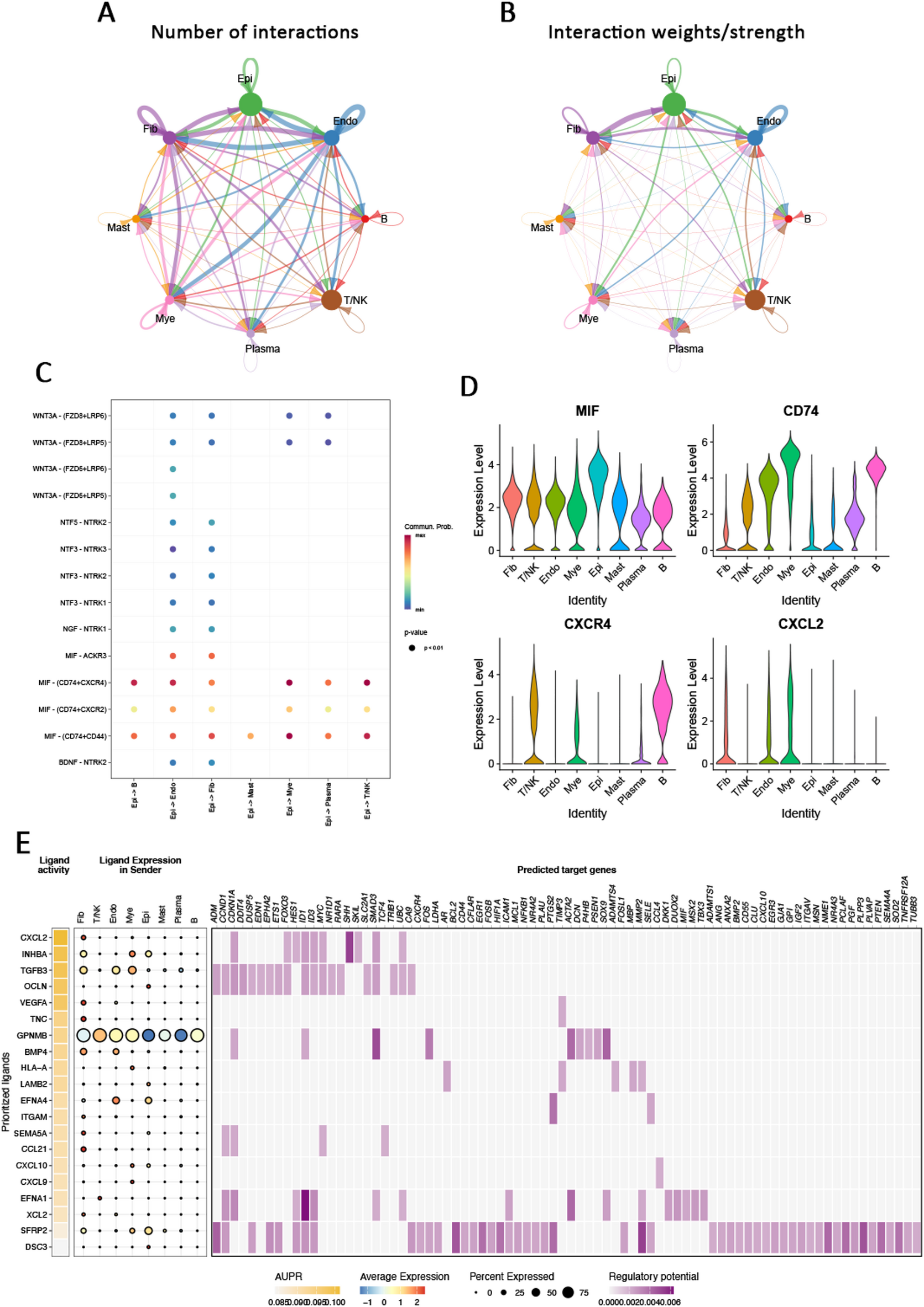
Fig. 3
From: Single-cell RNA sequencing identifies potential critical prognostic biomarkers in bladder carcinoma

Cell-cell communication analysis. A-B, The CellChat function was used to simulate ligand-receptor interactions between different cell types, constructing the intercellular communication network. The figure illustrates the ligand-receptor interactions and their network structure between various cell types. C-D, For bladder epithelial cells, the signal strength of MIF-CD74/CXCR2/CXCR4 interaction was analyzed, and the expression levels of genes involved in this signaling pathway across different cell types were evaluated. E, Ligand-target interaction network highlighting CXCL2 as a key ligand in bladder cancer.