Fig. 9
From: Sustainable electronic waste management framework for academic institutions in India

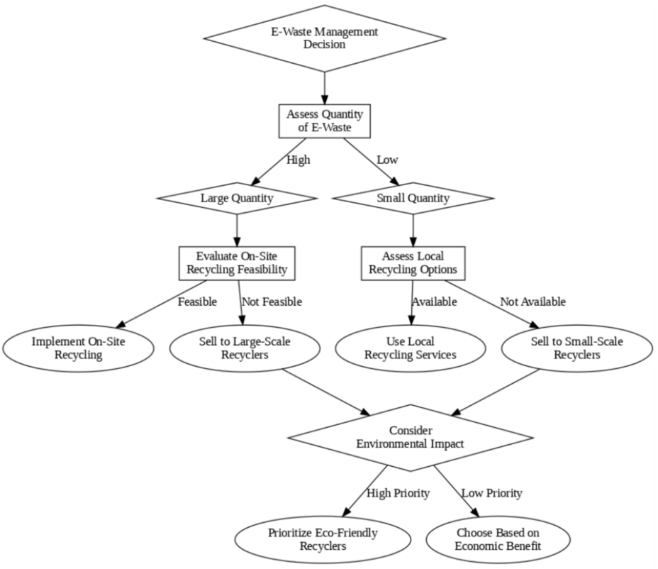
Decision-making process for choosing between recycling and selling e-waste.
From: Sustainable electronic waste management framework for academic institutions in India

Decision-making process for choosing between recycling and selling e-waste.