Abstract
Technology is increasingly used in schools to teach, study, and organise. Technology use has increased e-waste. As “electronic waste” or “e-waste,” old laptops, desktops, projectors, and other devices contain hazardous components that can harm the environment if discarded improperly. This study examines the challenges learning institutions face in handling e-waste without compromising efficiency, including the need to stay current, insufficient funds to repair equipment, and a lack of knowledge on how to dispose of it. To overcome these obstacles, this article proposed a shared solution: a sustainable collaboration to manage electronic waste. e-waste data collection and analysis are the foundation of this framework. Of 452 electrical products, 32.1% were older than 5 years and 34.1% needed repair or replacement. On-site recycling offers a 90% material recovery rate and a 10,000 yearly profit after operational expenses, making it superior than external recycling (210,000 vs. 7,000). Real-time monitoring, automated reporting, and decision-support tools make the suggested concept reproducible for sustainable e-waste management in learning institutions. The suggested framework would reduce carbon emissions by 5-7 metric tonnes and salvage 15 tonnes of valuable materials annually. It also estimates the cost of delivering electronic waste to merchants and compares it to the cost of constructing an e-waste recycling centre in a learning institution. By working together, educational institutions may lessen their environmental effect and be responsible technology guardians for future generations.
Similar content being viewed by others
Introduction
20 March 2024, Geneva/Bonn - The world’s generation of electronic waste is increasing five times faster than documented e-waste recycling, the fourth Global E-waste Monitor (GEM) revealed by the UN today. According to reports from the International Telecommunication Union (ITU) and the United Nations Institute for Training and Research (UNITAR), the 62 million tons of electronic waste generated in 2022 will fill 1.55 million 40-tonne trucks, roughly enough to form a bumper-to-bumper line encircling the equator. The Global E-waste Monitor 2020 reported that 53.6 million metric tonnes (MTs) of e-waste were produced worldwide in 2019 as shown in Fig. 1. This number is expected to increase to 74.7 MT by 20301. Due to its components, electronic waste poses a considerable environmental risk. Many gadgets contain dangerous components, such as lead, mercury, cadmium and flame retardants, which are brominated2. If these poisons are not disposed of properly, they may leak into the ground and water, damaging the environment and putting individuals and pets at risk of becoming sick3. E-waste impacts the environment without causing environmental pollution. The process of making new electronics uses a large amount of energy, and the process of obtaining the materials required to make these individuals either adds to carbon emissions or causes resource loss4. Additionally, poor recycling practices, which are common in the informal economies of poor countries, release harmful chemicals and fumes that can worsen health and environmental problems5.
Global e-Waste Generation: Past Decade and Future Projections.
This is a major problem in India because it is the third most electronic trash in the world. In 2019, the country made approximately 3.2 MT of electronic trash, and this amount is expected to rise at a rate of 30% per year6. Even though there are guidelines, significant amounts of India’s electronic waste are processed by the informal sector, in which risky recycling is common7. Because they use many electronics, academic organizations play a large part in this picture. These organizations have special problems dealing with e-waste because they must stay up with new technologies, lack sufficient resources or time for repairing broken equipment, and are unaware of how to effectively eliminate e-waste8. The issue of e-waste must be addressed through a number of methods, including policy changes, emerging technologies, and changes in the way citizens act. Sustainable ways of managing electronic waste, especially in places such as schools, can help reduce the damage that electronic waste causes to the earth9.
Challenges faced by academic institutions in managing E-waste
-
Fast Changes in Technology: Schools often have to keep up with the latest technological advances to give their children the best possible learning experiences. This means that computer labs, study equipment, and other electronic devices are being upgraded more often, resulting in more e-waste10.
-
Different Types of E-Waste: Unlike many businesses, academic institutions produce many different types of e-waste, such as computers, lab equipment, audiovisual devices, and specialized study tools. However, due to the wide range of materials, recycling is hard and needs to be incorporated as part of wider management plans11.
-
Tight Budgets: There are a lot of schools, especially public schools that have to use what they get. This may complicate them to buy the correct gear for instructing electronic trash and paying for expert recycling services.12.
-
Decentralized Procurement and Disposal: For example, many departments or faculties in schools may well be able to buy and get rid of electronic devices of their own. This decentralized system might make it hard to guarantee that every person in the institution works according to the same rules of control of e - waste.13.
-
The decentralized system of disposal poses several problems: the separate departments usually have different contracts and various vendors, resulting in the inconsistency of the prices and quality of the offered services. An example would be the Engineering department disposing of equipment with one recycler and the Computer Science using another which would end up not receiving bulk disposal discounts. Furthermore, this fragmentation also denies comprehensive monitoring of the e-waste volumes of institutions since no overall body oversees the disposal in all the departments. Lack of standardized processes implies that some departments can end up using the wrong disposal techniques, others end up storing old equipment indefinitely because they are uncertain about what the right procedures entail. This decentralization also makes it difficult to report on compliance because institutions cannot easily combine their disposal data which are needed by the environmental regulations.
-
Lack of Awareness and Training: Students and staff may not know how e-waste impacts the world, or how they can help to eliminate it. The lack of understanding of this can result in poor ways of getting rid of things14.
-
Concerns about data security: The private study data and personal details of universities and colleges never goes outdated. Thus, electronic devices have to be erased securely from all data before disposal, i.e. managing e-waste becomes even more complicated15.
-
Problems with storage: E-waste builds up in schools because many schools have trouble finding enough room to keep old equipment until its time to throw it away or recycle it properly16.
-
Compliance with regulations: Keeping up with changing e-waste rules is hard for schools, particularly ones with several campuses in different areas17.
-
Finding the Right Balance Between Sustainability Goals: While many schools have sustainability programs, finding the right balance between these sustainability goals and the need for cutting edge technology and study facilities can be difficult18.
-
Not enough Recycling Facilities: With some resources and money, it may not be easy for schools in developing countries or even rural areas to get the electronic trash to the right recycling places19.
That is why we must develop a complete plan with the special needs and limitations of institutional settings in mind, with environmentally friendly ways to handle electronic waste played front and center.
Objectives
-
1.
The electronic waste generated within an educational institution has to be found and properly categorized.
-
2.
We aim to measure how the organization currently deals with electronic waste.
-
3.
We perform an analysis of ways to handle waste from electronics.
-
4.
In order to create a means of deciding how to tackle e-waste in a sustainable manner.
-
5.
The policy recommendations on how academic organizations can better deal with electronic waste are formulated.
-
6.
To model how the world might change with better strategies for dealing with electronic waste
Literature review
-
1.
Calculation and Identification of E-Waste: ParaJuly et al. (2019) investigated e-waste flows around the world in detail and projected possible future scenarios, identifying the need for better ways to gather data14. By accurately measuring e waste-the work that they did-we found that their work showed the importance of this process.
-
2.
Handling E-Waste in Educational Institutions: Kumar et al. (2024) studied the way in which educational institutions in India deal with e waste. However, they realized that most institutions did not have an official policy to deal with electronic waste and find it hard to institute sustainable practices20. This study fits into what is being looked into and proves the need for specific answers when it comes to school settings.
-
3.
An economic evaluation of recycling e-waste: Lee et al. (2024) examined the advantages and disadvantages of different methods for recycling e-waste by comparing regulated and dispersed recycling systems21. Their way of looking at economics gives us a good place to begin our goal of comparing costs.
-
4.
Strategy and Regulation Frameworks: Awasthi et al. (2016) studied the way e-waste policies worked in different countries and found the most important things that made them work22. Their research on how policies are made and enforced is important for our objective in developing policy suggestions.
-
5.
Approaches focused on the circular economy: Awasthi et al. (2019) examined precisely how circular economy thoughts could be used for managing electronic waste in public areas. To reduce waste, they developed a model that combines the manner in which products are made, how they are used, and how they are handled at the end of their useful life23. This study provides useful information for our goal of developing a system.
-
6.
Studies on Awareness and Behaviour: Edumadze et al. (2013) investigated what makes college students recycle electronic trash and how their behaviour is affected by different factors. Their research regarding how environmental awareness and ease of use affect recycling habits is relevant to the educational part of our work24.
-
7.
Technological Solutions for E-Waste Management: Mishra et al. (2024) investigated new technologies for recycling e-waste, such as improved sorting systems and new ways to recover materials25. Although our study is not primarily about technological answers, it does set the scene for possible future progress in the field.
-
8.
Economic Assessment Studies: Lee et al. (2024) studied the merits and demerits of various e-waste recycling strategies, comparing regulated and dispersed recycling systems21. Their economic analysis provides context for our cost comparison objective.
Even though more studies on how to manage electronic waste are increasingly published, minimal research has been conducted on academic institutions18,9. It is unexpected given the degree to which technology colleges and universities are utilising it. The majority of the studies have seen a cluster of academic institutions with large businesses that are not able to demonstrate the distinctive issues they encounter8. As an illustration, there is no major research that tracks the evolution of e-waste generation in institutions in a longitudinal manner, e.g., whether it grows at the end of each term or academic year14,20.We also feel that the rate of changing curricula in terms of the quantity of e-waste has not been studied extensively. All you have to do is think about it: with a shift in the STEM disciplines, there are new tools that labs require, which implies that there is always an ageing technology in the market. Nevertheless, it is a detail that has not been properly analysed22. Also, the majority of universities are not centralised. Electronic waste is not easily monitored and controlled since each region tends to maintain their own machines. Nevertheless, few researches have considered this problem13.Almost no studies have researched the utilisation (or lack thereof) of e-waste policies in the academic context despite numerous studies on e-waste policies being conducted, even at a national or corporate level . When they attempt to impose general policies on a large number of departments, experts appear to have ignored the special organizational issues of universities.There is little research exploring the role of academic organisations in assisting local communities to manage electronic waste11. Tools and knowledge that can be deployed to achieve this are frequently available in universities, although this has not been studied widely in the literature. We also believe that there have not been enough studies on how quickly changing curricula affects the amount of e-waste. Just think about it: as STEM fields shift, labs need new tools, which means that old technology is always coming out. However, this part has not been examined in depth. In addition, most universities are not centralized. It is difficult to keep track of and handle electronic waste because each area usually manages its own devices. However, only a few studies have examined this issue.
Even many studies have been conducted on e-waste policies at the national or corporate level, almost no studies have investigated how these policies are used (or not used) in academic settings. Experts seem to have forgotten the unique organizational problems universities face when they try to enforce broad policies across many departments.
Few studies have examined how academic organizations can help local communities handle electronic waste. Universities often have tools and knowledge that can be used for this purpose, but this approach has not been extensively examined in the literature. At the very least, most recent studies on e-waste have focused on hardware and not software-related waste. This is a major problem that has not received enough attention in college settings, where software licencings are constantly being updated or becoming useless.
All these factors make it clear that more focused studies are needed on how to handle electronic waste in schools. The world is one of its kind and comes with its own challenges and opportunities. Accordingly, researchers should pay more attention to this topic. Despite growing research on e-waste management, several critical gaps remain unaddressed:
-
No comprehensive studies examining seasonal variations in academic e-waste generation aligned with semester schedules
-
Absence of research on how rapidly evolving STEM curricula impact laboratory equipment obsolescence rates
-
Limited investigation of decentralized procurement and disposal systems unique to academic departments
-
Insufficient analysis of how national e-waste regulations translate to educational institution contexts
-
Lack of studies exploring universities as potential community e-waste management hubs
-
Minimal attention to software-related waste despite significant licensing costs in academic settings
This study addresses these gaps by providing empirical data on institutional e-waste patterns, developing a cost-benefit framework specific to academic contexts, and proposing implementable management strategies
Methodology
Data collection
Definition and Classification of E-waste: To conduct this study, we have chosen a subtle definition of e-waste which acknowledges the lifecycle of the electronic equipment. There were three categories of items:
-
Active e-waste: Equipment with no active use and is waiting to be discarded (57 items, 12.6%)
-
Potential e-waste: Equipment that is still in service but has reached an age where it is no longer optimal to replace it (>5 years old and 145 items, 32.1) or equipment that has deteriorated.
-
Repairable equipment: Items that might be serviced, repaired or upgraded to last longer (97 items, 21.5%).Such a classification is based on the fact that not all ageing equipment is immediate e-waste.
According to Forti et al. (2020), repair and upgrades are the most efficient measures of e-waste reduction because of the longer equipment lifespan. Our stock hence caught both short-term e-waste and devices that were likely to transform into e-waste so that we could adopt proactive disposal measures instead of responding to them.
First, we took the traditional walk-through of the ground. We went to every part of our institution with notepads and spreadsheets in our hands. This is how we dealt with it.A detailed diagram of data collection process was shown in Fig. 2.
-
1.
Visits to departments: We planned to meet the head of each department. We told them what our goal was and obtained their support, which was important for getting to all places
-
2.
Room-by-Room Sweep: We went through each section room by room. We talked about all of them: classrooms, offices, and laboratories. We kept track of every piece of electronic equipment that we came across, from enormous old desktop machines to very small lab equipment.
-
3.
Places to store things:We kept thinking about storage. We dug through closets and storage rooms and often found lost valuables (or should I say, lost electronic trash).
-
4.
Tagging System: We utilized an easy-to-use tagging system to avoid counting the same thing twice. Once we log each thing, it obtains a small sticker that can be removed.
-
5.
Recording Data: To keep track of everything, we used a simple spreadsheet app on our laptops. We recorded the type of gadget, its estimated age, its condition, and how it is being used right now.
-
6.
Photo documentation: We quickly took pictures of strange or difficult to identify things. This helped us later when we were not sure how to use a strange item of lab equipment.
E-waste study process.
Ethical considerations
All methods were carried out in accordance with relevant guidelines and regulations. The study protocol, including the survey questionnaire and data collection procedures, was approved by the Institutional Committee of Ramco Institute of Technology. All experimental protocols were approved by this institutional committee. Informed consent was obtained from all participants prior to their participation in the survey. Participants were informed about the purpose of the study, the voluntary nature of their participation, and their right to withdraw at any time without consequences.
Setting up and sending out the survey
-
Questionnaire Design: We developed questions that helped us learn more about how people use and throw things away. It was not too long because no one liked surveys that were too long.
-
Pilot Testing: First, we included a small group of people who tested our poll. Based on their comments, we have changed the questions to make them clearer.
-
Platform online: We used an easy online poll tool. We hoped that the fact that it worked on phones would help more people respond.
-
Ways of getting the word out: - For students, we delivered links through their institution portal and put them up in common places.
-
For faculty: We sent the data through lists of emails for every department.
-
For employees: We delivered this information with the help of Human Resources (HR) department, which maintains comprehensive employee contact lists and can ensure distribution to all administrative, technical, and support staff categories.
-
-
Rewards: Let us face them, and the polls are boring. Therefore, to encourage individuals to join, we gave them small rewards such as eco-friendly water bottles.
-
Strategy for Reminders: After one week, we sent gentle reminders, and immediately before the poll ended, we sent one last “last chance” nudge.
-
Getting the Data: The online tool instantly gathered the answers. We can see that the numbers increased in real time, which is a cooling process.
-
Follow-up interviews: There were some interesting answers; therefore, we conducted short interviews. This helped us understand things better and in greater depth.
The questionnaire was given to a stratified sample of the population of the institution. A response rate of 312 was received, and they included:
-
Students: 187 students (60% of the total of students) of all the academic years.
-
Faculty: 78 (25% of the total) faculty in different departments.
-
Administrative and technical: 47 respondents (15% of all)
The response rate was approximately 28% of the distributed surveys, providing sufficient representation to understand the awareness and disposal practices of e-waste among various stakeholder groups. The responses to questions in the survey were gathered within 4 weeks of the academic semester in order to give maximum participation. Standards and Demographics: The survey was created in line with the problems of the ISO 14040 series of environmental management and life cycle assessments. The demographic variables of survey participants were:
-
Age structure: 18-25 year olds (52%), 26-35 year olds (28%), 36-45 year olds (15%), and those older than 45 years (5%).
-
Education level: Undergraduates (45%), postgraduate students (15%), master’s-based faculty (18%), and PhD-based faculty (22%).
-
Representation of the departments: Engineering (30%), Computer Science (25%), Basic Sciences (20%), Arts and Humanities (15%), and Administration (10%).
-
Years in institution: less than one year (25%), one to three years (35%), three to five years (22%), more than five years (18%).The survey measure has been pilot checked using 30 participants and has a Cronbach’s alpha of 0.78, which is acceptable as far as internal consistency is concerned. Attitude measurements were made by means of a 5-point Likert scale, and behaviour and knowledge through multiple choices.
An online platform was used to collect survey responses anonymously in order to elicit honest responses regarding the e-waste practices. Although the information was not collected in the database to ensure that confidentiality was maintained, aggregate trends were used to interpret the level of awareness, the disposal behaviours and impediments to proper e-waste management. Survey results showed that 72% of the participants did not know how to dispose of e-waste, and 85% said they kept old electronics because they were unsure of how to dispose of them.
Analysis of the data
-
1.
Descriptive Statistics: First, basic descriptive statistics were used to analyze the data. To do this, they had to determine the sums, rates, and rates for the different types of electronics. For example, the overall number of computers, the average age of those computers, and the portion of computers that were no longer being used were all found.
-
2.
Time Series Analysis: A series of analyses was performed to determine how the amount of e-waste changed over time. This meant making a graph of the amount of electronic waste made over time using previous data when available. Seasonal trends were found, such as more trash thrown away at the end of the school year.
-
3.
Correlation Analysis: A correlation coefficient was calculated to show how the two factors were related. For instance, the link between how old a device is and how likely it is to be thrown away has been examined.
-
4.
Thematic Analysis: This method was used to examine the qualitative data from the open-ended poll questions and follow-up interviews. Replies were coded and placed into themes that showed similar beliefs and actions regarding eliminating electronic waste.
-
5.
To examine the different ways of dealing with electronic waste, a thorough cost-benefit analysis was carried out. This included determining how much of the usual methods would eliminate waste costs.
-
Determining how much money could be made by selling electronic trash to recyclers
-
Determining how much it will cost and how much it will help to have a recycling centre on campus.
-
For each choice, the net present value (NPV) and return on investment (ROI) were found.
-
6.
Predictive Modelling: To predict how much e-waste will be generated in the future, predictive models were constructed using historical data and present trends. These models consider factors such as when technology needs to be updated and when the number of students enrolled changes.
-
7.
Statistical Analysis of Equipment Data: The following analyses have been done using the inventory data of 452 items:
-
We used the Chi-square test of independence to examine the correlation between the age and condition of the equipment.
-
We used a one-way ANOVA to compare the age of equipment across different categories.
-
The analysis also includes descriptive statistics like the mean age, standard deviation, and the distribution patterns of each type of equipment.
-
8.
Policy Analysis: A policy analysis approach was used to examine current institutional policies on e-waste. This meant looking at how clear, enforceable, and useful the existing rules were.
Cost estimation approach-selling vs recycling
A detailed cost estimation method was used to compare the two main ways to handle electronic waste: selling it to outside recyclers and setting up a recycling center on-site. The steps are as follows in table 1:
The following extra factors were considered for both options:
-
Time Value of Money: A suitable discount rate was used to reduce future prices and income to their present value.
-
Sensitivity Analysis: The prices of materials and labour, among other factors, were changed to determine how they affected the total costs and benefits.
-
Risk Assessment: Possible risks, such as changes in regulations or the market, were identified and, if possible, measured.
-
Environmental Cost-Benefit: It was more difficult to determine how much each choice would help or hurt the environment, but estimates were made.
This was not enough to simply crunch numbers for the research. Recycling companies had to obtain prices over the phone. This meant going around campus to find possible places for a recycling center. To the extent possible, real-world data were used to make the predictions more realistic.
A computer model was used to understand this information. This made it easy to see how different events stacked against each other, and made it quick to add new information as it came in. Key financial metrics, such as the net present value (NPV), internal rate of return (IRR), and payback period, were determined for each choice by the model.
Not only did they want to find the cheapest choice, but they also wanted to find the most long-lasting and helpful one. In addition to short-term costs, this meant thinking about how an institution’s reputation and environmental effects would change over time.
Results and discussion
Finally, we had a clear picture of our e-waste problem after taking weeks to walk via every building on campus, looking into dusty storage closets, and bothering busy department heads. First, it was amazing how much e-waste was there. We identified 3,247 items that could be called e-waste as shown in Fig. 3. For every two students, this is about one item. This was what we found to have broken down.
-
1.
PCs and laptops: 1,209 people-This type of e-waste was the heavyweight winner. It ranges from old PCs from the Windows 7 era to laptops that do not have any keys at all, and everything in between. Approximately 40% of these were still being used, but they were barely making it.
-
2.
Monitors: 876 units-This made the difference between the CRT and LCD very clear. There were 13 CRT TVs that took up space in storage rooms. Many flat screens were used, but many of them were getting old.
-
3.
Printers and Copiers-150 units-There were these large creatures everywhere. In some places, there were more machines than people working there.
-
4.
Laboratory equipment: 437 pieces- In this group, oscilloscopes, centrifuges, and many different procedures were used. Many of them were old but still worked.
-
5.
There are 98 projectors. We found a cemetery of old overhead projectors in one department’s storage. Most of them were in use.
-
6.
Other things: 475 units-This meant old phones, keyboards, and computers, among other things. We also found Tamagotchi.
E-waste composition at the institution.
The e-waste composition found in the institution is shown in Fig. 3. The total e-waste inventory shows that about half (48.2) of all is comprised of desktop computers and laptops, indicating the heavy use of computing devices to facilitate the educational process in the institution.
E-waste pattern
Approximately 35% of our electronic waste was more than 5 years old, and some of it was from the late 2010s. We cannot seem to eliminate old technology.
-
Differences between institutions: It is not surprising that the Science and Engineering institutions generated the most electronic waste.However, the Art department came in close proximity. Digital art also creates a large amount of electronic trashes.
-
Usage Patterns: About quarter of the items we called e-waste were still being used, even though they were old or broken in some way. This has to do with limited funds, but it also makes me worry about how productive and energy-efficient the business is. A total of 40% of our electronic trash was stored, whereas only 10% was discarded. People often keep old gadgets around “just in case” instead of getting rid of them properly.
E-waste generation pattern over academic year.
We found that less than 10% of our electronic waste had been recycled properly in the past year when we compared our inventory with the records of how it was discarded as shown in Fig. 4. Most of the items were either stored or discarded from the normal trash. Based on these results, it appears that this organization has difficulty managing its electronic waste. We keep the old equipment longer than we should and store it instead of getting rid of it. When we get rid of it, it is not always done correctly. However, this is not bad news. We have a clear place to start with thanks to this list. We now have a clear picture of what we are facing, where the problems are, and where we need to make our efforts. Making an all-encompassing plan for managing electronic trashes to address these problems. It will not be easy, but now that we have this information, we are in a much better situation to deal with e-waste. Because new devices are always coming out and old devices are always being thrown away, e-waste is constantly changing. We need to keep an eye on things, but this collection provides a good base to build on.
The data showed important patterns as it was statistically analysed. The mean age of the equipment was 4.8 years (SD = 3.2 years); the mean age of the laboratory equipment was the highest (6.2 years) and the lowest (2.3 years) was the mobile device equipment. A chi-square test revealed that there is a significant relationship between the age and condition status of equipment (\(chi^2\) = 45.3, p < 0.001), and the older equipment is more prone to being non-functional. The age condition correlated moderately, showing a negative association (r = -0.42), which reinforced the fact that the equipment condition declines with time. The summary statistics of e-waste inventory by category is available in table 2
Cost comparison: selling to retailers vs. on-site recycling plants
After a thorough analysis of the collected data, the financial implications of the two e-waste management options were compared as shown in Fig. 5. These results from table 3 provide interesting insights into the economic viability of each approach. The cost analysis provided is done relative to market rates and operational estimates of the scale of the e-waste to be disposed of by the institution of about 450 items with an annual rate of disposal of about 90-100 items (20-22% of inventory). Along with the fact that the actual costs are estimates made according to the conditions in the region market and vendor quotations, it gives a real picture of the costs to make a judgement. The actual costs can range between a variation of 15-20% depending on the market and bargained rates.
Cost-benefit comparison: selling vs. on-site recycling.
Key observations
-
1.
Initial Investment: The on-site recycling plant requires a significant upfront investment, approximately 30 times greater than that of the retailer option. This could be a major hurdle for institutions that have limited capital.
-
2.
Annual Cash Flow: Selling to retailers is a negative net annual cost, but the on site plant begins to make a small profit after the first year. Instead, this makes the plant a potential source of revenue rather than of costs.
-
3.
Break-Even Point: Given that there would be no inflation and no change in the market, the recycling plant would break (there would be 33+) in approximately 21 years. However, this long payback period could be a problem for financial decision makers.
-
4.
Scalability: Onsite plants have advantages as to scalability. Because economies of scale make it possible to see the profit margin grow as e-waste volumes rise.
-
5.
Market Dependence: E - waste is more vulnerable to market fluctuations in e - waste value, due to the retailer options. Stable and predictable resources come from onsite plants.
-
6.
Hidden Benefits: While these may not affect the financial analysis, the on site plant also brings intangible benefits such as improved reputation, research opportunities and better control of the recycling process.
-
7.
Risk Factors: Operational risks related to the failure of equipment onsite, regulatory change, and requirement for specialized staff are greater for on site plants.
Sensitivity analysis
-
1.
A 20% increase in e-waste volume would:
-
Increase annual revenue for the retailer option by $4,400
-
Increase annual profit for the on-site plant by $20,000
-
-
2.
A 20% decrease in material prices would:
-
The retailer option reduces annual revenue by $4,400.The effect including reducing the annual profit by $17,000 for the on site plant
-
Although it might be cheap in the short term to sell to retail outlets, on site recycling plants have better financial opportunities long term and other benefits that are not related to money. However, major problems arise from the high initial cost and long payback time of on site plants.
The institution should contemplate its strategy of the future, willingness to take risks and commitment to sustainability before choosing from these two choices. Working down this approach of starting with the retailer’s choice, slowly moving to an on site plant, can help find a good balance between short term cost concerns and long term sustainability goals.
Environmental and economic implications
The study of different ways to handle e-waste shows that environmental benefits and business concerns interact in a complicated manner. The goal of this talk is to break down these consequences and provide a complete picture of the situation.
Environmental effects
-
1.
Resource Recovery: The on-site recycling plant does a better job of recovering resources than any other company. According to early figures, it could obtain up to 90% of the valuable materials in e-waste, but only 60-70% if they were sold to stores. This means that approximately 15 tons of materials, including rare earth elements and precious metals, are collected every year.
-
2.
Carbon Footprint: An on-site plant reduces a large amount of emissions from traffic. By not having to move things over long distances to outside recycling facilities, it is possible to reduce CO2 emissions by 5-7 metric tons per year.
-
3.
Handling of Harmful Waste: The on-site choice gives you more control over how dangerous materials are handled. If the location is managed properly, up to 500 kg of toxic materials can be kept from entering the environment every year.
-
4.
Landfill Diversion: : Both methods help eliminate landfills, but onsite plants do so more quickly. It is expected that 95% of e-waste will be removed from landfills, whereas the retailer’s choice will remain at only 80%.
-
5.
Environmental Education: Having a facility on site makes it possible to study and teach about the environment in ways that have never been done before. It is difficult to put a number on this, but it could have a big effect on making students and workers more aware of sustainability issues.
Effects on the economy
-
1.
Initial Investment: The significant gap in initial investment between the two options ($7,000 for the retailer choice vs. $210,000 for the on-site plant) is a major problem for the economy. This large cost might put strain on the institution’s budget and take money away from more important areas.
-
2.
The annual operational expenses for the on-site plant are $95,000, which is much greater than the $28,000 cost for retailer choice. However, they are balanced by more money.
-
3.
Making Money: The on-site plant could be used to make money; after paying its costs, it could make an estimated $10,000 a year. The retailer’s choice, on the other hand, costs $6,000 a year.
-
4.
Long-term Financial Outlook: The on-site plant has a better long-term financial outlook, even though it costs more upfront. Compared with the retailer, the institution is expected to save approximately $160,000 over 10 years.
-
5.
Job creation: An on-site plant would add approximately three to five full-time jobs, which would help the local economy grow. However, the retailer option does not offer many new jobs.
-
6.
Research and New Ideas: An on-site facility could help obtain research funds and encourage new ideas for recycling technologies. Although this is just a guess, it could bring in more money and improve the institution’s image.
-
7.
Risk and Market Dependency: If institution chooses the retailer, it is open to changes in the market value of e-waste. An on-site plant has more secure and predictable finances, but it requires a greater initial investment.
Integrated view
There is no doubt that on-site plants are good for the Earth. It is better at recovering resources, lowering pollution, and maintaining dangerous materials under control. These go hand-in-hand with objectives for sustainability and can improve the institution’s environmental image.
From an economic perspective, this is less clear. There is a large upfront cost for on-site machines, which costs more to run. However, they also have the ability to save money and even make money in the long run. Economic viability improves with scale, which means that it becomes more appealing as the amount of e-waste increases.
The choice between these two options is not only about money in the short run. This implies weighing short-term economic problems against long-term sustainability goals and possible future rewards. The on-site plant is more expensive at first, but it fits better with the ideas of cycle economy and could make the school a leader in environmentally friendly practices.
In addition, the opportunities for education and study that come with having a facility on-site could have effects that go far beyond just managing waste. This could improve the school’s reputation, bring in students and teachers who care about the environment, and even lead to new ideas in recycling technology.
Retailer choice may seem to be a better deal in terms of money in the short term; however, on-site recycling plants are better for the environment and have greater long-term economic prospects. One will rely on the institution’s ability to pay, willingness to take risks, and dedication to being an environmental leader.
Condition status by equipment type.
Figure 6 shows the status of the conditions of the various equipment categories. Although 65.9% of every item is still operational, there are also major differences between categories. The absolute figures of all the condition categories display the highest values of desktop computers because they are predominant. The analysis has shown that 34.1% of equipment either needs to be repaired (21.5%) or needs to be replaced (12.6%), which is a significant maintenance burden and a potential source of e-waste in the near future. Our findings are confirmed by some major observations when compared to the recent literature. Our age distribution of equipment (32.1% older than 5 years) is also in line with ParaJuly et al. (2019), who have reported 30-40% of institutional equipment as older than optimal replacement age in the global context. The 90% rate of material recovery in on-site recycling is much higher than the 60-70% reported by Lee et al. (2024) in connection with third-party recycling, which proves the environmental superiority of institutional facilities.We have determined an e-waste rate of 20-22%/year, which is consistent with Althaf et al. (2021), who reported rates of 15-25% in turnover in US universities, implying that patterns are consistent across geographical settings. The payback period for the on-site facilities is 21 years, which falls within the 15-25 year range reported by Williams (2011), supporting the long-term economic viability despite the high initial cost.
Department-wise distribution analysis
There was a significant distribution of e-waste between the departments (F = 4.32, p < 0.05). The engineering departments were the greatest contributors at 45% total e-waste, followed by computer science (25%), basic sciences (15%), and administrative offices (15%). This distribution trend is due to the fact that technical education is technologically intensive and the equipment replacement cycle in different departments is different.
Department-wise distribution of electronic waste.
The analysis by the department (Fig. 7) shows that there are considerable differences in the distribution of e-waste. The departments of Engineering and Computer Science together constitute 51.6% of the total electronic equipment and indicate their technology-intensive nature in their curricula. The Department of Basic Sciences has the highest average equipment age (6.1 years), which implies a prolonged period of maintaining specialised laboratory equipment. The implications of this distribution pattern on strategic e-waste management initiatives are significant because the various departments can be subjected to various methods depending on the equipment profile and the replacement rate of the equipment.
Comparative analysis with previous studies
We have important comparisons in our empirical findings with the existing literature:
-
Equipment Age and Condition: Our mean equipment age of 4.8 years falls between 3.5 years of Islam et al. (2021) and 6.2 years of Kumar et al. (2024), reporting equipment age in Australian and Indian universities and institutions, respectively. This implies that our institution has moderately low replacement cycles as compared to the worldwide norms.
-
Functional Equipment Rates: The current functional equipment rate of 65.9% is low in comparison with the 78% recorded in Ghanaian universities but high compared with the 55% recorded in developing country institutions, which suggests median management effectiveness.
-
Department Distribution: Our observation that technical departments contribute the highest percentage of e-waste at 51.6% is consistent with Zhang et al. (2019), who found that concentration in STEM departments was at 45-60% across the world.
-
Cost Analysis: The net benefit of on-site recycling of 10,000 annually detailing operation costs is equivalent to Awasthi et al. (2019), who estimated 8,000-15,000 annual benefits for the same-size institutions.Such comparisons confirm that we have a sound methodology and that our results may reflect more general patterns in institutions and provide an indication of ways in which the institutions can be improved.
Economic lifespan extension analysis
Equipment life is a crucial and yet neglected part of e-waste management. We have found that out of 1,000 items (21.5% were categorised as repairable), 97 items may be allowed to have 2-3 years of extended operational time with specific interventions:
-
Benefit/Cost Analysis of Repair and Replacement:
-
Average repair cost per item: $75-150
-
Average replacement cost: $500-1,200
-
The potential savings with the repair programme: $400-800 per annum.
-
Environmental gain: 2-3 tonnes of e-waste will be prevented annually.
-
Upgrade Potential Assessment: Among the 298 working items, about 30% might require some minor upgrades (RAM expansion, storage upgrades) at 20% of their replacement value, which will last 2-4 years. This solution is in line with the principles of the circular economy, in which repair and refurbishment are important, rather than disposal.
-
This state has obstacles to lifespan extension:Warranty voidance issues affect 35% of the new equipment.Absence of local technical knowledge to do intricate repair.Lack of spare parts for equipment older than 7 years.compatibility problems with updated thoroughly ware In software.
-
Implementation Strategy:According to our analysis, we suggest a three-level approach:
-
Tier 1 - Basic repairs: 60% of the repairs (keyboard replacement, RAM upgrade) can be done by in-house technical staff.
-
Tier 2 - Middle repairs: subcontract 30% that takes special expertise (motherboard repairs, screen replacements)
-
Tier 3 - Major refurbishment: With manufacturers, 10% will need major work.
The most cost-effective intervention, which was found in this study, is the implementation of a systematic repair and upgrade programme that can result in a 30-40% reduction in the annual production of e-waste. The implication of this observation for institutions is that they must implement lifespan extension policies first before disposing or recycling.
Proposed framework for e-waste management
The proposed framework aims to establish a strong system for collecting and analyzing data on electronic waste in academic organizations as shown in Fig. 8. This infrastructure will create a successful strategy for managing e-waste work as available in table 4.
E-waste management system architecture.
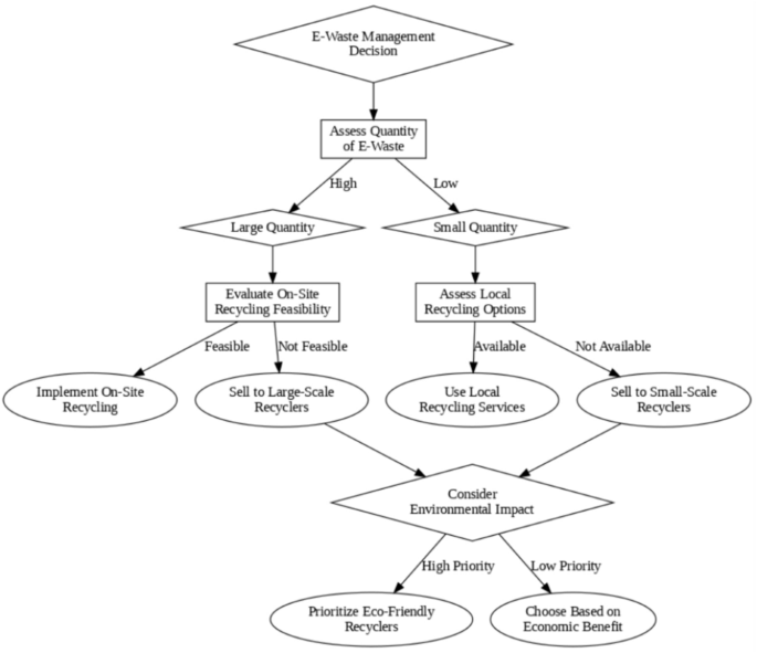
Decision-making model: recycling vs. selling e-waste
The objective of this plan is to provide a structured way to decide whether to reuse e-waste locally or sell it to external recyclers. The model considers many factors and gives them weighted scores to help with decision-making was shown in Fig. 9.
Decision-making process for choosing between recycling and selling e-waste.
Define key decision factors
Recyling on-site versus selling was shown in table 5.
Data collection
Relevant data were gathered for each factor, financial analysis was conducted for economic viability, environmental impact assessments were performed, current operational capabilities were assessed, applicable regulations were reviewed, and consultations with institutional stakeholders were conducted.
Scoring system
A 1-5 scale was used for each factor: 1 = very unfavourable; 2 = unfavourable; 3 = neutral; 4 = favourable; 5 = very favourable.
Score calculation
-
Based on the collected information, each factor was assigned a score.
-
To obtain the weighted score, each point is multiplied by its own weight.
-
The weighted numbers for each choice are summed to obtain a total.
Sensitivity analysis
Sensitivity analysis was performed by adjusting the weights and scores to determine how they affected the final decision. This helps us understand the robustness of decisions.
Threshold setting
A threshold score (e.g., 3.5 out of 5) was set as the minimum for considering an option to be viable.
Decision rules
The following clear decision rules are defined:
-
If one option scores above the threshold and the other does not, choose the higher-scoring option.
-
If both options are above the threshold, choose the higher-scoring option.
-
If both options are below the threshold, the current e-waste management strategy should be reassessed.
-
If the scores are very close (within 0.3 points), consider a hybrid approach or further investigation.
Periodic review
Regular reviews (e.g., annually) of this decision may change over time was shown in table 6.
In this sample, recycling on-site scores are slightly greater (3.65) than selling to external recyclers (3.40). Both options are above the viability threshold of 3.5.
Recommendations
Managing responsibility for e-waste in schools and colleges has their own problems and benefits. Universities and schools waste many electronics, such as outdated laptops and lab equipment, and abandoned smartphones and tablets, because they are places where many people use and create new technology. In India, where the amount of e-waste is increasing at a low rate, schools must follow the 2016 E-Waste Management Rules (amended in 2018)26. These rules stress the idea of extended producer responsibility (EPR), which requires proper gathering, sorting, and disposal of e-waste. Successful e-waste management strategies in place for academic institutions require several steps. First of all, complete e waste policy in the form of clear e waste rules must be made regarding the purchase, the use and its destruction of an electronic equipment.
The national rules and sustainability goals of the institution should be compatible with this strategy. Second, students, teachers, and staff need to be made aware of what the improper disposal of electronic waste does to health and the environment. To incorporate e-waste management as part of the campus culture, it would be a good idea to conduct workshops now and then, include this part of their curriculum and campaign for the people attending the academy to understand more about this.
Third, responsibility is shared and end of life management is just easier by putting in place a strong system of tracking technological assets from purchase until discard. Fourth, Indian law dictates that businesses only work with certified e-waste recyclers so that dangerous materials are handled with care and valuable resources capture. Educational institutions can also experiment with things that the rest of us might not consider, like setting up on site repair centers where they can lengthen devices, creating drives at which they accept electronic waste, and so on. It’s possible to create take back programs with the help of manufacturers.
Green purchasing practices that favor use of long lasting, energy efficient electronics that are easily recyclable also dramatically cuts down on e waste. Financials are also an important part. Correctly disposing of e waste is expensive, however, institutions should weigh that investment against money that could be made by recycling and sustainability. People should get together with adjacent towns and other schools to reap the economies of scale for better e waste management.
Institutions that take a proactive approach to the management of e-waste achieve more than just complying with the law; they set examples of environmentally friendly practices; they protect our resources; and they help their students prepare for a world in which the smart use of our gadgets is becoming increasingly important. E-waste management is an ongoing process of improving it which requires review and change of strategies to keep pace with new technologies and changing rules. The planning phase already hinted at a greater volume of e-waste but a systematic inventory identified 452 items in their different life-cycle of use and disposition. This gap tells us of the significance of proper data gathering in e-waste management planning and indicates that perceived e-waste issues may not be the same as actual amounts.
Conclusion
This paper is a comprehensive review of e-waste management in an academic institution, which offers empirical knowledge and practical action to an increasing environmental problem. In reviewing 452 electronic products, we found three alarming results. First, 32.1% of equipment is older than 5 years, and 34.1% is in need of repair or replacement, generating 90-100 items of e-waste each year. Second, the cost-benefit analysis quantitatively shows that the on-site recycling facility requires an investment of just $210,000, will achieve a 90% material recovery rate, and will generate a profit of $10,000 per year after operational expenses, allowing it to pay for itself in just 21 years. Third, the departmental analysis indicates that 51.6% of the concentration lies in the technical departments, which require specific management approaches.The specified data-driven framework, which is confirmed by the actual institutional data, is used to solve a number of academic issues such as a decentralised procurement process, budget limitations, and the range of departmental requirements. The implementation would cut down on carbon emissions by 5-7 metric tonnes a year and retrieve 15 tonnes of useful materials, which is an indication of environmental and economic advantage. The proposed data gathering and analyzing system also gives institutions a good means to monitor and enhance their e-waste streams. In the future, researchers should try to create recycling technologies that are more suitable for different kinds of waste electronic trash schools generate in the future. Further, it would be useful to look at whether or not including lessons regarding e-waste management to school courses influences student behaviour.
Another interesting area is whether two or more institutions can work together to get scale savings in managing e-waste. Finally, this study is a first step towards a more responsible and sustainable use of gadgets in education. This leads the way for a future where schools themselves can take responsibility for one of the world’s fastest growing waste streams.
Data availability
The data are generated and analyzed during the current study, including the laboratory equipment list from the Ramco Institute of Technology, and are available from the corresponding author, S. Valai Ganesh (valaiganesh@gmail.com), upon reasonable request.
References
Forti, V., Baldé, C.P., Kuehr, R., Bel, G. The Global E-waste Monitor 2020: Quantities, flows and the circular economy potential. United Nations University (UNU)/United Nations Institute for Training and Research (UNITAR) - cohosted SCYCLE Programme, International Telecommunication Union (ITU) & International Solid Waste Association (ISWA), Bonn/Geneva/Rotterdam (2020)
Awasthi, A. K., Zeng, X. & Li, J. Environmental pollution of electronic waste recycling in india: A critical review. Environ. Pollut. 211, 259–270 (2016).
Perkins, D. N., Drisse, M. N. B., Nxele, T. & Sly, P. D. E-waste: a global hazard. Ann. Glob. Health 80(4), 286–295 (2014).
Williams, E. Environmental effects of information and communications technologies. Nature 479(7373), 354–358 (2011).
Heacock, M. et al. E-waste and harm to vulnerable populations: a growing global problem. Environ. Health Perspect. 124(5), 550–555 (2016).
Vats, M. C. & Singh, S. K. E-waste characteristic and its disposal. International Journal of Ecological Science and Environmental Engineering 1(2), 49–61 (2014).
Althaf, S., Babbitt, C. W. & Chen, R. The evolution of consumer electronic waste in the united states. J. Ind. Ecol. 25(3), 693–706 (2021).
Zhang, L., Geng, Y., Zhong, Y., Dong, H. & Liu, Z. A bibliometric analysis on waste electrical and electronic equipment research. Environ. Sci. Pollut. Res. 26(21), 21098–21108 (2019).
Islam, M. T., Dias, P. & Huda, N. Young consumers’ e-waste awareness, consumption, disposal, and recycling behavior: A case study of university students in sydney, australia. J. Clean. Prod. 282, 124490 (2021).
Islam, M. T. & Huda, N. Material flow analysis (mfa) as a strategic tool in e-waste management: Applications, trends and future directions. J. Environ. Manag. 244, 344–361 (2019).
Li, J., Zeng, X., Chen, M., Ogunseitan, O. A. & Stevels, A. ‘control-alt-delete’: Rebooting solutions for the e-waste problem. Environ. Sci. Technol. 49(12), 7095–7108 (2015).
P’erez-Belis, V., Bovea, M. D. & Ibáñez-For’es, V. An in-depth literature review of the waste electrical and electronic equipment context: Trends and evolution. Waste Manag. Res. 33(1), 3–29 (2015).
Ylä-Mella, J., Román, E. Waste electrical and electronic equipment management in europe: Learning from best practices in switzerland, norway, sweden and denmark. In: Waste Electrical and Electronic Equipment (WEEE) Handbook (Second Edition), pp. 483–519 (2019)
ParaJuly, K., Kuehr, R., Awasthi, A., et al. Future e-waste scenarios. StEP (Bonn), UNU ViE-SCYCLE (Bonn) & UNEP IETC (Osaka) (2019)
Singh, N., Li, J. & Zeng, X. Global responses for recycling waste crts in e-waste. Waste Management 57, 187–197 (2016).
Bald’e, C. P., Forti, V., Gray, V., Kuehr, R. & Stegmann, P. The global e-waste monitor 2017: Quantities, flows, and resources (Technical report, United Nations University, International Telecommunication Union, and International Solid Waste Association, 2017).
Ongondo, F. O., Williams, I. D. & Cherrett, T. J. How are weee doing? a global review of the management of electrical and electronic wastes. Waste Management 31(4), 714–730 (2011).
Borthakur, A. & Govind, M. Emerging trends in consumers’ e-waste disposal behaviour and awareness: A worldwide overview with special focus on india. Resour. Conserv. Recycl. 117, 102–113 (2017).
Kumar, A., Holuszko, M. & Espinosa, D. C. R. E-waste: An overview on generation, collection, legislation and recycling practices. Resour. Conserv. Recycl. 122, 32–42 (2017).
Kumar, V. & Verma, D. K. Exploring e-waste practices and awareness: Educational institutions of haryana as a case scenario. Current World Environment 19(2), 1031–1040 (2024).
Lee, J., Choi, H. & Kim, J. Environmental and economic impacts of e-waste recycling: A systematic review. Chem. Eng. J. 494, 152917 (2024).
Awasthi, A. K., Zeng, X. & Li, J. Comparative examining and analysis of e-waste recycling in typical developing and developed countries. Procedia Environ. Sci. 35, 676–680 (2016).
Awasthi, A. K., Li, J., Koh, L. & Ogunseitan, O. A. Circular economy and electronic waste. Nat. Electron. 2, 86–89 (2019).
Edumadze, J. K. E., Tenkorang, E. Y., Armah, F. A., Luginaah, I. & Edumadze, G. E. Electronic waste is a mess: Awareness and proenvironmental behavior among university students in ghana. Appl. Environ. Educ. Commun. 12(4), 224–234 (2013).
Mishra, K., Siwal, S. S. & Thakur, V. K. E-waste recycling and utilization: A review of current technologies and future perspectives. Curr. Opin. Green Sustain. Chem. 47, 100900 (2024).
Environment, F., Change, C. E-Waste (Management) Amendment Rules, 2018. The Gazette of India. [Online] https://cpcb.nic.in/uploads/Projects/E-Waste/e-waste_amendment_notification_06.04.2018.pdf (2018).
Acknowledgements
The authors also thank the Ramco Institute of Technology for their very kind sponsorship and also for giving them assistance in carrying out the e-waste management study. Internally, this research has been successful due to the institution’s commitment to environmental sustainability and willingness to participate. The authors thank M. Sivakumar, R. Gobinath and S. Dhakshana Moorthi, Batch 2020-2024 of Mechanical Engineering students of the Ramco Institute of Technology for their participation at every level of the study - from data collection to awareness campaigns. It also reflects the institution’s success in making students more aware of the environment. The Ramco Institute of Technology is a huge part of this study, as without its collaborative sprit and environmental stewardship, this study would not have been possible. The institution’s support has not only helped to push forward research in the area of e waste management but has also acted as a yard stick for other academic institutions to consider addressing this critical environmental challenge.
Funding
Funding information is not applicable / No funding was received.
Author information
Authors and Affiliations
Contributions
All authors wrote the main manuscript text and reviewed the manuscript.
Corresponding author
Ethics declarations
Competing interests
The authors declare no competing interests.
Additional information
Publisher’s note
Springer Nature remains neutral with regard to jurisdictional claims in published maps and institutional affiliations.
Rights and permissions
Open Access This article is licensed under a Creative Commons Attribution-NonCommercial-NoDerivatives 4.0 International License, which permits any non-commercial use, sharing, distribution and reproduction in any medium or format, as long as you give appropriate credit to the original author(s) and the source, provide a link to the Creative Commons licence, and indicate if you modified the licensed material. You do not have permission under this licence to share adapted material derived from this article or parts of it. The images or other third party material in this article are included in the article’s Creative Commons licence, unless indicated otherwise in a credit line to the material. If material is not included in the article’s Creative Commons licence and your intended use is not permitted by statutory regulation or exceeds the permitted use, you will need to obtain permission directly from the copyright holder. To view a copy of this licence, visit http://creativecommons.org/licenses/by-nc-nd/4.0/.
About this article
Cite this article
Valai Ganesh, S., Suresh, V., Rajakarunakaran, S. et al. Sustainable electronic waste management framework for academic institutions in India. Sci Rep 15, 40550 (2025). https://doi.org/10.1038/s41598-025-24278-z
Received:
Accepted:
Published:
Version of record:
DOI: https://doi.org/10.1038/s41598-025-24278-z











