Abstract
The distribution of benthic communities is governed by a multitude of interacting ecological processes. Among these factors, sediment grain size is generally considered as a key structuring factor for benthic communities in the eastern English Channel. However, grain size often oversimplifies the true complexity of the substrate, as the presence of bedforms such as submarine dunes adds another layer of complexity to this relationship. This study utilizes bathymetric, grain size, and macrofauna benthic data collected during four surveys conducted between 2014 and 2016 at the planned site of the Dieppe-Le Tréport offshore wind farm. The significance of these sedimentary characteristics for benthic community structure was examined through multivariate analyses and trophic group studies. The results revealed significant heterogeneity in the benthic communities within dune fields. The troughs and adjacent nondune areas, which are primarily composed of coarse sediments (gravels), support a diverse community dominated by deposit feeders and filter feeders. In contrast, the stoss and lee sides of the dunes present a much less diverse community dominated by predators and scavengers. The mechanisms driving this structuring are discussed, with an emphasis on sediment dynamics and trophic processes.
Similar content being viewed by others
Introduction
Historically, the benthic communities of the English Channel have been described sporadically, with major surveys beginning in the 1960 s through the work of N. Holme and L. Cabioch1. These efforts, which continued until the early 2000 s, identified the main benthic communities shaped by coarse sediments covering more than 80% of the seabed2,3. Descriptive surveys highlighted bathymetry and sediment type—two interrelated features, particularly in the paleovalley-dominated eastern Channel4—as key factors structuring these communities5,6,7. However, owing to qualitative or semiquantitative sampling and a focus on larger organisms, historical studies have lacked the resolution to assess the role of sediment grain size in benthic distribution1,3. Recent quantitative studies over the past two decades have shown that sediment grain size moderately yet significantly influences benthic communities, closely linked to hydrodynamic conditions8,9. Nevertheless, these studies often oversimplify sediment properties, overlooking the influence of bedforms, which adds considerable complexity to the seabed and its ecological structuring10,11,12.
These “bedforms” refer to sedimentary features evolving over variable spatial and temporal scales, resulting from sediment transport driven by the interaction between fluid flow and unconsolidated sediment. At small scales, sand ripples (< 0.06 m in height and 0.6 m in wavelength13 form transverse to dominant currents and can be reshaped within tidal cycles. Submarine dunes (> 0.06 m in height and 0.6 m in wavelength13 exhibit more complex morphologies, such as crescent-shaped barchans, depending on the sediment supply and tidal patterns. Dune migration rates range from a few meters per year (or inactivity14,15 to hundreds of meters annually16. At the largest scale, stable sandbanks stretch over kilometers, with heights typically exceeding ten meters17, migrating under residual tidal currents influenced by hydrodynamic conditions, depth, and sediment grain size18.
In the English Channel, bedforms are mainly coastal, with the exception of those in the eastern region. Here, dunes and sandbanks dominate the seabed, particularly offshore from the Albâtre, Picardy, Opal, and Flanders coasts, as well as within the Dover Strait and the Bay of Somme. These features shape the wide Normandy‒Picardy sedimentary prism4,19, with dunes exhibiting morphologies ranging from barchans to linear forms, driven by a west‒east gradient of sediment fining and reduced current intensity. Dune migration rates range from 17 to 27 m.yr−1 (annual observations) to 1–7 m.yr−1 (decadal observations)19,20.
Few studies have explored how bedforms affect benthic communities, partly due to the nested spatial scales of these features, complicating the understanding of ecological processes10,21. Nonetheless, troughs between bedforms often support greater species diversity than surrounding slopes do10,11,12,20,21,22,23,24,25,26,27,28,29,30, likely due to current attenuation, which facilitates larval deposition and organic matter accumulation. Conversely, some studies report homogeneous communities across these sediment bodies12, highlighting the variability in structuring mechanisms.
In response to France’s energy diversification strategy, offshore wind farms, including those off the cities of Dieppe and Le Tréport, on the Normandy‒Picardy prism, have been planned in the English Channel. Scheduled for operation in 2026, this project will feature 62 turbines with a total capacity of 496 MW. The site presents two key sedimentary features: a west‒east gradient of decreasing grain size and morphological changes in subaqueous dunes along this gradient20.
Baseline surveys for wind farms have provided grain size, bathymetric, and benthic data, enabling the integration of seabed characteristics to study their influence on benthic communities. This study examines how seabed grain size, along with dune morphology and dynamics, shapes benthic community structure.
Materials & methods
Site description
The data used in this study originate from the designated area for the Dieppe-Le Tréport (DLT) offshore wind farm, which spans 110 km² and is located 15 km offshore, with water depths ranging from 10 to 30 m and decreasing toward the east. Salinity levels in this area vary between 33.9 (winter) and 34.2 (summer), while temperatures range from 7.6 °C (winter) to 16.5 °C (summer), and turbidity fluctuates between 3.1 NTU (winter) and 0.6 NTU22.
From a sedimentological perspective, two notable characteristics must be highlighted. The first concerns the grain size of the seabed, which decreases from west to east (Fig. 1), as observed at the scale of the Normandy‒Picardy sedimentary prism. In the western region, the sediment is primarily composed of sandy gravels, with a median grain size exceeding 1,500 μm. In the central area of the study site, the substrate consists of gravelly sands (median grain size of ca. 1,000 μm). To the east, the sediment is primarily composed of medium sand, with a median grain size of less than 500 μm. The second distinct feature of this site is the omnipresence of subaqueous dunes, with the exception of the northern region, where they are absent. Four dune sectors can be identified: a western sector characterized by isolated barchan (crescent shaped) dunes; a southern sector featuring a low-depth field of sinuous dunes; a central sector composed of a field of small dunes displaying superimposed megaripples; and an eastern sector characterized by large pseudolinear dunes (Fig. 1).
Data collection
The benthic macrofauna data were collected during field campaigns conducted as part of the J.P. Pezy PhD thesis22. These sampling efforts consisted of four campaigns held in September 2014, March and September 2015, and March 2016. Each campaign involves the collection of samples from 25 stations using a 0.1 m² van Veen grab (Fig. 1), with five replicates per station. Following collection, the organisms were sieved through a 1 mm mesh circular sieve. Additionally, sediment samples were collected at these stations during the same campaigns to assess their grain size characteristics. These sediment samples were subsequently dry-sieved using a vibrating column with 32 sieves ranging from 50 to 63,000 μm, thereby enabling the determination of the grain size distributions at each station. Finally, bathymetric data were acquired using multibeam echosounders during various campaigns conducted in 2011, 2014, 2015, 2016, and 2018 by G-Tec and GEOxyz for the Eoliennes en Mer Dieppe-Le Tréport group, achieving a maximum resolution of 0.85 m. As the biogeosedimentary and bathymetric surveys were conducted several months apart, temporal variability was not considered in this study. Instead, the focus will be exclusively on spatial variability.
Data Preparation
Macrofauna data
The macrofauna data were used to calculate total abundance (N), taxonomic richness (TR), and the Shannon (H’) and Pielou (J’) indices for each station. A classification of organisms into six trophic groups was also conducted to investigate the potential trophic influence of bedforms on benthic communities. These trophic groups are analogous to those described by various studies3,23,24,25,26: predators (P), scavengers (Scv), filter feeders (F), surface deposit feeders (sDF), subsurface deposit feeders (ssDF), and grazers (G). Given the spatiotemporal differences among these groups, which preclude direct comparisons of raw abundances, the data were subsequently converted to percentages for each station.
Grain size data
Several grain size parameters were derived from the grain size distributions. These included the mean, median, sorting coefficient, and skewness, all of which were calculated using the arithmetic method of moments. The percentages of gravel, sand, and mud were subsequently employed to characterize the substrate composition at each station, using the Folk classification27 (Fig. 1).
Bathymetric map (tidal datum; multibeam echosounder) of the planned offshore wind farm at the Dieppe-Le Tréport site. Each point is labeled with a station name (upper labels) and a sedimentary facies classified according to Folk27 (lower label). sG, sandy gravel; gS, gravelly sand; (g)S, slightly gravelly sand and S, sand. The position of each station on the nearest dune (trough, stoss or lee side) is indicated by the color of the point and the station label. Red polygons delineate dune sectors. Bathymetric data sources: inside the wind farm, GEOxyz and G-Tec; outside, HOMONYM project (https://doi.org/10.17183/MNT_ATL100m_HOMONIM_WGS84). This map was generated using QGIS version 3.34.
Bathymetric data
The bathymetric data were used to study the morphology of the various dunes observable at the DLT site. The dunes considered for this study were those with amplitudes greater than 1 m, resulting in the inclusion of 47 dunes within the DLT site. Several morphological characteristics, including height (H), length (L), lengths of the stoss (Ls) and lee (Ll) sides, and wavelength (λ, the distance between two successive crest lines), were measured. The surface area (S), defined as the product of H and L divided by two, and the form factor (f), calculated as S divided by the product of H and λ, were also computed.
Additionally, as bathymetric data were collected during multiple campaigns (in 2011, 2014, 2015, 2016 and 2018), an estimation of the migration rates of the different dunes (c) was calculated. This estimation was subsequently used, jointly with the morphological parameters, to evaluate mass bedload transport (Qbm) using the dune tracking method28,29,30.
Two classifications of the benthic stations were employed to assess the influence of the dunes on the benthos. The first classification aimed to determine whether a station was located on a dune (lee or stoss side), in a trough between two dunes, or outside a dune field. This classification was based on the distance to the nearest dune crest line, measured along the cross-dune direction (i.e., 60° azimuthal direction). For each station, the following flowchart was applied: if the station was located 45 m downstream of the crest, it was classified as being on a lee side (the smallest lee side measuring 45 m). If the station was situated within 210 m upstream of a crest line, it was classified as being on a stoss side (the shortest stoss side measuring 210 m). If the station was located between two dunes but more than 45 m downstream and more than 210 m upstream of nearby crest lines, it was classified as being in an interdune trough. Finally, if none of these conditions were met, the station was classified as being outside a dune field (Fig. 1).
The second classification focused on the morphometric and dynamic characteristics of the surrounding dunes, averaging their features by sectors that exhibited relatively homogeneous characteristics (as shown in Fig. 1, the “dune sector” approach).
Statistical analyses
Influence of grain size and morphology on benthic abundance, diversity and trophic composition
Three one—way analysis of variance (ANOVA) were employed to assess the influence of grain size and morphological factors on the biological indices and on the percentages of trophic groups. Three fixed factors were considered for these analyses: sedimentary habitat (represented by Folk classification), position on the dune (trough, stoss or lee side), and influence of the dune sector (morphology, dune migration rate, sediment dynamics). The assumptions of ANOVA, i.e., homoscedasticity and normality of residuals, were checked using appropriate statistical tests (Bartlett’s test and the Shapiro‒Wilk test, respectively). Significant ANOVA results were further analyzed using Tukey’s HSD test to identify factor levels exhibiting significant differences in biological indices and trophic group percentages. Pearson correlations between the biological variables and the grain size and morphological characteristics were also calculated to investigate the potential interactions between these factors.
Effects of grain size and morphological factors on benthic structure
To determine whether benthic communities differed significantly across the considered factors (i.e., sedimentary facies, position on the dune and dune sector), permutational multivariate ANOVA (PERMANOVA, 999 permutations31 were conducted following the computation of Hellinger dissimilarity matrices for each sample. Indicator values (IndVal32 for statistically comparable modalities were calculated to identify characteristic species affected by each factor.
Additionally, redundancy analyses (RDA) were performed, focusing solely on stations located on or near dunes. The morphometric characteristics of the nearest dune were assigned to each station. To examine the impact of the station position on the dune, the qualitative variable “trough” was converted to a binary variable through dummy coding. The influence of grain size was also incorporated by adding the grain size parameters (presented in the “Grain size data” section) as explanatory variables. All explanatory variables were scaled for the analysis.
Abundance data were transformed using Hellinger transformation to mitigate the effects of extreme abundance values. Backward and forward selection processes (999 permutations) were applied, resulting in a similar model that retained the most relevant explanatory variables while ensuring model parsimony. The absence of multicollinearity was confirmed by calculating the variance inflation factor (VIF), with variables exhibiting VIF values exceeding 10 being excluded from the analyses due to potential multicollinearity.
In conjunction with the RDA, a variance partitioning analysis was conducted to evaluate the contributions of grain size, morphology, and dune position factors (i.e., stations in a trough or not) to the explained variance. The significance of the three explanatory matrices was confirmed through PERMANOVA (999 replications).
Clustering analysis was performed to identify benthic stations with similar compositional characteristics. Abundance data were averaged across all the campaigns, as temporal variability was not addressed in this study. A Hellinger distance matrix was calculated and subsequently applied in a hierarchical clustering algorithm using Ward’s criterion33,34 to construct a dendrogram. Characteristic species for each cluster were identified through the calculation of IndVal and their significance (999 permutations), enabling the construction of a heatmap associating the most characteristic species of each cluster with the dendrogram. All statistical analyses were performed in R version 4.3.2.
Results
Dune morphology and dynamics
Dunes present mean heights between 2.65 and 5.52 m and mean wavelengths between 268 and 1652 m (Fig. 2). Dunes migrate east‒north east in the direction of the residual tidal current, although during periods of less than 2‒3 years, dune migration inversions can be observed in the case of sustained wave regimes. Their mean migration rates vary between 1.2 (s.d. 1.27) and 8.05 (s.d. 12.12) m.yr−1 when calculating on annual periods, with rates decreasing from west to east and when longer observation periods are considered. In this area, Ferret20 measured 17.1 to 27.7 m.yr−1 for the period of 2007–2008, which was characterized by a high wind and wave regime and migration distances of up to 20 m at the scale of a few semidiurnal tidal cycles.
Dune dynamics are controlled by the sediment dynamics, and essentially the bedload transport, under the influence of tidal currents interacting with winds and waves. Bedload flux estimations are oriented east‒north east in the range of 7.8‒9.8 t.m‒1.yr‒1 during the 2011–2018 period (Fig. 2) and can reach 17.6‒374.2 t.m‒1.yr‒1 during annual to pluriannual periods35. During shorter periods (e.g., the scale of a storm), residual bedload fluxes display greater variability and can reverse toward the west‒southwest.
Key morphodynamic characteristics of the dunes, categorized by dune sector. Ls: stoss side length, Ll: lee side length, λ: spacing between dunes, f: shape factor, c: migration rate, and Qbm: mass bedload transport. The letters above the boxplots represent statistically comparable groups (Tukey HSD, p < 0.05).
Grain size and morphological influences on biological indices
For all the biological indices examined (N, TR, H’, and J’), an increasing gradient was observed in relation to sediment grain size. The coarser facies, particularly those composed of gravel (sandy gravel, sG, and gravelly sands, gS), present higher values than the finer-grained facies, with a more dominant sand fraction (slightly gravelly sands, (g)S, and sands, S). For example, the average number of taxa recorded at stations characterized by sG and gS is 76 and 62, respectively, whereas stations with (g)S and S show averages of 48 and 31 taxa, respectively (Fig. 3).
Significant differences in the biological variables were also observed depending on the position of the benthic stations on the dunes. Stations located in areas without dunes or in interdune troughs presented significantly higher values than those located on the stoss or lee side of the dunes. For example, the average taxonomic richness is 73 and 75 at stations in nondune areas and troughs, respectively, whereas stations on the stoss and lee sides have averages of 45 and 32 taxa, respectively (Fig. 3). Furthermore, no significant differences were found between stations located in nondune areas and those in troughs. Similarly, stations on the stoss and lee sides of the dunes presented statistically comparable values.
When benthic stations are grouped on the basis of their location within different dune sectors, stations in the western sector generally exhibit higher values across all parameters (except for J’) than those in other sectors do (Fig. 3). The western sector is characterized by small, sparse, and low surface dunes (Fig. 2). In contrast, the eastern sector, with its high, closely spaced and extensive dunes (Fig. 2), tends to have lower biological index values than the other sectors do (Fig. 3); however, these differences are less pronounced than those observed between the western sector and the other areas.
Biotic variables categorized by sedimentary facies (left column), dune position (central column), and dune sector (right column). TR: Taxonomic richness, N: Abundance, H’: Shannon index, J’: Pielou’s evenness index. Sedimentary facies: sG (sandy gravel), gS (gravelly sand), (g)S (slightly gravelly sand), and S (sand). Dune positions: ND (nondune area), Trgh (trough), Sts (stoss side), Lee (lee side). Dune sectors: W (west), S (south), C (center), and E (east). The letters above the boxplots represent statistically comparable groups (Tukey HSD, p < 0.05).
These findings are consistent with the results of the Pearson correlation analysis, which revealed that grain size (d50) is generally positively correlated with the biological variables, whereas the morphodynamic characteristics of the dunes are negatively correlated with these variables (Fig. 4).
Pearson correlation coefficients (color scale) between the grain size, biological, and morphodynamic variables of the dunes. d50: Median grain size. TR: Taxonomic richness, N: Abundance, H’: Shannon index, J’: Pielou’s evenness index. c: Migration rate, λ: spacing between dunes, H: dune height, S: dune surface area, Ls: Stoss side length, Ll: Lee side length, and Qbm: mass bedload transport.
Grain size and morphological influences on trophic group composition
Deposit feeders and predators each account for approximately one-third of the benthic community at the DLT site, representing 36.7% and 34.7% of the total abundance, respectively. They are followed by filter feeders, which constitute 15.5% of the community. Scavengers and subsurface deposit feeders contribute in similar proportions, corresponding to 6.4% and 6.1% of the total abundance, respectively. Grazers are the least represented group, making up only 0.6% of the total abundance on average.
The proportions of the six trophic groups vary significantly across the different sediment facies at the DLT site, with the exception of grazers. Predators and scavengers tend to be more abundant in sandy sediments, whereas deposit feeders (both surface and subsurface) and filter feeders dominate in more gravelly substrates (Fig. 5). The transition in trophic group dominance appears to follow a relatively gradual pattern, which is consistent with the grain size gradient of the substrate (Fig. 5).
With respect to station positions on dunes, predators and scavengers are more prevalent on both the stoss and lee sides of dunes. In contrast, filter feeders and subsurface deposit feeders are more common in troughs and in areas without dunes. Surface deposit feeders are less common on the lee sides. Similar to the pattern observed across sediment facies, there were no significant differences in grazer abundance across the different dune positions (Fig. 5).
In terms of the dune sector, predators and scavengers are less abundant in the western and southern sectors and tend to be more prevalent in the eastern and central sectors. The opposite pattern is observed for subsurface deposit feeders, filter feeders, and grazers. Surface deposit feeders are more numerous in the southern sector, present in intermediate proportions in the western and central sectors, and are least abundant in the eastern sector (Fig. 5).
Trophic group proportions categorized by sedimentary facies (left column), dune position (central column), and dune sector (right column). Sedimentary facies: sG (sandy gravel), gS (gravelly sand), (g)S (slightly gravelly sand), and S (sand). Dune positions: ND (nondune area), Trgh (trough), Sts (stoss side), Lee (lee side). Dune sectors: W (west), S (south), C (center), and E (east). The letters above the boxplots represent statistically comparable groups (Tukey HSD, p < 0.05).
Grain size and morphological influences on species composition
From a grain size perspective, the PERMANOVA indicates a gradient in species composition associated with sediment facies. Facies with a significant gravel component (sG and gS) do not show statistically distinct communities, nor do the sediments dominated by sand ((g)S and S). Likewise, intermediate sediment facies (gS and (g)S) are not significantly different from each other, highlighting a gradual transition in benthic community composition between sG and S, the only facies that were significantly different from each other. The IndVal values for several species, which are calculated on the basis of the classification by sedimentary facies, are presented in Supplementary Table S1.
In terms of dune position, the species compositions at stations located outside the dune areas and in troughs are significantly different from those on the stoss and lee sides of the dunes (PERMANOVA, p < 0.05). No significant differences were found between the stations in the nondune areas and troughs or between the stoss and lee sides of the dunes (PERMANOVA, p > 0.05). The IndVal values for several species, which were calculated on the basis of the position of the station on dunes, are presented in Supplementary Table S2.
With respect to the dune sectors, the communities in the nondune areas were significantly different from those in the southern (PERMANOVA, F = 3.5, p < 0.05), central (PERMANOVA, F = 6.0, p < 0.05), and eastern sectors (PERMANOVA, F = 8.6, p < 0.01). The western sector is significantly different from only the eastern sector (PERMANOVA, F = 4.12, p < 0.05). The IndVal values for several species, which were calculated on the basis of dune sector classification, are presented in Supplementary Table S3.
Benthos structure on the DLT site
Regarding the structure of the benthic community, the arch (or horseshoe) arrangement of the stations on the RDA plot closely reflects their west‒east distribution across the DLT site (Fig. 6a). The interactions among the explanatory variables result in a Guttman effect36,37, leading to an organization of these variables along the two main components (RDA1 and RDA2). This diagonal structuring of the multivariate space is a common outcome in such analyses, which typically involve gradual variation in the taxonomic composition of the communities under study9,38,39,40. Consequently, the interpretation of variables follows the diagonals that intersect the multivariate space (Fig. 6a).
The first diagonal, running from the upper left to the lower right of the plot, is associated with the grain size (d50) and sediment dynamics (reported through the dune migration rate, namely c) gradient of the DLT site. Stations characterized by coarse, less dynamic substrates (primarily sG and gS) tend to be located on the left, whereas those with finer, more dynamic sediments ((g)S and S) are positioned more toward the right. Note that stations with the highest mud content also plot on the left side, although this fraction remains negligible (< 3%). The second diagonal, extending from the upper right to the lower left, corresponds more closely to the gradient in dune morphometric characteristics. The stations located on the right side of the plot are associated with high and large dunes, whereas those on the left side correspond to smaller and spaced dunes (Fig. 6).
Several species appear to be distributed along these gradients. For example, Spirobranchus triqueter is more abundant in coarse sediments and areas with a weaker dune influence (troughs and smaller dunes). In contrast, the suprabenthic species Megaluropus agilis, the bivalve Asbjornsenia pygmaea, and the polychaete Nephtys cirrosa are more common in sandy sediments with high and broad dunes, particularly in the eastern sector (Fig. 6a).
Finally, the adjusted R² value of the RDA (0.4) indicates that approximately 40% of the variation in benthic abundance can be explained by the selected variables.
The variance partitioning analysis indicated that, among the 40% of explained variance, 7% was attributable solely to sediment grain size variations, 5% to the position of the benthic station on the dune, and 9% to the morphometric characteristics of the surrounding dunes, accounting for approximately 21% of the total variance (Fig. 6b). The remaining 19% is explained by interactions among the explanatory variables, with 13% attributed to the combined interaction of all three categories. This partitioning suggests that, at the scale of the DLT site, the distribution of benthic taxa is driven primarily by complex interactions involving both grain size and seabed morphology and dynamics, which aligns with the conclusions drawn from the RDA.
Benthic community distribution on the DLT site
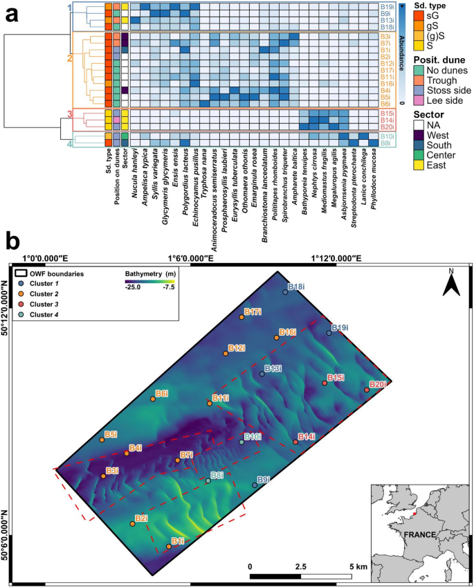
To identify the species most affected by the grain size and morphological gradients at the DLT site, hierarchical clustering analysis (HCA) of the abundance data was conducted (Fig. 7a), followed by the calculation of IndVal indices for each species within each cluster (Table 1). The HCA revealed two main clusters (clusters 1 and 2 grouped together, and clusters 3 and 4, Fig. 7a). Clusters 1 and 2 are characterized by relatively coarse sediment, with two main differences distinguishing them. The first difference is grain size, where stations in cluster 1 have smaller sediment (average median grain size of 581 μm) than the coarser sediment in cluster 2 (average median grain size of 1,409 μm). The second difference pertains to the spatial location of the stations, with cluster 1 stations situated east of those of cluster 2. This west‒east organization reflects the primary gradients in the area (grain size and morphological gradients), as well as the direction of residual tidal currents, which flow in the northeast direction and, in fact, mean residual sediment transport and dune migration20. Despite these differences, some species from cluster 1 are also found at certain stations in cluster 2, albeit with lower abundances (Fig. 7a).
Hierachical clustering dendrogram and heatmap (a) and spatial distribution of the different clusters on the Dieppe-Le Tréport site (b). Sd. Type : Sedimentary type. sG (sandy gravel), gS (gravelly sand), (g)S (slightly gravelly sand), and S (sand). Posit. Dune : Position on dune. Bathymetric data sources: GEOxyz and G-Tec. The map was generated using QGIS version 3.34.
Clusters 3 and 4 are characterized by stations with small-grained sediments, most of which exhibit a sandy facies (Fig. 7). These stations are located primarily in the eastern and central parts of the study area. The main difference between Clusters 3 and 4 lies in the characteristics of the surrounding dunes. All cluster 3 stations are situated in the eastern sector, which is marked by the highest and widest dunes in the study area, with predominantly sandy substrates. In contrast, the two stations in cluster 4 are located in areas where the dunes are smaller, and the substrate is slightly coarser, containing, on average, 10.4% gravel compared with only 0.56% in cluster 3.
Importantly, most species characteristic of cluster 3 were rarely found in clusters 1 and 2, which was further confirmed by the high-fidelity indices of the species associated with cluster 3 (Table 1). Conversely, some species characteristic of cluster 1 are also found, sometimes in high abundance, at the stations in cluster 4, indicating a degree of ecological continuity between these clusters, which is reinforced by their spatial proximity (Fig. 7).
The benthic communities identified by this HCA suggest a gradual distribution of organisms along a west‒east axis, with cluster 2-type communities in the west transitioning progressively to cluster 1- or 4-type communities and ultimately to cluster 3-type communities in the eastern part of the study area. This spatial organization is particularly evident in Fig. 7b and appears to be associated with the grain size, morphology and dune dynamic gradients that characterize the site (Figs. 1 and 2).
Discussion
Influence of sediment grain size and Dune morphology and dynamics on benthic diversity gradients
The grain size gradient at the DLT site, which decreased from west to east, was positively correlated with the biological diversity gradient. Coarser sediments, such as sandy gravel in the western sector, are associated with higher biodiversity than the sandier substrate in the eastern sector. This relationship is well established in the English Channel3,8,41,42, as coarse, heterogeneous sediments offer greater structural complexity43,44,45,46, providing more niches and fostering diverse biological interactions such as predation47,48,49,50,51,52,53,54. Thus, the west‒east grain size gradient likely underpins the observed diversity pattern at the DLT site.
However, sediment grain size alone does not fully explain this pattern, as the presence of dunes also shapes benthic diversity. Dunes negatively affect biodiversity, with larger and more extensive dunes causing greater decreases, a pattern that has also been observed for smaller transverse features such as sand ripples55. At DLT, near-dune stations show a 52% decrease in taxonomic richness and a 70% decrease in abundance compared with areas without dunes, a trend mirrored in other regions, such as the French Flander Bank, where similar biotic reductions have been observed12.
Notably, at the DLT site, no significant differences in diversity or species composition were found between communities located in troughs and those in areas without bedforms. This lack of distinction suggests a degree of temporal stability and connectivity between these environments, likely maintained by larval dispersion when direct connectivity is not possible. As such, interdune troughs, particularly those with relatively large surface areas, can be considered as hotspots of benthic diversity. Thus, dunes primarily affect the communities located on their slopes, with a stark contrast between the more diverse trough communities and the less diverse slope communities. Such distribution patterns have been documented multiple times at various sites and for different types of bedforms10,11,12,20,21,22,23,24,25,26,27,28,29,30,31,32,33,34,35,36,37,38,39,40,41,42,43,44,45,46,47,48,49,50,51,52,53,54,55,56,57,58,59,60,61,62,63,64.
Grain size, dune morphology and dynamics, and benthic diversity are intricately interconnected at the DLT site65. In the west, stronger tidal currents are responsible for more intense sediment transport, resulting in sandy sediment depletion and a mostly gravelly substrate. This favors the formation of small, isolated dunes, indicative of sandy sediment depletion16,66, thereby creating extensive coarse-grained interdune trough areas that support diverse communities. Conversely, in the eastern part of the study site, the decrease in current intensity tends to favor sandy sediment accumulation, leading to the development of large, extensive dunes organized into continuous dune fields. This accumulation leaves little to no coarse-grained surface area, explaining the lowest diversity observed in this sector. Furthermore, the sandy sediments in the east are more easily mobilized by currents, resulting in a more dynamic seabed in the east than in the west.
On the structure of benthic communities in Dune fields
Impact of sediment dynamics and Dune migration on benthic community structure
Sediment transport processes on dunes are frequently cited as the primary factor explaining the impoverishment of benthic communities associated with sedimentary structures12,67. This could account for the observed negative correlation between various biotic parameters and dune migration speed (c), which serves as a proxy for sediment dynamics at the scale of an individual dune (Fig. 4). These movements can lead to the burial of organisms68,69 and have an abrasive effect caused by bedload as well as suspended load70,71. Offshore Dunkirk, in the southern North Sea, submarine dunes develop on top of a sandbank and migrate at rates of 40–130 m per year (from a 10-month observation period) and 20.6–37.2 m per year (from a 20-month observation period)12. High sediment fluxes tend to homogenize benthic communities between the troughs and crests of dunes12. Furthermore, differential migration speeds among various bedforms contribute to differences in the structural and functional diversity of benthic communities12,20,58,61. At the DLT site, where significant heterogeneity was observed between the troughs and slopes of dunes, dune migration rates derived from annual observation periods are between 1.2 and 8.05 m per year, which is approximately an order of magnitude lower than those of the dunes located off Dunkirk12. Sedimentary and dune dynamics can be key factors for benthic structuring: homogenization of the benthic community structure is observed in the case of high sediment and dune dynamics, whereas heterogeneity is observed in the case of low sediment and dune dynamics. The question of a dune migration rate threshold value of approximately 10–15 m per year (derived from annual observation periods) to distinguish homogeneous/heterogeneous benthic structures should be considered, but could be further refined through additional studies.
Sediment movements can also impact the metabolism of benthic organisms, potentially causing damage to gills72,73,74, with some trophic groups being more affected by these mechanisms than others12. For example, filter feeders are often less abundant in dune-dominated areas12,75, except in large interdune troughs where they can thrive11. The results from the DLT site support this observation, showing that filter feeders are significantly less abundant on both the stoss and lee sides of the dunes than in interdune troughs and areas without dunes. They are also proportionally less common in the central and eastern sectors of the study area, which are characterized by tall and extensive dunes.
Trophic influences on benthic community structure in Dune environments
The influence of trophic mechanisms might also play a significant role in the aggregation of filter feeders, sub-surface and surface deposit feeders within interdune troughs. These troughs can serve as zones of organic matter accumulation10,21,60,76,77,78, providing a beneficial environment for organisms that rely on sedimentary organic matter11,58,63,79,80,81,82,83. This trend is partly evident at the DLT site, where filter feeders, surface and subsurface deposit feeders tend to be more abundant in interdune troughs and dune-free areas, as well as in the western dune sector characterized by smaller, less extensive dunes. This could explain why species such as Spirobranchus triqueter, Galathea intermedia and Caulleriella alata, which are filter feeders, surface and subsurface deposit feeders, are more frequently associated with interdune troughs and the western sector.
Similar observations can be made with respect to grain size, where coarser sediments, particularly the voids between gravel particles, can act as traps for organic matter that benthic organisms can utilize11,57,84. Coarse sediments are mainly found in the western dune sector, where less extensive dunes result in a greater interdune surface area. At the DLT site, such differences were previously noted22, where sandy gravel contained significantly more organic matter (2.34%) than did gravelly sands (1.8%), which in turn had higher levels than did clean sands (0.85%).
Conversely, predators and scavengers were more prevalent on dune slopes, a pattern previously reported a few kilometers south20. Several studies have highlighted the dominance of predators and scavengers on dune flanks and crests61,85,86, which can attract relatively high trophic levels, particularly fish61,85,86. For predators, such dynamic environments are often described as ideal for ambush predation, facilitating hunting strategies12,61. Additionally, the local topography may promote the concentration of planktonic larvae, thus benefiting primary consumers87,88. This likely explains the relatively high abundances of certain species, such as Nephtys cirrosa, which are known to be particularly prevalent on dune slopes and crests10,12,20,57,58,89.
Scavengers are likely to exploit the high mortality rates observed on dunes12, where many shell-bearing organisms, such as Echinocardium cordatum, have been reported to be fragmented57. These findings suggest that trophic interactions play a significant role in shaping the benthic community composition in dune environments.
Influence of species traits and morphosedimentary interactions on benthic community structure
Nevertheless, other functional traits, particularly behavioral and morphological characteristics, likely play a significant role in shaping benthic community composition. Mobility is one of the key factors influencing species distributions, with communities on slopes and crests of bedforms typically dominated by mobile species12,21,90. Although no specific trait-based analysis has been conducted at the DLT site, a similar pattern is expected. Many mobile suprabenthic species, such as Gastrosaccus spinifer, Megaluropus agilis, and Bathyporeia tenuipes, were observed colonizing dune slopes in high abundances. This observation is consistent across other sandbanks and dunes10,20,56,90, including in the eastern English Channel, where large aggregations (“clouds”) of these species have been reported (Bathyporeia spp., G. spinifer)57.
Some exceptions do exist, with a few sessile species, such as Spisula solida, S. elliptica, S. subtruncata, and Asbjornsenia pygmaea, also found on the dune slopes at the DLT site. Similar findings were noted a few kilometers south20, where these species presented the highest abundances on the lower part of the gentle slope. The likely explanation for their presence is the suitability of the dune-provided substrate (primarily sandy)61,91, which matches their preferred habitat3,92. Additionally, their ability to burrow may help them withstand the abrasive nature of these dynamic environments93,94.
Moreover, bedforms are frequently described as potential larval traps79,88, where community structure may be influenced by larval or postlarval migration processes, particularly for species such as Spisula spp., which tend to migrate toward sediment types that are favorable for their development60,91,95. This highlights the synergistic effects that occur at the DLT site, where species distribution is strongly linked to both sediment grain size and dune morphology. Similarly, a few kilometers to the south, interdune variability (reflecting differences in grain size and morphometry) and intradune variability (position on the dune) account for approximately 44% of the variation in benthic community composition20. This result is comparable to the 40% of variance explained with the data used in this study. These findings emphasize the complex and multifactorial nature of morphosedimentary gradients and their associated benthic communities at the DLT site. The organization of these gradients cannot be reduced to simple sedimentary characteristics; instead, it involves multiple interacting factors, such as hydrodynamics itself influencing sediment dynamics and, thus, seabed morphology and bedform dynamics, which contribute to the intricate structuring of the local ecosystem.
Conclusion
Using bathymetric, grain size, and benthic data, this study highlights how sediment grain size, dune morphology and dynamics shape benthic communities at the future DLT offshore wind farm site. These factors are interlinked and influenced by local hydrodynamics, creating nested biodiversity gradients with distinct spatial patterns. At the site level, biodiversity is greater in the western sector, where coarse sediments dominate due to limited dune coverage. Conversely, the eastern sector, characterized by sandy substrates and large, continuous dune fields formed by sand accumulation, exhibited lower benthic diversity.
A secondary biodiversity gradient occurs at the dune scale: interdune troughs host more diverse communities than dune flanks do. Sediment and dune dynamics play crucial roles in structuring these communities. High dynamics tend to homogenize the benthos, whereas lower dynamics promote heterogeneity between troughs and flanks. A potential migration threshold of 10–15 m·yr⁻¹ (based on annual observations) appears to influence this heterogeneity, although further research is needed to refine this estimate.
The planned installation of offshore wind turbines at the DLT site could alter dune morphology and hydrodynamic conditions, potentially affecting benthic communities. Particular attention should focus on interdune troughs, which serve as biodiversity hotspots. The relatively slow dune migration rates at the site may mitigate some impacts, but understanding how anthropogenic changes influence these unique habitats remains critical for conservation and management efforts. In particular, impacts during construction (e.g., dune destruction, sediment resuspension, noise pollution) and post-construction effects (e.g., introduction of hard substrates favoring sessile epifauna, noise pollution) warrant careful evaluation. Continued long-term environmental monitoring at such sites is therefore strongly encouraged.
Data availability
The datasets analyzed during the current study are available from the corresponding author on reasonable request.
References
Dauvin, J. C. History of benthic research in the english channel: from general patterns of communities to habitat mosaic description. J. Sea Res. 100, 32–45 (2015).
Larsonneur, C., Bouysse, P. & Auffret, J. P. The superficial sediments of the english channel and its western approaches. Sedimentology 29, 851–864 (1982).
Pezy, J. P. & Dauvin, J. C. Wide coverage but few quantitative data: coarse sediments in the english channel. Ecol. Indic. 121, 107010 (2021).
Auffret, J. P., Alduc, D., Larsonneur, C. & Smith, A. J. Cartographie du réseau des paléovallées et de l’épaisseur des formations superficielles meubles de la Manche orientale. Ann. Inst. Océan. 56, 21–35 (1980).
Cabioch, L., Gentil, F., Glaçon, R. & Retière, C. Le bassin oriental de La Manche, modèle de distribution de peuplements benthiques dans une mer à fortes marées. J. Rech. Océan. 3, 24 (1978).
Dewarumez, J. M. & Davoult, D. Les biocénoses subtidales macrobenthiques en Manche orientale et mer du Nord. in Les biocénoses marines et littorales françaises des côtes Atlantique, Manche et Mer du Nord: synthèse, menaces et perspectives (ed. Dauvin, J.C.) 79–82 (Muséum national d’histoire naturelle, Paris, 1997).
Gentil, F. & Cabioch, L. Les biocénoses subtidales macrobenthiques de la Manche, conditions écologiques et structure générale. in Les biocénoses marines et littorales françaises des côtes Atlantique, Manche et Mer du Nord: synthèse, menaces et perspectives (ed. Dauvin J.C.) 68–78 (Muséum national d’histoire naturelle, Paris, 1997).
Cooper, K. M. & Barry, J. A big data approach to macrofaunal baseline assessment, monitoring and sustainable exploitation of the seabed. Sci. Rep. 7, 12431 (2017).
Chauvel, N. et al. Sediment grain size and benthic community structure in the eastern English Channel: species-dependent responses and environmental influence. Mar. Pollut. Bull. 200, 116042 (2024).
van Dijk, T. A. G. P. et al. Benthic habitat variations over tidal ridges, North Sea, the Netherlands. In Seafloor geomorphology as benthic habitat (eds Harris, P. T. et al.) 241–249 (Elsevier, 2012). https://doi.org/10.1016/B978-0-12-385140-6.00013-X.
Van Lancker, V. Bedforms as benthic habitats: living on the edge, chaos, order and complexity. In Atlas of bedforms in the western Mediterranean (eds Guillén, J. et al.) 195–198 (Springer International Publishing, 2017). https://doi.org/10.1007/978-3-319-33940-5_30.
Robert, A. E. et al. Sediment migrations drive the dynamic of macrobenthic ecosystems in subtidal sandy bedforms. Mar. Pollut Bull. 171, 112695 (2021).
Flemming, B. Zur klassifikation subaquatischer, strömungstransversaler transportkörper. Bochum. Geologische Und Geotechn. Arbeiten. 29, 44–47 (1988).
Ikehara, K. Bedforms in the Oki Strait, southern Japan sea: an example of inactive bedform system under modern oceanographic conditions. J. Sed. Soc. Japan. 35, 19–28 (1991).
Ikehara, K. & Kinoshita, Y. Distribution and origin of subaqueous dunes on the shelf of Japan. Mar. Geol. 120, 75–87 (1994).
Le Bot, S. Morphodynamique de dunes sous-marines sous influence des marées et des tempêtes. Processus hydro-sédimentaires et enregistrement. Exemple du Pas-de-Calais. (PhD thesis, Université des Sciences et Technologies de Lille, 2001).
Ashley, G. M. Classification of large-scale subaqueous bedforms; a new look at an old problem. J. Sediment. Res. 60, 160–172 (1990).
Latapy, A., Héquette, A., Pouvreau, N., Weber, N. & Robin-Chanteloup, J. B. Mesoscale morphological changes of nearshore sand banks since the early 19th century, and their influence on coastal dynamics, Northern France. J. Mar. Sci. Eng. 7, 73 (2019).
Ferret, Y., Le Bot, S., Tessier, B., Garlan, T. & Lafite, R. Migration and internal architecture of marine dunes in the eastern English Channel over 14 and 56 year intervals: the influence of tides and decennial storms. Earth Surf. Process. Landf. 35, 1480–1493 (2010).
Ferret, Y. Morphodynamique de dunes sous-marines en contexte de plate-forme mégatidale (Manche orientale). Approche multi-échelles spatio-temporelles. (PhD thesis, Université de Rouen, 2011).
Mestdagh, S. et al. Linking the morphology and ecology of subtidal soft-bottom marine benthic habitats: a novel multiscale approach. Estuar. Coast. Shelf Sci. 238, 106687 (2020).
Pezy, J. P. Approche écosystémique d’un futur parc éolien en Manche orientale: exemple du site de Dieppe–Le Tréport. (PhD thesis, Université de Caen, 2017).
Pearson, T. H. Studies on the ecology of the macrobenthic fauna of lochs Linnhe and Eil, West Coast of Scotland. II. Analysis of the macrobenthic fauna by comparison of feeding groups. Vie Et Milieu 22, 53–83 (1971).
Fauchald, K. & Jumars, P. A. The diet of worms: a study of polychaete feeding guilds. Ocean. Mar. Biol. Ann. Rev. 17, 193–284 (1979).
Dauvin, J. C. & Ibanez, F. Variations à long-terme (1977–1985) du peuplement des sables fins de la Pierre Noire (baie de Morlaix, Manche occidentale): analyse statistique de révolution structural. in Long-term changes in coastal benthic communities (eds. Heip, C., Keegan, B. F. & Lewis, J. R.) 171–186 (Springer Netherlands, Dordrecht, 1987). https://doi.org/10.1007/978-94-009-4049-9_16
Chauvel, N., Raoux, A., Weill, P., Dezilleau, L. & Pezy, J. P. Assessing the ecological effects of low-intensity marine aggregate extraction in a strong-hydrodynamic, coarse environment context: a case study of the GIE GMO site (English Channel). Mar. Env. Res. 199, 106614 (2024).
Folk, R. L. The distinction between grain size and mineral composition in sedimentary-rock nomenclature. J. Geol. 62, 344–359 (1954).
Crickmore, M. J. Effect of flume width on bed-form characteristics. J. Hydr. Div. 96, 473–496 (1970).
Engel, P. & Lau, Y. L. Computation of bed load using bathymetric data. J. Hydr. Div. 106, 369–380 (1980).
Hoekstra, P. et al. Bedform migration and bedload transport on an intertidal shoal. Cont. Shelf Res. 24, 1249–1269 (2004).
Anderson, M. J. A new method for non-parametric multivariate analysis of variance. Austr. Ecol. 26, 32–46 (2001).
Dufrene, M. & Legendre, P. Species assemblages and indicator species: the need for a flexible asymmetrical approach. Ecol. Mono. 67, 345–366 (1997).
Ward, J. H. Hierarchical grouping to optimize an objective function. J. Am. Stat. Assoc. 58, 236–244 (1963).
Murtagh, F. & Legendre, P. Ward’s hierarchical agglomerative clustering method: which algorithms implement ward’s criterion? J. Classif. 31, 274–295 (2014).
Blanpain, O. Dynamique sédimentaire multiclasse : de l’étude des processus à la modélisation en Manche (PhD thesis, Université de Rouen, 2009).
Guttman, L. A. Note on Sir Cyril burt’s ‘Factorial analysis of qualitative data’. Brit. J. Stat. Psych. 6, 1–4 (1953).
Benzécri, J. P. L’analyse des données. Tome I : la taxinomie. Tome II : l’analyse des correspondances (Dunod, 1973).
Dauvin, J. C. Évolution temporelle (août 1977-août 1980) du peuplement des sables grossiers à Amphioxus Lanceolatus-Venus fasciata de la baie de Morlaix (France). Oceanol. Acta. 11, 173–183 (1988).
Davoult, D. Biofaciès et structure trophique du peuplement des cailloutis du Pas-de-Calais (France). Oceanol. Acta. 13, 335–348 (1990).
Legendre, P. & Legendre, L. Numerical Ecology (Elsevier, 2012).
Lozach, S. & Dauvin, J. C. Temporal stability of a coarse sediment community in the central eastern English Channel paleovalleys. J. Sea Res. 71, 14–24 (2012).
Foveau, A., Desroy, N., Dauvin, J. C. & Dewarumez, J. M. Distribution patterns in the benthic diversity of the eastern English Channel. Mar. Ecol. Prog. Ser. 479, 115–126 (2013).
Schmid, P. E. Fractal properties of habitat and patch structure in benthic ecosystems. in Advances in Ecological Research (eds Fitter, A. H. & Raffaelli, D. G.) 339–401 (1999).
Hewitt, J. E., Thrush, S. F., Halliday, J. & Duffy, C. The importance of small-scale habitat structure for maintaining beta diversity. Ecology 86, 1619–1626 (2005).
Hewitt, J. E., Thrush, S. F. & Dayton, P. D. Habitat variation, species diversity and ecological functioning in a marine system. J. Exp. Mar. Biol. Ecol. 366, 116–122 (2008).
Jardim, V. L., Gauthier, O., Toumi, C. & Grall, J. Quantifying Maerl (rhodolith) habitat complexity along an environmental gradient at regional scale in the Northeast Atlantic. Mar. Env. Res. 181, 105768 (2022).
Dean, R. L. & Connell, J. H. Marine invertebrates in an algal succession. III. Mechanisms linking habitat complexity with diversity. J. Exp. Mar. Biol. Ecol. 109, 249–273 (1987).
Matias, M. G., Underwood, A. J. & Coleman, R. A. Effects of structural diversity and identity of patches of habitat on diversity of benthic assemblages. Austr. Ecol. 35, 743–751 (2010).
MacArthur, R. H. & MacArthur, J. W. On bird species diversity. Ecology 42, 594–598 (1961).
Bell, S. S., McCoy, E. D. & Mushinsky, H. R. Habitat structure: the physical arrangement of objects in space (Springer Netherlands, 1991). https://doi.org/10.1007/978-94-011-3076-9
Tews, J. et al. Animal species diversity driven by habitat heterogeneity/diversity: the importance of keystone structures. J. Biog. 31, 79–92 (2004).
Bouma, T. J., Olenin, S., Reise, K. & Ysebaert, T. Ecosystem engineering and biodiversity in coastal sediments: posing hypotheses. Helgol. Mar. Res. 63, 95–106 (2009).
Grall, J. & Glémarec, M. Biodiversité des fonds de maërl en bretagne : approche fonctionnelle et impacts anthropogéniques. Vie Et Milieu 47, 339–349 (1997).
Kovalenko, K. E., Thomaz, S. M. & Warfe, D. M. Habitat complexity: approaches and future directions. Hydrobiologia 685, 1–17 (2012).
Barros, F., Underwood, A. J. & Archambault, P. The influence of troughs and crests of ripple marks on the structure of subtidal benthic assemblages around Rocky reefs. Estuar. Coast Shelf Sci. 60, 781–790 (2004).
Wilson, J. B. Shelly faunas associated with temperate offshore tidal deposits. In Offshore Tidal Sands: Processes and Deposits (ed. Stride, A. H.) 126–171 (Springer Netherlands, 1982). https://doi.org/10.1007/978-94-009-5726-8_6.
Prygiel, J. Etude du peuplement à Ophelia borealis et de l’annélide Nephtys cirrosa (Ehlers 1868) en Manche orientale et en Mer du Nord occidentale. (Lille 1, 1987).
Baptist, M. J., van Dalfsen, J., Weber, A., Passchier, S. & van Heteren The distribution of macrozoobenthos in the Southern North sea in relation to meso-scale bedforms. Estuar. Coast Shelf Sci. 68, 538–546 (2006).
Moulaert, I., Hostens, K., Hillewaert, H. & Wittoeck, J. Spatial variation of the macrobenthos species and communities of the Belgian continental shelf and the relation to environmental variation. ICES CM A:09, 1–13 (2007).
Ramey, P. A., Grassle, J. P., Grassle, J. F. & Petrecca, R. F. Small-scale, patchy distributions of infauna in hydrodynamically mobile continental shelf sands: do ripple crests and troughs support different communities? Cont. Shelf Res. 29, 2222–2233 (2009).
Ellis, J. R., Maxwell, T., Schratzberger, M. & Rogers, S. I. The benthos and fish of offshore sandbank habitats in the southern North sea. J. Mar. Biol. Ass. U. K. 91, 1319–1335 (2011).
Van Lancker, V. et al. Fine-scale Geomorphological mapping of sandbank environments for the prediction of macrobenthic occurrences, Belgian part of the North sea. In Seafloor Geomorphology as Benthic Habitat (eds Harris, P. T., Baker, E. K. et al.) 251–260 (Elsevier, 2012). https://doi.org/10.1016/B978-0-12-385140-6.00014-1.
Damveld, J. H. et al. Video transects reveal that tidal sand waves affect the spatial distribution of benthic organisms and sand ripples. Geoph. Res. Lett. 45, 11837–11846 (2018).
Lozano, P. et al. Multiprocess interaction shaping geoforms and controlling substrate types and benthic community distribution in the Gulf of Cádiz. Mar. Geol. 423, 106139 (2020).
Flemming, B. The role of grain size, water depth and flow velocity as scaling factors controlling the size of subaqueous dunes. In International workshop on marine sandwave dynamics. (eds. Trentesaux, A. & Garlan, T.) (University of Lille I, France, 2000).
Vah, M., Jarno, A., Le Bot, S., Ferret, Y. & Marin, F. Bedload transport and bedforms migration under sand supply limitation. Environ. Fluid Mech. 20, 1031–1052 (2020).
Holme, N. A. & Wilson, J. B. Faunas associated with longitudinal furrows and sand ribbons in a tide-swept area in the english channel. J. Mar. Biol. Ass. U. K. 65, 1051–1072 (1985).
Miller, D. C., Muir, C. L. & Hauser, O. A. Detrimental effects of sedimentation on marine benthos: what can be learned from natural processes and rates? Ecol. Engin. 19, 211–232 (2002).
Hinchey, E. K., Schaffner, L. C., Hoar, C. C. & Vogt, B. W. Batte, L. P. Responses of estuarine benthic invertebrates to sediment burial: the importance of mobility and adaptation. Hydrobiologia 556, 85–98 (2006).
Warwick, R. M. & Uncles, R. Distribution of benthic macrofauna associations in the Bristol channel in relation to tidal stress. Mar. Ecol. Prog. Ser. 3, 97–103 (1980).
Rutherford, J. C., Latimer, G. J. & Smith, R. K. Bedform mobility and benthic oxygen uptake. Water Res. 27, 1545–1558 (1993).
Grant, J. & Thorpe, B. Effects of suspended sediment on growth, respiration, and excretion of the soft-shell clam (Mya arenaria). Can. J. Fish. Aquat. Sci. 48, 1285–1292 (1991).
Pineda, M. C. et al. Effects of suspended sediments on the sponge holobiont with implications for dredging management. Sci. Rep. 7, 4925 (2017).
Tuttle-Raycraft, S. & Ackerman, J. D. Living the high turbidity life: the effects of total suspended solids, flow, and gill morphology on mussel feeding. Limnol. Ocean. 64, 2526–2537 (2019).
Breine, N. T. et al. Structural and functional diversity of soft-bottom macrobenthic communities in the southern North Sea. Estuar. Coast. Shelf Sci. 214, 173–184 (2018).
Huettel, M., Ziebis, W. & Forster, S. Flow-induced uptake of particulate matter in permeable sediments. Limnol. Ocean. 41, 309–322 (1996).
Van Lancker, V. & Jacobs, P. The dynamical behaviour of shallow-marine dunes. in International workshop on marine sandwave dynamics. (eds. Trentesaux, A. & Garlan, T.) (University of Lille I, France, 2000).
Van Oyen, T., Blondeaux, P. & Van den Eynde, D. Sediment sorting along tidal sand waves: a comparison between field observations and theoretical predictions. Cont. Shelf Res. 63, 23–33 (2013).
Eckman, J. Small-scale patterns and processes in a soft-substratum, intertidal community. J. Mar. Res. 37, 437–457 (1979).
Hogue, E. W. & Miller, C. B. Effects of sediment microtopography on small-scale spatial distributions of meiobenthic nematodes. J. Exp. Mar. Biol. Ecol. 53, 181–191 (1981).
Ramey, P. A. & Bodnar, E. Selection by a deposit-feeding polychaete, Polygordius jouinae, for sands with relatively high organic content. Limnol. Ocean. 53, 1512–1520 (2008).
Markert, E., Kröncke, I. & Kubicki, A. Small scale morphodynamics of shoreface-connected ridges and their impact on benthic macrofauna. J. Sea Res. 99, 47–55 (2015).
Robert, A. E. et al. Seasonal dynamic of the benthic food web in subtidal sandbanks. Mar. Ecol. Prog. Ser. 735, 27–41 (2024).
Pilditch, C. A., Emerson, C. W. & Grant, J. Effect of scallop shells and sediment grain size on phytoplankton flux to the bed. Cont. Shelf Res. 17, 1869–1885 (1997).
Kaiser, M. J. et al. Demersal fish and epifauna associated with sandbank habitats. Estuar. Coast. Shelf Sci. 60, 445–456 (2004).
Vasslides, J. & Able, K. Importance of shoreface sand ridges as habitat for fishes off the Northeast Coast of the united States. Fish. Bull. 106, 93–107 (2008).
Snelgrove, P. V. R., Butman, C. A. & Grassle, J. P. Hydrodynamic enhancement of larval settlement in the bivalve Mulinia lateralis (Say) and the polychaete Capitella sp. I in microdepositional environments. J. Exp. Mar. Biol. Ecol. 168, 71–109 (1993).
Snelgrove, P. V. R. Hydrodynamic enhancement of invertebrate larval settlement in microdepositional environments: colonization tray experiments in a muddy habitat. J. Exp. Mar. Biol. Ecol. 176, 149–166 (1994).
Holzhauer, H. et al. Benthic species distribution linked to morphological features of a barred coast. J. Mar. Sci. Engin. 8, 16 (2020).
Cheng, C. H. et al. Small-scale macrobenthic community structure along asymmetrical sand waves in an underwater seascape. Mar. Ecol. 42, e12657 (2021).
Snelgrove, P. V. R., Grassle, J. P., Grassle, J. F., Petrecca, R. F. & Ma, H. In situ habitat selection by settling larvae of marine soft-sediment invertebrates. Limnol. Ocean. 44, 1341–1347 (1999).
Alexander, R. R., Stanton, R. J. & Dodd, J. R. Influence of sediment grain size on the burrowing of bivalves: correlation with distribution and stratigraphic persistence of selected neogene clams. PALAIOS 8, 289–303 (1993).
Breum, O. Stimulation of burrowing activity by wave action in some marine bivalves. Ophelia 8, 197–207 (1970).
Savage, N. B. Burrowing activity in Mercenaria mercenaria (L.) and Spisula solidissima (Dillwyn) as a function of temperature and dissolved oxygen. Mar. Behav. Physiol. 3, 221–234 (1976).
Snelgrove, P. V. R., Grassle, J. P. & Butman, C. A. Sediment choice by settling larvae of the bivalve, Spisula solidissima (Dillwyn), in flow and still water. J. Exp. Mar. Biol. Ecol. 231, 171–190 (1998).
Acknowledgements
The authors of this study extend their gratitude to the Éoliennes en Mer de Dieppe-Le Tréport group for providing the multi-year bathymetric data. The authors also acknowledge the invaluable contributions of all those involved in the collection and processing of benthic macrofauna samples, including the crew of the oceanographic vessels. Finally, the authors are grateful to the two anonymous reviewers for their constructive comments, which greatly helped to improve this manuscript.
Author information
Authors and Affiliations
Contributions
S.L.B., P.W. and J.P.P. conceived and designed the research. J.P.P. and A.R. conducted the field work. J.P.P. analyzed the samples. S.L.B., J.P.P., T.D. and N.C. analyzed the data. N.C. wrote the manuscript and produced all the figures and tables. All authors reviewed the manuscript.
Corresponding author
Ethics declarations
Competing interests
The authors declare no competing interests.
Additional information
Publisher’s note
Springer Nature remains neutral with regard to jurisdictional claims in published maps and institutional affiliations.
Supplementary Information
Below is the link to the electronic supplementary material.
Rights and permissions
Open Access This article is licensed under a Creative Commons Attribution-NonCommercial-NoDerivatives 4.0 International License, which permits any non-commercial use, sharing, distribution and reproduction in any medium or format, as long as you give appropriate credit to the original author(s) and the source, provide a link to the Creative Commons licence, and indicate if you modified the licensed material. You do not have permission under this licence to share adapted material derived from this article or parts of it. The images or other third party material in this article are included in the article’s Creative Commons licence, unless indicated otherwise in a credit line to the material. If material is not included in the article’s Creative Commons licence and your intended use is not permitted by statutory regulation or exceeds the permitted use, you will need to obtain permission directly from the copyright holder. To view a copy of this licence, visit http://creativecommons.org/licenses/by-nc-nd/4.0/.
About this article
Cite this article
Chauvel, N., Dufresne, T., Le Bot, S. et al. Sediment grain size and bedform morphology and dynamics shape benthic community heterogeneity in submarine dune fields. Sci Rep 15, 40693 (2025). https://doi.org/10.1038/s41598-025-24296-x
Received:
Accepted:
Published:
Version of record:
DOI: https://doi.org/10.1038/s41598-025-24296-x









