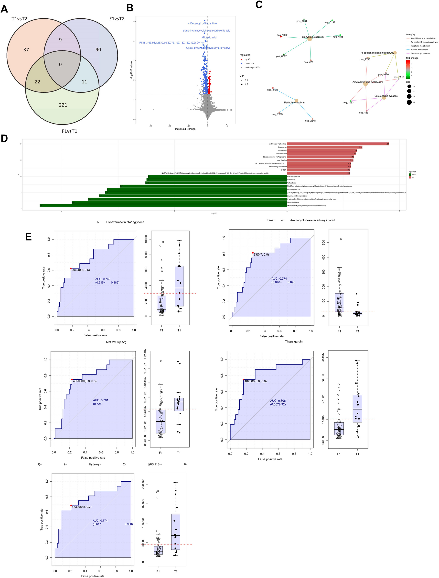
Fig. 6

Impact of the number of thyroid cancer lymph node metastases on gut metabolite composition. Metabolite composition classification in F1 and T1 (A). Volcano map of differentially expressed metabolites in F1 and T1 (B). KEGG enrichment analysis and related DEMs in F1 and T1 (C). Differentially expressed metabolite bar graph in F1 and T1. Horizontal coordinates are log2FC of differential metabolites and vertical coordinates are differential metabolites (D). ROC curve analysis of the candidate biomarkers shows the five metabolites’ abundance and the high AUCs for the five metabolites (E). F1: Number of lymph node metastases is less than 5, T2: Number of lymph node metastases exceeds 10.