Fig. 2
From: EEG based epileptic seizure detection using SVM fuzzy learning and metaheuristic optimization

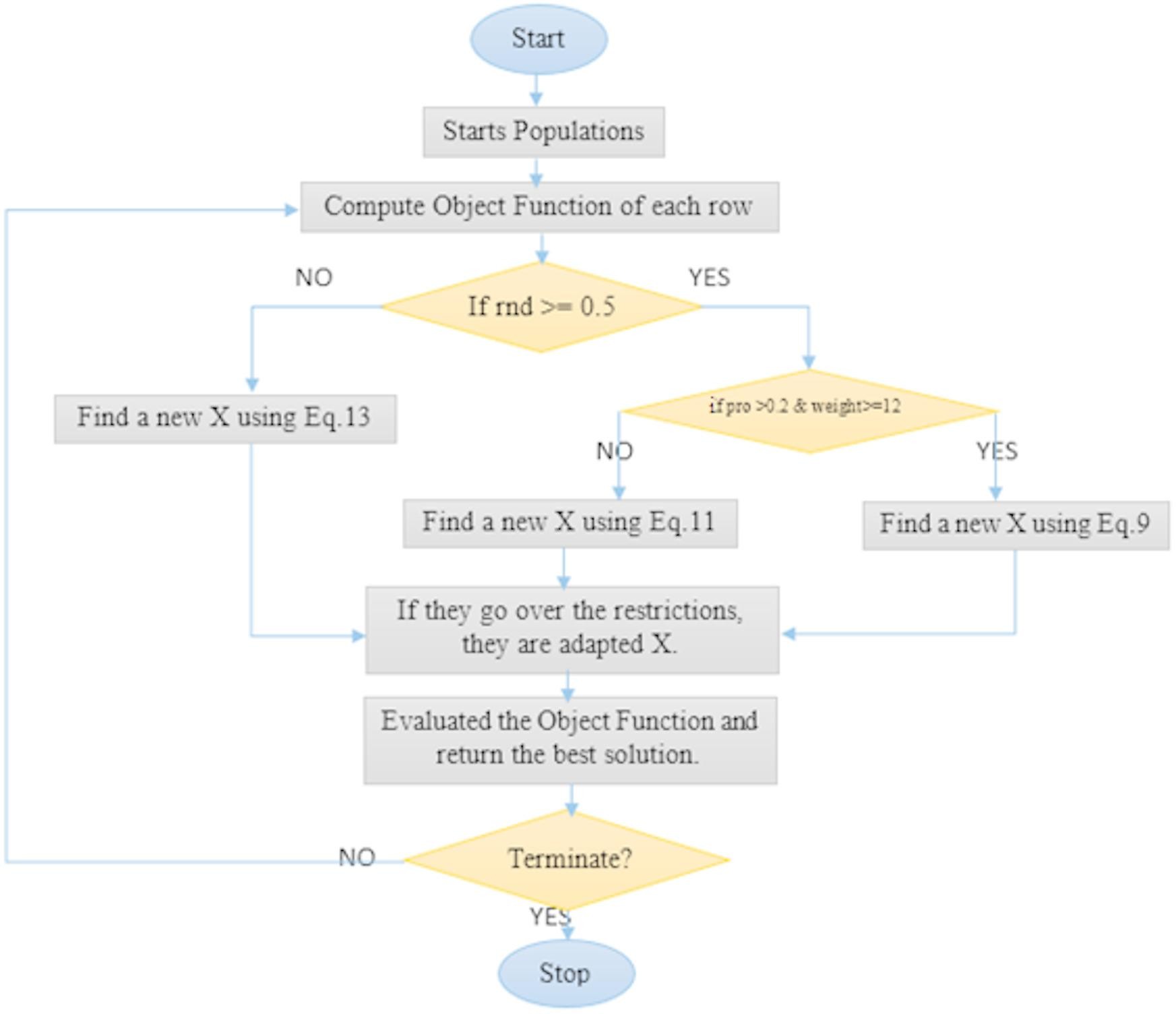
Flowchart of GOOSE algorithm22.
From: EEG based epileptic seizure detection using SVM fuzzy learning and metaheuristic optimization

Flowchart of GOOSE algorithm22.