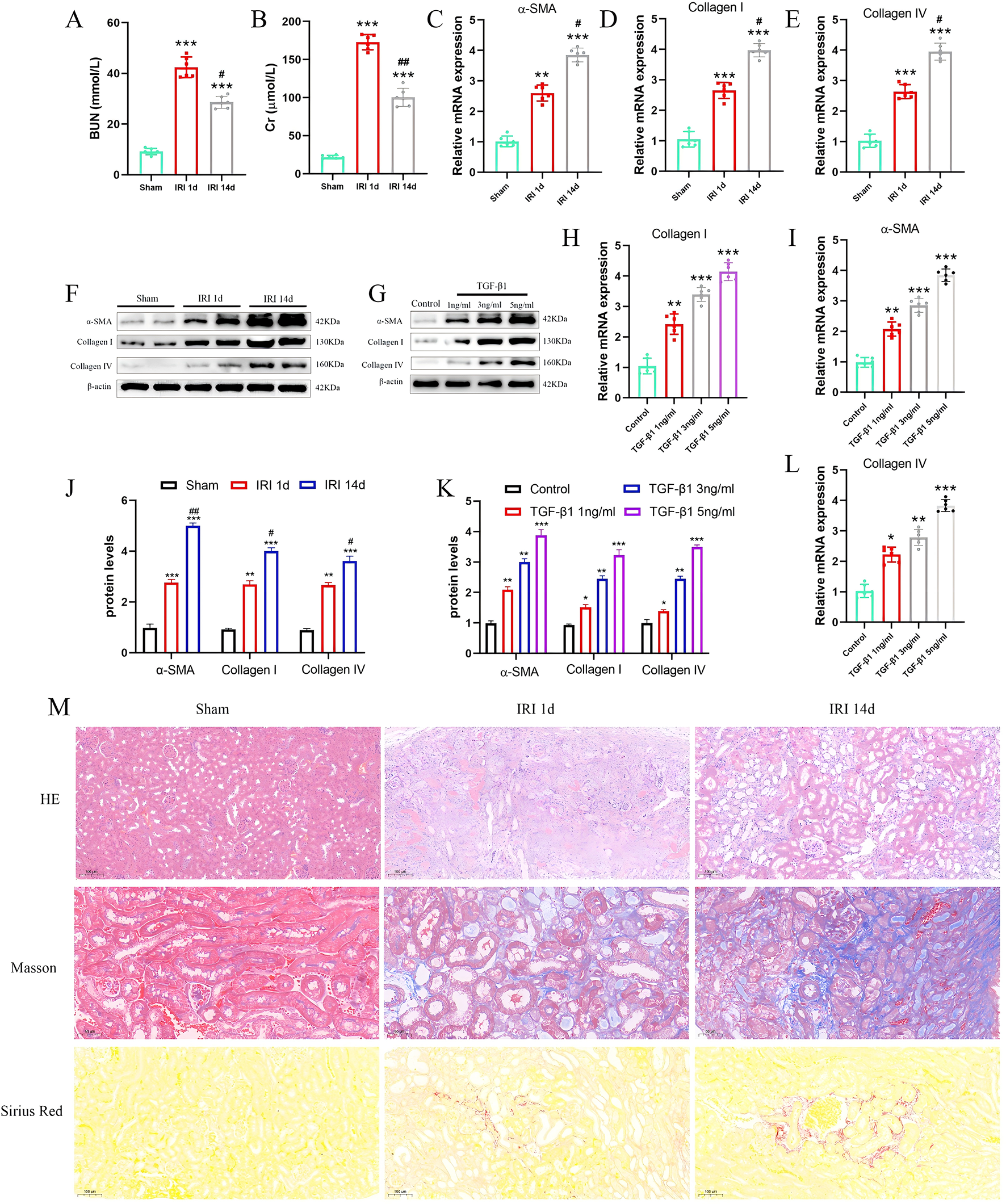
Fig. 2

IRI Induced AKI-to-CKD Transition in Mice. (A-B). Measurement of serum BUN, Cr production in each groups. (C-E). qRT-PCR analysis of mRNA expression of α-SMA, collagen I/IV in each groups. (F, G), (J-K). Western blot and quantitative analysis of α-SMA, collagen I/IV in each groups. (H, I, L). qRT-PCR analysis of mRNA expression of α-SMA, collagen I/IV in each groups. (M). H&E, Masson’s trichrome, and Sirius red staining revealing tubular injury and interstitial fibrosis in each groups. Each experiment was repeated independently for a minimum three times. Data: mean ± SEM (n = 6). *P < 0.05, **P < 0.01, ***P < 0.001 vs. control/Sham; #P < 0.05, ##P < 0.01, ###P < 0.001 vs. IRI 1d.